2021学年4 不做“小马虎”精品课后测评
展开1.( )不是生活中的“小马虎”。
A.把玩具里的铲子弄丢了
B.早晨起床穿衣服系扣子总是系错
C.每次做题都认真检查一遍
2.经常会说“等一下”的孩子( )。
A.人人都喜欢
B.很珍惜时间
C.有拖拉的习惯
3.不拖拉的好习惯是( )。
A.早上赖床不想起
B.准时到学校上课
C.一边吃饭一边写字
4.为什么会马虎?( )
①我忘了检查
②当时我太心急
③做题目的时候太大意了
A.②③ B.①② C.①②③ D.①③
5.早上在家吃早餐,我会( )。
A.细嚼慢咽,但不拖拖拉拉
B.吃一会儿玩一会儿
二.填空题(共5题,共10分)
1.见到老师,我们应该( )。
2.小学生每天至少要保证( )个小时的睡眠时间
3.昨天的作业虽然很( ),但我做的时候大意了,结果错了好几道题。
4.小明有个( )习惯,做功课是老爱玩。
5.生活中的小拖拉,做事总是“( )”。
三.判断题(共5题,共10分)
1.有精神的孩子都不会马虎。( )
2.为了防止马虎,我在书桌上贴了一个警示贴——“别心急,要专心”来提醒自己。( )
3.不马虎的办法有很多,我的办法是找到一个做一个记号。( )
4.站姿挺拔,仪表整洁,自信表达是有精神的表现。( )
5.小明在考试时由于疏忽大意导致试题计算错误,白白丢掉了分数。当老师批评小明很马虎时,小明辩解,认为这不是马虎。( )
四.连线题(共1题,共4分)
1.这个样子真精神,请你找一找哪个样子真精神!
认真的 走
高兴地 说
大步地 读
响亮地 唱
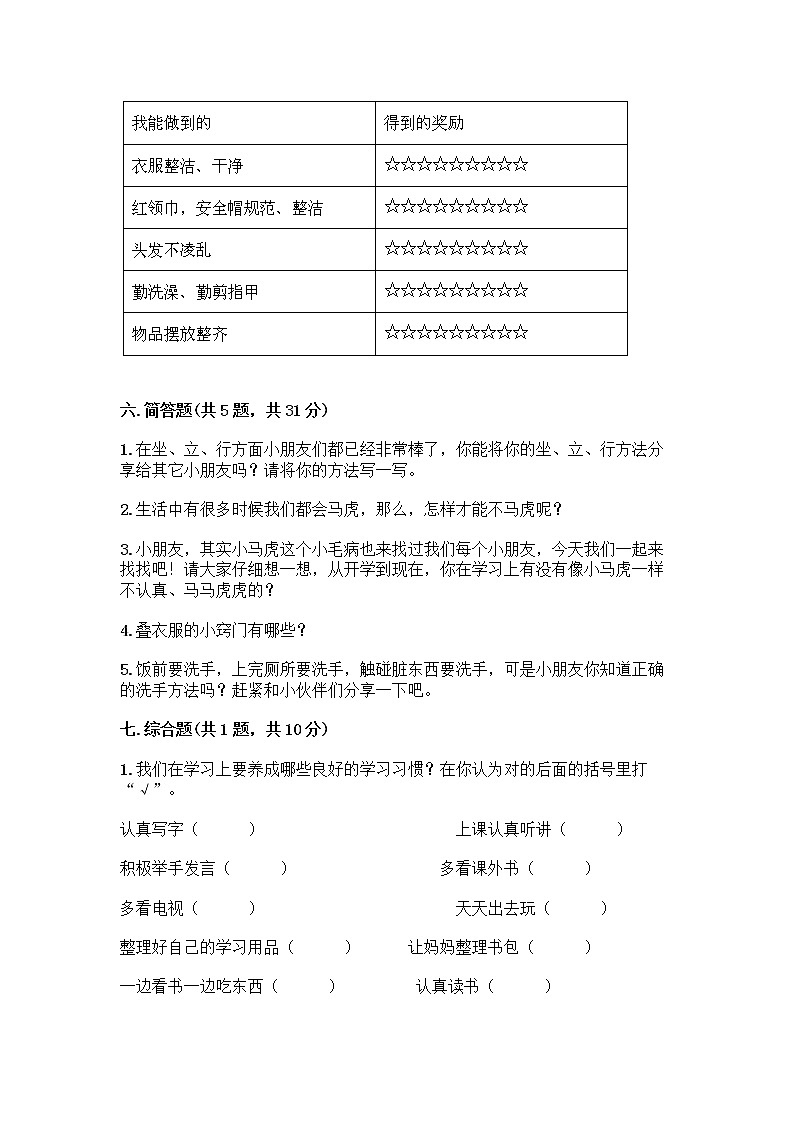
五.填表题(共1题,共10分)
1.根据自己的实际情况涂星星。
六.简答题(共5题,共31分)
1.在坐、立、行方面小朋友们都已经非常棒了,你能将你的坐、立、行方法分享给其它小朋友吗?请将你的方法写一写。
2.生活中有很多时候我们都会马虎,那么,怎样才能不马虎呢?
3.小朋友,其实小马虎这个小毛病也来找过我们每个小朋友,今天我们一起来找找吧!请大家仔细想一想,从开学到现在,你在学习上有没有像小马虎一样不认真、马马虎虎的?
4.叠衣服的小窍门有哪些?
5.饭前要洗手,上完厕所要洗手,触碰脏东西要洗手,可是小朋友你知道正确的洗手方法吗?赶紧和小伙伴们分享一下吧。
七.综合题(共1题,共10分)
1.我们在学习上要养成哪些良好的学习习惯?在你认为对的后面的括号里打“√”。
认真写字( ) 上课认真听讲( )
积极举手发言( ) 多看课外书( )
多看电视( ) 天天出去玩( )
整理好自己的学习用品( ) 让妈妈整理书包( )
一边看书一边吃东西( ) 认真读书( )
不认真听老师讲课( ) 趴在桌上写字( )
把东西落家里( ) 认真学习不马虎( )
上课开小差( ) 放学回家写完作业再玩( )
先玩一会儿再写作业( ) 写作业不拖拉( )
爱动脑筋( ) 抄别人的作业( )
参考答案
一.选择题
1.C
2.C
3.B
4.C
5.A
二.填空题
1.主动问好
2.10
3.简单
4.坏
5.还没完
三.判断题
1.×
2.√
3.√
4.√
5.×
四.连线题
1.如图:
五.填表题
1.如下:
六.简答题
1.坐如钟,身子正;腿并拢,脚放平。立如松,挺胸膛;抬起头,看前方。走如风,脚步轻;头不摇,身不晃。
2.(答案不唯一)
①可以让同学提醒自己。
②在书桌上贴一张小纸条提醒自己。
③记得看课程表,提前准备好明天要用的物品。
④做题的时候多看几遍,别漏掉。
3.示例:有的,在学习上我有时写作业不认真出现写错字或算错题的事情。在学习上有时我还犯过背诵课文内容个别字不正确的现象,这些都是不认真,马马虎虎的表现。
4.(1)伸伸手。(2)抱一抱。(3)弯弯腰。
5.摩拳擦掌搓手心;铁砂神掌檫手背;纵横交错清指缝;白鹤亮翅转拇指;雁落平沙啄手心;手到擒来挠手腕
七.综合题
1.如下:
2021学年4 不做“小马虎”优秀同步达标检测题: 这是一份2021学年4 不做“小马虎”优秀同步达标检测题,共6页。试卷主要包含了生活中的小拖拉,做事总是,整理的好习惯就是,夏天口渴了,最好喝,毛巾清洗后要挂起来,这是因为,买东西前先看清楚保质期再买等内容,欢迎下载使用。
人教部编版 (五四制)一年级下册4 不做“小马虎”精品同步达标检测题: 这是一份人教部编版 (五四制)一年级下册4 不做“小马虎”精品同步达标检测题,共6页。试卷主要包含了谁是爱整洁的好孩子,下列哪个同学是独立完成任务的?,动动脑筋想,改掉拖拉坏习惯等内容,欢迎下载使用。
小学政治 (道德与法治)人教部编版 (五四制)一年级下册4 不做“小马虎”精品同步达标检测题: 这是一份小学政治 (道德与法治)人教部编版 (五四制)一年级下册4 不做“小马虎”精品同步达标检测题,共7页。试卷主要包含了不拖拉的好习惯是,我们不应该等内容,欢迎下载使用。

