物理第五节 科学探究:摩擦力教学设计
展开6.5 科学探究 摩擦力
课题 | 科学探究:摩擦力 | 授课人 |
| |
时间 |
| 课时安排 | 1 | |
课标要求 | 1.通过实验,探究滑动,摩擦力和接触面粗糙程度、接触面之间压力大小的关系。 2.经历探究过程,体验如何就探究的问题进行猜想和假设。 3.知道增大和减小摩擦的方法并能在日常生活中应用这些知识。 | |||
学情分析 | 对摩擦现象,学生有丰富的感性认识。让学生认识到摩擦力的存在,了解压力和接触面积的粗糙程度对摩擦力大小的影响及增大和较小摩擦力的方法,都不困难。接着介绍摩擦力在生活生产中的诸多表现,增大和减小摩擦力的方法,以体现“从物理走向社会”。 | |||
三维目标 |
知识与技能 | 1.知道摩擦力的种类,会用弹簧测力计测量摩擦力的大小 2.知道滑动摩擦力的大小跟哪些因素有关 3.知道摩擦在实际中的意义以及增大和减小摩擦的方法。 | ||
过程与方法 | 培养学生逻辑思维能力、培养学生利用知识解决实际问题的能力 | |||
情感态度与价值观 | 体验自然科学的价值,体验知识来源于实践而又作用于实践的辩证关系。 | |||
教学重点 | 通过实验探究滑动摩擦力和接触面的粗糙程度,接触面间的压力大小的关系,知道增大和减小摩擦力大小的方法在日常生活中的应用。 | |||
教学难点 | 影响滑动摩擦力大小的因素;增大和减小摩擦的方法。 | |||
教学方法 | 实验发、探究法、谈话发 | |||
学习方 法指引 | 施教之功,贵在引导,重在转化,妙在开窍。引导转化作用就是教师的主导作用,不能简单的把“启发式教学”看作是一种教学方法,而是要运用启发式教学的思想去指导教学。本着教学有法,但无定法,贵在得法的原则,本节课我打算采用以教师引导,学生探究和实验为主的启发式教学方法。 | |||
教学资源及媒体 | 1. 弹簧测力计、小车、钩码、毛巾、空玻璃瓶、木板、砂纸、洗衣粉。 2.课件、多媒体设备。 | |||
教 学 过 程 (第 1 学时) | ||||
教学环节 | 教学内容/教师活动 | 学生活动 | 教学预设 | ||||||||||||||||
创设情境 | 感受摩擦:用手按在桌面上滑动,体会手的感觉;脚在地上蹭一蹭,体会脚的感觉。 请同学们说一说你看到的哪些现象与摩擦有关 多媒体演示:生活中的摩擦现象。 ①刹车后汽车停下。②抓鱼抓不住。③纸条提书本。 ④小孩滑滑梯屁股发热。 我们生活的世界里充满了摩擦,有的摩擦是有益的,有的摩擦是不利的,我们只有真正认识了摩擦,才能有效地控制和利用它。 | 思考、讨论,并回答问题。 学生举例:生活中的摩擦现象。
| 激发学生学习物理的兴趣。 | ||||||||||||||||
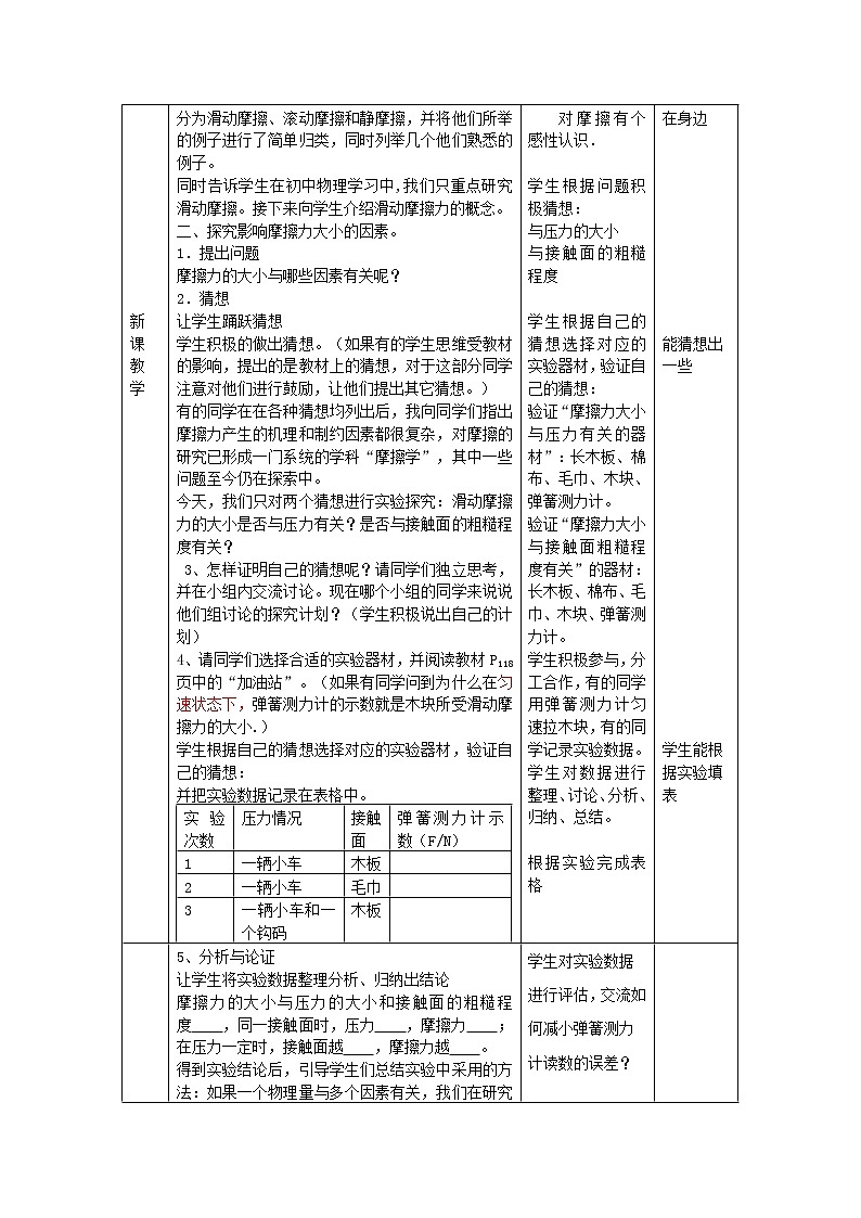
新 课 教 学 | 一、介绍摩擦的分类及滑动摩擦力的概念 在学生举例后,向学生简单介绍摩擦的分类:摩擦分为滑动摩擦、滚动摩擦和静摩擦,并将他们所举的例子进行了简单归类,同时列举几个他们熟悉的例子。 同时告诉学生在初中物理学习中,我们只重点研究滑动摩擦。接下来向学生介绍滑动摩擦力的概念。 二、探究影响摩擦力大小的因素。 1.提出问题 摩擦力的大小与哪些因素有关呢? 2.猜想 让学生踊跃猜想 学生积极的做出猜想。(如果有的学生思维受教材的影响,提出的是教材上的猜想,对于这部分同学注意对他们进行鼓励,让他们提出其它猜想。) 有的同学在在各种猜想均列出后,我向同学们指出摩擦力产生的机理和制约因素都很复杂,对摩擦的研究已形成一门系统的学科“摩擦学”,其中一些问题至今仍在探索中。 今天,我们只对两个猜想进行实验探究:滑动摩擦力的大小是否与压力有关?是否与接触面的粗糙程度有关? 3、怎样证明自己的猜想呢?请同学们独立思考,并在小组内交流讨论。现在哪个小组的同学来说说他们组讨论的探究计划?(学生积极说出自己的计划) 4、请同学们选择合适的实验器材,并阅读教材P118页中的“加油站”。(如果有同学问到为什么在匀速状态下,弹簧测力计的示数就是木块所受滑动摩擦力的大小.) 学生根据自己的猜想选择对应的实验器材,验证自己的猜想: 并把实验数据记录在表格中。
| 引导学生观察,归纳得出: 对摩擦有个感性认识.
学生根据问题积极猜想: 与压力的大小 与接触面的粗糙程度
学生根据自己的猜想选择对应的实验器材,验证自己的猜想: 验证“摩擦力大小与压力有关的器材”:长木板、棉布、毛巾、木块、弹簧测力计。 验证“摩擦力大小与接触面粗糙程度有关”的器材:长木板、棉布、毛巾、木块、弹簧测力计。 学生积极参与,分工合作,有的同学用弹簧测力计匀速拉木块,有的同学记录实验数据。 学生对数据进行整理、讨论、分析、归纳、总结。
根据实验完成表格 | 使学生知道摩擦就在身边
能猜想出一些
学生能根据实验填表
| ||||||||||||||||
| 5、分析与论证 让学生将实验数据整理分析、归纳出结论 摩擦力的大小与压力的大小和接触面的粗糙程度 ,同一接触面时,压力 ,摩擦力 ;在压力一定时,接触面越 ,摩擦力越 。 得到实验结论后,引导学生们总结实验中采用的方法:如果一个物理量与多个因素有关,我们在研究某一个因素对该物理量的影响时,应控制其它与该物理量有关的因素不变,这种研究问题的方法叫做“控制变量法”。 (6)、评估与交流 实验设计中有没有失误之处?怎样弥补不足?拉木块运动是否匀速?弹簧测力计示数是否稳定?怎样进一步改进,减小误差? 三、如何增大和减小摩擦 (1)增大有益摩擦 摩擦力是普遍存在的。在很多场合,摩擦力是有益的。人走路时不打滑多亏了摩擦力所以我们要把鞋底子做得粗糙一些。我们拿起一个茶杯,靠的就是手和杯子之间的摩擦力,由此我们发现人的手表面上也是粗糙的,也就是有手纹和指纹。增大摩擦的方法可以从影响摩擦力大小的因素上考虑: 增加接触面的粗糙程度,增加物体间的压力。 如:自行车的轮胎上有很多花纹,这是通过增加接触面的粗糙程度增加摩擦力。 行车要刹车时,一般我们会用较大的力压车闸,这是通过增大车闸与车轮之间的压力而增大摩擦。 增大摩擦力的方法:增加接触面的粗糙程度。增加压力大小 (2)减小有害摩擦 摩擦力并不是都有好处,在有些场合是有害的,必须设法减小它。机器的各个部件之间的摩擦不仅浪费动力,而且造成机件的磨损,影响机器的寿命。 由于摩擦力的大小跟接触面的粗糙程度有关,要减小有害摩擦,应该使物体表面更光滑和减小压力,但是,利用这两种方法还不能使摩擦力减小到令人满意的程度,我们可以做这样一个实验,在木块和木板之间放一排圆铅笔,使木块做匀速直线运动,测出拉力的大小。
| 学生对实验数据进行评估,交流如何减小弹簧测力计读数的误差?
学生举例 让学生通过具体的事例来阐明自己的观点 学生之间可以辩论。
学生举例 列举事例来找出减小摩擦的方法。
|
能得出结论
知道增大的意义
知道减小摩擦的意义 | ||||||||||||||||
| 可见,利用滚动代替滑动可以减小摩擦,这就是所有的车辆都安上轮子的道理。机器的转动部分安装滚动轴承,轴承内圈和外圈之间装有很多光滑的钢球或钢珠,这样,转动时的滚动摩擦非常小。 还有一种减小摩擦的方法是使两个互相接触的摩擦面彼此离开。加润滑油可以在摩擦面间形成一层油膜,运动部件只在油膜上滑动,减小了摩擦。利用压缩气体在摩擦面之间形成一层气垫,使摩擦面脱离接触,可以使摩擦变得更小。气垫轴承、气垫船就是利用气垫来减小摩擦的。我国现在正在研究的磁悬浮列车,也是利用这种方法来减小摩擦力的。 四、讨论假如生活中没有摩擦力 摩擦力也并不总是有害的,接下来我让同学们继续讨论假如我们的生活中没有了摩擦力会是什么样呢?并让学生在课后完成“迷你小实验”,并将讨论的内容以“假如生活中没有摩擦力”为题写一篇小论文 | 学生回答:减小摩擦力的方式: 减小接触面的粗糙程度 减小压力大小 变滑动为滚动 充气垫和磁悬浮 |
学生的想象应该很丰富 | ||||||||||||||||
课 堂 小 结 | 通过本节课的学习,请同学们回忆,我们学习了哪些知识?学习了科学探究的什么方法? (回忆本节课的主要内容,教师板书) (1)滑动摩擦力的定义:(由学生叙述) (2)影响滑动摩擦力的因素:压力的大小和接触面的粗糙程度。(由学生叙述) (3)增大摩擦力的方法:(由学生叙述) (4)减小摩擦力的方法:(由学生叙述) | 学生小结本节 | 及时复习巩固,让知识系统化 | ||||||||||||||||
作 业 布 置 | 一、本节知识巩固: 1.体操运动员在上单杠之前总要在手上涂些镁粉,是为了________摩擦,采用的方法是________;而在杠上做回环动作时,手握杠又不能太紧,这是为了________摩擦,采用的方法是________________。体操运动员在比赛之前,双手为什么先要擦上镁粉?而当他想要做回环动作时,双手又不能抓得太紧,为什么? 2.在日常生产和生活中,下面哪个措施的目的是减小摩擦 ( ) A、在机器的转动部分加润滑油 B、自行车紧急刹车时用力捏闸 C、汽车轮胎上有很多花纹 D、北方下雪时,常在道路上洒些灰渣
|
学生分析、完成试题 | 学生练习完成 | ||||||||||||||||
二、新知识预习 P121 1、2、3、4 复习巩固本章的内容,做同步单元测试题 | 补充练习 | 加强练习 | |||||||||||||||||
教学反思 | 一、亮点:转变教学理念,不能走形式上的科学探究,要有效地组织学生进行科学探究,以达到教学目的。而这个教学环节对能否真正达到新课程的教学目标是极为重要的。特别是学生探究时的组织教学。在以上设计中我力求将学生的学习兴趣与灵活的课堂相结合,以达到学生学习兴趣得到培养,信心得到增强,知识得以掌握的效果。按照教材的内容进行猜想时,要注意鼓励和引导学生打开思路,大胆地进行其它猜想。这是一堂科学探究课,所以教师在引导和提问时,要注意问题的目的性和语言的技巧性;对于学生的看法和观点,要多使用鼓励性的语言,增强学生的自信心。 | 从教学中发现问题 | 查找自己的得失。 | ||||||||||||||||
二、不足:在力的平衡知识学习之后,还要返回来补充静摩擦的有关知识。 | 学生在这方面感觉不好 | 找不足,为以后更好的教学 | |||||||||||||||||
三、再教设计:由于这一节教材的容量较大,本节内容对好班可一节课完成教学任务。但对平行班,最好是分为两节课来完成。第一节课完成科学探究,总结实验的方法叫“变量控制法”;第二节课再讨论增大和减小摩擦的方法,以及讨论“假如生活中没有摩擦力”。 | 从学生的角度出发 | 通过改进,效果应会更好 |
沪科版八年级全册第五节 科学探究:摩擦力教案: 这是一份沪科版八年级全册第五节 科学探究:摩擦力教案,共6页。
初中物理沪科版八年级全册第二节 怎样描述力教学设计: 这是一份初中物理沪科版八年级全册第二节 怎样描述力教学设计,共4页。教案主要包含了力的三要素,力的单位,力的示意图等内容,欢迎下载使用。
2020-2021学年第三节 弹力与弹簧测力计教案: 这是一份2020-2021学年第三节 弹力与弹簧测力计教案,共5页。教案主要包含了知识回顾,知识点一 : 弹力 等内容,欢迎下载使用。

