- 第三课《有趣的拼图》课件+教案 课件 45 次下载
- 第四课 《连环画》课件+教案 课件 42 次下载
- 第六课《红色的画》课件+教案 课件 42 次下载
- 第七课《黄色和蓝色的画》课件+教案 课件 41 次下载
- 第八课《身边的设计艺术》课件+教案 课件 32 次下载
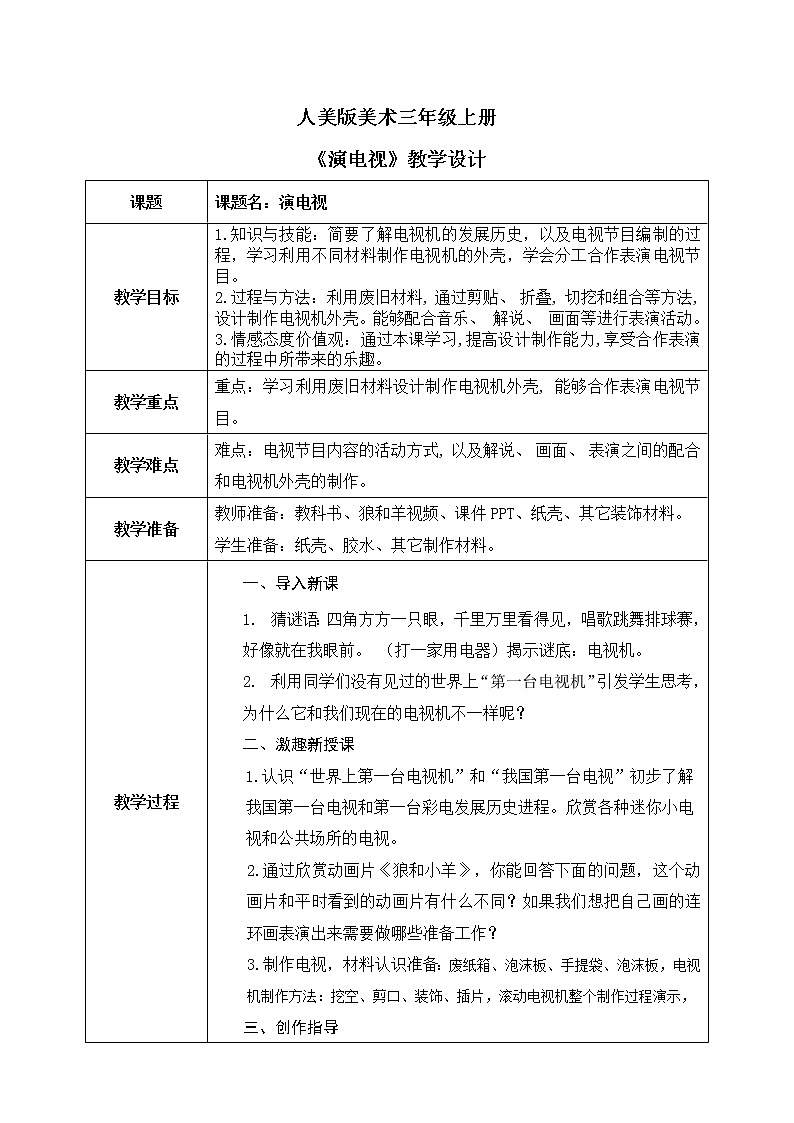
小学美术人美版三年级上册5.演电视一等奖课件ppt
展开猜谜语:四角方方一只眼,千里万里看得见,唱歌跳舞排球赛,好像就在我眼前。 (打一家用电器)
这个机器是干什么用的?
我国第一台电视,北京牌天津制造。
这是世界上第一台电视机
中国生产的第一台电视机。1958年,我国第一台北京牌14英寸黑白电视机在天津712厂诞生,只比我们的祖国小了9岁,当时被誉为“华夏第一屏”!到1970年12月26日,我国第一台彩色电视机诞生!
迷你小电视一出现就受到很多人的喜爱!
随着科技的发展和人们生活的需要,出现了液晶高清电视机。在我们乘坐的公交车上和公共场所也安装了液晶电视!
1、通过欣赏动画片《狼和小羊》,你能回答下面的问题吗?
2、这个动画片和平时看到的动画片有什么不同?
3、如果我们想把自己画的连环画表演出来需要做哪些准备工作?
哪些材料可以用来制作电视机?
你想用什么材料来装饰电视机?
你想用哪些材料和制作方法制作电视机呢?
3、配音乐、解说、表演
2、那个故事画的生动有趣?
1、那位同学解说的最精彩?
3、哪个小组的演员配合的最默契?
4、哪个电视机的造型设计新颖独特?
5、哪个电视节目音乐优美动听?
小学美术人美版三年级上册5.演电视完整版教学课件ppt: 这是一份小学美术人美版三年级上册5.演电视完整版教学课件ppt,文件包含人美版美术三上第5课《演电视》课件pptx、人美版美术三上第5课《演电视》教学设计docx等2份课件配套教学资源,其中PPT共17页, 欢迎下载使用。
三年级上学期5.演电视教案配套ppt课件: 这是一份三年级上学期5.演电视教案配套ppt课件,共16页。PPT课件主要包含了谜语猜一猜,演电视,做一个电视机,连环画,编稿也就是画连环画,做电视机壳,同学们等内容,欢迎下载使用。
2020-2021学年5.演电视课堂教学ppt课件: 这是一份2020-2021学年5.演电视课堂教学ppt课件,共8页。PPT课件主要包含了看电视,猜电视,做电视,演电视等内容,欢迎下载使用。

