高中体育人教版 (2019)全一册第一节 上好高中体育与健康课的意义教案设计
展开上好高中体育与健康课的意义
【教学目标】
1.使学生了解自身的身心发展特点。
2.使学生懂得上好体育与健康课的意义。
3.使学生理解体育与健康学科核心素养的内涵,并知晓其表现形式和发展重点。
【教学重难点】
1.教学重点:学生能够了解高中阶段学生的身心发展特点,认识上好体育与健康课的意义。
2.教学难点:学生理解体育与健康学科核心素养的内涵。
【教学过程】
一、新课导入
经过小学和初中阶段的学习,同学们对体育与健康课已经有了一定的体验和认识,你知道体育与健康课对人的身心全面发展有什么作用吗?
二、新课学习
(一)高中学生的身心发展特点与体育与健康课学习
高中学生一般生理特点与发展趋势
生理活动 | 特点 | 发展趋势 |
肌肉骨骼 | 身高增长渐趋放缓,身体形态接近成人,男生、女生的体形出现明显差异;肌肉重量占体重比例明显加大,肌力显著增强,女生在15至17岁,男生在18至19岁期间,肌力增强最为明显;骨骼的骨化过程接近尾声 | 与高一相比,高三学生肌肉占体重的比例会提升10%左右,握力能增加10千克以上 |
血液循环 | 心脏重量已接近成人,心脏每搏输出量和每分输出量有较大提高,其绝对值明显高于初中学生,但相对值可能低于初中学生 | 高三学生心脏重量比高一时期增加100克左右,心脏每搏输出量比高一时期增加近20毫升 |
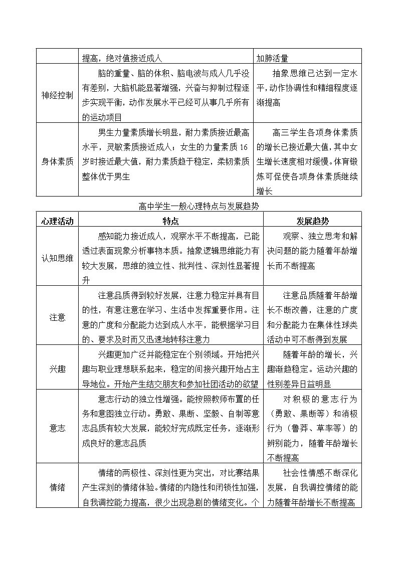
呼吸功能 | 最大肺通气量和摄氧量已和成人相近,最大摄氧量的相对值甚至可能高于成人,肺活量显著提高,绝对值接近成人 | 体育锻炼可显著提高肺通气功能和最大摄氧能力,增加肺活量 |
神经控制 | 脑的重量、脑的体积、脑电波与成人几乎没有差别,大脑机能显著增强,兴奋与抑制过程逐步实现平衡,动作发展水平已经可从事几乎所有的运动项目 | 抽象思维已达到一定水平,动作协调性和精细程度逐渐提高 |
身体素质 | 男生力量素质增长明显,耐力素质接近最高水平,灵敏素质接近成人;女生的力量素质16岁时接近最大值,耐力素质趋于稳定,柔韧素质整体优于男生 | 高三学生各项身体素质的增长已接近最大值,其中女生增长速度相对缓慢。体育锻炼可促使各项身体素质继续增长 |
高中学生一般心理特点与发展趋势
心理活动 | 特点 | 发展趋势 |
认知思维 | 感知能力接近成人,观察水平不断提高,已能透过表面现象分析事物本质。抽象逻辑思维能力有较大发展,思维的独立性、批判性、深刻性显著提升 | 观察、独立思考和解决问题的能力随着年龄增长而不断提高 |
注意 | 注意品质得到较好发展,注意力稳定并具有目的性,有意注意在学习、生活中发挥重要作用。注意的广度和分配能力达到成人水平,能根据学习目的、要求及时而又迅速地转移注意力 | 注意品质随着年龄增长不断改善,注意的广度和分配能力在集体性球类活动中可不断得到发展 |
兴趣 | 兴趣更加广泛并能稳定在个别领域。开始把兴趣与职业理想联系起来,稳定的间接兴趣开始占主导地位。开始产生结交朋友和参加社团活动的欲望 | 随着年龄的增长,兴趣渐趋稳定。运动兴趣的性别差异日益明显 |
意志 | 意志行动的独立性增强。能按照教师布置的任务和意图独立行动。勇敢、果断、坚毅、自制等意志品质有较大发展,能较好完成既定任务,逐渐形成良好的意志品质 | 对积极的意志行为(勇敢、果断等)和消极行为(鲁莽、草率等)的辨别能力,随着年龄增长不断提高 |
情绪 | 情绪的两极性、深刻性更为突出,对比赛结果产生深刻的情绪体验。情绪的内隐性和闭锁性加强,自我调控能力提高,很少出现急剧的情绪变化。个别情绪体验可以保持很久。对理想和信念开始有更深入的探索和追求 | 社会性情感不断深化发展,自我调控情绪的能力随着年龄增长不断提高 |
气质与高级神经活动类型的特点及体育学习表现
气质类型 | 高级神经活动类型 | 表现特点 | 体育学习表现 |
多血质 | 强、平衡、灵活性高(活泼型) | 情绪兴奋性高;可塑性和外向性较强;喜欢与人交往;注意力易转移;反应快而灵活:活泼,好动,敏感 | 对有难度的动作易发生浓厚兴趣,喜欢尝试新动作,学习新动作较快。不喜欢单调的运动,反应灵敏,适应性强,注意力易转移 |
胆汁质 | 强、不平衡(不可抑制型) | 情绪兴奋性高,易冲动:外向性明显:抑制能力差;反应速度快但不灵活:精力旺盛,脾气暴躁情绪 | 喜欢参与激烈、对抗、刺激的运动,积极性高,主动性强,不喜欢节奏较慢和细腻的体操、太极拳类运动。动作掌握较慢且生硬 |
黏液质 | 强、平衡、品灵活性低(安静型) | 兴奋性较低,不轻易外露;内向性明显:外部表现少,反应缓慢,沉默寡言,安静,稳重 | 对有难度的动作学习易产生畏难情绪,惰性较强,缺乏主动性。一旦对某项运动产生兴趣,通常能够积极、持久地投入学习 |
抑郁质 | 弱(抑制型) | 内向性明显,较孤僻;情绪体验深刻:反应迟缓且不强烈:刻板而不灵活:善于察觉他人不易察觉的细节 | 学习动作较迟钝,灵活性差,缺乏主动性;如果本人缺少关心帮助,可能会对体育学习失去信心 |
认真上好体育与健康课,积极参加体育锻炼和各种形式的体育竞赛活动,不仅能强身健体,有效增强力量、速度、耐力、柔韧、灵敏等身体素质,还能够健全人格,锤炼意志,增强自尊自信,培养积极进取精神,提高团队意识和沟通能力,养成乐观向上的人生态度,塑造坚定的理想信念和社会责任感,促进运动能力、健康行为、体育品德等学科核心素养的形成与发展。
思考讨论:你知道体育与健康课对促进高中学生的身心发展都有哪些作用吗?
(二)体育与健康课是提高学科核心素养的主要途径
体育学科三大核心素养是运动能力、健康行为和体育品德。三大学科核心素养的内涵、表现形式和发展重点可参看以下表格:
体育与健康学科核心素养的内涵、表现形式及发展重点
核心素养 | 内涵 | 表现形式 | 发展重点 |
运动能力 | 体能、技战术能力和心理能力等在身体活动中的综合表现 | 体能状况、运动认知和技战术应用、体育展示和竞赛 | 发展体能、运用技能、提高运动认知 |
健康行为 | 增进身心健康和积极适应外部环境的综合表现 | 体育锻炼意识与习惯、健康知识掌握与运用、情绪调控、环境适应 | 锻炼习惯、情绪调控、适应能力 |
体育品德 | 体育运动中应当遵循的行为规范以及形成的价值追求和精神风貌 | 体育精神、体育道德、体育品格 | 积极进取、遵守规则、社会责任感 |
体育与健康课堂教学是学校体育的中心环节,每节课都有明确的教学目标和教学内容,在师资、时间、场地、器材等方面也较有保证,因此,体育与健康课堂教学成为发展学生学科核心素养的重要途径。认真上好每一节体育与健康课,保证每节体育与健康课都有所收获、有所进步,是对教师和学生的共同要求。
高中体育人教版 (2019)全一册第一章 高中体育与健康课学习第一节 上好高中体育与健康课的意义教学设计: 这是一份高中体育人教版 (2019)全一册<a href="/tiy/tb_c4008727_t8/?tag_id=27" target="_blank">第一章 高中体育与健康课学习第一节 上好高中体育与健康课的意义教学设计</a>,共15页。教案主要包含了导入部分,展开部分,结束部分等内容,欢迎下载使用。
人教版 (2019)全一册第一章 高中体育与健康课学习第二节 高中体育与健康课选项学习指导教学设计: 这是一份人教版 (2019)全一册第一章 高中体育与健康课学习第二节 高中体育与健康课选项学习指导教学设计,共3页。教案主要包含了教学目标,教学重难点,教学过程等内容,欢迎下载使用。
高中体育人教版 (2019)全一册第一节 上好高中体育与健康课的意义教学设计: 这是一份高中体育人教版 (2019)全一册第一节 上好高中体育与健康课的意义教学设计,共4页。教案主要包含了.立竹竿等内容,欢迎下载使用。

