2022年中考物理重点实验梳理复习--苏科版八年级下册教材
展开
这是一份2022年中考物理重点实验梳理复习--苏科版八年级下册教材,共4页。试卷主要包含了弹簧测力计的使用与读数,控制变量法的应用,实验方法的改进,选择静止作为研究状态的原因,进行多次实验的目的,小车在水面运动时的受力分析,机械能及其转化等内容,欢迎下载使用。
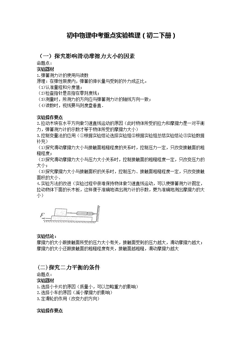
初中物理中考重点实验梳理(初二下册) (一)探究影响滑动摩擦力大小的因素命题点:实验器材1.弹簧测力计的使用与读数原理:在弹性限度内,弹簧的伸长量与受到的外力成正比。(1)认准量程和分度值;(2)检查指针是否指在零刻度线;(3)测量时,所测力的方向应与弹簧测力计的轴线方向一致;(4)读数时,视线要与刻度盘垂直. 实验操作要点2.拉动木块在水平方向做匀速直线运动的原因(此时物体所受的拉力和摩擦力是一对平衡力,弹簧测力计的示数才等于物体所受的摩擦力大小)3.控制变量法的应用(①根据实验结论选择实验组②根据实验组总结实验结论③实验数据补充)(1)探究滑动摩擦力大小与接触面粗糙程度的关系时,控制压力一定,只改变接触面的粗糙程度;(2)探究滑动摩擦力大小与压力大小关系时,控制接触面的粗糙程度一定,只改变压力的大小;(3)探究摩擦力大小与接触面积的关系时,控制压力、接触面粗糙程度一定,只改变接触面积的大小.4.实验方法的改进(实验过程中很难保持物体做匀速直线运动,可以使弹簧测力计固定,拉动物体下面的长木板,这样便于准确地读出测力计的示数,更为准确地测出摩擦力的大小) 实验结论:摩擦力的大小跟接触面所受的压力大小有关,接触面受到的压力越大,滑动摩擦力越大;摩擦力的大小还跟接触面的粗糙程度有关,接触面越粗糙,滑动摩擦力越大 (二)探究二力平衡的条件命题点:实验器材1.选择小卡片的原因(质量小,可以忽略重力的影响)2.选择小车的原因(减小摩擦力的影响)3.定滑轮的作用(改变力的方向) 实验操作要点4.控制变量法的应用(1)探究平衡的两个力是否在同一直线上(必须保持研究物体两端所受力相同,通过扭转研究物体的角度,判断物体是否处于平衡状态)(2)探究平衡的两个力是否大小相同(必须保持两个力在同一直线上,且两端托盘里的砝码质量不相等或两端钩码的数目不相同,判断物体是否处于平衡状态)(3)探究平衡的两个力是否作用在同一物体上(必须保持两个力大小相等且方向相反。让两个力不同时作用在同一物体上,判断物体是否处于平衡状态) 实验分析5.选择静止作为研究状态的原因(物体运动状态便于控制)6.进行多次实验的目的(得出普遍规律,避免偶然性) 实验结论作用在同一物体上的两个力,如果大小相等,方向相反,并且作用在同一直线上,这两个力就彼此平衡。 (三)探究阻力对物体运动的影响命题点:1.改变水平面上材料的原因(通过改变接触面的粗糙程度来改变阻力的大小)2.实验时使小车从斜面同一高度由静止自由滑下的原因(使小车到达水平面的速度相同,方便观察实验效果)3.转换法的应用(通过比较小车在水平面运动的远近来比较阻力的大小,运动的距离越远,表示所受的阻力越小)4.使小车从斜面滑下后,沿水平面运动的原因(使小车在竖直方向上受到的重力和支持力相互平衡,并保证小车在水平面上只受摩擦力)5.小车运动到斜面底端继续运动的原因(小车具有惯性)6.科学推理法的应用(根据水平面越光滑,小车运动的距离就越远,可推理得出:如果物体不受力时将做匀速直线运动,即牛顿第一定律)7.小车在水面运动时的受力分析8.机械能及其转化(小车从斜面下滑,重力势能转化为动能和内能) (四)探究影响压力作用效果的因素命题点:1.选用海绵而不用纸板的原因(便于观察实验现象)2.海绵的替代材料(沙子或橡皮泥)3.转换法的应用(压力的作用效果通过海绵的凹陷程度来体现)4.控制变量法的应用(1)探究压力的作用效果与受力面积的关系时,控制压力大小不变,改变受力面积大小;受力面积越小,压力的作用效果越明显;(2)探究压力的作用效果与压力大小的关系时,控制受力面积不变,改变压力大小;压力越大,压力的作用效果越明显。5.总结实验结论(由实验方案对比得出结论)实验结论:压力的作用效果不仅与压力有关,还与受力面积的大小有关:①当压力一定时,受力面积越小,压力的作用效果越明显;②当受力面积一定时,压力越大,压力的作用效果越明显。 (五)探究影响液体内部压强的因素命题点:1.实验中使用的测量工具(U形管压强计)2.实验前检查装置气密性的方法(用手压金属盒上的橡皮膜,观察U形管中的液柱是否变化,若变化,则气密性良好;若两液柱始终相平,则漏气)3.转换法的应用(根据U形管压强计中两侧液面的高度差来判断液体内部压强的大小)4.控制变量法探究液体内部压强特点(1)探究液体内部压强与方向的关系(让金属盒在同种液体、相同的深度,不同的方向进行实验)(2)探究液体内部压强与深度的关系(让金属盒在同种液体、相同的方向,不同的深度进行实验)(3)探究液体内部压强与液体密度的关系(让金属盒在相同深度、相同的方向,不同密度的液体中进行实验) 实验结论:①在同种液体同一深度不同方向处,液体的压强相等;②在同种液体内部,深度越深,液体压强越大;③在液体深度相同时,液体的密度越大,压强越大。 (六)探究影响浮力大小的因素命题点:1.弹簧测力计的使用与读数(1)认准量程和分度值;(2)检查指针是否指在零刻度线;(3)测量时,所测力的方向应与弹簧测力计的轴线方向一致;(4)读数时,视线要与刻度盘垂直.2.量筒的使用与读数看:看量程、分度值和单位;放:量筒应放在水平桌面或工作台上;读:量筒里的液面若是凹面的,读数时,视线要与凹液面最低处相平;3.用称重法计算浮力(F=G-F拉)如图:4.控制变量法的应用(1)探究浮力大小与物体排开液体体积的关系(用测力计提着同一物体,控制液体密度相同,改变物体浸入液体中的体积);(2)探究浮力大小与液体的密度的关系(用测力计提同一物体,控制物体浸入液体中的体积相同,改变液体的密度);(3)探究浮力大小与物体浸没在液体中深度的关系(用测力计提着同一物体,控制液体密度与物体排开液体体积相同,改变物体浸入液体中的深度)。5.F浮=P液gV排的理解与计算6.压强、浮力的大小与物体浮沉情况判断上浮下沉悬浮漂浮沉底F≥GF≤GF=GF=GF浮+FN=G实心体P液≥P物P液≤P物P物=P液V排=V物P液>P物V排<V物P液≤p物V排=物处于动态(运动状态不断改变),受非平衡力作用可以停留在液体的任何深度处是“上浮”过程的最终状态是“下沉”过程的最终状态处于静态,受平衡力作用
相关试卷
这是一份初中物理中考复习 专题05 中考光学五类重点实验问题(原卷版),共13页。试卷主要包含了光源,光沿直线传播的规律,光速,量角器的作用,光的反射定律等内容,欢迎下载使用。
这是一份初中物理中考复习 专题05 中考光学五类重点实验问题(解析版),共20页。试卷主要包含了光源,光沿直线传播的规律,光速,量角器的作用,光的反射定律等内容,欢迎下载使用。
这是一份2022年中考物理复习聚焦重点题型二实验题,共26页。试卷主要包含了5 cm和10等内容,欢迎下载使用。

