所属成套资源:2022年中考数学二轮复习之重难热点提分专题
专题五 商品最大利润问题-2022年中考数学二轮复习之重难热点提分专题
展开这是一份专题五 商品最大利润问题-2022年中考数学二轮复习之重难热点提分专题,文件包含专题五商品最大利润问题-2022年中考数学二轮复习之重难热点提分专题解析版docx、专题五商品最大利润问题-2022年中考数学二轮复习之重难热点提分专题原卷版docx等2份试卷配套教学资源,其中试卷共21页, 欢迎下载使用。
专题五 商品最大利润问题
1.(2021滨州)某水果商店销售一种进价为40元/千克的优质水果,若售价为50元/千克,则一个月可售出500千克;若售价在50元/千克的基础上每涨价1元,则月销售量就减少10千克.
(1)当售价为55元/千克时,每月销售水果多少千克?
(2)当月利润为8750元时,每千克水果售价为多少元?
(3)当每千克水果售价为多少元时,获得的月利润最大?
【分析】(1)由月销售量=500﹣(销售单价﹣50)×10,可求解;
(2)设每千克水果售价为x元,由利润=每千克的利润×销售的数量,可列方程,即可求解;
(3)设每千克水果售价为m元,获得的月利润为y元,由利润=每千克的利润×销售的数量,可得y与x的关系式,有二次函数的性质可求解.
【解析】(1)当售价为55元/千克时,每月销售水果=500﹣10×(55﹣50)=450千克;
(2)设每千克水果售价为x元,
由题意可得:8750=(x﹣40)[500﹣10(x﹣50)],
解得:x1=65,x2=75,
答:每千克水果售价为65元或75元;
(3)设每千克水果售价为m元,获得的月利润为y元,
由题意可得:y=(m﹣40)[500﹣10(m﹣50)]=﹣10(m﹣70)2+9000,
∴当m=70时,y有最大值为9000元,
答:当每千克水果售价为70元时,获得的月利润最大值为9000元.
2.(2021甘孜州)某商品的进价为每件40元,在销售过程中发现,每周的销售量y(件)与销售单价x(元)之间的关系可以近似看作一次函数y=kx+b,且当售价定为50元/件时,每周销售30件,当售价定为70元/件时,每周销售10件.
(1)求k,b的值;
(2)求销售该商品每周的利润w(元)与销售单价x(元)之间的函数解析式,并求出销售该商品每周可获得的最大利润.
【分析】(1)利用待定系数法可求解析式;
(2)由销售该商品每周的利润w=销售单价×销售量,可求函数解析式,由二次函数的性质可求解.
【解析】(1)由题意可得:,
∴,
答:k=﹣1,b=80;
(2)∵w=(x﹣40)y=(x﹣40)(﹣x+80)=﹣(x﹣60)2+400,
∴当x=60时,w有最大值为400元,
答:销售该商品每周可获得的最大利润为400元.
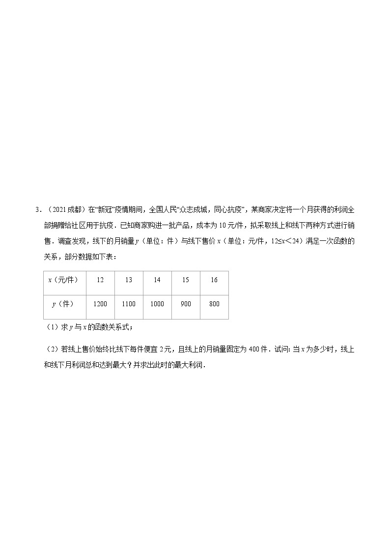
3.(2021成都)在“新冠”疫情期间,全国人民“众志成城,同心抗疫”,某商家决定将一个月获得的利润全部捐赠给社区用于抗疫.已知商家购进一批产品,成本为10元/件,拟采取线上和线下两种方式进行销售.调查发现,线下的月销量y(单位:件)与线下售价x(单位:元/件,12≤x<24)满足一次函数的关系,部分数据如下表:
x(元/件) | 12 | 13 | 14 | 15 | 16 |
y(件) | 1200 | 1100 | 1000 | 900 | 800 |
(1)求y与x的函数关系式;
(2)若线上售价始终比线下每件便宜2元,且线上的月销量固定为400件.试问:当x为多少时,线上和线下月利润总和达到最大?并求出此时的最大利润.
【分析】(1)由待定系数法求出y与x的函数关系式即可;
(2)设线上和线下月利润总和为m元,则m=400(x﹣2﹣10)+y(x﹣10)=400x﹣4800+(﹣100x+2400)(x﹣10)=﹣100(x﹣19)2+7300,由二次函数的性质即可得出答案.
【解析】(1)∵y与x满足一次函数的关系,
∴设y=kx+b,
将x=12,y=1200;x=13,y=1100代入得:,
解得:,
∴y与x的函数关系式为:y=﹣100x+2400;
(2)设线上和线下月利润总和为m元,
则m=400(x﹣2﹣10)+y(x﹣10)=400x﹣4800+(﹣100x+2400)(x﹣10)=﹣100(x﹣19)2+7300,
∴当x为19元/件时,线上和线下月利润总和达到最大,此时的最大利润为7300元.
4.(2021遂宁)新学期开始时,某校九年级一班的同学为了增添教室绿色文化,打造温馨舒适的学习环境,准备到一家植物种植基地购买A、B两种花苗.据了解,购买A种花苗3盆,B种花苗5盆,则需210元;购买A种花苗4盆,B种花苗10盆,则需380元.
(1)求A、B两种花苗的单价分别是多少元?
(2)经九年级一班班委会商定,决定购买A、B两种花苗共12盆进行搭配装扮教室.种植基地销售人员为了支持本次活动,为该班同学提供以下优惠:购买几盆B种花苗,B种花苗每盆就降价几元,请你为九年级一班的同学预算一下,本次购买至少准备多少钱?最多准备多少钱?
【分析】(1)设A、B两种花苗的单价分别是x元和y元,则,即可求解;
(2)设购买B花苗x盆,则购买A花苗为(12﹣x)盆,设总费用为w元,由题意得:w=20(12﹣x)+(30﹣x)x=﹣x2+10x+240(0≤x≤12),即可求解.
【解析】(1)设A、B两种花苗的单价分别是x元和y元,则,解得,
答:A、B两种花苗的单价分别是20元和30元;
(2)设购买B花苗x盆,则购买A花苗为(12﹣x)盆,设总费用为w元,
由题意得:w=20(12﹣x)+(30﹣x)x=﹣x2+10x+240(0≤x≤12),
∵﹣1<0.故w有最大值,当x=5时,w的最大值为265,当x=12时,w的最小值为216,
故本次购买至少准备216元,最多准备265元.
5.(2021黔东南州)黔东南州某超市购进甲、乙两种商品,已知购进3件甲商品和2件乙商品,需60元;购进2件甲商品和3件乙商品,需65元.
(1)甲、乙两种商品的进货单价分别是多少?
(2)设甲商品的销售单价为x(单位:元/件),在销售过程中发现:当11≤x≤19时,甲商品的日销售量y(单位:件)与销售单价x之间存在一次函数关系,x、y之间的部分数值对应关系如表:
销售单价x(元/件) | 11 | 19 |
日销售量y(件) | 18 | 2 |
请写出当11≤x≤19时,y与x之间的函数关系式.
(3)在(2)的条件下,设甲商品的日销售利润为w元,当甲商品的销售单价x(元/件)定为多少时,日销售利润最大?最大利润是多少?
【分析】(1)设甲、乙两种商品的进货单价分别是a、b元/件,由题意得关于a、b的二元一次方程组,求解即可.
(2)设y与x之间的函数关系式为y=k1x+b1,用待定系数法求解即可.
(3)根据利润等于每件的利润乘以销售量列出函数关系式,然后写成顶点式,按照二次函数的性质可得答案.
【解析】(1)设甲、乙两种商品的进货单价分别是a、b元/件,由题意得:
,
解得:.
∴甲、乙两种商品的进货单价分别是10、15元/件.
(2)设y与x之间的函数关系式为y=k1x+b1,将(11,18),(19,2)代入得:
,解得:.
∴y与x之间的函数关系式为y=﹣2x+40(11≤x≤19).
(3)由题意得:
w=(﹣2x+40)(x﹣10)
=﹣2x2+60x﹣400
=﹣2(x﹣15)2+50(11≤x≤19).
∴当x=15时,w取得最大值50.
∴当甲商品的销售单价定为15元/件时,日销售利润最大,最大利润是50元.
6.湘潭政府工作报告中强调,2019年着重推进乡村振兴战略,做优做响湘莲等特色农产品品牌.小亮调查了一家湘潭特产店、两种湘莲礼盒一个月的销售情况,种湘莲礼盒进价72元盒,售价120元盒,种湘莲礼盒进价40元盒,售价80元盒,这两种湘莲礼盒这个月平均每天的销售总额为2800元,平均每天的总利润为1280元.
(1)求该店平均每天销售这两种湘莲礼盒各多少盒?
(2)小亮调査发现,种湘莲礼盒售价每降3元可多卖1盒.若种湘莲礼盒的售价和销量不变,当种湘莲礼盒降价多少元盒时,这两种湘莲礼盒平均每天的总利润最大,最大是多少元?
【分析】(1)根据题意,可设平均每天销售礼盒盒,种礼盒为盒,列二元一次方程组即可解题
(2)根据题意,可设种礼盒降价元盒,则种礼盒的销售量为:盒,再列出关系式即可.
【解答】解:(1)根据题意,可设平均每天销售礼盒盒,种礼盒为盒,
则有,解得
故该店平均每天销售礼盒10盒,种礼盒为20盒.
(2)设种湘莲礼盒降价元盒,利润为元,依题意
总利润
化简得
当时,取得最大值为1307,
故当种湘莲礼盒降价9元盒时,这两种湘莲礼盒平均每天的总利润最大,最大是1307元.
7.(2019鄂州)“互联网+”时代,网上购物备受消费者青睐.某网店专售一款休闲裤,其成本为每条40元,当售价为每条80元时,每月可销售100条.为了吸引更多顾客,该网店采取降价措施.据市场调查反映:销售单价每降1元,则每月可多销售5条.设每条裤子的售价为x元(x为正整数),每月的销售量为y条.
(1)直接写出y与x的函数关系式;
(2)设该网店每月获得的利润为w元,当销售单价降低多少元时,每月获得的利润最大,最大利润是多少?
(3)该网店店主热心公益事业,决定每月从利润中捐出200元资助贫困学生.为了保证捐款后每月利润不低于4220元,且让消费者得到最大的实惠,该如何确定休闲裤的销售单价?
【分析】(1)直接利用销售单价每降1元,则每月可多销售5条得出y与x的函数关系式;
(2)利用销量×每件利润=总利润进而得出函数关系式求出最值;
(3)利用总利润=4220+200,求出x的值,进而得出答案.
【解答】解:(1)由题意可得:y=100+5(80﹣x)整理得 y=﹣5x+500;
(2)由题意,得:
w=(x﹣40)(﹣5x+500)
=﹣5x2+700x﹣20000
=﹣5(x﹣70)2+4500
∵a=﹣5<0∴w有最大值
即当x=70时,w最大值=4500
∴应降价80﹣70=10(元)
答:当降价10元时,每月获得最大利润为4500元;
(3)由题意,得:
﹣5(x﹣70)2+4500=4220+200
解之,得:x1=66,x2 =74,
∵抛物线开口向下,对称轴为直线x=70,
∴当66≤x≤74时,符合该网店要求
而为了让顾客得到最大实惠,故x=66
∴当销售单价定为66元时,即符合网店要求,又能让顾客得到最大实惠.
8.(2019荆门)为落实“精准扶贫”精神,市农科院专家指导李大爷利用坡前空地种植优质草莓.根据场调查,在草莓上市销售的30天中,其销售价格m(元/公斤)与第x天之间满足m=(x为正整数),销售量n(公斤)与第x天之间的函数关系如图所示:
如果李大爷的草莓在上市销售期间每天的维护费用为80元.
(1)求销售量n与第x天之间的函数关系式;
(2)求在草莓上市销售的30天中,每天的销售利润y与第x天之间的函数关系式;(日销售利润=日销售额﹣日维护费)
(3)求日销售利润y的最大值及相应的x.
【考点】二次函数的应用.菁优网版权所有
【分析】本题是通过构建函数模型解答销售利润的问题.
(1)依据题意利用待定系数法易求得销售量n与第x天之间的函数关系式,
(2)然后根据销售利润=销售量×(售价﹣进价),列出每天的销售利润y与第x天之间的函数关系式,
(3)再依据函数的增减性求得最大利润.
【解答】解:
(1)当1≤x≤10时,设n=kx+b,由图知可知
,解得
∴n=2x+10
同理得,当10<x≤30时,n=﹣1.4x+44
∴销售量n与第x天之间的函数关系式:n=
(2)∵y=mn﹣80
∴y=
整理得,y=
(3)当1≤x≤10时,
∵y=6x2+60x+70的对称轴x===﹣5
∴此时,在对称轴的右侧y随x的增大而增大
∴x=10时,y取最大值,则y10=1270
当10<x<15时
∵y=﹣4.2x2+111x+580的对称轴是x=﹣==≈13.2<13.5
∴x在x=13时,y取得最大值,此时y=1313.2
当15≤x≤30时
∵y=1.4x2﹣149x+3220的对称轴为x==>30
∴此时,在对称轴的左侧y随x的增大而减小
∴x=15时,y取最大值,y的最大值是y15=1300
综上,草莓销售第13天时,日销售利润y最大,最大值是1313.2元
9.某商店销售一种商品,童威经市场调查发现:该商品的周销售量(件是售价(元件)的一次函数,其售价、周销售量、周销售利润(元的三组对应值如表:
售价(元件) | 50 | 60 | 80 |
周销售量(件 | 100 | 80 | 40 |
周销售利润(元 | 1000 | 1600 | 1600 |
注:周销售利润周销售量(售价进价)
(1)①求关于的函数解析式(不要求写出自变量的取值范围);
②该商品进价是 元件;当售价是 元件时,周销售利润最大,最大利润是 元.
(2)由于某种原因,该商品进价提高了元件,物价部门规定该商品售价不得超过65元件,该商店在今后的销售中,周销售量与售价仍然满足(1)中的函数关系.若周销售最大利润是1400元,求的值.
【分析】(1)①依题意设,解方程组即可得到结论;
②该商品进价是,设每周获得利润:解方程组即可得到结论;
(2)根据题意得,,由于对称轴是,根据二次函数的性质即可得到结论.
【解答】解:(1)①依题意设,
则有
解得:
所以关于的函数解析式为;
②该商品进价是,
设每周获得利润
则有,
解得:,
,
当售价是70元件时,周销售利润最大,最大利润是1800元;
故答案为:40,70,1800;
(2)根据题意得,,
对称轴,
①当时(舍,②当时,时,求最大值1400,
解得:.
10.某工厂用50天时间生产一款新型节能产品,每天生产的该产品被某网店以每件80元的价格全部订购,在生产过程中,由于技术的不断更新,该产品第x天的生产成本y(元/件)与x(天)之间的关系如图所示,第x天该产品的生产量z(件)与x(天)满足关系式z=﹣2x+120.
(1)第40天,该厂生产该产品的利润是 元;
(2)设第x天该厂生产该产品的利润为w元.
①求w与x之间的函数关系式,并指出第几天的利润最大,最大利润是多少?
②在生产该产品的过程中,当天利润不低于2400元的共有多少天?
【考点】二次函数的应用.菁优网版权所有
【分析】(1)由图象可知,第40天时的成本为40元,此时的产量为z=﹣2×40+120=40,则可求得第40天的利润.
(2)利用每件利润×总销量=总利润,进而求出二次函数最值即可.
【解答】解:
(1)由图象可知,第40天时的成本为40元,此时的产量为z=﹣2×40+120=40
则第40天的利润为:(80﹣40)×40=1600元
故答案为1600
(2)①
设直线AB的解析式为y=kx+b(k≠0),把(0,70)(30,40)代入得
,解得
∴直线AB的解析式为y=﹣x+70
(Ⅰ)当0<x≤30时
w=[80﹣(﹣x+70)](﹣2x+120)
=﹣2x2+100x+1200
=﹣2(x﹣25)2+2450
∴当x=25时,w最大值=2450
(Ⅱ)当30<x≤50时,
w=(80﹣40)×(﹣2x+120)=﹣80x+4800
∵w随x的增大而减小
∴当x=31时,w最大值=2320
∴
第25天的利润最大,最大利润为2450元
②(Ⅰ)当0<x≤30时,令﹣2(x﹣25)2+2450=2400元
解得x1=20,x2=30
∵抛物线w=﹣2(x﹣25)2+2450开口向下
由其图象可知,当20≤x≤30时,w≥2400
此时,当天利润不低于2400元的天数为:30﹣20+1=11天
(Ⅱ)当30<x≤50时,
由①可知当天利润均低于2400元
综上所述,当天利润不低于2400元的共有11天.
相关试卷
这是一份专题四 最佳方案问题-2022年中考数学二轮复习之重难热点提分专题,文件包含专题四最佳方案问题-2022年中考数学二轮复习之重难热点提分专题解析版docx、专题四最佳方案问题-2022年中考数学二轮复习之重难热点提分专题原卷版docx等2份试卷配套教学资源,其中试卷共14页, 欢迎下载使用。
这是一份专题十一 几何动点问题-2022年中考数学二轮复习之重难热点提分专题,文件包含专题十一几何动点问题-2022年中考数学二轮复习之重难热点提分专题解析版docx、专题十一几何动点问题-2022年中考数学二轮复习之重难热点提分专题原卷版docx等2份试卷配套教学资源,其中试卷共37页, 欢迎下载使用。
这是一份专题十三 其他几何探究问题-2022年中考数学二轮复习之重难热点提分专题,文件包含专题十三其他几何探究问题-2022年中考数学二轮复习之重难热点提分专题解析版docx、专题十三其他几何探究问题-2022年中考数学二轮复习之重难热点提分专题原卷版docx等2份试卷配套教学资源,其中试卷共41页, 欢迎下载使用。

