2022年天津市中考化学题练8-化学与生活
展开
这是一份2022年天津市中考化学题练8-化学与生活,共18页。
A.炒菜时油锅中的油着火,可用锅盖盖灭
B.人体缺铁时会引起甲状腺肿大
C.用甲醛水溶液浸泡动物标本,使标本能长期保存
D.淀粉属于糖类
2.(2021•河东区校级模拟)下列说法正确的是( )
A.将装有某气体的试管管口靠近酒精灯火焰产生爆鸣声,说明该气体是氢气和氧气的混合气
B.燃着的木条分别在空气样品和人体呼出气体样品中燃烧的现象不同,说明两种样品中氧气含量不同
C.高层住房着火时,立即打开所有门窗让空气流通,降低温度至着火点以下
D.氢气作为燃料的原因是无毒,无污染
3.(2021•河东区校级二模)燃烧是人类最早利用的化学反应之一,下列关于燃烧和灭火说法错误的是( )
A.燃烧都是放热反应
B.在提供氧气和足够温度的前提下,可燃物可以在水下燃烧
C.炒菜时油锅中的油不慎着火,立刻用水浇灭
D.图书馆着火必须用二氧化碳灭火器灭火
4.(2021•红桥区三模)学习化学要有正确的生活观念和安全意识,下列说法或做法正确的个数有( )
①二氧化硫、二氧化氮、二氧化碳、臭氧都属于空气污染物;
②掏空沼气池前进行“灯火试验”;
③不吃霉变食物,因为食物霉变产生的黄曲霉有毒;
④pH<7的降雨称为酸雨;
⑤用灼烧的办法能区分羊毛和棉线;
⑥我们可以长期放心饮用明矾简单净化后的水;
⑦厕所清洁剂滴入石蕊试液,试液会变红;
⑧降低可燃物的着火点是灭火的途径之一。
A.2个B.3个C.4个D.5个
5.(2021•西青区二模)下列有关说法正确的是( )
A.二氧化硫、二氧化氮、一氧化碳都是大气污染物
B.干冰、苛性钠、小苏打、纯碱都是氧化物
C.石油、煤、天然气、氢气都是不可再生的化石燃料
D.合金、合成纤维、合成橡胶、塑料都是有机高分子材料
6.(2021•滨海新区二模)从环境保护角度考虑,下列燃料中最理想的是( )
A.酒精B.氢气C.汽油D.沼气
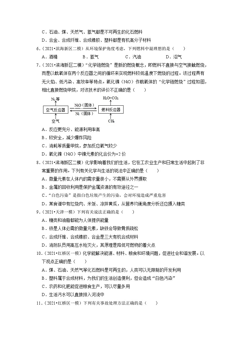
7.(2021•滨海新区二模)“化学链燃烧”是新的燃烧概念,即燃料不直接与空气接触燃烧,而是以载氧体在两个反应器之间的循环来实现燃料较低温度下燃烧的过程。该过程具有无火焰、低污染、高效率等特点。氧化镍(NiO)作载氧体的“化学链燃烧”过程如图,相比直接燃烧甲烷,对该技术的评价不正确的是( )
A.反应更充分、能源利用率高
B.较安全,减少爆炸风险
C.消耗等质量甲烷,参加反应氧气较少
D.氧化镍(NiO)中镍元素的化合价为+2价
8.(2021•滨海新区二模)化学影响着我们的生活,它在工农业生产和日常生活中起到了非常重要的作用。下列有关化学与生活的说法中正确的是( )
A.微量元素在人体内的需求量很小,不需要从外界摄取
B.金属的回收利用是保护金属资源的有效途径之一
C.“白色污染”是指白色垃圾产生的污染,会对环境造成严重危害
D.某食谱中有红烧肉、米饭、凉拌黄瓜,从营养均衡角度分析还应摄入糖类
9.(2021•天津一模)下列有关说法正确的是( )
A.糖类和油脂都能为人体提供能量
B.铁是人体必需的微量元素,缺铁会导致骨质疏松
C.合成纤维、合成橡胶、合金是三大有机合成材料
D.消防队员用高压水枪灭火,其原理是降低可燃物的着火点
10.(2021•红桥区一模)化学能解决能源、材料、粮食和环境问题,促进社会和谐发展。以下观点正确的是( )
A.煤、石油、天然气等化石燃料是可再生的,人类可以无限制的开发利用
B.塑料属于合成材料,为我们的生活创造便利,但会造成“白色污染”
C.农药和化肥能促进粮食生产,可以尽量多用
D.生活污水可以直接排入河流中
11.(2021•红桥区一模)下列有关事故处理方法正确的是( )
A.发现屋内煤气泄漏时,立即打开排气扇
B.高层住房着火时,立即打开所有门窗让空气更流通,氧气更充足
C.炒菜油锅着火时,立即用锅盖盖灭
D.皮肤不慎沾到浓硫酸时,立即涂NaOH溶液
12.(2021•滨海新区一模)在2021年3月第48届日内瓦国际发明展上,西南交通大学研发的“燃料电池混合动力有轨电车”等2个项目获得金奖。这一科研成果为我国首台氢燃料电池混合动力机车提供核心技术,持续引领我国氢能轨道交通技术发展。下列有关氢能源说法不正确的是( )
A.氢能源属于可再生能源
B.氢作为燃料的原因是无毒、无污染
C.氢能源制造、储备成本高,不利于推广
D.氢能源具有绿色零排放的特点
13.(2021•河北区一模)下列说法正确的是( )
A.人体中含量最多的元素是铁
B.海洋中含量最多的元素是钠
C.空气中含量最多的元素是氢
D.地壳中含量最多的元素是氧
14.(2021•德阳模拟)下列有关说法正确的是( )
A.炒菜时油锅着火,可用水扑灭
B.铁强化酱油中的“铁”指的是单质
C.催化剂在化学反应前后,其质量和化学性质都不发生变化
D.化学变化过程中伴随着能量变化,所以伴随能量变化的过程一定是化学变化
15.(2021•河西区一模)下列关于燃烧和灭火说法中,不正确的是( )
A.点燃氢气前要验纯,以防爆炸
B.油库油品着火,可用水灭火
C.炒菜时油锅着火,立即把锅盖盖上
D.用灯帽盖灭酒精灯火焰,主要是利用隔绝氧气的原理
16.(2021•河北区模拟)有关下列事实的解释中,不正确的是( )
A.可点燃木柴用来引燃煤﹣﹣使温度达到煤的着火点
B.水通电生成氢气和氧气﹣﹣化学反应中原子发生了改变
C.一氧化碳和二氧化碳的化学性质不同﹣﹣分子构成不同
D.金刚石和石墨的物理性质存在明显差异﹣﹣碳原子的排列方式不同
17.(2021•河西区模拟)下列有关农药的叙述中,不正确的是( )
A.施用农药是最重要的作物保护手段
B.农药本身有毒,应该禁止施用农药
C.农药施用后,会通过农作物、农产品等发生转移
D.为了减小污染,应根据作物、虫害和农药的特点按规定合理施用农药
18.(2021•河东区模拟)根据化学知识和生活经验判断,下列说法不正确的是( )
A.用肥皂水区分硬水和软水
B.用食醋除去水壶中的水垢
C.用灼烧法鉴别棉纱线和羊毛线
D.用氯化铵和熟石灰混合施用可增强肥效
19.(2021•河东区校级模拟)下表图例所示的含义和解释不相符的是( )
A.AB.BC.CD.D
二.多选题(共2小题)
(多选)20.(2021•天津二模)化学改变世界,水火相容不是奇迹。比如,过氧化钠(Na2O2)用脱脂棉包裹后滴上水,发生反应2Na2O2+2H2O═4NaOH+O2↑,脱脂棉能很快燃烧起来。对于以上反应过程的认识不正确的是( )
A.脱脂棉是可燃物
B.该反应是置换反应
C.该反应过程中放出热量
D.反应前后氧元素的化合价没变化
(多选)21.(2021•西青区一模)下列归纳全部正确的是( )
A.AB.BC.CD.D
三.填空题(共10小题)
22.(2021•红桥区三模)化学与我们的生活有着密切的联系。选择适当物质填空。
(1)空气中含量最大且常用作保护气的是 。
(2)白菜、大米、鸡蛋中富含蛋白质的是 。
(3)生活中防止铁质栅栏生锈的一种方法是 。
(4)洗洁精除掉餐具上的油污,利用了洗洁精的 作用。
(5)正确使用“含氟牙膏”可防治龋齿,其中的“氟”是指 (选填“元素“单质”)。
(6)可用于人工降雨的是 。
23.(2021•西青区二模)我们的生活离不开化学。现有①干冰②硝酸钾③淀粉④石墨⑤熟石灰,请选择适当的物质填空(填序号)。
(1)属于复合肥料的是 ;
(2)可用作干电池电极的是 ;
(3)可用于人工降雨的是 ;
(4)米和面中含有的糖类物质主要是 ;
(5)可用来改良酸性土壤的碱是 。
24.(2021•东丽区二模)化学与生活息息相关,现有以下一些物质:①一氧化碳②甲烷③金刚石④干冰,请选择相应的物质填空(填序号)。
(1)可裁玻璃和切割大理石的是 ;
(2)可用于人工降雨的是 ;
(3)极易与血液中的血红蛋白结合使人中毒的气体是 ;
(4)天然气的主要成分是 。
25.(2021•和平区一模)化学与我们的生活、生产密切相关。选择下列物质的序号填空:
a.食醋 b.棉花 c.稀有气体 d.干冰 e.KNO3f.加铁酱油
(1)能有效预防贫血的是 。
(2)能使石蕊溶液变红的是 。
(3)属于天然高分子化合物的是 。
(4)用于人工降雨的物质是 。
(5)化肥对提高农作物的产量具有重要作用,属于复合肥料的是 。
(6)用于填充霓虹灯灯管的是 。
26.(2021•河北区模拟)请用所学知识填空。
(1)干冰可用于人工降雨,其化学式为 。
(2)石油主要含有 (填元素符号)两种元素。
(3)取用液体药品时,如果没有说明用量,一般应该取最少量,液体取 mL。
(4)加碘食盐中添加一定量碘酸钾(KIO3),加碘食盐中的“碘”是指 (填“碘元素”或“碘离子”);KIO3中I元素的化合价为 价;碘酸钾和碘化钾在硫酸中发生反应:KIO3+5KI+3H2SO4═3I2+3X+3H2O,则X的化学式为 。
27.(2021•河北区模拟)现有①生石灰②碳酸氢钠③氯化钠④氢氧化钙⑤氢氧化钠⑥维生素A,按题目要求进行填空(填序号)。
(1)厨房常用的调味品是 ;
(2)常用作干燥剂的氧化物是 ;
(3)患有夜盲症是由于体内缺乏 ;
(4)与硫酸铜溶液混合可配制波尔多液的是 ;
(5)炉具清洁剂中含有的物质是 ;
(6)焙制糕点所用的发酵粉的主要成分之一是 。
28.(2021•红桥区模拟)化学来源于生活、化学与生活密切相关。
(1)下列食物中富含蛋白质的是 (填字母序号)。
A.香蕉
B.面包
C.鱼肉
D.花生油
(2)牛奶中还含有维持人体正常生理功能所必需的磷、硒、钙、钠、镁、铁、锌、铜、锰、钾等元素,其中能够防止人体骨质疏松的元素是 (填元素符号)。
(3)如图是生活中常见生活用品的pH,据图回答下列问题:
其中碱性最强的生活用品是 ;家庭常用84消毒液消毒去污,84消毒液显 (填“酸”“碱”或“中”)性,它 (填“能”或“不能”)与洁厕灵混合使用。
(4)下列反应中不属于复分解反应的是 。
A.H2SO4+Ca(OH)2═CaSO4+2H2O
B.H2SO4+BaCl2═BaSO4↓+2HCl
C.2HCl+Fe═FeCl2+H2↑
D.2HCl+CaCO3═CaCl+CO2↑+H2O
(5)有下列几组物质:①银与稀盐酸;②氢氧化钾溶液和氯化钾溶液;③铁与硫酸铜溶液;④铜与硫酸锌溶液;⑤硝酸钠溶液和氯化钡溶液。请找出能发生反应的并用化学方程式表达出来 。
29.(2021•和平区模拟)化学就在我们身边,请回答下列问题。
(1)玉米中富含的基本营养素是 。在种植玉米的过程中常施用铵态氮肥,铵态氮肥不能与碱性物质混合施用,是因为其能与碱性物质发生反应,生成 ,逸出到空气中,降低肥效。
(2)生活中鉴别羊毛纤维和棉纤维的方法是 。
(3)煮饺子所用铁锅的塑料把手具有 (填“热固性”或“热塑性”)。
(4)现代家庭中常用大理石制作厨房的灶台,若不慎将食醋(主要成分用HAC表示)滴在灶台上,台面会失去光泽,变得粗糙。其原因是: (用化学方程式表示)。
30.(2021•河东区模拟)从①金刚石②熟石灰③干冰④甲烷⑤葡萄糖⑥醋酸六种物质中选择符合下列题意的物质的序号填空:
(1)农业上用来改良酸性土壤的是 ;
(2)可除去热水瓶胆内壁水垢的是 ;
(3)镶嵌在钻探机钻头上的是 ;
(4)农村使用沼气的主要成分是 ;
(5)形成舞台上云雾缭绕景象的是 ;
(6)可作为人体重要能量来源的是 。
31.(2021•红桥区一模)化学物质与人类生命活动密不可分
(1)下列食物中富含糖类的是 (填序号)。
(2)运动饮料中常含有钠、钾、钙等,这里的钠,钾、钙指 (填“分子”、“原子”或“元素”)
(3)当人体内缺少钙时,可能患有的疾病是 (填序号)。
A.坏血病 B.夜盲症 C.骨质疏松
(4)生命吸管是能够将河水、泉水等直接过滤成直饮水的便携式净水装备。吸管里面装有网丝、注入了活性炭和碘的树脂等。其中活性炭的作用是 和过滤,若想验证此装置净化后得到的水是硬水还是软水,可以加入 。
(5)下列物质或用品均为生活中常见,常用作调味品的是 (填序号,下同),所使用的主要材料中,属于有机合成材料的是 。
(6)现在加油站所售汽油多是乙醇汽油。乙醇(酒精)属于 (选填”可再生”或“不可再生”)能源。燃料是乙醇汽油的汽车发动后,内燃机工作时能量转化是 →内能(热能)→机被能。乙醇(C2H5OH)燃烧的化学方程式是 。
四.解答题(共1小题)
32.(2021•河东区校级模拟)能源利用和环境保护是人类共同关注的问题。
(1)化石燃料主要包括煤、石油和 。
(2)煤燃烧时排放出的二氧化硫等污染物,有可能会导致降雨的酸性增强。我们把pH 5.6(填“>”“=”或“<”)的降雨称为酸雨。某电厂为防止环境污染,用石灰石浆来吸收二氧化硫,其反应的化学方程式为:2CaCO3+2SO2+O2═2CaSO4+2x,则x的化学式为 。
(3)为控制二氧化碳的排放量,科学家采取新技术,将二氧化碳和氢气在催化剂和加热条件下转化为重要的化工原料乙烯(C2H4)和水,反应的化学方程式为 。
(4)某有机物R作燃料。现有3.2g R与一定量氧气混合于密闭容器内,充分反应生成4.4g二氧化碳和3.6g水,参与反应的R与氧气的分子个数比为 。
2022年天津市中考化学题练8-化学与生活
参考答案与试题解析
一.选择题(共19小题)
1.【解答】解:A、炒菜时油锅中的油着火,可用锅盖盖灭,这是采用隔绝氧气的原理来灭火,故A正确;
B、人体缺铁时会引起贫血,缺碘会引起甲状腺肿大,故B错误;
C、甲醛能使蛋白质变性,起到防腐的作用,所以用甲醛水溶液浸泡动物标本,使标本能长期保存,故C正确;
D、淀粉是常见的一种糖类物质,故D正确。
故选:B。
2.【解答】解:A、将装有某气体的试管管口靠近酒精灯火焰产生爆鸣声,说明气体气体中含有可燃性气体,且不纯,该气体可能是氢气和氧气的混合气,也可能是甲烷、一氧化碳等其它可燃性气体和氧气或者是空气的混合气,故选项说法错误。
B、氧气能支持燃烧,氧气含量越多,燃烧越剧烈,燃着的木条分别在空气样品和人体呼出气体样品中燃烧的现象不同,说明两种样品中氧气含量不同,故选项说法正确。
C、高层住房着火时,不能立即打开所有门窗让空气流通,否则空气流通,使氧气更充足,火势更旺,会导致火势迅速蔓延,不利于灭火,故选项说法错误。
D、氢气作为燃料,是氢气具有可燃性,氢气的燃烧值高;获取氢气的最佳途径是利用太阳能使海水(或)水分解生成H2,原料丰富;氢气燃烧产物是水,不污染环境;氢能源的优点有:原料丰富(来源广)、燃烧时放出热量多(热值高)、生成物不会污染环境,是理想的高能燃料,故选项说法错误。
故选:B。
3.【解答】解:A、燃烧是发光、放热的氧化反应,故正确;
B、只要满足有可燃物、温度达到可燃物的着火点、可燃物与氧气接触三个条件,就能发生燃烧,故正确;
C、炒菜时油锅中的油不慎着火,不能用水浇灭,油的密度比水小,加少量水后,油会漂浮于水面上,与氧气的接触继续燃烧,水沸腾会导致油滴飞溅,故错误;
D、图书馆着火,常用二氧化碳灭火器灭火,可以防止图书的损坏,故正确;
故选:C。
4.【解答】解:①二氧化硫、二氧化氮、臭氧都属于空气污染物,但二氧化碳不属于空气污染物,说法错误;
②沼气中含有甲烷具有可燃性,先进行灯火试验,可能会发生爆炸,说法错误;
③不吃霉变食物,因为食物霉变产生的黄曲霉有毒,说法正确;
④由于空气中含有二氧化碳,索引表正常雨水pH=5.6,酸雨的pH<5.6,说法错误;
⑤羊毛灼烧后产生烧焦羽毛味,棉线灼烧后产生烧纸气味,故可用灼烧法区分羊毛和棉线,说法正确;
⑥明矾溶于水只能吸附水中的悬浮杂质而沉降,不能除去水中的其他杂质,所以不能直接饮用,说法错误;
⑦厕所清洁剂中含有盐酸,呈酸性,加入石蕊溶液,试液变红,说法正确;
⑧灭火的方法有清除可燃物、降低温度到着火点以下、隔绝氧气,可燃物的着火点是物质固有的性质,一般不能被改变,说法错误;
故选:B。
5.【解答】解:A.二氧化硫、二氧化氮、一氧化碳都是大气污染物,选项说法正确;
B.苛性钠是氢氧化钠的俗称,小苏打是碳酸氢钠的俗称,纯碱是碳酸钠的俗称,均含有三种或三种以上的元素,所以三种物质均不属于氧化物,选项说法错误;
C.氢气可由电解水的方法获取,所以氢气属于可再生能源,选项说法错误;
D.合金是一种金属材料而不是有机高分子材料,选项说法错误。
故选:A。
6.【解答】解:A.酒精燃烧生成二氧化碳,二氧化碳排放过多会造成温室效应,故选项错误。
B.氢气作为燃料,燃烧的产物只有水,无污染,是最理想的燃料,故选项正确。
C.汽油燃烧产生二氧化碳、一氧化碳、二氧化硫、氮氧化物等气体,二氧化硫和氮氧化物会形成酸雨,二氧化碳排放过多会造成温室效应,故选项错误。
D.沼气燃烧生成二氧化碳,二氧化碳排放过多会造成温室效应,故选项错误。
故选:B。
7.【解答】解:A.燃料不直接与空气接触燃烧,而是以载氧体在两个反应器之间的循环来实现燃料燃烧,可以使反应更充分、能源利用率高,选项说法正确;
B.较低温度下燃烧可以减少爆炸的危险,较为安全,选项说法正确;
C.消耗等质量甲烷,参加反应氧气不会改变,选项说法错误;
D.氧化镍(NiO)中,氧元素显﹣2价,所以镍元素的化合价为+2价,选项说法正确。
故选:C。
8.【解答】解:A、微量元素在人体内的需求量尽管很小,但却是维持正常的生命活动所必需的,故选项说法错误。
B、金属的回收利用,能节约金属资源、节约能源、减少污染,是保护金属资源的有效途径之一,故选项说法正确。
C.“白色污染”是指由废弃塑料造成的环境污染,与垃圾的颜色无关,故选项说法错误。
D、营养物质或营养元素的摄入要适量、全面,要合理搭配,红烧肉中主要含有蛋白质,米饭中主要含有糖类,凉拌黄瓜中富含维生素,从营养均衡角度分析还应摄入脂肪,故选项说法错误。
故选:B。
9.【解答】解:A、蛋白质、糖类、油脂能产生能量,糖类和油脂都能为人体提供能量,故选项说法正确。
B、铁是人体必需的微量元素,缺铁会导致贫血,骨质疏松是缺少钙元素造成的,故选项说法错误。
C、合成纤维、合成橡胶、塑料是三大有机合成材料,合金属于金属材料,故选项说法错误。
D、消防队员用高压水枪灭火,其原理不是降低可燃物的着火点,而是使温度降到着火点以下,故选项说法错误。
故选:A。
10.【解答】解:A.煤、石油、天然气等化石燃料是不可再生的,所以应合理开采和使用,选项说法错误;
B.塑料属于合成材料,为我们的生活创造便利,但其化学性质稳定,在自然界中很难降解,会造成“白色污染”,选项说法正确;
C.农药和化肥能促进粮食生产,但不能大量使用,以免造成环境污染,选项说法错误;
D.生活污水应处理后再排放,以免造成水体污染,选项说法错误。
故选:B。
11.【解答】解:A.发现屋内煤气泄漏时,不能立即打开排气扇,以防产生的电火花将煤气引燃,甚至发生爆炸,选项说法错误;
B.高层住房着火时,不能立即打开所有门窗让空气更流通,以防造成火势蔓延,选项说法错误;
C.炒菜油锅着火时,立即用锅盖盖灭,这是采用了隔绝氧气的灭火原理,选项说法正确;
D.皮肤不慎沾到浓硫酸时,立即用大量的水冲洗,然后涂上3%~5%的碳酸氢钠溶液,不能涂氢氧化钠溶液,因为其具有强烈的腐蚀性,选项说法错误。
故选:C。
12.【解答】解:A、氢能源能够循环再生,属于可再生能源,故选项正确;
B、氢气能作燃料主要的原因是其具有可燃性,故选项错误;
C、氢能源没有大范围推广,就是由于其制造、储存成本高,故选项正确;
D、氢能源燃烧生成水,对环境无污染,符合绿色化学的特点,故选项正确;
故选:B。
13.【解答】解:A.人体中含量最多的元素是氧,说法错误;
B.海洋中含量最多的元素是氧,说法错误;
C.空气中含量最多的元素是氮,说法错误;
D.地壳中含量最多的元素是氧,说法正确。
故选:D。
14.【解答】解:A.炒菜时油锅着火,可立即盖上锅盖,利用隔绝氧气的方法来灭火,而不能用水扑灭,以防发生危险,选项说法错误;
B.物质是由元素组成的,所以铁强化酱油中的“铁”指的是元素,选项说法错误;
C.催化剂在化学反应前后,其质量和化学性质都不发生变化,选项说法正确;
D.伴随能量变化的过程不一定是化学变化,如白炽灯泡通电后也会发光、放热,但属于物理变化,选项说法错误。
故选:C。
15.【解答】解:A.氢气不纯时点燃可能会发生爆炸,所以点燃氢气前要验纯,以防爆炸,选项说法正确;
B.油库着火,用水浇灭,油会浮在水的表面,增大了与空气的接触面积,燃烧更旺,因此,油库着火,不能用水浇灭,选项说法错误;
C.炒菜时油锅着火,立即把锅盖盖上,这是采用了隔绝氧气的灭火原理,选项说法正确;
D.用灯帽盖灭酒精灯火焰,主要是利用隔绝氧气的原理,选项说法正确。
故选:B。
16.【解答】解:A、可点燃木柴用来引燃煤,利用木材燃烧放出的热量,使温度达到煤的着火点,故选项说法正确。
B、水通电生成氢气和氧气,属于化学变化,化学反应中原子没有发生改变,故选项说法错误。
C、一氧化碳和二氧化碳的化学性质不同,是因为分子构成不同,不同种的分子化学性质不同,故选项说法正确。
D、金刚石和石墨的物理性质存在明显差异,是因为碳原子的排列方式不同,故选项说法正确。
故选:B。
17.【解答】解:A、农药对提高农产品产量有重要作用,故正确;
B、农药本身有毒,应该合理施用农药,故错误;
C、农药施用后会在农作物中有残留,所以会通过农作物、农产品转移,故正确;
D、农药有毒,为了减小污染,应根据作物、虫害和农药的特点按规定合理实施农药,故正确。
故选:B。
18.【解答】解:A.用肥皂水区分硬水和软水,泡沫多的是软水,泡沫少的是硬水,故正确;
B.用少量食醋除去水壶中的水垢:食醋呈酸性,与水垢发生化学反应,故正确;
C.棉纱线的主要成分是植物纤维,羊毛绒的主要成分是蛋白质,灼烧时,产生烧纸气味的是棉纱线,产生烧焦羽毛气味的是羊毛绒,故正确;
D.氯化铵与熟石灰混合施用会产生氨气,降低肥效,故错误;
故选:D。
19.【解答】解:A、燃烧的三个条件:可燃物、氧气、温度达到着火点,缺一不可。图例中水下白磷不燃烧,金属片上的白磷燃烧,红磷不燃烧说明了燃烧需三个条件同时具备,正确;
B、一滴水中含有的分子个数很多,说明分子很小,不能说明分子间有间隔,错误;
C、相互刻划比较硬度,正确;
D、根据铝和铁与酸反应产生气泡的多少比较活动性强弱,正确;
故选:B。
二.多选题(共2小题)
20.【解答】解:A.脱脂棉具有可燃性,属于可燃物,故正确;
B.该反应的反应物是两种化合物,不属于置换反应,故错误;
C.包裹过过氧化钠的脱脂棉滴加水后,引起脱脂棉能燃烧起来的原因是:过氧化钠与水反应,放出热量,使脱脂棉的温度达到着火点,故正确;
D.在中Na2O2,氧元素显﹣1价;在H2O中,氧元素显﹣2价;在O2中,氧元素的化合价为零,故错误。
故选:BD。
21.【解答】解:A、张青莲测量了一些原子的相对原子质量的新值,侯德榜发明了联合制碱法,拉瓦锡研究了空气的成分,归纳全部正确,故选项正确。
B、铁是合成血红蛋白的主要元素,缺乏会患贫血;钙主要存在于骨骼和牙齿中,使骨骼和牙齿具有坚硬的结构支架,幼儿和青少年缺钙会患佝偻病,老年人会患骨质疏松;碘是合成甲状腺激素的主要元素,缺乏会患甲状腺肿大;归纳全部正确,故选项正确。
C、煤气中毒,是由一氧化碳引起的;瓦斯爆炸是由甲烷燃烧引起的;假盐中毒,是由亚硝酸钠引起;归纳有错误,故选项错误。
D、纯羊毛的主要成分是蛋白质,燃烧产生烧焦羽毛的气味;硬水和软水的区别在于所含的钙镁离子的多少,可用肥皂水来区分硬水和软水,加入肥皂水,若产生泡沫较多,则是软水,若产生泡沫较少,则是硬水;煤制成蜂窝状,能增大接触面积,煤充分燃烧;归纳有错误,故选项错误。
故选:AB。
三.填空题(共10小题)
22.【解答】解:(1)空气中含量最大的是氮气,氮气的化学性质不活泼,所以常用作保护气;故填:氮气。
(2)白菜富含维生素,大米富含糖类,鸡蛋中富含蛋白质;故填:鸡蛋。
(3)铁在与氧气和水蒸气同时接触时会发生锈蚀,所以生活中防止铁质栅栏生锈的一种方法是刷漆;故填:刷漆。
(4)洗洁精除掉餐具上的油污,利用了洗洁精的乳化作用;故填:乳化。
(5)正确使用“含氟牙膏”可防治龋齿,其中的“氟”是指元素;故填:元素。
(6)干冰是固态二氧化碳的俗称,易升华,会吸收大量的热,可用于人工降雨;故填:干冰。
23.【解答】解:(1)硝酸钾中含有钾元素和氮元素,属于复合肥料;故填:②;
(2)石墨有导电性,可用作干电池电极,故填:④;
(3)干冰易升华,吸热,可用于人工降雨,故填:①;
(4)米和面中含有的糖类物质主要是淀粉;故填:③;
(5)熟石灰具有碱性,常用于改良酸性土壤;故填:⑤。
故答案为:②;④;①;③;⑤。
24.【解答】解:(1)金刚石的硬度大,可裁玻璃和切割大理石的。
(2)干冰升华吸热,可用于人工降雨。
(3)极易与血液中的血红蛋白结合使人中毒的气体是一氧化碳。
(4)天然气的主要成分是甲烷。
故答案为:
(1)③;
(2)④;
(3)①;
(4)②。
25.【解答】解:(1)加铁酱油可以给人体补充铁元素,所以能有效预防贫血。
(2)食醋显酸性,能使石蕊溶液变红。
(3)棉花属于天然高分子化合物。
(4)干冰易升华,会吸收大量的热,所以可用于人工降雨。
(5)化肥对提高农作物的产量具有重要作用,硝酸钾中含有钾元素与氮元素,属于复合肥料。
(6)稀有气体通电时会发出有色光,所以可用于填充霓虹灯灯管。
故答案为:(1)f;
(2)a;
(3)b;
(4)d;
(5)e;
(6)c。
26.【解答】解:(1)干冰是固态二氧化碳,化学式是:CO2;
(2)石油主要含有碳元素和氢元素;
(3)取用液体药品时,如果没有说明用量,一般应该取最少量,液体取1﹣2mL;
(4)食品、药品、营养品、矿泉水等物质中的“碘、氟、钙、铁、锌”等不能以单质、分子、原子形式存在,而是指元素.故加碘食盐中的“碘”是指元素;
根据在化合物中正负化合价代数和为零,钾元素显+1,氧元素的化合价为﹣2,设KIO3中I元素的化合价为x,则(+1)+x+(﹣2)×3=0,解得x=+5;
由质量守恒定律:反应前后,原子种类、数目均不变,由反应的化学方程式KIO3+5KI+3H2SO4═3I2+3X+3H2O,反应前钾、碘、氧、氢、硫原子个数分别为6、6、15、6、3,反应后的生成物中钾、碘、氧、氢、硫原子个数分别为0、6、3、6、0,根据反应前后原子种类、数目不变,则3X分子中含有6个钾原子和12个氧原子、3个硫原子,则每个X分子由2个钾原子和1个硫原子、4个氧原子构成,则物质X的化学式为K2SO4。
故答案为:(1)CO2;
(2)C、H;
(3)1﹣2mL;
(4)碘元素;+5;K2SO4。
27.【解答】解:(1)厨房常用的调味品是食盐,主要成分是氯化钠。
(2)生石灰能与水反应生成氢氧化钙,是常用作干燥剂的氧化物。
(3)患有夜盲症是由于体内缺乏维生素A。
(4)与硫酸铜溶液混合可配制波尔多液的是氢氧化钙。
(5)炉具清洁剂中含有的物质是氢氧化钠。
(6)焙制糕点所用的发酵粉的主要成分之一是碳酸氢钠。
故答案为:
(1)③;
(2)①;
(3)⑥;
(4)④;
(5)⑤;
(6)②。
28.【解答】解:(1)A.香蕉富含维生素;
B.面包富含糖类;
C.鱼肉富含蛋白质;
D.花生油富含油脂;
故选:C;
(2)老年人缺钙易患骨质疏松症,所以钙元素是能够防止人体骨质疏松的元素;故填:Ca;
(3)溶液的pH大于7,溶液呈碱性,且pH越大,碱性越强。所以炉具清洁剂的碱性最强;84消毒液的pH大于7,显碱性,洁厕灵的pH小于7,显酸性,所以二者不能混合使用;故填:炉具清洁剂;碱;不能;
(4)由两种化合物相互交换成分,生成两种新的化合物的反应属于复分解反应,A、B、D均属于分解反应,而C是由一种单质与一种化合物反应生成了另一种单质与另一种化合物,属于置换反应;故填:C;
(5)①在金属活动性顺序中,银在氢后面,所以银与稀盐酸不反应;
②氢氧化钾和氯化钾交换成分后既没有气体或沉淀产生,也没有水生成,所以二者不能发生反应;
③在金属活动性顺序中,铁排在铜的前面,所以铁与硫酸铜溶液生成铜和硫酸亚铁,化学方程式为Fe+CuSO4=Cu+FeSO4;
④在金属活动性顺序中,铜排在锌的后面,所以铜与硫酸锌溶液不反应;
⑤硝酸钠和氯化钡交换成分后既没有气体或沉淀产生,也没有水生成,所以二者不能发生反应;
故填:③,Fe+CuSO4=Cu+FeSO4。
29.【解答】解:(1)玉米中富含的基本营养素是糖类。在种植玉米的过程中常施用铵态氮肥,铵态氮肥不能与碱性物质混合施用,是因为其能与碱性物质发生反应,生成氨气,逸出到空气中,降低肥效;故填:糖类;氨气;
(2)羊毛纤维的主要成分是蛋白质,蛋白质燃烧时能产生烧焦羽毛的气味,而棉纤维燃烧产生烧纸的气味,生活中鉴别羊毛纤维和棉纤维的方法是:抽丝,灼烧,闻气味;故填:抽丝,灼烧,闻气味;
(3)煮饺子所用铁锅的塑料把手具有受热不会熔化的性质,属于热固性塑料;故填:热固性;
(4)大理石的主要成分是CaCO3,碳酸钙和醋酸反应生成醋酸钙、水和二氧化碳,反应方程式为:CaCO3+2HAc═Ca (Ac)2+H2O+CO2↑;故填:CaCO3+2HAc═Ca (Ac)2+H2O+CO2↑。
30.【解答】解:(1)熟石灰是一种碱,能与土壤中的酸性物质反应,所以在农业上可用熟石灰来改良酸性土壤;故填:②;
(2)醋酸能与水垢反应,所以醋酸可除去热水瓶胆内壁水垢;故填:⑥;
(3)金刚石是天然存在的硬度最大的物质,所以金刚石可镶嵌在钻探机钻头上;故填:①;
(4)农村使用沼气的主要成分是甲烷;故填:④;
(5)干冰易升华,会吸收大量的热,所以可用干冰来形成舞台上云雾缭绕景象;故填:③;
(6)葡萄糖是一种糖类物质,可作为人体重要能量来源;故填:⑤。
31.【解答】解:(1)面包富含糖类物质;鱼肉中富含蛋白质;黄瓜富含维生素;故填:A;
(2)物质是由元素组成的,所以这里的钠,钾、钙指元素;故填:元素;
(3)当人体内缺少钙时,可能患有的疾病是骨质疏松症或佝偻病;故填:C;
(4)活性炭具有吸附性,可以除去水中的色素和异味,检验硬水与软水的方法是加入肥皂水,搅拌,产生泡沫较多的是软水,泡沫较少的是硬水;故填:吸附;肥皂水;
(5)食盐是一种常用的调味品;有机合成材料主要包括塑料、合成纤维和合成橡胶,所以AD是由有机合成材料制成的;故填:C;AD;
(6)乙醇俗称酒精,可以由植物的籽粒经过发酵之后得到,故属于可再生能源,燃料是乙醇汽油的汽车发动后,内燃机工作时能量转化是化学能→内能→机械能;乙醇燃烧的化学方程式为:C2H5OH+3O2点燃¯2CO2+3H2O。
故填:可再生;化学能;C2H5OH+3O2点燃¯2CO2+3H2O。
四.解答题(共1小题)
32.【解答】解:(1)化石燃料主要包括煤、石油和天然气;故填:天然气;
(2)我们把pH<5.6的降雨称为酸雨。某电厂为防止环境污染,由反应的化学方程式2CaCO3+O2+2SO2=2CaSO4+2x,可知反应前后各原子的个数为:
反应前 反应后
Ca原子 2 2
C原子 2 0
O原子 12 8
S原子 2 2
根据化学变化前后原子的种类、数目不变,可判断生成物x的2个分子中含有2个C原子和4个O原子,则每个x分子由1个C原子和2个O原子构成,物质x的化学式为CO2;故填:<;CO2;
(3)二氧化碳和氢气在催化剂和加热条件下转化为重要的化工原料乙烯(C2H4)和水,反应的化学方程式为2CO2+6H2催化剂¯△C2H4+4H2O;故填:2CO2+6H2催化剂¯△C2H4+4H2O;
(4)氧气中只含氧元素。由质量守恒定律可知,R中一定含有碳元素与氢元素,所含碳元素的质量为:4.4g×1244×100%=1.2g;所含氢元素的质量为:3.6g×1×218×100%=0.4g,则R中一定还含有氧元素,且氧元素的质量为:3.2g﹣1.2g﹣0.4g=1.6g,参加反应的氧气的质量为:4.4g+3.6g﹣3.2g=4.8g;每个R分子中碳、氢、氧元素的原子个数比为:1.2g12:0.4g1:1.6g16=1:4:1,则R的化学式为CH4O,参与反应的R与氧气的分子个数比为3.2g32:4.8g32=2:3;故填:2:3。
项目
A说明燃烧条件
B说明分子特征
C比较硬度
D比较Fe与Al的活泼性
图例
铜片上有划痕
解释
可燃物燃烧不但要与氧气接触,温度还须达到着火点。
分子间有间隔
黄铜的硬度比铜大
Al比Fe活泼
A.化学巨匠及杰出贡献
B.化学元素与人体健康
张青莲﹣﹣﹣测量相对原子质量
侯德榜﹣﹣﹣发明联合制碱法
拉瓦锡﹣﹣﹣研究了空气的成分
缺铁元素﹣﹣﹣会引起贫血
缺钙元素﹣﹣﹣会发生骨质疏松
缺碘元素﹣﹣﹣会引起甲状腺肿大
C.生产生活中安全常识
D.日常生活中经验常识
煤气中毒﹣﹣﹣由甲烷引起
瓦斯爆炸﹣﹣﹣由一氧化碳燃烧引起
假盐中毒﹣﹣﹣由亚硝酸钠引起
检验纯羊毛﹣﹣﹣燃烧无气味
硬水与软水﹣﹣﹣常用肥皂水检验
煤充分燃烧﹣﹣﹣煤制成蜂窝状
相关试卷
这是一份2022年陕西省中考化学专题练8-化学与生活(有答案),共14页。试卷主要包含了“化”说口罩等内容,欢迎下载使用。
这是一份2022年安徽省中考化学专题练8-化学与生活,共18页。
这是一份2022年天津市中考化学题练1-分子、原子、元素,共18页。

