北师大版九年级全册三 探究——物质的比热容教学课件ppt
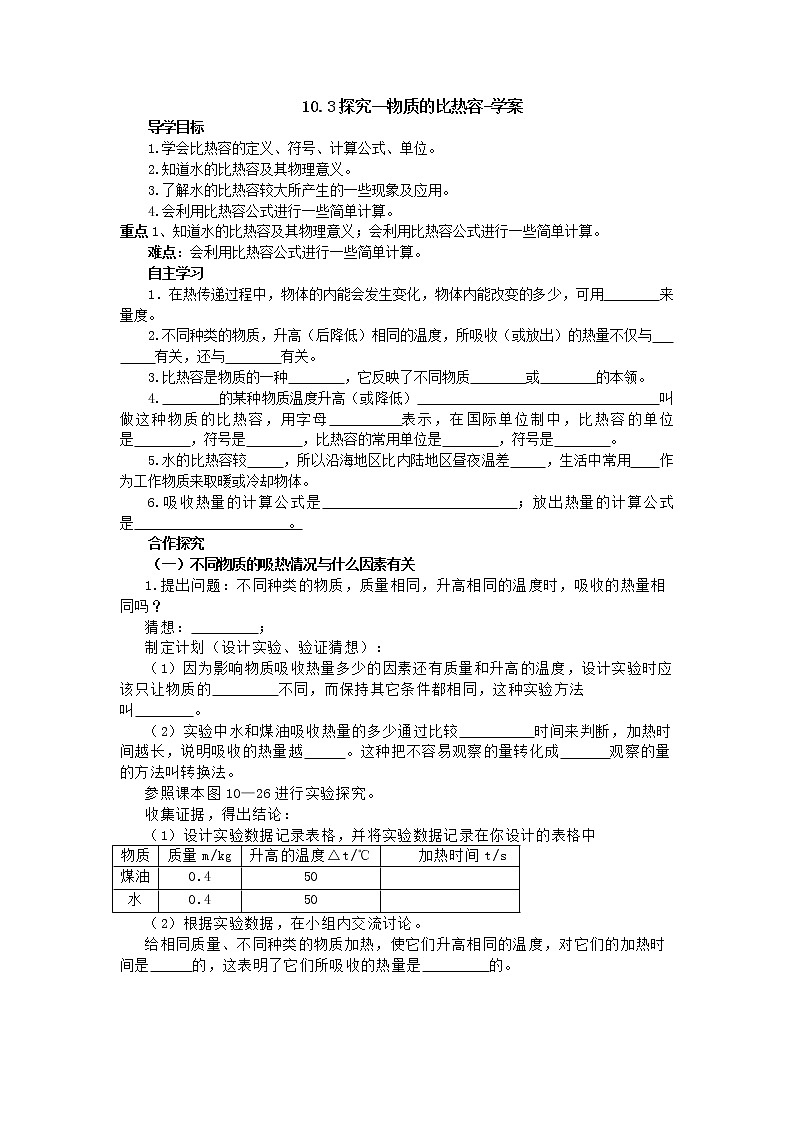
展开10.3探究--物质的比热容-教学设计
教学目标
1.知识与技能。
①了解比热容的概念
②会查比热容表。
2.过程与方法
①通过探究实验,了解比热容的概念。
②尝试用比热容解释简单的自然现象。
3.情感态度与价值观
①培养学生对科学的求知欲和乐于探索的精神。
②养成实事求是、新生自然规律的科学态度。
教学重点:探究比热容的概念。
教学难点:用比热容解释自然现象。
教学方法:探究式教学法、小循环多反馈教学法。
提出问题──猜想──讨论──反驳──实验检验──得出结论。
教学媒体:大屏幕投影,多媒体计算机,铁架台,石棉网,酒精灯,,沙子,水,温度计,秒表,烧杯等。
教学过程:
1. 新课引入
师:一幅图画:炎热夏天,好多同学喜欢在家长的陪同下去游泳,那么,同学有没有注意到岸上很烫,而水中却很凉快呢?
(说明:创设物理情景,以激发学生的学习兴趣。)
让学生思考、猜想、讨论并发表自己的观点。
生(甲):一样凉爽,因为气温是一样的。
生(乙):中午在水中更凉爽,因为水温较低。
生(丙):不是的,好像水泥路上很热而水中很凉。
师:同学们有这么多猜想,到底谁的想法正确呢?学习本节知识后你自然会明白。
(板书课题:三、比热容)
(说明:制造问题悬念,诱发学生强烈的探索欲望。)
2. 进行新课
师:同学们在生活中一定烧过水,一壶水容易烧开还是半壶水容易烧开?
生(齐):半壶水容易烧开。
师:将一壶水烧开与烧热,哪个需要时间长?
生(齐):一壶水烧开需要时间长。
师(继续提出问题):烧水时,水吸收的热量可能与哪些因素有关?有什么关系?请同学们猜想一下。
(说明:提出问题,让学生猜想并讨论,培养学生的发散思维。)
生(甲):与水的质量有关,水的质量越大吸收热量越多。
生(乙):与水温升高多少有关,水温升高越多吸收热量越多。
生(丙):与水的质量、水温升高多少都有关,质量越大、水温升高越多吸收热量越多。
(说明:教师引导学生互相交流、反驳,对回答不完善的地方可补充完善,共同讨论、归纳、得出结论。)
在学生讨论回答的基础上,教师板书结论。
师(继续提出问题):对于不同的物质,例如,水、沙子、如果它们的质量相同,温度升高的度数也一样,它们吸收的热量是否相同?
(说明:学生思考,小组讨论并回答,以求思维的多样性。)
生(甲):吸收热量不相同,夏天到海边洗澡时,会感觉沙子烫脚,而海水却比较凉;水吸收的热量多,说明水的吸热本领大。
生(乙):吸收热量相同,因为它们受同样的太阳光照射。
师(总结说明):吸收热量多少、或温度变化多少,都反映了物质吸热能力的大小。怎样比较不同物质的吸热能力?
生(甲):用相同质量的水和沙子,加热相同时间,比较它们温度升高的多少。温度升高越小,说明吸热能力越强。
生(乙):用相同质量的水和沙子,温度升高相同时,比较它们加热时间的长短。加热时间越长,说明吸热能力越强。
(说明:高效率的交流,使学生从别人的方案中得到有益的启发,认识到交流与合作的重要性。)
教师在进行实验之前,应把实验中可能遇到的问题先提出来讨论,有助于实验的顺利完成。
设置问题:
1.怎样获得质量相同的水和沙子?
2.怎样测出它们的温度?
3.怎样确定它们吸收了相同的热量?
学生思考、讨论,并逐一回答。
师:请同学将数据填到黑板上的表格中。学生进行实验,填表:表1质量相同、加热时间相同时:
表1 质量相同、加热时间相同时
水 沙子
升高的温度/℃
(说明:取得大量的数据,便于总结结论。)
师:请同学们从这些数据中,总结出不同物质的吸热能力。
学生自由讨论,并归纳结论。
(说明:此环节中学生的主动性得到充分发挥,能力在争辩中得到提高。)
师:怎样表示各种物质在这种性质的差异呢?物理学中引入了比热容这个物理量。
(板书:比热容概念)
师:不同物质的比热容不同,比热容是物质的一种属性。请同学们了解“几种物质的比热容”
几种物质的比热容(单位:J/(kg·℃))
水 4.2×103 干泥土 0.84×103 冰 2.1×103 沙石 0.92×103
师生共同分析:从表中我们了解到,水的比热容最大,说明水的吸热能力最强。水的比热容是沙石的4.5倍,因此,白天在同样阳光照射下,水的温度变化比沙石小得多。这是沿海气温温差较小的原因。夜晚,水和沙石同样放热,水温比沙石温度高,因此,晚上在岸上散步更凉爽。
(说明:学生终于明白(乙)的想法是正确的,真正体验从生活走向物理,从物理走向生活的认知态度,达到学以致用的目的。)
教师设置问题,让学生讨论解决。
问题:
1.在日常生活中,哪些地方利用了水的这一属性?
2.在自然现象中,有哪些现象可用水的这一属性解释?
(说明:给学生充分的讨论时间后回答,将物理知识与生活、生产相联系,体现物理是有用的。)
生(甲):为什么中午在海边沙子很烫而海水比较凉快?
生(乙):为什么晚上海水很温暖而沙子却很凉?
生(丙):三峡水电站建成之后,三峡库区的气候会受到一定的影响,夏天气温将比原来下降2℃左右,而冬天气温会比原来升高2℃左右?
(说明:同学们的讨论热情非常高涨,有初步的信息交流能力,有将自己的见解公开与他人交流的愿望,敢于提出与别人不同的见解。)
教师不失时机地对学生精彩举例加以鼓励。
师:请同学们思考讨论:
1.为什么沿海气温不像内陆气温变化显著?
2.课堂小结
师:同学们在本节课中都有哪些收获?
生:讨论之后做知识小结。
师:本节课不仅仅要了解比热容的有关知识,更重要的是让同学们掌握科学探究的方法,培养学生探究问题的能力。
3.课后练习
板书设计
三、探究---物质的比热容
一、了解比热容的概念
二、知道比热容单位及其物理意义
三、能解释常见现象
初中物理三 探究——物质的比热容图文课件ppt: 这是一份初中物理三 探究——物质的比热容图文课件ppt,共37页。PPT课件主要包含了逐点导讲练,课堂小结,作业提升,学习目标,课时讲解,课时流程,知识点,感悟新知,设计实验表格,控制变量等内容,欢迎下载使用。
初中物理北师大版九年级全册三 探究——物质的比热容优秀课件ppt: 这是一份初中物理北师大版九年级全册三 探究——物质的比热容优秀课件ppt,文件包含北师大九上103《探究物质的比热容》课件pptx、北师大九上103《探究物质的比热容》教案docx、103探究不同物质的吸热能力mp4、比热容wmv等4份课件配套教学资源,其中PPT共30页, 欢迎下载使用。
初中物理教科版八年级下册3 科学探究:浮力的大小示范课ppt课件: 这是一份初中物理教科版八年级下册3 科学探究:浮力的大小示范课ppt课件,文件包含科学探究浮力的大小pptx、科学探究浮力的大小--教案doc、科学探究浮力的大小--学案doc、科学探究浮力的大小--练习docx等4份课件配套教学资源,其中PPT共36页, 欢迎下载使用。

