2021-2022学年山东省泰安市泰山区(五四学制)七年级(上)期末生物试卷 解析版
展开1.在从森林古猿到人的进化过程中,下列特征形成最晚的是( )
A.直立行走B.产生语言C.制造工具D.学会用火
2.下列有关人的生殖和发育的叙述,正确的是( )
A.在子宫内,精子和卵细胞结合形成受精卵
B.脐带是胎儿和母体进行物质交换的器官
C.进入青春期后,男性喉结突出属于第一性征
D.男性和女性的主要生殖器官分别是睾丸和卵巢
3.维生素是人体不可缺少的营养物质。下列有关维生素的叙述,正确的是( )
A.构成人体细胞的主要物质
B.为人体生命活动提供能量
C.在人体生长发育过程中发挥重要作用
D.比较简单的无机物,种类很多
4.下列食物中,富含维生素C的是( )
A.辣椒B.羊肉C.鲤鱼D.豆腐
5.无机盐在人体内的含量不多,但作用多种多样。有关叙述错误的是( )
A.食用加碘食盐可防治地方性甲状腺肿
B.人体缺乏含铁的无机盐会造成缺铁性贫血
C.常吃富含磷的食物可防治儿童生长发育不良
D.含钙的无机盐是骨骼和牙齿的重要组成成分
6.下列哪种消化液含有消化脂肪的酶( )
A.胆汁B.胰液C.胃液D.唾液
7.如表是某实验小组在探究“馒头在口腔中的变化”时设计的实验。有关叙述错误的是( )
A.向丙试管中加入的液体a是2毫升清水
B.3支试管的水浴温度b是37℃
C.水浴后,向3支试管滴加的2滴液体c是碘液
D.实验现象是甲变浅蓝,乙变深蓝,丙不变蓝
8.下列有关人体消化系统的叙述,错误的是( )
A.消化系统是由消化道和消化腺组成的
B.口腔、咽、食道基本上没有吸收作用
C.唾液腺是分布在消化道管壁内的消化腺
D.肠液中含有消化糖类、蛋白质和脂肪的酶
9.食物中的蛋白质在消化道内分解成可以被细胞吸收的物质,这种物质是( )
A.氨基酸B.甘油C.葡萄糖D.纤维素
10.周末,小明妈妈准备了午餐:清蒸鲈鱼、红烧排骨、馒头、小米粥。从合理营养的角度来看,下列菜品最适合补充到午餐中的是( )
A.肉末烧豆腐B.香辣鸡翅C.拔丝地瓜D.清炒西兰花
11.合理营养是指全面而平衡的营养。有关叙述错误的是( )
①营养全面是指摄取的营养素种类齐全
②营养平衡是指摄取的各种营养素的量合适,与身体的需要保持平衡
③保证每日三餐按时进餐,早、中、晚餐摄入的能量比应是3:3:4
④制订一份合理的食谱,用量最少的是油脂类,最多的是鱼、肉、蛋类
A.①②B.③④C.①④D.②③
12.在呼吸道中,对进入的空气具有温暖作用的是( )
A.鼻毛和气管内的纤毛B.气管壁上的腺细胞
C.鼻腔黏膜中的毛细血管D.鼻腔内和气管内的黏液
13.如图表示某人平静呼吸时,肺内气压与外界气压差的变化示意曲线。有关叙述正确的是( )
A.曲线AB段的变化中,肋间肌处于收缩状态
B.曲线BC段的变化中,胸廓的上下径变小
C.本次呼吸中,呼气结束的瞬间是坐标系中的C点
D.在A、B、C三点,肺内气压与外界气压相等
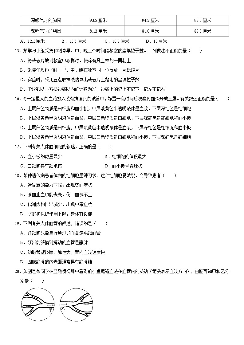
14.如表是某同学在测量胸围差的实验中获得的数据,该同学的胸围差是( )
A.12.3厘米B.13.5厘米C.10.2厘米D.12厘米
15.某学习小组采集和测算早、中、晚三个时间段教室的尘埃粒子数。下列做法不正确的是( )
A.将载玻片放到教室中取样时,使涂有凡士林的一面朝上
B.采集尘埃粒子时,早、中、晚在教室同一位置放一片载玻片
C.实验时,采用五点取样法估算出载玻片上黏附的尘埃粒子数
D.尘埃数以小方格边线以内的计数为准,边线上的记上不记下,记左不记右
16.将一定量人的血液放入装有抗凝剂的试管中,静置一段时间后观察到血液分成三层。有关叙述正确的是( )
A.上层白色物质是白细胞和血小板,中层淡黄色半透明液体是血浆,下层深红色是红细胞
B.上层淡黄色半透明液体是血浆,中层白色物质是白细胞,下层深红色是红细胞和血小板
C.上层白色物质是白细胞,中层淡黄色半透明液体是血浆,下层深红色是红细胞和血小板
D.上层淡黄色半透明液体是血浆,中层白色物质是白细胞和血小板,下层深红色是红细胞
17.下列有关人体血细胞的叙述,正确的是( )
A.血小板的数量最少B.红细胞的体积最大
C.白细胞具有细胞核D.血小板呈圆球状
18.某种遗传病患者体内的红细胞呈镰刀状。这种红细胞易破裂,会导致患者( )
A.运输氧的能力下降,出现贫血症状
B.凝血止血功能丧失,伤口血流不止
C.代谢废物排出减少,出现中毒症状
D.防御和保护作用下降,身体有炎症
19.下列有关人体血管的叙述,错误的是( )
A.红细胞只能单行通过的血管是毛细血管
B.颈部能够摸到搏动的血管是静脉
C.动脉管壁较厚,弹性大,管内血流速度快
D.四肢静脉的内表面通常具有静脉瓣
20.如图是某同学在显微镜视野中看到的小鱼尾鳍血液在血管内的流动(箭头表示血流方向),由图可知甲和乙分别是( )
A.甲、乙都是动脉B.甲、乙都是静脉
C.甲是静脉,乙是动脉D.甲是动脉,乙是静脉
21.在紧急情况下.如果找不到同型血,少量的( )型血可以缓慢地给其他三种血型的病人.
A.ABB.AC.BD.O
22.下列各项中,不利于保持心血管健康的是( )
A.养成低脂、少盐、清淡的饮食习惯
B.吸烟、酗酒、经常熬夜
C.坚持适合自身条件的体育运动
D.保持积极乐观的精神状态
23.人体细胞代谢废物排出体外的过程叫排泄。下列器官中,不参与排泄的是( )
A.肺B.肾脏C.皮肤D.肛门
24.环境温度较高或运动时,人会出汗。汗液形成和排出的过程是( )
①汗腺周围的毛细血管扩张,血流量增多
②汗腺周围的组织细胞生命活动旺盛,产生许多代谢废物
③尿素、多余的水和无机盐等代谢废物进入导管形成汗液,并通过分泌部排出体外
④血液中的水、无机盐以及尿家等进入分泌部形成汗液,并通过导管排出体外
⑤尿素、多余的水和无机盐等代谢废物进入分泌部形成汗液,并通过导管排出体外
⑥血液中的水、无机盐以及尿素等进入导管形成汗液,并通过分泌部排出体外
A.①④B.②③C.①⑥D.②⑤
25.皮肤中的感觉神经末梢分布于( )
A.表皮B.角质层C.生发层D.真皮
二、非选择题(每空1分,共50分)
26.(7分)请分析回答下列有关人体的营养的问题:
(1)人体各项生命活动所消耗的能量主要来自 。人的生长发育以及受损细胞的修复和更新,都离不开 ,因为该营养物质是构成人体细胞的重要物质。
(2)夜盲症患者由于体内缺乏 ,导致在光线昏暗环境或夜晚视物不清或完全看不见东西。植物性食物不含这种营养物质,但绿色蔬菜、瓜果等食物含有的 在人体内可以转化成这种营养物质。
(3)细嚼馒头会觉得有甜味的原因是馒头中的淀粉在 的作用下分解成 。这一消化过程属于 (填“物理性”或“化学性”)消化。
27.(6分)请分析回答下列有关人体的呼吸的问题:
(1)如图所示,某人吞咽时,因 没有及时盖住喉口,发生急性呼吸道异物阻塞,造成呼吸困难。这时应对他立即进行海姆立克急救法,操作方法如图所示:左手握拳,右手从前方握住左手手腕使左拳虎口贴在患者胸部下方、肚脐上方的上腹部中央,然后突然用力收紧双臂,迫使其上腹部下陷。施压完毕后立即放松手臂,然后再重复操作,直到异物被排出。其操作原理是:由于上腹部下陷,造成 突然上升,胸腔容积 ,肺内气压 ,这样每次冲击可以为呼吸道提供一定的气量,从而将异物排出。
(2)大气中的污染物对人体健康的危害极大。防治大气污染、改善空气质量的根本措施是 ,有效措施是 。
28.(12分)如图是人体呼吸系统结构示意图,数字表示结构,字母表示物质。请分析回答:
(1)1是 ,是呼吸系统的主要器官。2是 ,它由许多“C”形的 支撑,可以保证气体顺畅通过。
(2)5是 ,6是 ,它们的壁都只有 ,这有利于进行气体交换。
(3)a是 ,b是 。3的血管类型是 ,4内流动的血液是 (填“动脉血”或“静脉血”)。
(4)进入血液中的a,通过血液循环输送给全身各处组织细胞,在细胞的 内分解 时被消耗,在这一过程中释放的能量供细胞进行各项生命活动。
29.(11分)如图是人体血液循环模式图。请分析回答:
(1)写出下列结构名称:[a] 、[d] 、[2] 、[3] 。上述结构内,流动的血液为静脉血的有 (填字母或序号)。
(2)心脏其实是由左右两个“泵”同时协同工作的。当a、b、c、d均舒张时,以下两种瓣膜的开闭情况是:a与c之间、b与d之间的瓣膜 ,c与2之间、d与3之间的瓣膜 。
(3)肺循环的途径是 (用字母、序号和箭头表示)。
(4)10位于 内,这种结构位于 表面,上述两种结构增加了小肠吸收营养物质的表面积。
(5)某人口服感冒药,药物在心脏的四个腔中出现的先后顺序是 。
30.(14分)如图是肾单位结构示意图。请分析回答:
(1)[4]是 ,它是由3分出的许多 相互缠绕而成。
(2)[5] 中的液体是 。与4中的液体成分相比,5中的液体不含 和 ,这是4和5的内壁具有 作用的结果。
(3)当5中的液体流经[7] 时,全部的 、大部分水和部分无机盐等被其 后进入[6] 中,剩下的水和无机盐、尿素等构成尿液。
(4)1内的 (填“动脉血”或“静脉血”)来自将血液输入肾脏的血管—— 。血液由1流到2的过程中,血液中尿素的含量变化是 。
2021-2022学年山东省泰安市泰山区七年级(上)期末生物试卷(五四学制)
参考答案与试题解析
一、单项选择题(每小题只有一个答案最符合题意,每小题2分,共50分。)
1.在从森林古猿到人的进化过程中,下列特征形成最晚的是( )
A.直立行走B.产生语言C.制造工具D.学会用火
【分析】人类起源森林古猿,在人类发展和进化中的重大事件有:直立行走﹣﹣制造和使用工具﹣﹣大脑进一步发达﹣﹣语言的产生,最关键的是直立行走,分析解答。
【解答】解:人类和现代类人猿的共同祖先是森林古猿。现代类人猿包括:大猩猩、黑猩猩、长臂猿和猩猩。在人类发展和进化中的重大事件有:直立行走﹣﹣制造和使用工具﹣﹣大脑进一步发达﹣﹣语言的产生。直立行走是进化发展的基础,直立行走是人类脱离森里束缚,开拓新家园的标志,是使用工具制造工具的基础。由于使用工具、制造工具使人类的大脑更发达,在劳动交往过程中产生了语言。最后发展的是使用语言。
故选:B。
2.下列有关人的生殖和发育的叙述,正确的是( )
A.在子宫内,精子和卵细胞结合形成受精卵
B.脐带是胎儿和母体进行物质交换的器官
C.进入青春期后,男性喉结突出属于第一性征
D.男性和女性的主要生殖器官分别是睾丸和卵巢
【分析】女性的生殖系统主要包括卵巢、输卵管、子宫、阴道等,其中卵巢能产生卵细胞,分泌雌性激素。子宫是胚胎和胎儿发育的场所。输卵管能输送卵细胞,是受精的场所。阴道是精子进入和胎儿产出的通道。
【解答】解:A、精子和卵细胞结合形成受精卵的场所是输卵管,错误。
B、胎盘是胎儿与母体之间进行物质交换的器官,错误。
C、进入青春期后,男性喉结突出属于第二性征,是雄性激素作用的结果,错误。
D、男性和女性的主要生殖器官分别是睾丸和卵巢,睾丸能产生精子和分泌雄性激素,卵巢能产生卵细胞,分泌雌性激素,正确。
故选:D。
3.维生素是人体不可缺少的营养物质。下列有关维生素的叙述,正确的是( )
A.构成人体细胞的主要物质
B.为人体生命活动提供能量
C.在人体生长发育过程中发挥重要作用
D.比较简单的无机物,种类很多
【分析】维生素既不是构成组织的主要原料,也不是供应能量的物质,但能促进人体的正常的生长发育,人体需要量很少。
【解答】解:维生素既不参与构成人体细胞,也不为人体提供能量,而且人体对它的需要量很小,但它对人体的各项生命活动有重要的作用。人体一旦缺乏维生素,就会影响正常的生长和发育,还会引起疾病,维生素的种类很多。人体一旦缺乏维生素,就会影响正常的生长和发育,还会引起疾病。
故选:C。
4.下列食物中,富含维生素C的是( )
A.辣椒B.羊肉C.鲤鱼D.豆腐
【分析】食物中含有六大类营养物质:蛋白质、糖类、油脂、维生素、水和无机盐,每一类营养物质都是人体所必需的。
【解答】解:辣椒属于蔬菜,富含维生素C,羊肉、鲤鱼、豆腐都富含蛋白质。
故选:A。
5.无机盐在人体内的含量不多,但作用多种多样。有关叙述错误的是( )
A.食用加碘食盐可防治地方性甲状腺肿
B.人体缺乏含铁的无机盐会造成缺铁性贫血
C.常吃富含磷的食物可防治儿童生长发育不良
D.含钙的无机盐是骨骼和牙齿的重要组成成分
【分析】无机盐在人体内的含量不多,仅占体重的4%左右。无机盐对人体非常重要,它是构成人体组织的重要原料。
【解答】解:A、由于饮食中缺碘,会引起地方性甲状腺肿,食用加碘食盐可防治地方性甲状腺肿,正确。
B、人体内缺铁易患缺铁性贫血,因为铁是构成血红蛋白的主要原料,正确。
C、缺乏含锌的无机盐,会导致儿童生长发育不良,错误。
D、含钙的无机盐是骨骼和牙齿的重要组成成分,正确。
故选:C。
6.下列哪种消化液含有消化脂肪的酶( )
A.胆汁B.胰液C.胃液D.唾液
【分析】人体消化系统由消化道和消化腺两部分组成,消化腺包括唾液腺、胃腺、肠腺、胰腺和肝脏,它们的功能分别是分泌唾液、胃液、肠液、胰液和胆汁等消化液。
【解答】解:A、肝脏分泌的胆汁中不含消化酶,但胆汁对脂肪有乳化作用,能把脂肪变成微小颗粒,增加了脂肪与消化酶的接触面积,从而有利于脂肪的消化,A错误;
B、胰腺分泌的胰液中含有消化糖类、脂肪和蛋白质的酶,B正确;
C、胃液中含有胃蛋白酶,能对蛋白质进行初步的消化,C错误;
D.唾液腺分泌的唾液中含有唾液淀粉酶,D错误。
故选:B。
7.如表是某实验小组在探究“馒头在口腔中的变化”时设计的实验。有关叙述错误的是( )
A.向丙试管中加入的液体a是2毫升清水
B.3支试管的水浴温度b是37℃
C.水浴后,向3支试管滴加的2滴液体c是碘液
D.实验现象是甲变浅蓝,乙变深蓝,丙不变蓝
【分析】在研究一种条件对研究对象的影响时,所进行的除了这种条件不同以外,其它条件都相同的实验,叫对照实验。
【解答】解:A、在研究一种条件对研究对象的影响时,所进行的除了这种条件不同以外,其它条件都相同的实验,叫对照实验,在对照实验中,变量是指可被操纵的特定因素或条件;该小组设计的实验方案中,丙试管与乙试管这组对照实验的实验变量是唾液,所以a处应加入2ml清水,A正确。
B、在37℃时唾液淀粉酶的活性最强,因此3支试管都放入37℃的温水中,B正确。
C、馒头的主要成分是淀粉,淀粉遇碘变蓝色,加入碘液后变蓝,水浴后,向3支试管滴加的2滴液体c是碘液,检验是否有淀粉,C正确。
D、甲试管没有搅拌且是馒头块,淀粉未被完全分解,所以遇碘变浅蓝;乙试管淀粉被完全分解,滴加碘液不变蓝;丙试管内有淀粉,滴加碘液变蓝,D错误。
故选:D。
8.下列有关人体消化系统的叙述,错误的是( )
A.消化系统是由消化道和消化腺组成的
B.口腔、咽、食道基本上没有吸收作用
C.唾液腺是分布在消化道管壁内的消化腺
D.肠液中含有消化糖类、蛋白质和脂肪的酶
【分析】消化系统由消化道和消化腺两部分组成,消化道包括口腔、咽、食道、胃、小肠、大肠、肛门,胃有暂时储存食物和初步消化蛋白质的作用,小肠是消化食物和吸收营养物质的主要场所;消化腺有唾液腺、胃腺、肠腺、胰腺、肝脏等,其中,肝脏是人体最大的消化腺,其分泌的胆汁对脂肪有乳化作用。
【解答】解:A、消化系统由消化道和消化腺组成,消化道包括口腔、咽、食道、胃、小肠、大肠和肛门;消化腺包括唾液腺、肝脏、胰腺、胃腺和肠腺,A正确。
B、口腔、咽和食道没有吸收功能,口腔具有消化功能,可以初步消化淀粉,B正确。
C、消化腺有唾液腺、胃腺、肝脏、肠腺和胰腺,其中唾液腺、肝脏和胰腺位于消化道外,肠腺和胃腺位于消化道以内,C错误。
D、肠液中含有多种消化酶,能够参与消化糖类、蛋白质和脂肪,D正确。
故选:C。
9.食物中的蛋白质在消化道内分解成可以被细胞吸收的物质,这种物质是( )
A.氨基酸B.甘油C.葡萄糖D.纤维素
【分析】食物中的维生素、水和无机盐等小分子的营养物质人体可以直接吸收利用,而蛋白质、糖类、脂肪这些大分子的营养物质是不溶于水的,必须在消化道内变成小分子的能溶于水的物质后,才能被消化道壁吸收。
【解答】解:食物在消化道内分解成可以被细胞吸收的物质的过程叫做吸收。小肠是人体吸收营养物质的主要器官,各种营养物质在小肠等处被吸收后,随着内壁血管中的血液运往全身。蛋白质开始在胃里进行初步消化,在小肠内最终消化产物是氨基酸,如图所示:
故选:A。
10.周末,小明妈妈准备了午餐:清蒸鲈鱼、红烧排骨、馒头、小米粥。从合理营养的角度来看,下列菜品最适合补充到午餐中的是( )
A.肉末烧豆腐B.香辣鸡翅C.拔丝地瓜D.清炒西兰花
【分析】合理营养就是指膳食中所含的营养素种类齐全,数量充足,比例适当;并与身体的需要保持平衡。
【解答】解:人体需要的营养主要包括淀粉、蛋白质、脂肪、水、无机盐、维生素,只有各种营养合理搭配,才能使营养均衡,保持身体健康。小明为爸爸妈妈设计了一份午餐食谱:清蒸鲈鱼、红烧排骨、馒头、小米粥。该食谱中虽然营养比较全面,但缺少维生素。所以食谱中应增加清炒西兰花来补充维生素。
故选:D。
11.合理营养是指全面而平衡的营养。有关叙述错误的是( )
①营养全面是指摄取的营养素种类齐全
②营养平衡是指摄取的各种营养素的量合适,与身体的需要保持平衡
③保证每日三餐按时进餐,早、中、晚餐摄入的能量比应是3:3:4
④制订一份合理的食谱,用量最少的是油脂类,最多的是鱼、肉、蛋类
A.①②B.③④C.①④D.②③
【分析】合理营养是指全面而平衡营养。“全面”是指摄取的营养素种类要齐全;“平衡”是指摄取的各种营养素的量要适合,与身体的需要保持平衡。
【解答】解:①营养全面是指摄取的营养素的种类要齐全,不单一,正确。
②营养平衡是指摄取的各种营养素的量合适,既不过多,也不过少。正确。
③在每日摄入的总能量中,早、中、晚餐的能量应当分别占30%、40%、30%左右。错误。
④为了做到合理营养,按“平衡膳食宝塔”均衡摄取五类食物,以避免营养不良和营养过剩。谷类中含丰富的淀粉等糖类,糖类是最主要的供能物质,人体进行各项生命活动所消耗的能量主要来自于糖类,每天摄入最多,其次是蔬菜、水果类,摄入量最少的是脂肪类。错误。
故选:B。
12.在呼吸道中,对进入的空气具有温暖作用的是( )
A.鼻毛和气管内的纤毛B.气管壁上的腺细胞
C.鼻腔黏膜中的毛细血管D.鼻腔内和气管内的黏液
【分析】呼吸系统包括呼吸道和肺两部分。呼吸道是呼吸的通道,肺是气体交换的场所。呼吸道的组成由上到下依次是鼻腔、咽、喉、气管和支气管,呼吸道既保证了气体的畅通,又对吸入的空气具有清洁、温暖和湿润的作用。
【解答】解:A、鼻腔内有鼻毛和气管内表面的纤毛可阻挡灰尘、异物等,对空气有清洁作用。
B、气管壁上的腺细胞能分泌黏液使气管内保持湿润并能粘住灰尘清洁空气。
C、鼻腔黏膜中的毛细血管,对空气有温暖作用。
D、鼻腔内的黏液和气管内的黏液,对空气有湿润作用,同时黏液可将细菌等有害物质吸附以鼻涕、痰的形式排出体外,起到清洁作用。
故选:C。
13.如图表示某人平静呼吸时,肺内气压与外界气压差的变化示意曲线。有关叙述正确的是( )
A.曲线AB段的变化中,肋间肌处于收缩状态
B.曲线BC段的变化中,胸廓的上下径变小
C.本次呼吸中,呼气结束的瞬间是坐标系中的C点
D.在A、B、C三点,肺内气压与外界气压相等
【分析】图示中表示的是一次呼吸过程,曲线AB段表示肺内气压高于外界大气压,此时,肺内气体排出;曲线BC段表示肺内气压低于外界大气压,此时外界气体进入肺内。
【解答】解:A、AB段表明肺内气压高于外界大气压,是呼气时肺内气压的变化,当肋间肌舒张时,肋骨因重力回落向下运动,使胸廓的前后径和左右径都变小,同时膈肌舒张,膈的面积增大,膈顶部上升,使胸廓的上下径变小,这样胸廓的容积就变小,肺也随之回缩,肺内气压高于外界大气压,肺内气体通过呼吸道排出体外,完成呼气,A错误。
B、BC段肺内气压与大气压的气压差是负值,表示肺内气压低于外界大气压,是吸气过程;吸气时膈肌收缩,顶部下降,肋间肌收缩,肋骨上移。胸腔容积由小变大,B错误。
C、本次呼吸中,呼气结束的瞬间是坐标系中的B点,C错误。
D、图中A、B、C三点,肺内气压与外界气压相等,D正确。
故选:D。
14.如表是某同学在测量胸围差的实验中获得的数据,该同学的胸围差是( )
A.12.3厘米B.13.5厘米C.10.2厘米D.12厘米
【分析】胸围差是指深吸气时的胸围长度与深呼气时的胸围长度之差,胸围差的大小反映了肺的通气能力。
【解答】解:由表中数据可知,该同学测量三次的胸围差分别是:12.3厘米、13.5厘米、10.2厘米,取平均值,(12.3厘米+13.5厘米+10.2厘米)÷3=12厘米。
故选:D。
15.某学习小组采集和测算早、中、晚三个时间段教室的尘埃粒子数。下列做法不正确的是( )
A.将载玻片放到教室中取样时,使涂有凡士林的一面朝上
B.采集尘埃粒子时,早、中、晚在教室同一位置放一片载玻片
C.实验时,采用五点取样法估算出载玻片上黏附的尘埃粒子数
D.尘埃数以小方格边线以内的计数为准,边线上的记上不记下,记左不记右
【分析】调查过程中有时因为调查的范围很大,就要选取一部分调查对象作为样本。对于一个种群分布较均匀具良好的代表性的调查对象,可以采用五点取样法:先确定对角线的中点作为中心抽样点,再在对角线上选择四个与中心样点距离相等的点作为样点。如果正好在边线上的遵循计上不计下,计左不计右的原则。
【解答】解:A、将载玻片放到教室中取样时,使涂有凡士林的一面朝上,目的是尘埃粒子可以黏附在载玻片的凡士林上,A正确。
B、为减少误差,使实验结果准确,在采集地点放置多片载玻片采集和测算的结果得出结论,B错误。
C、实验时,采用五点取样法估算出载玻片上黏附的尘埃粒子数,C正确。
D、计数时,粒子数以小方格边线以内的计数为准,正好在边线上的只记两条边线的,计数原则是记上不记下、记左不记右,要始终保持一致,D正确。
故选:B。
16.将一定量人的血液放入装有抗凝剂的试管中,静置一段时间后观察到血液分成三层。有关叙述正确的是( )
A.上层白色物质是白细胞和血小板,中层淡黄色半透明液体是血浆,下层深红色是红细胞
B.上层淡黄色半透明液体是血浆,中层白色物质是白细胞,下层深红色是红细胞和血小板
C.上层白色物质是白细胞,中层淡黄色半透明液体是血浆,下层深红色是红细胞和血小板
D.上层淡黄色半透明液体是血浆,中层白色物质是白细胞和血小板,下层深红色是红细胞
【分析】血液分为两部分:血浆和血细胞,血细胞包括红细胞、白细胞、血小板;血浆呈淡黄色,半透明,血浆中含有大量的水(约占91%﹣﹣92%),还含有蛋白质、葡萄糖、无机盐等,血浆的主要功能是运载血细胞,运输养料和废物。
【解答】解:加入抗凝剂的血液会出现分层现象,如图所示:
可见,上层淡黄色半透明液体是血浆,中层白色物质是白细胞和血小板,下层深红色是红细胞。
故选:D。
17.下列有关人体血细胞的叙述,正确的是( )
A.血小板的数量最少B.红细胞的体积最大
C.白细胞具有细胞核D.血小板呈圆球状
【分析】血细胞包括红细胞、白细胞、血小板,红细胞、白细胞、血小板的特点如下表:
【解答】解:A、血小板个体最小,形状不规则,它能促进止血和加速凝血,含量过低会出现血流不止的现象,但是数量不是最少,错误。
B、白细胞体积最大,错误。
C、白细胞呈圆球状,有细胞核,正确。
D、血小板个体小,形状不规则,普通显微镜下很难观察的到,错误。
故选:C。
18.某种遗传病患者体内的红细胞呈镰刀状。这种红细胞易破裂,会导致患者( )
A.运输氧的能力下降,出现贫血症状
B.凝血止血功能丧失,伤口血流不止
C.代谢废物排出减少,出现中毒症状
D.防御和保护作用下降,身体有炎症
【分析】当人体内红细胞数量减少或血红蛋白含量偏低时,人就会出现贫血。
【解答】解:镰刀型细胞贫血症患者的红细胞呈镰刀状,容易破裂导致贫血。红细胞的功能是运输氧,所以贫血患者血液运输氧的能力降低,致使组织细胞因氧气含量不足影响能量的释放。贫血患者应适当多吃富含蛋白质和铁的食物。
故选:A。
19.下列有关人体血管的叙述,错误的是( )
A.红细胞只能单行通过的血管是毛细血管
B.颈部能够摸到搏动的血管是静脉
C.动脉管壁较厚,弹性大,管内血流速度快
D.四肢静脉的内表面通常具有静脉瓣
【分析】三种血管的结构特点、功能如下表:
【解答】解:A、毛细血管的内径仅有8﹣10微米,只能允许红细胞单行通过,A正确。
B、用手指轻轻按住腕部感到搏动的血管是动脉,而不是静脉,B错误。
C、动脉是将血液从心脏输送到身体各部分去的血管。动脉的管壁较厚,弹性大,管内血流速度快。C正确。
D、四肢静脉的内表面,通常具有防止血液倒流的瓣膜,D正确。
故选:B。
20.如图是某同学在显微镜视野中看到的小鱼尾鳍血液在血管内的流动(箭头表示血流方向),由图可知甲和乙分别是( )
A.甲、乙都是动脉B.甲、乙都是静脉
C.甲是静脉,乙是动脉D.甲是动脉,乙是静脉
【分析】血管分为动脉、静脉和毛细血管三种,从主干流向分支的血管是动脉,由分支流向主干的血管是静脉,红细胞单行通过的是毛细血管。其中毛细血管的特点是:管腔最细,只允许红细胞单行通过;管壁最薄,只有一层上皮细胞构成;血流速度最慢;这些特点都有利于血液与组织细胞间进行物质交换。乙是流出心脏的血管是动脉,甲是静脉。
【解答】解:由图可知,乙是从主干流向分支的血管是动脉,甲是由分支流向主干的血管是静脉。
故选:C。
21.在紧急情况下.如果找不到同型血,少量的( )型血可以缓慢地给其他三种血型的病人.
A.ABB.AC.BD.O
【分析】本题考查的是输血的原则.首先必须明确输血时应注意的事项.
【解答】解:输血以输同型血为原则。例如:正常情况下A型人输A型血,B型血的人输B型血。但在紧急情况下,如果实在没有同型血,AB血型的人可以接受任何血型,O型血可以输给任何血型的人,但输的时候要慢而少,如果是大量失血,因此不能输入大量的异型血。可见D正确,符合题意。
故选:D。
22.下列各项中,不利于保持心血管健康的是( )
A.养成低脂、少盐、清淡的饮食习惯
B.吸烟、酗酒、经常熬夜
C.坚持适合自身条件的体育运动
D.保持积极乐观的精神状态
【分析】健康的生活方式有:平衡膳食;适度体育锻炼;按时作息;不吸烟、不喝酒;拒绝毒品;积极参加集体活动。
【解答】解:ACD、养成低脂、少盐、清淡的饮食习惯,坚持适合自身条件的体育运动,保持积极乐观的精神状态,都有利于保持心血管健康,不符合题意。
B、吸烟、酗酒、经常熬夜会严重危害身体各个系统的健康,也不利于保持心血管健康。符合题意。
故选:B。
23.人体细胞代谢废物排出体外的过程叫排泄。下列器官中,不参与排泄的是( )
A.肺B.肾脏C.皮肤D.肛门
【分析】人体细胞代谢活动产生的废物,如二氧化碳、水、无机盐、尿素等,它们属于代谢终产物,它们排出体外过程称为排泄。
【解答】解:人体内废物的排泄途径主要有三条:呼吸系统(主要器官是肺)呼出气体、泌尿系统(主要器官是肾脏)排出尿液、皮肤排出汗液。呼吸系统呼出的气体,主要排出二氧化碳和少量的水;皮肤产生汗液,排出一部分水、无机盐和尿素;大部分的水、无机盐和尿素通过泌尿系统以尿的形式排出体外,是排泄的主要途径。人体内食物残渣叫做粪便,粪便通过肛门排出体外的过程叫排遗。
故选:D。
24.环境温度较高或运动时,人会出汗。汗液形成和排出的过程是( )
①汗腺周围的毛细血管扩张,血流量增多
②汗腺周围的组织细胞生命活动旺盛,产生许多代谢废物
③尿素、多余的水和无机盐等代谢废物进入导管形成汗液,并通过分泌部排出体外
④血液中的水、无机盐以及尿家等进入分泌部形成汗液,并通过导管排出体外
⑤尿素、多余的水和无机盐等代谢废物进入分泌部形成汗液,并通过导管排出体外
⑥血液中的水、无机盐以及尿素等进入导管形成汗液,并通过分泌部排出体外
A.①④B.②③C.①⑥D.②⑤
【分析】人体的主要散热部位是皮肤。皮肤与局部血流量有密切关系。凡是能影响皮肤血管舒缩的因素(如环境温度变化或精神紧张等)都能改变皮肤的温度。真皮中含有丰富的血管,不但能够给皮肤送来营养,还能够调节体温。天热时,毛细血管膨胀,血流量增加,散失更多的热量;天冷时,血管收缩,血流量减少,散失的热量也减少。
【解答】解:在炎热环境中,皮肤血管舒张,皮肤血流量增加,皮肤温度因而上升,同时起到了增强发散体热的作用。同时,汗液的排出量也增多。汗液的蒸发也能带走人体的一部分热量。所以,皮肤对人体的调节体温也具有重要作用。汗腺由分泌部和导管组成,皮肤分泌部产生汗液,由导管排出一部分水、无机盐和尿素,具有排泄功能。
故选:A。
25.皮肤中的感觉神经末梢分布于( )
A.表皮B.角质层C.生发层D.真皮
【分析】皮肤由表皮和真皮两部分组成,真皮中含有丰富的感觉神经末梢,能感受冷热触痛,据此答题。
【解答】解:表皮分为角质层和生发层,角质层是已经角质化的细胞,生发层细胞具有很强的分裂增生能力;真皮由致密结缔组织构成,含有大量的弹性纤维和胶原纤维,以及丰富的血管和感觉神经末梢。
故选:D。
二、非选择题(每空1分,共50分)
26.(7分)请分析回答下列有关人体的营养的问题:
(1)人体各项生命活动所消耗的能量主要来自 糖类 。人的生长发育以及受损细胞的修复和更新,都离不开 蛋白质 ,因为该营养物质是构成人体细胞的重要物质。
(2)夜盲症患者由于体内缺乏 维生素A ,导致在光线昏暗环境或夜晚视物不清或完全看不见东西。植物性食物不含这种营养物质,但绿色蔬菜、瓜果等食物含有的 胡萝卜素 在人体内可以转化成这种营养物质。
(3)细嚼馒头会觉得有甜味的原因是馒头中的淀粉在 唾液淀粉酶 的作用下分解成 麦芽糖 。这一消化过程属于 化学性 (填“物理性”或“化学性”)消化。
【分析】食物中含有六大类营养物质:蛋白质、糖类、脂肪、维生素、水和无机盐,各具有不同的作用。
【解答】解:(1)糖类是人体最重要的供能物质,糖类也是构成细胞的一种成分;蛋白质是构成人体细胞的基本物质,蛋白质还能被分解,为人体的生理活动提供能量。人体各项生命活动所消耗的能量主要来自糖类。人的生长发育以及受损细胞的修复和更新,都离不开蛋白质,因为该营养物质是构成人体细胞的重要物质。
(2)夜盲症患者由于体内缺乏维生素A,导致在光线昏暗环境或夜晚视物不清或完全看不见东西。植物性食物不含这种营养物质,但绿色蔬菜、瓜果等食物含有的胡萝卜素在人体内可以转化成这种营养物质。
(3)通过各种消化酶的作用,使食物中的各种营养成分分解为可以吸收的营养物质的过程叫做化学性消化。细嚼馒头会觉得有甜味的原因是馒头中的淀粉在唾液淀粉酶的作用下分解成麦芽糖。这一消化过程属于化学性消化。
故答案为:(1)糖类;蛋白质
(2)维生素A;胡萝卜素
(3)唾液淀粉酶;麦芽糖;化学性
27.(6分)请分析回答下列有关人体的呼吸的问题:
(1)如图所示,某人吞咽时,因 会厌软骨 没有及时盖住喉口,发生急性呼吸道异物阻塞,造成呼吸困难。这时应对他立即进行海姆立克急救法,操作方法如图所示:左手握拳,右手从前方握住左手手腕使左拳虎口贴在患者胸部下方、肚脐上方的上腹部中央,然后突然用力收紧双臂,迫使其上腹部下陷。施压完毕后立即放松手臂,然后再重复操作,直到异物被排出。其操作原理是:由于上腹部下陷,造成 膈肌 突然上升,胸腔容积 缩小 ,肺内气压 增大 ,这样每次冲击可以为呼吸道提供一定的气量,从而将异物排出。
(2)大气中的污染物对人体健康的危害极大。防治大气污染、改善空气质量的根本措施是 控制污染物排放 ,有效措施是 植树造林 。
【分析】呼吸系统的组成包括呼吸道和肺两部分。呼吸道包括鼻腔、咽、喉、气管、支气管,是呼吸的通道;肺是气体交换的器官。
消化系统包括消化道和消化腺。消化道包括口腔、咽、食道、胃、小肠、大肠和肛门;消化腺包括唾液腺、胃腺、肠腺、胰腺和肝脏。
咽既属于呼吸系统,又属于消化系统,呼吸和吞咽食物不能同时进行。
【解答】解:(1)人的咽喉是食物和空气的共同通道,气管在前,食管在后,气体和食物各行其道,有条不紊,这就要归功于会厌软骨。人们吞咽食物时,喉上升,会厌软骨向后倾斜,将喉门盖住,食物顺利进入食管。下咽动作完成以后,会厌软骨又恢复直立状态,以便进行呼吸。倘若吃饭时谈笑风生就会使会厌软骨来不及向后倾斜,不能及时将喉门盖住,导致食物“呛”入气管的事故发生。此时,救护者可按照图中所示方法施救,使被救者膈顶部上升,胸腔容积缩小,肺内气压大于外界气压,形成较大的气流把阻塞物冲出。随后,气体才能顺利进入肺。
(2)绿色植物能够吸附和吸收多种被排放到空气中的有害污染物,具有防治大气污染,改善空气质量的功能,因此,大力开展植树造林活动是防治大气污染的有效措施之一。
故答案为:
(1)会厌软骨;膈肌;缩小;增大。
(2)控制污染物排放;植树造林。
28.(12分)如图是人体呼吸系统结构示意图,数字表示结构,字母表示物质。请分析回答:
(1)1是 肺 ,是呼吸系统的主要器官。2是 气管 ,它由许多“C”形的 软骨 支撑,可以保证气体顺畅通过。
(2)5是 肺泡 ,6是 毛细血管 ,它们的壁都只有 一层上皮细胞 ,这有利于进行气体交换。
(3)a是 氧气 ,b是 二氧化碳 。3的血管类型是 静脉 ,4内流动的血液是 静脉血 (填“动脉血”或“静脉血”)。
(4)进入血液中的a,通过血液循环输送给全身各处组织细胞,在细胞的 线粒体 内分解 有机物 时被消耗,在这一过程中释放的能量供细胞进行各项生命活动。
【分析】呼吸系统包括呼吸道和肺,呼吸道包括鼻腔、咽、喉、气管、支气管和肺,是气体进出的通道;肺是进行气体交换的主要器官。
【解答】解:(1)图中1是肺,是进行呼吸系统的主要器官,2是气管,是由C型软骨做支架,其内表面覆盖着黏膜,黏膜内还分布有丰富的毛细血管,这些特点保证了气体的进出的通畅。
(2)图中5是肺泡,6是肺泡周围的毛细血管,肺泡壁和毛细血管壁都很薄,只有一层上皮细胞构成,这些特点有利于进行气体交换。
(3)题干中的第三图表示肺泡与血液的气体交换,此过程指的是肺泡内的气体交换,它是通过气体的扩散作用实现的,当血液流经肺泡外的毛细血管网时,与肺泡进行气体交换,血液中的二氧化碳进入肺泡,肺泡中的氧气进入血液,由颜色暗红的静脉血变成了鲜红的动脉血。因此图中a是氧气,b二氧化碳。3是静脉血管,4是动脉血管,肺动脉内流静脉血,肺静脉内流动脉血。
(4)氧气进入血液后,通过血液循环输送到组织细胞,在细胞的线粒体内进行呼吸作用,分解有机物,释放能量,释放的能量供细胞进行各项生命活动。
故答案为:(1)肺;气管;软骨。
(2)肺泡;毛细血管;一层上皮细胞。
(3)氧气;二氧化碳;静脉;静脉血。
(4)线粒体;有机物。
29.(11分)如图是人体血液循环模式图。请分析回答:
(1)写出下列结构名称:[a] 右心房 、[d] 左心室 、[2] 肺动脉 、[3] 主动脉 。上述结构内,流动的血液为静脉血的有 a、2 (填字母或序号)。
(2)心脏其实是由左右两个“泵”同时协同工作的。当a、b、c、d均舒张时,以下两种瓣膜的开闭情况是:a与c之间、b与d之间的瓣膜 张开 ,c与2之间、d与3之间的瓣膜 关闭 。
(3)肺循环的途径是 c→2→9→5→b (用字母、序号和箭头表示)。
(4)10位于 小肠绒毛 内,这种结构位于 皱襞 表面,上述两种结构增加了小肠吸收营养物质的表面积。
(5)某人口服感冒药,药物在心脏的四个腔中出现的先后顺序是 a、c、b、d 。
【分析】如图所示心脏的结构中:a右心房、b左心房、c右心室、d左心室、1上腔静脉、2肺动脉、3主动脉、4下腔静脉、5主动脉、6体静脉、7各级静脉、8组织处的毛细血管、9肺部毛细血管、10小肠绒毛内的毛细血管。
【解答】解:(1)据分析可见:a是右心房、d是左心室、2是肺动脉、3是主动脉。血液在心脏和血管组成的管道系统中循环流动的过程中,血液的成分会发生变化,如图所示:可见在以上结构中,a右心房、2肺动脉内流静脉血。
(2)心房和心室都舒张时,a与c之间、b与d之间房室瓣打开,c与2之间、d与3之间的动脉瓣关闭,血液由静脉进入心房,由心房进入心室。
(3)肺循环是指血液由c右心室流入2肺动脉,流经9肺部的毛细血管网,再由5肺静脉流回b左心房的循环。
(4)小肠很长,长约5~6m,小肠内壁有环形皱襞,皱襞上有小肠绒毛,增大了消化和吸收营养物质的面积。小肠绒毛内有丰富的毛细血管,其壁只有一层上皮细胞构成,利于吸收营养物质。
(5)根据血液循环的途径不同,可以分为体循环和肺循环两部分。
人生病后口服药物是从下腔静脉开始的,药物经下腔静脉进入心脏的右心房、右心室,经肺动脉、肺部毛细血管、肺静脉流回心脏的左心房、左心室,再经主动脉、各级动脉到达病灶。故药物在心脏的四个腔中先后出现的顺序是a→c→b→d。
故答案为:
(1)右心房;左心室;肺动脉;主动脉;a、2。
(2)张开;关闭。
(3)c→2→9→5→b。
(4)小肠绒毛;皱襞。
(5)a、c、b、d。
30.(14分)如图是肾单位结构示意图。请分析回答:
(1)[4]是 肾小球 ,它是由3分出的许多 毛细血管 相互缠绕而成。
(2)[5] 肾小囊 中的液体是 原尿 。与4中的液体成分相比,5中的液体不含 血细胞 和 大分子蛋白质 ,这是4和5的内壁具有 过滤 作用的结果。
(3)当5中的液体流经[7] 肾小管 时,全部的 葡萄糖 、大部分水和部分无机盐等被其 重吸收 后进入[6] 毛细血管 中,剩下的水和无机盐、尿素等构成尿液。
(4)1内的 动脉血 (填“动脉血”或“静脉血”)来自将血液输入肾脏的血管—— 肾动脉 。血液由1流到2的过程中,血液中尿素的含量变化是 减少 。
【分析】1肾动脉、2肾静脉、3入球小动脉、4肾小球、5肾小囊、6肾小管外面的毛细血管、7肾小管。
【解答】解:(1)4肾小球是血管球,由3入球小动脉分出的许多毛细血管相互缠绕而成,这些毛细血管汇集成出球小动脉。
(2)当血液流经肾小球时,除了血细胞和大分子的蛋白质外,血浆中的一部分水、无机盐、葡萄糖和尿素等物质,都可以经过肾小球滤过到5肾小囊腔内,形成原尿;可见原尿和血液相比不含有血细胞和大分子蛋白质,这是4和5的内壁具有过滤作用的结果。
(3)当5肾小囊中的原尿流经7肾小管时,其中对人体有用的物质,包括大部分水、全部葡萄糖和部分无机盐,被肾小管重新吸收,并且进入包绕在6肾小管外面的毛细血管中,重新回到血液里.由7运输到肾脏的某个结构,再经与其相通的输尿管流入到膀胱中暂时储存起来。
(4)1内的动脉血来自将血液输入肾脏的血管肾动脉;血液由1流到2的过程中,经过肾小球的过滤作用和肾小管的重吸收作用,血液中尿素的含量变化是减少。
故答案为:
(1)肾小球;毛细血管
(2)肾小囊;原尿;血细胞;大分子蛋白质(与“血细胞”顺序可换);过滤
(3)肾小管;葡萄糖;重吸收;毛细血管
(4)动脉血;肾动脉;减少
试管编号
甲
乙
丙
馒头的处理
等量馒头块
等量馒头碎屑
等量馒头碎屑
加入的液体
2毫升唾液
2毫升唾液
a
是否搅拌
不搅拌
搅拌
搅拌
水浴温度
b
10分钟后取出,加入2滴c,摇匀,观察颜色变化
第一次
第二次
第三次
深吸气时的胸围
93.5厘米
94.5厘米
92.2厘米
深呼气时的胸围
81.2厘米
81.0厘米
82.0厘米
试管编号
甲
乙
丙
馒头的处理
等量馒头块
等量馒头碎屑
等量馒头碎屑
加入的液体
2毫升唾液
2毫升唾液
a
是否搅拌
不搅拌
搅拌
搅拌
水浴温度
b
10分钟后取出,加入2滴c,摇匀,观察颜色变化
第一次
第二次
第三次
深吸气时的胸围
93.5厘米
94.5厘米
92.2厘米
深呼气时的胸围
81.2厘米
81.0厘米
82.0厘米
项目
血细胞类型
红细胞
白细胞
血小板
形状
面凹的圆饼状
球形
形状不规则
有无细胞核
无
有
无
大小、数量
较大
男性(5.0×1012/L),女性(4.2×1012/L)
最大
(4.0﹣10.0)×109个/L
最小
100~300×109个/L
功能
运输氧、二氧化碳
吞噬病菌,防御和保护
止血和加速凝血
血管类型
功能
分布
管壁特点
管腔特点
血流速度
动脉
把心脏中的血液输送到全身各处
大多分布在身体较深的部位
较厚、弹性大
较小
快
毛细血管
进行物质交换
数量多,分布广
非常薄,只有一层上皮细胞构成
很小,只允许红细胞呈单行通过
最慢
静脉
把血液从全身各处送回心脏
有的分布较深,有的分布较浅
较薄,弹性小
较大
慢
2022-2023学年山东省泰安市泰山区七年级(下)期末生物试卷(五四学制)(含解析): 这是一份2022-2023学年山东省泰安市泰山区七年级(下)期末生物试卷(五四学制)(含解析),共24页。试卷主要包含了选择题,简答题,实验探究题等内容,欢迎下载使用。
2022-2023学年山东省泰安市东平县七年级(下)期末生物试卷(五四学制)(含解析): 这是一份2022-2023学年山东省泰安市东平县七年级(下)期末生物试卷(五四学制)(含解析),共22页。试卷主要包含了选择题,简答题等内容,欢迎下载使用。
2022-2023学年山东省泰安市肥城市七年级(下)期末生物试卷(五四学制)(含解析): 这是一份2022-2023学年山东省泰安市肥城市七年级(下)期末生物试卷(五四学制)(含解析),共22页。试卷主要包含了选择题,简答题,实验探究题等内容,欢迎下载使用。

