所属成套资源:2022年化学中考一轮过关讲练(人教版)
考点45常见物质和离子的检验(解析版)-2022年化学中考一轮过关讲练(人教版)学案
展开
这是一份考点45常见物质和离子的检验(解析版)-2022年化学中考一轮过关讲练(人教版)学案,共15页。学案主要包含了单选题等内容,欢迎下载使用。
知识点一:常见气体的检验
知识点二:常见固体单质的检验
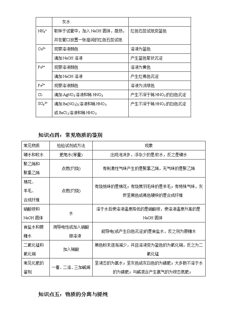
知识点三:常见离子的鉴别
知识点四:常见物质的鉴别
知识点五:物质的分离与提纯
物质的分离是通过适当的方法,把混合物中的各种物质彼此分开,并且恢复到各种物质原来的存在状态,分别得到纯净物;而物质的提纯是通过适当的方法把混入某物质里的少量杂质除去,以便获得相对纯净的物质,又称除杂。
知识点六:气体与气体的分离
需要指出的是,在干燥气体时,若气体是SO2、CO2 、HCl等酸性气体,则不可用生石灰、NaOH固体、碱石灰等碱性干燥剂;若气体是NH3等碱性气体,则不可用浓硫酸等酸性干燥剂;若气体是H2、O2等中性气体,则既可用酸性干燥剂,也可用碱性干燥剂。吸收气体的试剂,若是固体,常用干燥管、直玻璃管、U型管等仪器盛装;若是液体,常用试剂瓶、试管等仪器盛装。
1.根据原物质和杂质的性质选择适当的除杂剂和分离方法,所谓除杂(提纯),是指除去杂质,同时被提纯物质不得损失。除杂质题至少要满足两个条件:①加入的试剂只能与杂质反应,不能与原物质反应;②反应后不能引入新的杂质。
2.分离和提纯的原则:
(1)除去杂质的同时不能引入新的杂质(不增);
(2)操作过程中尽量不使被提纯的物质损失(不减);
(3)最好能生成被提纯的物质(转化);
(4)提纯方法应简单易行。
3.检验H2和CO时,也可以将氧化铜换成红棕色的氧化铁,看红棕色是否变黑色。
7.(1)在进行物质提纯时,要首先考虑物理方法,再考虑化学方法。而且发源掌握如下四条原则:①“变废为宝”——尽量选择能将杂质转化为所需物质的试剂 ;②不能引入新的杂质;③加入的除杂试剂不能将所需物质也除去;④加入的除杂试剂要适量或过量,或过量,要在后续操作中继续除去。
(2)当要同时去除去某混合气体中的水蒸气和其他气体时,往往把除去水蒸气的操作放在最后,以防气体通过某些溶液时又会从溶液中带出一部分水蒸气。
1.初中阶段,常见的酸性气体有CO2 、SO2 、HCI,中性气体有O2、H2O、H2、 CO、CH4,碱性气体有NH3,在区别和检验时,依据气体的酸碱性,常常也可以用湿润的蓝色石蕊试纸和红色石蕊试纸进行区分。
2.当需要同时检验水蒸气和其他气体时,通常把检验水蒸气放在第一位,防止气体通入一些水溶液后会带出一部分水蒸气,影响检验结果。
3.Fe是一种能被磁化的金属,因此可以用磁铁来把它与其他物质区分开来。活动性排在氢前面的金属能与稀硫酸或稀盐酸发生化学反应产生氢气,利用此性质也可以将一些活泼金属单质与非金属单质区分开来。
4.检验Cl-和SO42+时,都要用到稀HNO3,理由是向待测液中滴加AgNO3溶液或Ba(NO3)2溶液时,若待测液中含有CO32-离子,会生成白色沉淀Ag2CO3或BaCO3,这两种沉淀都会与稀HNO3反应,产生CO2气体。因此,使用稀HNO3是为了排除CO32-离子对检验的干扰。
真题演练
一、单选题
1.(2021·江苏镇江·中考真题)下列化学用语正确的是
A.金刚石—CB.镁离子—Mg+2
C.氧化铝—AlOD.氯酸钾—KCl
【答案】A
【详解】
A、金刚石属于固态非金属单质,直接用元素符号表示其化学式,其化学式为C,故A选项化学用语书写正确。
B、由离子的表示方法,在表示该离子的元素符号或原子团的右上角,标出该离子所带的正负电荷数,数字在前,正负符号在后,带1个单位电荷时,1要省略,镁离子可表示为:Mg2+,故B选项化学用语书写错误。
C、氧化铝中铝元素显+3价,氧元素显﹣2价,其化学式为:Al2O3,故C选项化学用语书写错误。
D、氯酸钾的化学式为KClO3,故D选项化学用语书写错误。
故选A。
2.(2021·辽宁东洲·一模)下列物质由原子直接构成的是
A.氧化汞B.金刚石C.氯化钠D.氯化氢
【答案】B
【详解】
A、氧化汞由氧化汞分子构成,不符合题意;
B、金刚石由碳原子构成,符合题意;
C、氯化钠由钠离子和氯离子构成,不符合题意;
D、氯化氢由氯化氢分子构成,不符合题意。
故选B。
3.(2021·广东福田·一模)下列有关化学用语表示正确的是
A.钙离子:Ca+2B.2 个氧分子:2O
C.氯化亚铁中铁显+2 价:D.N2O4的读法:二氮化四氧
【答案】C
【详解】
A.钙离子: Ca2+,选项书写错误。
B.2 个氧分子:2O2,选项书写错误。
C.氯化亚铁中铁显+2 价:,选项书写正确。
D. N2O4的读法:四氧化二氮,选项错误。
故选:C
4.(2021·内蒙古·喀喇沁旗锦山第三中学模拟预测)下列叙述正确的是
A.金刚石和石墨的组成元素相同,物理性质和化学性质也相似
B.分子、原子、离子都是构成物质的微粒
C.空气质量报告所列空气质量级别数目越小,空气质量越差
D.能量都是由化学变化产生的
【答案】B
【详解】
A、金刚石和石墨均是由碳原子构成的单质,化学性质相似,但是碳原子的排列方式不同,故物理性质差异很大,不符合题意;
B、分子、原子、离子都是构成物质的微粒,如水由水分子构成,铁由铁原子构成,氯化钠由钠离子和氯离子构成,符合题意;
C、空气质量报告所列空气质量级别数目越小,空气质量越好,不符合题意;
D、能量不一定都是由化学变化产生的,如氢氧化钠溶于水放出大量的热,但是无新物质生成,属于物理变化,不符合题意。
故选B。
5.(2021·内蒙古·喀喇沁旗锦山第三中学模拟预测)下列能保持水化学性质的最小微粒是
A.氢原子和氧原子B.氢元素和氧元素C.水分子D.氢离子和氧离子
【答案】C
【详解】
水由水分子构成,保持水化学性质的最小微粒是水分子。
故选C。
6.(2021·河南·模拟预测)下列物质中,既含有分子又含有离子的是
A.硫酸铜溶液B.蔗糖溶液C.生铁D.干冰
【答案】A
【详解】
A、硫酸铜溶液是硫酸铜的水溶液,硫酸铜是由铜离子和硫酸根离子构成的;水是由水分子构成的;硫酸铜溶液中既含有分子又含有离子,故选项正确;
B、蔗糖溶液是蔗糖的水溶液,蔗糖和水分别是由蔗糖分子和水分子构成的,故选项错误;
C、生铁中含有铁、碳等物质都是由原子直接构成的,故选项错误;
D、干冰固态的二氧化碳,二氧化碳是由二氧化碳分子构成,故选项错误。
故选:A。
7.(2021·河南·三模)如图是钙元素在元素周期表中的相关信息及钙离子的结构示意图。下列有关叙述不正确的是
A.钙元素位于元素周期表的第四周期
B.钙的相对原子质量是40.08
C.钙离子的符号为Ca2+
D.钙是人体中含量最高的元素
【答案】D
【详解】
A、周期数=原子核外电子层数,钙离子是钙原子失去2个电子形成的,钙原子核外有4个电子层,所以钙元素在元素周期表中位于第四周期,该选项说法正确;
B、根据元素周期表的信息可知,元素名称下方的数字表示相对原子质量,钙的相对原子质量为40.08,该选项说法正确;
C、钙原子最外层电子数是2,小于4,反应过程中容易失去2个电子,形成带2个单位正电荷的钙离子,其离子符号为Ca2+,该选项说法正确;
D、氧是人体中含量最高的元素,钙是人体中含量最高的金属元素,该选项说法不正确。
故选D。
8.(2021·贵州铜仁·模拟预测)分析、类比和推理是化学学习中常用的思维方法。下列分析、类比和推理正确的是
A.离子是带电荷的微粒,但带电荷的微粒不一定是离子
B.氢氧化钠、浓硫酸溶于水要放热,所以物质溶于水都要放热
C.浓硫酸具有吸水性,所以浓盐酸也具有吸水性
D.铝表面的氧化铝薄膜能起到保护作用,则铁表面的氧化铁也能起到保护作用
【答案】A
【详解】
A、离子是带电荷的微粒,但带电荷的微粒不一定是离子,也可能是质子、电子等,故A正确;
B、氢氧化钠、浓硫酸溶于水要放热,硝酸铵溶于水要吸热,故B错误;
C、浓硫酸具有吸水性,浓盐酸不具有吸水性,浓盐酸具有挥发性,故C错误;
D、铝表面是一层致密的氧化铝薄膜,起保护作用;铁锈是一种疏松多孔的物质,会加速铁的生锈,故D错误。
故选A。
9.(2021·河南·一模)下列各组物质中,都由离子构成的一组是
A.氯化钾、硝酸铵B.氯化氢、硫酸镁
C.甲烷、干冰D.钠、钾
【答案】A
【分析】
分子、原子或离子都可以构成物质,大多数固态非金属单质、金属和稀有气体是由原子直接构成的,气态的非金属单质和由非金属元素组成的化合物是由分子构成的,一般含有金属元素和非金属元素的化合物是由离子构成的。
【详解】
A、氯化钾是由钾离子、氯离子构成的,硝酸铵是由铵根离子、硝酸根离子构成的,符合题意;
B、氯化氢是由氯化氢分子构成的,硫酸镁是由镁离子、硫酸根离子构成的,不符合题意;
C、甲烷、干冰都是由分子构成的,不符合题意;
D、钠、钾都属于金属,都是由原子构成的,不符合题意;
故选A。
10.(2021·江苏·苏州新草桥中学模拟预测)下列化学用语正确的是
A.锌离子—Zn2+B.水银—AgC.二氧化氮—N2OD.锰酸钾—KMnO4
【答案】A
【详解】
A、离子的表示方法:在该离子元素符号的右上角标上该离子所带的正负电荷数,数字在前,正负号在后,带一个电荷时,1通常省略,多个离子,就是在元素符号前面加上相应的数字;故锌离子表示为:Zn2+,符合题意;
B、水银是汞的俗称,化学式为Hg,不符合题意;
C、根据“先读后写”,二氧化氮的化学式为NO2,不符合题意;
D、锰酸钾是由钾离子和锰酸根离子构成,钾离子显+1价,锰酸根离子显-2价,故锰酸钾的化学式为K2MnO4,不符合题意。
故选A。
11.(2021·重庆巴蜀中学二模)物质都是由分子或原子或离子构成。构成下列物质的微粒与构成干冰的微粒种类相同的是
A.氧化汞B.铜丝C.金刚石D.氯化钠
【答案】A
【分析】
干冰是固体二氧化碳,由二氧化碳分子构成。
【详解】
A、氧化汞由氧化汞分子构成,符合题意;
B、铜丝由铜原子构成,不符合题意;
C、金刚石由碳原子构成,不符合题意;
D、氯化钠由钠离子和氯离子构成,不符合题意。
故选A。
12.(2021·湖北恩施·二模)根据下列四种粒子的结构示意图,所获取的信息正确的是
A.它们表示四种元素
B.①④表示的是阳离子
C.②表示的元素在化合物中通常显+2价
D.③表示的元素是非金属元素
【答案】C
【详解】
A、不同种元素最本质的区别是质子数不同,②和④核内质子数相同,属于同一种元素,图中共表示3种元素,故A错误;
B、①质子数=8,核外电子数=10,质子数<核外电子数,为阴离子;④质子数=12,核外电子数=10,质子数>核外电子数,为阳离子;故B错误;
C、②中原子的最外层电子数为2,在化学反应中易失去2个电子而形成带2个单位正电荷的阳离子,化合价的数值等于离子所带电荷的数值,且符号一致,则该元素的化合价为+2价,故C正确;
D、③表示的元素的核内质子数为11,为钠元素,属于金属元素,故D错误。
故选C。
13.(2021·河南·开封市第十四中学一模)下列物质中,与乙醇微粒构成相同的是
A.硫酸铜B.干冰C.氯化钠D.汞
【答案】B
【分析】
乙醇是由乙醇分子构成的;
【详解】
A、硫酸铜是由铜离子和硫酸根离子构成,错误;
B、干冰是固态二氧化碳,是由二氧化碳分子构成的,正确;
C、氯化钠是由钠离子和氯离子构成的,错误;
D、汞是金属单质,是由汞原子直接构成的,错误。
故选B。
14.(2021·吉林通榆·三模)下列有关微观粒子的说法错误的是
A.分子、原子、离子都是构成物质的微观粒子
B.闻到花香说明分子是不断运动的
C.液氧和氧气都可助燃,说明同种分子的化学性质相同
D.原子是不可再分的最小粒子
【答案】D
【详解】
A、分子、原子、离子都是构成物质的微观粒子,如水是由水分子构成的,铁是由铁原子构成的,氯化钠是由钠离子与氯离子构成的,故A正确;
B、可以闻到花香,是因为花香中含有的分子是在不断运动的,向四周扩散,使人们闻到花香,故B正确;
C、氧气是由氧分子构成的,液氧也是由氧分子构成的,同种分子化学性质相同,所以液氧和氧气都可助燃,故C正确;
D、原子是化学变化中的最小粒子,但是原子仍可以再分,分成质子、中子和电子,故D错误。
故选:D。
15.(2021·河北·石家庄市第二十七中学一模)下列化学用语与所表达的意义对应正确的是
A.2S—2个氮原子B.2—2个铵根离子
C.3Fe2+—3个亚铁离子D.ZnNO3—硝酸锌
【答案】C
【详解】
A、由原子的表示方法,用元素符号来表示一个原子,表示多个该原子,就在其元素符号前加上相应的数字,故2S可表示2个硫原子,故选项化学用语与所表达的意义对应错误;
B、由离子的表示方法,在表示该离子的元素符号右上角,标出该离子所带的正负电荷数,数字在前,正负符号在后,带1个电荷时,1要省略,若表示多个该离子,就在其离子符号前加上相应的数字,故2个铵根离子表示为:2NH4+,故选项化学用语与所表达的意义对应错误;
C、由离子的表示方法,在表示该离子的元素符号右上角,标出该离子所带的正负电荷数,数字在前,正负符号在后,带1个电荷时,1要省略.若表示多个该离子,就在其离子符号前加上相应的数字,故2个亚铁离子表示为:3Fe2+,故选项化学用语与所表达的意义对应正确;
D、硝酸锌中锌元素显+2价,碳酸根显-1价,其化学式为:Zn(NO3)2,故选项化学用语与所表达的意义对应错误。
故选:C。
16.(2021·江苏·靖江市靖城中学一模)下列化学用语和化学符号的应用规范合理的是
A.银离子—Ag+B.3个硝酸分子—3NO3C.2个氧原子—O2D.2个氢元素—2H
【答案】A
【详解】
A离子的表示方法,在表示该离子的元素符号或原子团符号右上角,标出该离子所带的正负电荷,数字在前,正负符号在后,带1个电荷时,1要省略,若表示多个该离子,就在其离子符号前加上相应的数字,所以银离子的符号为:Ag+,故A正确;
B分子的表示方法:正确书写物质的化学式,表示多个该分子,就在其化学式前加上相应的数字,所以3个硝酸分子为3HNO3,故B错误;
C元素符号前面的数字具有微观含义,所以2个氧原子为:2O,故C错误;
D元素只讲种类,不计其数,2H表示2个氢原子,故D错误;
故选:A。
17.(2021·辽宁·营口市鲅鱼圈区教师进修学校二模)科学家已研究出高能微粒,关于它的说法正确的是
A.是由氮元素组成的单质
B.中只有质子,没有中子和电子
C.每个中有35个质子和34个电子
D.每个中有35个质子和36个电子
【答案】C
【详解】
A、由离子符号知, 是一种离子,而不是单质,故A项错误;
B、氮原子中含有质子、中子和电子,是N5失去一个电子得到的微粒,含有质子、中子和电子,故B项错误;
C、氮原子质子数和电子数均为7,N5的质子数和电子数均为35, 中是N5失去一个电子得到的微粒,所以每个 中含有35个质子和34个电子,故C项正确;
D、氮原子质子数和电子数均为7,N5的质子数和电子数均为35, 中是N5失去一个电子得到的微粒,所以每个中含有35个质子和34个电子,故D项错误;
答案:C。
18.(2021·河南睢县·一模)掌握化学用语是学好化学的关键,下列化学用语与含义不相符的是
A.Zn2+—锌离子B.FeCl2—氯化铁
C.Cl2—1个氯分子D.—氧化铜中铜元素显+2价
【答案】B
【详解】
A、由离子的表示方法,在表示该离子的元素符号右上角,标出该离子所带的正负电荷数,数字在前,正负符号在后,带1个电荷时,1要省略。Zn2+可表示带两个单位正电荷的锌离子,不符合题意;
B、FeCl2中氯元素显-1价,设铁元素化合价为,根据化合物中各元素化合价代数和为0,得+(-1)×2=0,得=+2,故铁元素化合价为+2价,从右向左读,读作氯化亚铁,不是氯化铁,符合题意;
C、分子的表示方法,正确书写物质的化学式,表示多个该分子,就在其分子符号前加上相应的数字,1可省略,故Cl2表示1个氯分子,不符合题意;
D、由化合价的表示方法,在该元素的上方用正负号和数字表示,正负号在前,数字在后,故可表示氧化铜中铜元素显+2价,不符合题意。
故选B。
19.(2021·山东·济宁学院附属中学一模)对于下列几种化学符号:①H ②Fe2+ ③Cu ④P2O5 ⑤Fe3+ ⑥NaCl,有关说法不正确的是
A.能表示一个原子或一个分子的是①③④
B.表示物质组成的化学式是③④⑥
C.②⑤的质子数相同,但化学性质不相同
D.④中的数字“5”,表示五氧化二磷中有5个氧原子
【答案】D
【详解】
A、元素符号表示这种元素的一个原子,因此①、③都能表示一个原子,对于由分子构成的物质,化学式表示这种物质的一个分子,因此④能表示一个五氧化二磷分子,选项A正确;
B、铜是由原子直接构成的,铜的化学式用元素符号直接表示,P2O5是能表示五氧化二磷组成的化学式,NaCl是能表示氯化钠组成的化学式,选项B正确;
C、Fe2+和Fe3+都是铁原子失去电子后形成的离子,原子核相同,因此质子数相同,但核外电子数不同,原子核外的电子层结构不同,因此化学性质不同,选项C正确;
D、化学式中元素符号右下角的数字表示这种物质的一个分子中该元素的原子个数,因此④中的数字“5”,表示一个五氧化二磷分子中含有5个氧原子,选项D不正确。
故选D。
20.(2021·江苏常州·三模)下列化学用语表示正确的是
A.两个氢分子:2HB.氧化铁:FeOC.小苏打:NaHCO3D.铜离子:Cu+2
【答案】C
【详解】
A、两个氢分子2H2,A错误。
B、氧化铁:Fe2O3,B错误。
C、小苏打:NaHCO3,C正确。
D、铜离子:Cu2+,D错误。
故选:C。
气体
检验方法
现象
H2O
通入白色的无水硫酸铜中
白色变成蓝色
O2
通过灼热的铜网
亮红色变黑色
用带火星的小木条(氧气浓度相对较大时)
小木条复燃
用燃着的小木条(氧气浓度相对较小时)
能持续燃烧一段时间
CO2
通入澄清石灰水中
石灰水变浑浊
H2
点燃,并在火焰上方罩一个干冷烧杯,一段时间后,再向烧杯中倒入澄清石灰水
火焰呈蓝色,烧杯内壁有水雾出现,澄清石灰水不变浑浊
通入灼热的氧化铜固体中,并将产生的气体通入无水硫酸铜中
黑色固体变红色,同时无水硫酸铜变蓝色
CO
点燃,并在火焰上方罩一个干冷烧杯,一段时间后,再向烧杯中倒入澄清石灰水
火焰呈蓝色,烧杯内壁无水雾出现,澄清石灰水变浑浊
通入灼热的氧化铜固体中,并将产生的气体通入澄清石灰水中
黑色固体变红色,同时澄清石灰水变浑浊
CH4
点燃,并在火焰上方罩一个干冷烧杯,一段时间后,再向烧杯中倒入澄清石灰水
火焰呈蓝色,烧杯内壁有水雾出现,澄清石灰水变浑浊
NH3
通过一张湿润的红色的石蕊试纸
试纸变蓝色
HCl
通入硝酸银溶液中
溶液变浑浊
固体
检验方法
现象
C
观察固体颜色,并点燃或加热,将产生的气体通入澄清石灰水中
固体为黑色,生成的气体能使澄清石灰水变浑浊
P(红磷)
观察固体颜色,并点燃
固体为暗红色,且燃烧时发出黄色火焰,产生大量白烟
S
观察固体颜色,并点燃
固体为黄色,产生微弱的淡蓝色火焰(空气中)
或明亮的蓝紫色火焰(氧气中),
同时产生一种有刺激性气味的气体
Mg
观察固体颜色,并在空气中点燃
固体为银白色,且燃烧时发出耀眼的强光,并产生白烟
Cu
观察固体颜色,并在空气中加热
固体为亮红色,且加热后固体变黑色
Fe
观察固体颜色,并在氧气在点燃
粉末状固体为黑色,片状或块状固体为银白色,且在氧气中剧烈燃烧,火星四射,生成一种黑色固体
离子
检验方法
现象
H+
滴加紫色石蕊试液
变红色
使用蓝色石蕊试纸
变红色
使用PH试纸
测得PH < 7
加入锌粒
产生能燃烧的气体
加入Na2CO3等碳酸盐,并将产生的气体通入澄清石灰水
石灰水变浑浊
OH-
滴加紫色石蕊试液(或无色酚酞试液)
变蓝色(或变红色)
使用红色石蕊试纸
变蓝色
使用PH试纸
测得PH > 7
CO32-
滴加稀盐酸,并将产生的气体通入澄清石灰水
石灰水变浑浊
NH4+
取样于试管中,加入NaOH固体,微热,
并在管口放置一张湿润的红色石蕊试纸
红色石蕊试纸变蓝色
Cu2+
观察溶液颜色
溶液为蓝色
滴加NaOH溶液
产生蓝色絮状沉淀
Fe3+
观察溶液颜色
溶液为黄色
滴加NaOH溶液
产生红褐色沉淀
Fe2+
观察溶液颜色
溶液为浅绿色
Cl-
滴加AgNO3溶液和稀HNO3
产生不深于稀HNO3的白色沉淀
SO42+
滴加Ba(NO3)2溶液和稀HNO3
或BaCl2溶液和稀HNO3
产生不深于稀HNO3的白色沉淀
常见物质
检验试剂或方法
现象
硬水和软水
肥皂水(等量)
出现泡沫多,浮杂少的是软水,反之是硬水
聚乙烯和
聚氯乙烯
点燃(灼烧)
有刺激性气味产生的是聚氯乙烯,无气味的是聚乙烯
棉花、
羊毛、
合成纤维
点燃(灼烧)
有烧纸味的是棉花;有烧焦羽毛味的是羊毛;有特殊气味,灰烬呈黑色或褐色硬块的是合成纤维
硝酸铵和NaOH固体
水
溶于水后使溶液温度降低的是硝酸铵,使溶液温度升高的是NaOH固体
食盐水和蔗糖水
测导电性或加入硝酸银溶液
能导电(或产生白色沉淀)的是食盐水,反之则为蔗糖水
二氧化锰和氧化铜
加入稀酸
黑色粉末逐渐减少,并且溶液变为蓝色的为氧化铜,反之为二氧化锰
常见化肥的鉴别
一看、二溶、三加碱闻
呈液态的为氨水;呈灰色或灰白色的为磷肥;大多数不溶于水的为磷肥;与碱混合产生氨气的为铵态氮肥;
方法
适用范围或原理
举例
物
理
方
法
过滤法
①固体与液体混合物的分离
②可溶性固体与不溶性固体混合物的分离
粗盐提纯
结
晶
法
蒸
发
①分离溶质与溶剂
②除去易挥发的杂质
从含有HCl的NaCl溶液中分离出固体NaCl
降低
温度
可溶性固体溶质溶解度受温度影响变化大小不同
分离NaCl与KNO3的混合物
化
学
方
法
化气法
与杂质反应生成气体而除去
除去Na2SO4中的Na2CO3,可选用稀H2SO4将COeq \\al(2-,3)转化成CO2
沉淀法
将杂质转化为沉淀过滤除去
NaOH溶液中混有少量的Ca(OH)2,可加入适量的Ca(OH)2溶液将Ca2+转化成CaCO3
置换法
将杂质通过置换反应而除去
除去FeSO4中的CuSO4,可加适量的NaOH,再过滤
溶解法
将杂质溶于某种试剂而除去
除去C粉中的CuO粉,可加适量的稀硫酸,再过滤
煅烧法
杂质高温易分解,通过高温将杂质除去
除去CaO中的CaCO3,可高温煅烧
转化法
将杂质通过化学反应转化为被提纯的物质
除去CO2中的CO,可将气体通过灼热的氧化铜
被吸收的气体
吸收气体的试剂
O2
灼热的铜粉、铁粉
CO
灼热的氧化铁、氧化铜
CO2
氢氧化钠固体或其溶液、碱石灰固体、灼热的炭
NH3
酸溶液、水
HCl
碱溶液、水
H2O
无水CaCl2、无水硫酸铜、浓硫酸、生石灰、NaOH固体、碱石灰等
相关学案
这是一份考点16加深对化学元素和物质分类的认识(解析版)-2022年化学中考一轮过关讲练(沪教版)学案,共12页。学案主要包含了考纲要求,知识网络,中考考点梳理,要点诠释等内容,欢迎下载使用。
这是一份考点13物质的化合价和化学式(解析版)-2022年化学中考一轮过关讲练(沪教版)学案,共13页。学案主要包含了考纲要求,知识网络,中考考点梳理,要点诠释等内容,欢迎下载使用。
这是一份考点46人类的营养物质(解析版)-2022年化学中考一轮过关讲练(人教版)学案,共12页。学案主要包含了单选题等内容,欢迎下载使用。

