考点44化学肥料(解析版)-2022年化学中考一轮过关讲练(人教版)学案
展开【巧学妙记】“氮磷钾,一根筋(叶根茎)”。
1.区分氮肥、磷肥、钾肥
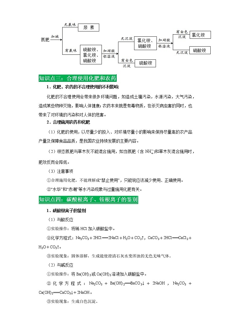
2.氮肥的简易鉴别
(1)根据状态鉴别:如氨水是液态。
(2)根据气味鉴别:如碳酸氢铵有强烈的氨味。
(3)根据化学性质鉴别:
1.化肥、农药的不合理使用的不利影响
化肥的不合理使用会带来很多环境问题,如造成土壤污染,水源污染,大气污染,造成某些物种灭绝,影响人体健康;农药本来就是有毒物质,在杀灭病虫害的同时,也带来了对环境的污染和对人体的危害。
2.合理施用农药和化肥
(1)化肥的使用,以尽量少的投入、对环境尽量小的影响来保持尽量高的农产品产量及保障食品品质,是我国农业持续发展的主要内容。
(2)铵态氮肥与草木灰不能混合施用,如当氮肥(含)和草木灰混合施用时,肥效反而会降低。
(3)注意事项
①合理施用化肥,不能理解成“禁止使用”,只能说应该减少使用、正确使用。
②“水华”和“赤潮”等水污染现象与过量施用化肥有关。
1.碳酸根离子的鉴别
(1)与酸反应
①实验操作:将稀HCl加入碳酸盐中。
②化学方程式:Na2CO3+2HCl===2NaCl+H2O+CO2↑,CaCO3+2HCl===CaCl2+H2O+CO2↑。
③实验现象:固体溶解,生成能使澄清石灰水变浑浊的无色无味气体。
(2)与碱反应
①实验操作:将Ba(OH)2或Ca(OH)2溶液加入碳酸盐中。
②化学方程式:Na2CO3+Ba(OH)2===BaCO3↓+2NaOH,Na2CO3+Ca(OH)2===CaCO3↓+2NaOH。
③实验现象:生成白色沉淀。
(3)与盐反应
①实验操作:将稀BaCl2或CaCl2溶液加入碳酸盐中。
②化学方程式:Na2CO3+BaCl2===BaCO3↓+2NaCl,Na2CO3+CaCl2===CaCO3↓+2NaCl。
③实验现象:生成白色沉淀。
2.铵根离子的鉴别
(1)实验原理
①检验:铵盐与碱混合受热可产生一种无色、有刺激性气味的气体,它能使湿润的红色石蕊试纸变蓝。如氯化铵和熟石灰反应的化学方程式为2NH4Cl+Ca(OH)2===CaCl2+2NH3↑+2H2O。
②使用注意事项:铵态氨肥不能与碱性物质混合施用,因为NH4+与OH-会生成NH3,从而降低肥效
(2)实验方法
①取样品放入试管,加NaOH溶液,微热,将湿润的红色石蕊试纸放在试管口,若变蓝,则说明样品中含有NH4+。
②将样品(固体)与Ca(OH)2混合,在研钵中研磨,有刺激性气味的气体放出,也可证明样品中含有NH4+。
铵态氮肥遇到碱性物质会放出氨气,使肥效降低,因此化肥要合理使用;另外,要根据土壤的情况和农作物的种类,注意化学肥料和农家肥料的合理配用。
1、化肥、农药的利与弊:
①有利的方面:化肥和农药对提高农作物产量有重要作用。
②有害的方面:化肥的不合理使用会带来很多环境问题;农药本来就是有毒物质,在杀灭病虫害的同时,也带来了对环境的污染和对人体的危害。
2、合理使用化肥、农药:
①化肥:
a.根据土壤情况和农作物种类选择化肥;
b.农家肥和化肥合理配用。
②农药:
a.根据病虫害发生、发展规律对症下药;
b.不同农药交替使用,提高药效,延缓或防止抗药性的发生;
c.提倡发展和使用生物农药。
真题演练
一、单选题
1.(2021·青海·西宁市教育科学研究院中考真题)2021年6月5日是第50个世界环境日,中国确立的主题是“人与自然和谐共生”。以下做法符合这一主题的是
A.露天焚烧废弃塑料B.生活垃圾随意丢弃
C.合理施用农药化肥D.肆意开采矿产资源
【答案】C
【详解】
A、露天焚烧废弃塑料会生成有毒物质,错误;
B、生活垃圾随意丢弃会造成环境污染,错误;
C、合理施用农药化肥利于农业生产,提高作物产量,正确;
D、肆意开采矿产资源不利于资源的保护和利用,错误。
故选C。
2.(2021·湖北省直辖县级单位·中考真题)2021年世界环境日的中国主题是“人与自然和谐共生”。下列说法符合该主题的是
A.维护生态平衡,禁食野生动物
B.我国矿产资源丰富,可无限制开采
C.将核反应堆的冷却水直接排入大海
D.为防治农作物病虫害,大量使用高效高残留的农药
【答案】A
【详解】
A、维护生态平衡,禁食野生动物,属于“人与自然和谐共生”,A正确。
B、我国矿产资源丰富,但是不可无限制开采,B错误。
C、核反应堆的冷却水有放射性,不能直接排入大海,C错误。
D、为防治农作物病虫害,合理使用高效高残留的农药,D错误。
故选:A。
3.(2021·江苏常州·中考真题)农业生产中用的“碳铵”属于
A.钾肥B.氮肥C.磷肥D.复合肥
【答案】B
【详解】
碳酸氢铵,又称碳铵,化学式NH4HCO3,含氮磷钾中的氮元素,是氮肥,故选B。
4.(2021·辽宁鞍山·中考真题)下列实验方案设计不合理的是
A.AB.BC.CD.D
【答案】C
【详解】
A、抽丝灼烧闻气味,产生烧纸气味的是棉纤维,产生特殊气味的是羊毛纤维,可以鉴别,故选项实验方案设计合理。
B、取样,分别加入少量熟石灰粉末,研磨,产生有刺激性气味气体的是NH4Cl,无明显气味的是KCl,可以鉴别,故选项实验方案设计合理。
C、除去二氧化碳中的一氧化碳不能够点燃,这是因为当二氧化碳(不能燃烧、不能支持燃烧)大量存在时,少量的一氧化碳是不会燃烧的,故选项实验方案设计不合理。
D、稀盐酸能与过量的碳酸钙反应生成氯化钙、水和二氧化碳,再过滤除去过量的碳酸钙,能除去杂质且没有引入新的杂质,符合除杂原则,故选项实验方案设计合理。
故选:C。
5.(2021·辽宁锦州·中考真题)下列化肥属于复合肥的是
A.KNO3B.NH4NO3C.KClD.Ca(H2PO4)
【答案】A
【详解】
A、硝酸钾含K、N两种营养元素,属于复合肥,符合题意;
B、硝酸铵含氮一种营养元素,属于氮肥,不符合题意;
C、氯化钾含钾一种营养元素,属于钾肥,不符合题意;
D、磷酸二氢钙含磷一种营养元素,属于磷肥,不符合题意。
故选A。
6.(2021·辽宁大连·中考真题)下列化肥中,属于复合肥料的是
A.KNO3B.Ca3(PO4)2
C.CO(NH2)2D.NH4HCO3
【答案】A
【详解】
A 、KNO3含氮磷钾中氮、钾两种元素,是复合肥。
B、Ca3(PO4)2含氮磷钾中磷元素,是磷肥。
C、CO(NH2)2含氮磷钾中氮元素,是氮肥。
D、NH4HCO3含氮磷钾中氮元素,是氮肥。
故选A。
7.(2021·广西百色·中考真题)复合肥料能同时均匀地提供给作物几种养分,有效成分高。下列物质属于复合肥料的是
A.CO(NH2)2B.Ca(H2PO4)2C.K2SO4D.NH4H2PO4
【答案】D
【详解】
A、CO(NH2)2中含有氮元素,属于氮肥,故A错;
B、Ca(H2PO4)2中只含有磷元素,属于磷肥,故B错;
C、K2SO4中只含有钾元素,属于钾肥,故C错;
D、NH4H2PO4中含有氮元素和磷元素,属于复合肥,故D正确。
故选:D。
8.(2021·湖南益阳·中考真题)钾肥具有促进植物生长、增强抗病虫害和抗倒伏能力等功能。下列肥料属于钾肥的是
A.KClB.NH4ClC.CO(NH2)2D.Ca(H2PO4)2
【答案】A
【详解】
A、KCl中含有钾元素,属于钾肥,故正确;
B、NH4Cl中含有氮元素,属于氮肥,故错;
C、CO(NH2)2中含有氮元素,属于氮肥,故错;
D、Ca(H2PO4)2中含有磷元素,属于磷肥,故错。
故选:A。
9.(2021·湖南娄底·中考真题)以习近平同志为核心的党中央把粮食安全作为治国理政的头等大事,提出了“确保谷物基本自给、口粮绝对安全”的新粮食安全观。化学肥料的合理使用对粮食增产起着重要作用,下列化肥属于复合肥的是
A.KClB.NH4NO3
C.KNO3D.
【答案】C
【详解】
A.KCl中含有钾元素,属于钾肥,故选项错误。
B.NH4NO3中含有氮元素,属于氮肥,故选项错误。
C.KNO3中含有钾元素和氮元素,属于复合肥,故选项正确。
D.中含有磷元素,属于磷肥,故选项错误。
故选:C。
10.(2021·湖北十堰·中考真题)下列关于化肥与农药的说法 正确的是
A.氯化铵可与碱性草木灰混合使用,提高肥效
B.磷酸二氢铵、硫酸钾和尿素依次属于复合肥料、钾肥、氮肥
C.农药本身有毒性,应该禁止使用
D.硝酸铵受潮结块后,要用锤子砸碎后使用
【答案】B
【详解】
A、铵态氮肥不能与碱性肥料混合使用,否则会产生氨气,降低肥效,氯化铵属于铵态氮肥,草木灰显碱性,不能混合使用,故A错;
B、磷酸二氢铵含有磷和氮元素、硫酸钾含有钾元素,尿素含有氮元素依次属于复合肥料、钾肥、氮肥,故B正确;
C、要合理使用农药,不能禁止使用,故C错;
D、硝酸铵受潮结块后,不能用锤子砸碎,容易发生爆炸,故D错。
故选: B。
11.(2021·内蒙古赤峰·中考真题)下列化学式表示的物质是某化学肥料的主要成分,其中属于氮肥的是
A.K2CO3B.NH4NO3C.Ca(H2PO4)2D.K3PO4
【答案】B
【详解】
含有氮元素的肥料称为氮肥;含有磷元素的肥料称为磷肥;含有钾元素的肥料称为钾肥;同时含有氮、磷、钾三种元素中的两种或两种以上的肥料称为复合肥。
A、K2CO3属于钾肥,此选项不符合题意;
B、NH4NO3属于氮肥,此选项符合题意;
C、Ca(H2PO4)2属于磷肥,此选项不符合题意;
D、K3PO4属于磷肥,选选项不符合题意。
故选B。
12.(2021·湖南湘西·中考真题)水稻产量大幅提升主要归功于我国袁隆平院士的“杂交水稻”的问世。当然也少不了农药、化肥的保障。下列四种化肥,不属于复合肥的是
A.NH4HCO3B.NH4H2PO4C.KNO3D.KH2PO4
【答案】A
【详解】
A、NH4HCO3中含有氮元素,属于氮肥,故选项符合题意;
B、NH4H2PO4中既含有磷也含有氮元素,属于复合肥,故选项不符合题意;
C、KNO3中既含有钾也含有氮元素,属于复合肥,故选项不符合题意;
D、KH2PO4中既含有钾也含有磷元素,属于复合肥,故选项不符合题意。
故选A。
13.(2021·黑龙江牡丹江·中考真题)在农业生产中施用的下列化肥属于氮肥的是
A.碳酸钾K2CO3
B.氯化钾KCl
C.硫酸钾K2SO4
D.硝酸铵NH4NO3
【答案】D
【详解】
A、碳酸钾含有植物所需的营养元素钾,属于钾肥;
B、氯化钾含有植物所需的营养元素钾,属于钾肥;
C、硫酸钾含有植物所需的营养元素钾,属于钾肥;
D、硝酸铵含有植物所需的营养元素氮,属于氮肥。
故选D。
14.(2021·辽宁营口·中考真题)化肥对提高农作物产量具有重要作用。下列属于复合肥料的是
A.K2SO4B.CO(NH2)2C.(NH4)2HPO4D.Ca3(PO4)2
【答案】C
【详解】
A、K2SO4含有钾元素,属于钾肥;
B、CO(NH2)2含有氮元素,属于氮肥;
C、(NH4)2HPO4含有氮、磷元素,属于复合肥;
D、Ca3(PO4)2含有磷元素,属于磷肥。
故选:C。
15.(2021·黑龙江黑河·中考真题)小强随父亲到自家农田中,发现大豆叶片边缘发黄,茎秆细弱,小强应建议父亲施用的化肥是
A.NH4NO3B.Ca(H2PO4)2C.KNO3D.CO(NH2)2
【答案】C
【详解】
大豆叶片边缘发黄,茎秆细弱,说明土壤缺乏氮、钾元素,应施用含氮和钾元素的化肥。
A、NH4NO3中含有氮元素,属于氮肥,故A错误;
B、Ca(H2PO4)2中含有磷元素,属于磷肥,故B错误;
C、KNO3中含有钾元素和氮元素,属于复合肥,故C正确;
D、CO(NH2)2中含有氮元素,属于氮肥,故D错误。
故选:C。
16.(2021·广西贵港·中考真题)振兴乡村,发展农业生产,化肥起着重要作用。某农作物出现叶色发黄、倒伏现象,需施加的化肥是
A.KClB.CO(NH2)2C.KNO3D.NH4H2PO4
【答案】C
【详解】
氮肥有促进植物茎叶生长茂盛,叶色浓绿,提高植物蛋白含量的作用;
磷肥促进植物生长,还可以增强作物抗寒抗旱能力;
钾肥具有保证各种代谢过程的顺利进行、促进植物生长、增强抗病虫害和抗倒伏能力;
从题中所给的信息作物出现叶色发黄、倒伏现象,需要同时施加氮肥和钾肥,选择复合肥;
故选择C;
17.(2021·山东临沂·中考真题)下列属于复合肥料的是
A.K2SO4B.NH4HCO3C.Ca3(PO4)2D.KNO3
【答案】D
【详解】
A、硫酸钾含钾一种营养元素,属于钾肥,不符合题意;
B、碳酸氢铵含氮一种营养元素,属于氮肥,不符合题意;
C、磷酸钙含磷一种营养元素,属于磷肥,不符合题意;
D、硝酸钾含K、N两种营养元素,属于复合肥,符合题意。
故选D。
18.(2021·北京·中考真题)下列物质能用作氮肥的是
A.KClB.K2CO3C.NH4ClD.Ca3(PO4)2
【答案】C
【详解】
含氮元素的化肥属于氮肥,KCl、K2CO3、Ca3(PO4)2不含氮元素,不属于氮肥,NH4Cl含氮元素,属于氮肥,故选:C。
19.(2021·辽宁葫芦岛·中考真题)为增强作物的抗寒、抗旱能力,需要施用的化肥是
A.Ca3(PO4)3B.K2SO4C.KNO3D.CO(NH2)2
【答案】A
【分析】
磷肥可以促进作物生长,增强作物的抗寒、抗旱能力。
【详解】
A、Ca3(PO4)3中含有磷元素,属于磷肥,故选项正确;
B、K2SO4中含有钾元素,属于钾肥,故选项错误;
C、KNO3中含有钾元素,属于钾肥,故选项错误;
D、CO(NH2)2含有氮元素,属于氮肥,故选项错误。
故选:A。
20.(2021·广西钦州·中考真题)下列说法错误的是
A.pH<5.6的降雨称为酸雨
B.工业上,常用过滤法、沉淀法和中和法等方法处理污水
C.钾肥可以促进农作物生长,增强农作物的抗寒、抗旱能力
D.推广使用新能源汽车,可以部分解决化石能源面临耗尽的问题
【答案】C
【详解】
A、正常雨水是显酸性的,当pH<5.6时的降雨称为酸雨,正确;
B、工业上,常用过滤法、沉淀法和中和法等方法处理污水,正确;
C、钾肥可以促进农作物生长,增强农作物的抗病虫害、抗倒伏能力,错误。
D、推广使用新能源汽车,可以减少化石燃料的燃烧,部分解决化石能源面临耗尽的问题,正确。
故选C。
种类
概念
常用化肥
主要作用及缺乏症状
氮肥
只含营养元素(N、P、K) 中的N元素
尿素[CO(NH2)2]、硝酸铵(NH4NO3)
促进植物的茎、叶生长茂盛,叶色浓绿(叶);缺乏时叶片发黄、枝叶细小
磷肥
只含营养元素(N、P、K) 中的P元素
磷矿粉、钙镁磷肥、过磷酸钙
促进根系发达、增强抗寒、抗旱能力;缺乏时植株矮小,果实发育不良,产量低
钾肥
只含营养元素(N、P、K)中的K元素
硫酸钾(K2SO4)、氯化钾(KCl)
促进农作物生长,增强抗病虫害能力,使茎秆粗硬;缺乏时,易倒伏
复合肥
含营养素(N、P、K) 中两种或两种以上元素
硝酸钾(KNO3)、磷酸二氢铵(NH4H2PO4)
同时供给几种养分,有效成分高
氮肥
钾肥
磷肥
看外观
白色晶体
灰白色粉末
加水
全部易溶于水
大多不溶于水或部分溶于水
加熟石灰研磨
有刺激性气味的氨气放出(铵态氮肥)
无刺激性气味的氨气放出
选项
实验内容
操作方法
A
鉴别棉纤维和羊毛纤维
抽丝灼烧闻气味
B
鉴别氮肥(NH4Cl)和钾肥(KCl)
取样,分别加入少量熟石灰粉末,研磨
C
除二氧化碳中的一氧化碳
通入氧气,点燃
D
除去氯化钙溶液中的稀盐酸
加入过量的碳酸钙,过滤
考点09盐及化学肥料(解析版)-2022年化学中考一轮过关讲练(沪教版)学案: 这是一份考点09盐及化学肥料(解析版)-2022年化学中考一轮过关讲练(沪教版)学案,共14页。学案主要包含了考纲要求,知识网络,中考考点梳理,要点诠释等内容,欢迎下载使用。
考点35溶液的配制(解析版)-2022年化学中考一轮过关讲练(人教版)学案: 这是一份考点35溶液的配制(解析版)-2022年化学中考一轮过关讲练(人教版)学案,共15页。学案主要包含了单选题等内容,欢迎下载使用。
考点05化学实验基础(解析版)-2022年化学中考一轮过关讲练(人教版)学案: 这是一份考点05化学实验基础(解析版)-2022年化学中考一轮过关讲练(人教版)学案,共17页。学案主要包含了单选题等内容,欢迎下载使用。

