所属成套资源:2022年化学中考一轮过关讲练(人教版)
考点38常见的碱及性质(解析版)-2022年化学中考一轮过关讲练(人教版)学案
展开
这是一份考点38常见的碱及性质(解析版)-2022年化学中考一轮过关讲练(人教版)学案,共13页。学案主要包含了特别提醒等内容,欢迎下载使用。
知识点一:碱的定义和常见的碱
1.定义:解离时产生的阴离子全部为OH-的化合物。
2.常见的碱:
氢氧化钠(NaOH)
氢氧化钾(KOH)
氢氧化钙(Ca(OH)2)
氢氧化铜(Cu(OH)2)
氢氧化铁(Fe(OH) 3)
氨水(NH3·H2O)
知识点二:氢氧化钠和氢氧化钙
【特别提醒】
①氢氧化钠有强烈的腐蚀性,如果不慎沾到皮肤上,要用大量的水冲洗,再涂上稀硼酸溶液;②氢氧化钠暴露在空气中容易吸收空气中的水蒸气和二氧化碳生成碳酸钠而发生变质,质量增加;氢氧化钙会吸收空气中的二氧化碳生成碳酸钙而发生变质,质量增加。
知识点三:碱的化学性质(碱“四条”)
碱具有通性的原因是在溶液中都能解离出OH-。不同的碱具有个性的原因是阳离子不同。
知识点四:氢氧化钠、氢氧化钙的变质探究
1.猜想溶质:在了解变质原理的前提下,从没有变质、部分变质和完全变质三方面入手。
2.实验设计
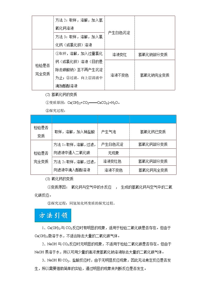
(1)氢氧化钠的变质
①变质原因:2NaOH+CO2====Na2CO3+H2O。
②探究过程:
氢氧化钙的变质
①变质原因:Ca(OH)2+CO2====CaCO3↓+H2O。
②探究过程:
氧化钙的变质
①变质原因: 氧化钙与空气中的水反应 , 生成的氢氧化钙与空气中的二氧化碳反应。
②探究过程:同氢氧化钙变质的探究过程。
1、Ca(OH)2与CO2反应时有明显的现象,适用于检验二氧化碳是否存在。但由于Ca(OH)2微溶于水,不适合除去大量的二氧化碳气体。
2、NaOH与CO2反应时无明显的现象,不适用于检验二氧化碳是否存在。但由于NaOH易溶于水,所以可用少量的高浓度氢氧化钠溶液除去大量的二氧化碳气体。
3、NaOH和CO2、盐酸反应时,由于无明显反应现象,因此无法肯定反应是否发生,所以需要借助简单的实验,通过明显的现象来判断反应是否发生。
4、酸、碱、盐的水溶液可以导电的原因是溶于水时离解形成自由移动的阴、阳离子。
1、氢氧化钠极易溶于水,易吸收空气中的水分而潮解,故可作某些气体如氢气、氧气、一氧化碳等的干燥剂。
2、氧化钙与水反应可制得熟石灰,反应的化学方程式为CaO+H2O == Ca(OH)2,反应时放出大量的热。
3、氢氧化钠溶液与氢氧化钙溶液都会吸收二氧化碳,所以也都必须密封保存。盛放碱溶液的试剂瓶应使用橡皮塞。
真题演练
一、单选题
1.(2021·山东滨州·中考真题)“火碱、烧碱、纯碱、苛性钠、小苏打”所代表的物质(或主要成分)共有
A.一种B.二种C.三种D.四种
【答案】C
【详解】
火碱、烧碱、苛性钠都是氢氧化钠的俗名,纯碱是碳酸钠的俗名,小苏打是碳酸氢钠的俗名。
所以一共有3种物质,故选C。
2.(2021·广西贵港·中考真题)下列图示实验操作中,正确的是
A.称量NaOH固体B.蒸发
C.倾倒液体D.量取液体
【答案】B
【详解】
A、NaOH是强碱,具有很强的腐蚀性,称量NaOH固体应放在玻璃器皿中,不能放在纸上称量,图中所示操作错误;
B、蒸发时用玻璃棒不断搅拌,防止因局部温度过高造成液滴飞溅,待蒸发皿中出现较多固体时,应停止加热,利用余热将剩余液体蒸干,图中所示操作正确;
C、向试管中倾倒液体药品时,瓶塞要倒放,防止腐蚀桌面、污染试剂,标签要对准手心,瓶口紧挨,图中所示操作错误;
D、量取液体时,视线与液体的凹液面最低处保持水平,图中所示操作错误。
故选B。
3.(2021·广西钦州·中考真题)下列物质的俗称与化学式,不对应的是
A.水银——HgB.酒精——C2H5OH
C.生石灰——CaOD.熟石灰——CaCO3
【答案】D
【详解】
A、水银是汞的俗称,其化学式为Hg,选项对应正确;
B、酒精是乙醇的俗称,其化学式为C2H5OH,选项对应正确;
C、生石灰是氧化钙的俗称,其化学式为CaO,选项对应正确;
D、熟石灰是氢氧化钙的俗称,其化学式为Ca(OH)2,选项对应不正确。
故选D。
4.(2021·河南·中考真题)侯德榜是我国制碱工业的先驱。侯氏制碱法中的“碱”是指纯碱,其化学式为
A.Na2CO3B.NaHCO3C.NaOHD.NaCl
【答案】A
【详解】
NaHCO3俗称小苏打,NaOH俗称火碱、烧碱、苛性钠,NaCl是是食盐的主要成分。纯碱是碳酸钠的俗称,化学式是:Na2CO3。故选A。
5.(2021·黑龙江黑河·中考真题)下列物质的名称、化学式、俗称不一致的是
A.碳酸钠、Na2CO3、纯碱B.乙醇、C2H5OH、酒精
C.氧化钙、CaO、消石灰D.氢氧化钠、NaOH、烧碱
【答案】C
【详解】
A、碳酸钠俗称纯碱、苏打,化学式为:Na2CO3,物质的名称、化学式、俗称一致,不符合题意;
B、乙醇俗称酒精,化学式为:C2H5OH,物质的名称、化学式、俗称一致,不符合题意;
C、氧化钙俗称生石灰,化学式为:CaO,消石灰是氢氧化钙的俗称,物质的名称、化学式、俗称不一致,符合题意;
D、氢氧化钠俗称烧碱、火碱、苛性钠,化学式为:NaOH,物质的名称、化学式、俗称一致,不符合题意。
故选C。
6.(2021·上海·中考真题)对于碱,下列说法正确的是
A.碱一定含有 H 元素B.可使酚酞变红的都是碱溶液
C.所有非金属氧化物都可与碱溶液反应D.酸与碱反应一定不产生沉淀
【答案】A
【详解】
A、碱是电离出的阴离子都是氢氧根离子的化合物;故碱一定含有 H 元素,正确;
B、能使酚酞变红是碱性溶液不一定是碱溶液,例如碳酸钠溶液使酚酞变红,碳酸钠不是碱,错误;
C、CO、H2O这种非金属氧化物和碱溶液不反应,错误;
D、硫酸和氢氧化钡反应会生成白色的硫酸钡沉淀,错误。
故选A。
7.(2021·湖南怀化·中考真题)下列物质俗名对应正确的是
A.NaOH—苛性钠B.Ca(OH)2—生石灰
C.Na2CO3—烧碱D.NaHCO3—苏打
【答案】A
【详解】
A、氢氧化钠俗称火碱、烧碱、苛性钠,正确;
B、氢氧化钙俗称熟石灰、消石灰,错误;
C、碳酸钠俗称纯碱、苏打,错误;
D、碳酸氢钠俗称小苏打,错误。
故选A。
8.(2021·江苏扬州·中考真题)下列物质对应组成不正确的是
A.干冰:CO2B.小苏打:NaHCO3C.纯碱:Na2CO3D.熟石灰:CaO
【答案】D
【详解】
A、干冰是固态CO2的俗称,正确;
B、小苏打是NaHCO3的俗称,正确;
C、纯碱是Na2CO3的俗称,正确;
D、熟石灰是Ca(OH)2的俗称,错误;
故选D。
9.(2021·辽宁锦州·中考真题)下列物质与俗称对应不正确的是
A.NaOH(烧碱)B.Na2CO3(纯碱)
C.NaHCO3(苏打)D.Ca(OH)2(熟石灰)
【答案】C
【详解】
A、NaOH是氢氧化钠的化学式,氢氧化钠俗称烧碱,选项A正确;
B、Na2CO3是碳酸钠的化学式,碳酸钠俗称纯碱,选项B正确;
C、NaHCO3是碳酸氢钠的化学式,碳酸氢钠俗称小苏打,苏打是碳酸钠的俗称,选项C不正确;
D、Ca(OH)2是氢氧化钙的化学式,氢氧化钙俗称熟石灰,选项D正确。故选C。
10.(2021·湖北·沙洋县实验初中模拟预测)化学来源于生活,并服务于生活。下列描述正确的是
A.棉花是一种天然高分子材料,塑料则是一种人工合成材料
B.氢氧化钠固体具有吸水性,常作为食品干燥剂
C.为消除松花皮蛋中碱性物质的涩味,食用时可加入少量稀硫酸
D.适当多食用一些含锌元素的食品,可以有效预防甲状腺亢大疾病
【答案】A
【详解】
A、棉花的主要成分为纤维素,纤维素属于天然高分子材料,塑料是人工合成材料,符合题意;
B、氢氧化钠具有强腐蚀性,不能用于食品干燥,说法错误,不符合题意;
C、稀硫酸具有腐蚀性不能食用,去除松花皮蛋中碱性物质的涩味应用食用醋,说法错误,不符合题意;
D、锌不能有效预防甲状腺亢大疾病,用加碘食用盐可预防甲状腺亢大疾病,说法错误,不符合题意。
故选A。
11.(2021·新疆生产建设兵团第四师六十六团第一中学模拟预测)下列有关物质的化学式、名称及俗名不完全一致的是
A.NaCl 氯化钠 食盐B.NaHCO3 碳酸氢钠 小苏打
C.NaCO3 碳酸钠 纯碱D.NaOH 氢氧化钠 烧碱
【答案】C
【详解】
A、NaCl、氯化钠、食盐,物质的化学式、名称、俗名完全对应,故正确。
B、碳酸氢钠俗称为小苏打,化学式为NaHCO3,故正确;
C、碳酸钠俗称纯碱,其化学式为Na2CO3、化学式、名称、俗名不完全对应,故错误;
D、NaOH、氢氧化钠、烧碱,物质的化学式、名称、俗名完全对应,故正确。
故选:C。
12.(2021·湖南·长沙市教育科学研究院基础教育研究所模拟预测)下列哪种物质是常用的酸
A.烧碱B.稀盐酸C.氯化钠D.氢气
【答案】B
【详解】
A、烧碱是氢氧化钠的俗名,属于碱,不是常用的酸。
B、稀盐酸是常用的酸。
C、氯化钠属于盐,不是常用的酸。
D、氢气属于单质,不是常用的酸。
故选B。
13.(2021·河南·开封市第十四中学一模)下列实验方案设计中,不能达到实验目的的是
A.除去N2中混有的少量O2:通过灼热的铜网
B.除去CaO中混有的少量CaCO3:加入足量水,过滤
C.除去CO中的CO2通过NaOH溶液
D.检验Na2CO3中是否混有NaCl:先加足量稀硝酸,再加入AgNO3溶液,观察现象
【答案】B
【详解】
A、氮气不与灼热的铜反应,氧气能够与灼热的铜反应生成氧化铜,所以通过灼热的铜网可以除去N2中混有的少量O2,符合除杂原则,选项正确;
B、氧化钙能够与水反应生成氢氧化钙,加入足量水后氧化钙变为氢氧化钙,除去了欲保留的物质,不符合除杂原则,选项错误;
B、一氧化碳与氢氧化钠不反应,二氧化碳与氢氧化钠反应生成碳酸钠和水,所以通过NaOH溶液可以除去CO中的CO2,符合除杂原则,选项正确;
D、碳酸钠与硝酸反应生成可溶性的硝酸钠、水和二氧化碳,氯化钠与硝酸银反应生成硝酸钠和不溶于稀硝酸的氯化银沉淀,生成沉淀说明碳酸钠中混有氯化钠,选项正确;
故选B。
14.(2021·湖北恩施·二模)下列知识整理的内容有错误的一组是
A.AB.BC.CD.D
【答案】C
【详解】
A、①粗盐中的氯化钠等盐类物质可以溶于水,而其中的泥沙难溶于水,所以粗盐提纯可用溶解、过滤、蒸发的方法,正确;
②铁粉可以被磁铁吸引,而木炭粉不能被磁铁吸引,所以木炭粉中混有铁粉可以用磁铁吸引的方法除去,正确;
③二氧化碳与灼热的氧化铜不反应,一氧化碳能与灼热的氧化铜反应生成铜和二氧化碳气体,因此除去CO2中混有CO可采用通过灼热的氧化铜的方法,正确。选项A说法完全正确;
B、①人体缺铁会引起贫血症;②水果和蔬菜中富含维生素C,所以多吃水果蔬菜利于补充维生素C;③生活中用煮沸可以降低水的硬度,选项B说法完全正确;
C、①量筒只能精确到0.1mL,所以用10mL量筒不能量取7.25mL水;②pH试纸测定的结果是整数,所以用pH试纸测得苹果汁的pH不可能为3.2,选项C说法存在错误;
D、①固体二氧化碳俗称干冰;②干燥剂氧化钙俗称生石灰;③氢氧化钠俗称烧碱、火碱、苛性钠,选项D说法完全正确。
故选:C。
15.(2021·四川·成都外国语学校二模)如图的实验设计不能达到实验目的的是
A.验证生石灰与水反应放热
B.验证Fe、Cu、Ag的金属活动性强弱
C.探究铁钉生锈的条件
D.证明CO2与NaOH反应
【答案】B
【详解】
A.图中实验,将水滴下后,U型管内液面左低右高,说明生石灰与水反应放热,故选项实验设计能达到实验目的。
B.将Ag和Cu分别放入硫酸亚铁溶液中,均不反应,说明了活动性Fe>Ag,Fe>Cu;无法比较银和铜的金属活动性,故选项实验设计不能达到实验目的。
C.第一支试管中的铁钉能与氧气、水充分接触;第二支试管中的铁钉只能与水接触;第三支试管的铁钉只能与干燥的空气接触;一段时间后,第一支试管中的铁钉生锈;另外两支试管的铁钉没有生锈;可用于探究铁生锈条件,故选项实验设计能达到实验目的。
D.两个塑料瓶中,盛有氢氧化钠溶液的塑料瓶变瘪的严重,可证明CO2与NaOH反应,故选项实验设计能达到实验目的。
故选B。
16.(2021·广西南宁·二模)下列选项中物质的俗称、化学式、类别、用途对应正确的是
A.火碱 NaOH 碱 制肥皂B.熟石灰 CaO 氧化物 作补钙剂
C.纯碱 Na2CO3 碱 制玻璃D.苏打 NaHCO3 盐 作发酵粉
【答案】A
【详解】
A、氢氧化钠俗称火碱、烧碱、苛性钠,其化学为NaOH,属于碱,能与油脂反应,可制肥皂,故选项说法正确。
B、熟石灰是氢氧化钙的俗称,其化学式为,属于碱,氧化钙CaO俗称为生石灰,故选项说法错误。
C、碳酸钠俗称纯碱、苏打,其化学式为Na2CO3,是由钠离子和碳酸根离子构成的化合物,属于盐,故选项说法错误。
D、、碳酸钠俗称纯碱、苏打,其化学式为Na2CO3,碳酸氢钠NaHCO3的俗称为小苏打,故选项说法错误。
故选:A。
17.(2021·黑龙江·哈尔滨市第四十七中学二模)下列物质的用途错误的是
A.用聚乙烯制塑料大棚
B.用氢氧化钠制肥皂
C.用碳酸钠制玻璃
D.用指示剂测定溶液酸碱度
【答案】D
【详解】
A、聚乙烯能保温、透光,用聚乙烯可制做塑料大棚,正确。
B、氢氧化钠可用于制作肥皂,正确。
C、碳酸钠可用于制造玻璃,正确。
D、指示剂只能定性测定溶液的酸碱性,不能测定溶液的酸碱度,测定溶液酸碱度使用pH试纸。错误。
故选D。
18.(2021·黑龙江·虎林市实验中学一模)下列有关物质的俗称错误的是
A.CaO—生石灰B.NaOH—纯碱C.Ca(OH)2—消石灰D.NaHCO3—小苏打
【答案】B
【详解】
A、生石灰是氧化钙,故选项正确;
B、纯碱是碳酸钠,故选项错误;
C、消石灰是氢氧化钙,故选项正确;
D、小苏打是碳酸氢钠,故选项正确。
故选B
19.(2021·广西·三美学校一模)如图所示的实验中,涉及化学变化的是( )
A.比较黄铜和纯铜硬度B.制作叶脉书签
C.品红在水中扩散D.水的净化
【答案】B
【详解】
A、比较黄铜和纯铜硬度,没有新物质生成,属于物理变化;故选项错误;
B、制作叶脉书签,叶肉与氢氧化钠溶液反应,属于化学变化;故选项正确;
C、品红在水中扩散没有新物质生成,属于物理变化;故选项错误;
D、水的净化没有新物质生成,属于物理变化;故选项错误。
故选:B。
20.(2021·湖南省岳阳开发区长岭中学一模)下列物质的名称、俗名和化学式一致的是
A.乙醇 酒精 CH4B.氢氧化钠 苛性钠 NaOH
C.碳酸钠 烧碱 Na2CO3D.氢氧化钙 石灰石 Ca(OH)2
【答案】B
【详解】
A、乙醇俗称酒精,化学式为:C2H5OH,故A错误;
B、氢氧化钠的俗称为火碱、烧碱、苛性钠等,化学式为:NaOH,故B正确;
C、碳酸钠俗称为苏打,纯碱,不是烧碱,化学式为:Na2CO3,故C错误;
D、氢氧化钙俗称熟石灰、消石灰,不是石灰石,化学式为:Ca(OH)2,故D错误。
故选B。
氢氧化钠
氢氧化钙
化学式
NaOH
Ca(OH)2
俗名
烧碱、火碱、苛性钠
熟石灰、消石灰
色、态
白色固体
白色固体
溶解性
易溶于水并放出大量的热
微溶于水,溶解度随温度升高而减小
吸水性
在空气中容易吸水而潮解,可作某些气体的干燥剂,但不可以干燥CO2等
几乎不吸收水分
腐蚀性
有强烈的腐蚀性
有腐蚀性
制取
Ca(OH)2+Na2CO3===CaCO3↓+2NaOH
CaO+H2O===Ca(OH)2,该反应放出大量的热
用途
重要的化工原料,广泛应用于石油、肥皂、造纸、纺织、印染等工业,生活中可用于除去油污,如炉具清洁剂
作建筑材料,中和酸性土壤,涂刷树木,配制农药波尔多液
氢氧化钠(NaOH)/氢氧化钙[Ca(OH)2]
与酸碱指示剂作用
使紫色石蕊变蓝;无色酚酞溶液变红
与某些非金属氧化物反应
氢氧化钠与二氧化碳:2NaOH+CO2===Na2CO3+H2O(吸收二氧化碳)(写化学方程式,下同)
氢氧化钙与二氧化碳:Ca(OH)2+CO2===CaCO3↓+H2O(检验二氧化碳)
与酸反应(复分解反应)
氢氧化钠与硫酸:2NaOH+H2SO4===Na2SO4+2H2O
氢氧化钙与盐酸:Ca(OH)2+2HCl===CaCl2+2H2O
与某些盐反应(复分解反应)
氢氧化钠与硫酸铜:2NaOH+CuSO4===Na2SO4+Cu(OH)2↓,现象是有蓝色沉淀生成
氢氧化钙与硫酸铜:Ca(OH)2+CuSO4===CaSO4+Cu(OH)2↓,现象是有蓝色沉淀生成
检验是否变质
方法1:取样,溶解,加入稀盐酸
有气泡产生
氢氧化钠已变质[
方法2:取样,溶解,加入氢氧化钙溶液
产生白色沉淀
方法3:取样,溶解,加入氯化钙(或氯化钡)溶液
检验是否完全变质
①取样,溶解,加入过量氯化钙(或氯化钡)溶液(目的是除去碳酸钠)至不再产生沉淀为止;②过滤,向上层清液中滴加酚酞溶液
溶液变红
氢氧化钠部分变质
溶液不变色
氢氧化钠完全变质
检验是否变质
取样,溶解,加入稀盐酸
产生气泡
氢氧化钙已变质
检验是否完全变质
方法1:取样,溶解,过滤,向滤液中通入二氧化碳
产生白色沉淀
氢氧化钙部分变质
无现象
方法2:取样,溶解,过滤,向滤液中滴入酚酞溶液
溶液变红色
氢氧化钙部分变质
溶液不变色
氢氧化钙完全变质
A.除杂的方法
B.化学与健康
①粗盐提纯﹣﹣溶解、过滤、蒸发
②木炭粉中混有铁粉﹣﹣用磁铁吸引
③CO2中混有CO﹣﹣通过灼热的氧化铜
①人体缺铁会引起贫血症
②多吃水果蔬菜利于补充维生素C
③生活中用煮沸可以降低水的硬度
C.实验记录
D.物质与俗名
①用10mL量筒量取7.25mL水
②用pH试纸测得苹果汁的pH为3.2
③用托盘天平称取5.6g铁粉
①固体二氧化碳﹣﹣干冰
②干燥剂氧化钙﹣﹣生石灰
③氢氧化钠﹣﹣烧碱、火碱、苛性钠
相关学案
这是一份考点03物理性质和化学性质(解析版)-2022年化学中考一轮过关讲练(人教版)学案,共12页。学案主要包含了单选题等内容,欢迎下载使用。
这是一份考点07金属的性质(解析版)-2022年化学中考一轮过关讲练(沪教版)学案,共12页。学案主要包含了考纲要求,知识网络,中考考点梳理,要点诠释等内容,欢迎下载使用。
这是一份考点29金属的化学性质(解析版)-2022年化学中考一轮过关讲练(人教版)学案,共19页。学案主要包含了金属与氧气的反应, 金属与酸的反应,金属与盐溶液的反应,金属与水的反应,置换反应等内容,欢迎下载使用。

