【学霸夯基】2022年中考物理二轮专题复习——力
展开
这是一份【学霸夯基】2022年中考物理二轮专题复习——力,文件包含学霸夯基2022年中考物理二轮专题复习力解析版docx、学霸夯基2022年中考物理二轮专题复习力原卷版docx等2份试卷配套教学资源,其中试卷共12页, 欢迎下载使用。
力
班级: 姓名:
一、单选题
1.下列有关力的说法中,正确的是( )
A.受力物体同时也一定是施力物体
B.只有直接接触的物体才可能产生力的作用
C.一个物体也能产生力的作用
D.两个力大小相同,产生的效果一定相同
【答案】A
【解析】A.因为物体间力的作用是相互的,所以施力物体同时也是受力物体,受力物体同时也是施力物体,故A正确。
B.磁铁吸引铁钉,有吸引力,两物体没有直接接触,故B错误。
C.力的作用是物体对物体的,故C错误。
D.力有三个要素,大小,方向和作用点,都会影响力的作用效果,故D错误。
2.对力的认识,下列说法错误的是( )
A.力的大小、方向、作用点是力的三要素
B.一个力必须有两个物体
C.物体间不接触,就不会有力的产生
D.力能改变物体的运动状态
【答案】C
【解析】A.力的三要素包括:力的大小、方向和作用点,A正确,不符合题意;
B.一个力一定有施力物和受力物,B正确,不符合题意;
C.物体间不接触也能产生力的作用,例如地球附近的物体都受到等于重力的作用,这些物体不管与地面接触与否,C错误,符合题意;
D.力的作用效果之一便是改变物体的运动状态,D正确,不符合题意。
3.不会影响力的作用效果是( )
A.力的作用点B.力的方向C.力的大小D.力的单位
【答案】D
【解析】力的大小、方向、作用点决定了力的作用效果,叫做力的三要素。力的大小、方向、作用点决定了力的作用效果,力的单位与力的作用效果无关,D符合题意.
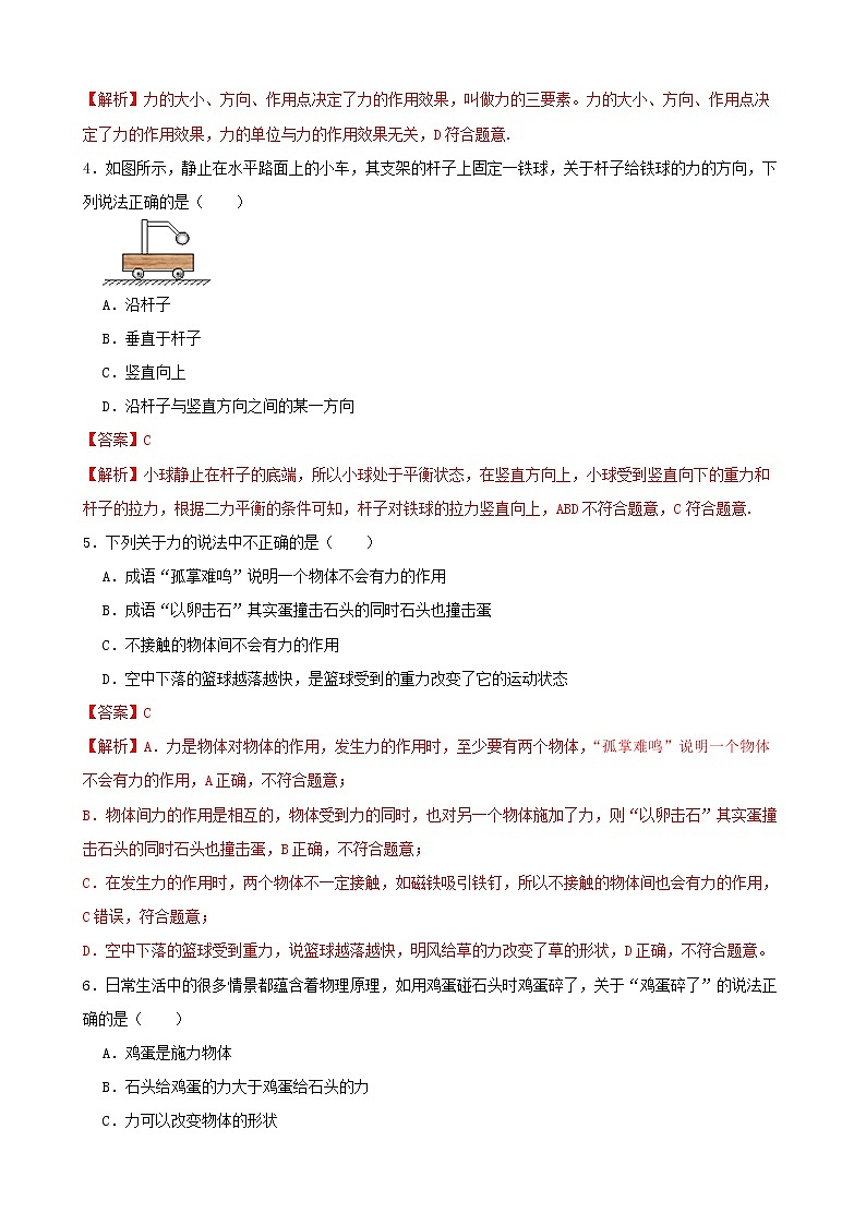
4.如图所示,静止在水平路面上的小车,其支架的杆子上固定一铁球,关于杆子给铁球的力的方向,下列说法正确的是( )
A.沿杆子
B.垂直于杆子
C.竖直向上
D.沿杆子与竖直方向之间的某一方向
【答案】C
【解析】小球静止在杆子的底端,所以小球处于平衡状态,在竖直方向上,小球受到竖直向下的重力和杆子的拉力,根据二力平衡的条件可知,杆子对铁球的拉力竖直向上,ABD不符合题意,C符合题意.
5.下列关于力的说法中不正确的是( )
A.成语“孤掌难鸣”说明一个物体不会有力的作用
B.成语“以卵击石”其实蛋撞击石头的同时石头也撞击蛋
C.不接触的物体间不会有力的作用
D.空中下落的篮球越落越快,是篮球受到的重力改变了它的运动状态
【答案】C
【解析】A.力是物体对物体的作用,发生力的作用时,至少要有两个物体,“孤掌难鸣”说明一个物体不会有力的作用,A正确,不符合题意;
B.物体间力的作用是相互的,物体受到力的同时,也对另一个物体施加了力,则“以卵击石”其实蛋撞击石头的同时石头也撞击蛋,B正确,不符合题意;
C.在发生力的作用时,两个物体不一定接触,如磁铁吸引铁钉,所以不接触的物体间也会有力的作用,C错误,符合题意;
D.空中下落的篮球受到重力,说篮球越落越快,明风给草的力改变了草的形状,D正确,不符合题意。
6.日常生活中的很多情景都蕴含着物理原理,如用鸡蛋碰石头时鸡蛋碎了,关于“鸡蛋碎了”的说法正确的是( )
A.鸡蛋是施力物体
B.石头给鸡蛋的力大于鸡蛋给石头的力
C.力可以改变物体的形状
D.力可以改变物体的运动状态
【答案】C
【解析】A.鸡蛋碎了,力是石头给的,鸡蛋是受力物体,故A错误。
B.因为物体间力的作用是相互的,两个力大小相等,故B错误。
C.鸡蛋碎了,说明形状改变了,是力可以改变物体的形状,故C正确。
D.鸡蛋碰石头没有改变物体的运动状态,故D错误。
二、填空题
7.如图甲所示,洒水壶有A.B两个把手,分别供提水、洒水时使用,这说明力的作用效果与 有关。洒水时,水从壶嘴沿水平方向喷出,运动轨迹却为曲线(如图乙所示),这是由于水受到了 的作用,施力物体是 ,
【答案】力的作用点;重力;地球
【解析】 洒水壶有A.B两个把手,分别供提水、洒水时使用 ,说明力的作用效果与作用点有关。 洒水时,水从壶嘴沿水平方向喷出,运动轨迹却为曲线 ,说明此时水受到了其他力的作用,也就是重力,而重力的施力物体为地球。
8.物体间力的作用是 ,人在游泳时,使人前进的力的施力物体是 。力的作用效果与力的大小、方向、 有关。
【答案】相互的;水;作用点
【解析】力是物体对物体的作用;物体间力的作用是相互;人游泳时,人对水施加了力,由于物体间力的作用是相互的,故水也会对人施加力;故使游泳的人前进的力是水对人施加的力;这个力的受力物体是人,施力物体是水;力的作用效果与力的大小、方向、作用点有关.
9.秋天,稻子“笑弯了腰”,说明力可以改变物体的 ;运动场上,运动员用头顶球,同时运动员感觉头疼,说明 。
【答案】形状;物体间力的作用是相互的
【解析】稻子“笑弯了腰”是由于稻穗受到重力的作用导致改变形状而下垂,这说明力能改变物体的形状。
运动员用头用力顶球,同时头也会受到球的力而疼痛,说明物体间力的作用是相互的。
10.如图所示,跳高运动员对撑杆施力的同时,撑杆也对运动员施了力,这说明物体间 ,但这两个力的作用效果不同,前者使撑杆发生了 ;后者改变了运动员的 。
【答案】力的作用是相互的;形变;运动状态
【解析】跳高运动员跳高时,运动员对撑杆施力,使撑杆弯曲发生形变,同时撑杆将运动员弹起,使运动员的运动状态改变,这说明物体间里的作用是相互的。
11.请将图中的“力”的概念图补充完整:② ③ 。
【答案】力的大小、方向和作用点;物体间力的作用是相互的
【解析】影响力的作用效果的因素是力的大小、方向和作用点,称为力的三要素。
物体间力的作用是相互的,一个物体对另一个物体施加力的同时,一定受到另一个物体对该物体作用,所以施力物体同时一定是受力物体。
12.力的三要素包括力的大小、 和作用点;老师的水杯放在讲台上,水杯与桌面之间存在相互作用力,这对相互作用力的三要素中相同的是力的 。
【答案】方向;大小
【解析】力的三要素有:力的大小、方向、作用点,它们都影响力的作用效果。
放在讲台上的水杯对桌子的压力与水杯所受支持力是大小相等、方向相反、在同一直线上、在两个物体上,是一对相互作用力,即这对相互作用力的三要素中相同的是力大小
13.小东穿旱冰鞋用力推墙,他自己后退,这说明物体间 的;如图,一个长方体木块立在桌面上,用手指沿水平方向推它的下部A点,木块向左滑动,相同的情况下,用手指改推木块的上部B点,木块向左翻倒,这说明力的作用效果与力的 有关。
【答案】力的作用相互的;作用点
【解析】小东穿旱冰鞋用力向前推墙,他自己会向后退,小东对墙的推力和墙对小东的推力是一对相互作用力,说明力的作用是相互的。用手指沿水平方向推它的下部A点,木块向左滑动,相同的情况下,用手指改推木块的上部B点,木块向左翻倒,力的大小和方向是相同的,力的作用点不同,力的作用效果不同,说明力的作用效果与力的作用点有关。
14.俗话说“鸡蛋碰石头”,说明产生力至少需要 (选填“一个”或“两个”)物体,对于这个过程的施力物体是 。鸡蛋碰石头的结局通常是鸡蛋被碰破,而石头却完好,鸡蛋对石头的力 (选填“大于”、 “小于”或“等于”)石头对鸡蛋的力,鸡蛋被碰破说明力可以改变物体的 。
【答案】两个;鸡蛋;等于;形状
【解析】“鸡蛋碰石头”,包括了鸡蛋和石头两个物体,说明产生力需要两个物体。“鸡蛋碰石头”,这个过程中,碰的作用是鸡蛋施加的,所以施力物体是鸡蛋。鸡蛋对石头的力和石头对鸡蛋的力是一对相互作用力,它们大小相等。鸡蛋受到了石头对它的作用力,鸡蛋发生了破碎,所以说明力可以改变物体的形状。
三、综合题
15. 2016年11月13日,摩拜单车宣布在深圳宝安、龙华、福田等区域投放首批摩拜轻骑(mbike lite)。与橙色经典版单车相比,“轻骑”版车身更轻巧,自带篮筐可更好地满足女士出行需求。此外,由于造价大幅降低,其定价也更便宜,租金仅为0.5元/30分钟。请模仿样例格式,写出单车在结构和使用上涉及到的力学知识或规律(温馨提示:至少写出两条,不能与样例相同)。
【答案】脚蹬和链轮;省力轮轴;用力捏刹车闸;增大压力以增大摩擦
【解析】
四、作图题
16.如图所示,作出球体对墙面的压力的示意图.
【答案】解:如图所示:
【解析】压力的作用点是球与墙壁的接触点,然后过作用点作垂直于墙壁,并指向墙里面的压力,如图所示:
17.如图所示,放在斜面上的物体A对斜面的压力为4N,请在图中用力的图示法画出物体对斜面的压力F。
【答案】解:如图所示:
【解析】压力的作用点在接触面上,即物体与接触面的中点位置;方向与接触面垂直,先选一段线段,大小表示2N,然后过压力的作用点做垂直于斜面,并指向斜面的力,如图所示:
18.如图,利用轻杆将小球A固定在小车上,整体静止在水平面上。以球心为作用点。作出小球A所受力的示意图。
【答案】解:如图所示;
【解析】利用轻杆将小球A固定在小车上,整体静止在水平面上,小球处于静止状态,受力平衡,受到竖直向下的重力G、竖直向上的支持力F的作用,这两个力是一对平衡力,大小相等,作用点在球心。
19.如图所示,重100N的货物A随小车B在拉力F的作用下一起向右做匀速直线运动,请在图中画出货物A所受力的示意图。
【答案】解:如图所示:
【解析】货物A随小车B在一起向右做匀速直线运动,货物A相对于小车是静止的,不受摩擦力作用,所以货物A只受竖直向下的重力和竖直向上的支持力。如图所示:
序号
图中信息
力学知识或规律
样例
自行车轴承的滚珠
用滚动代替滑动来减小摩擦
1
2
序号
图中信息
力学知识或规律
样例
自行车轴承的滚珠
用滚动代替滑动来减小摩擦
1
脚蹬和链轮
省力轮轴
2
用力捏刹车闸
增大压力以增大摩擦
3
轮胎花纹
增大粗糙程度以增大摩擦
4
给轴承加润滑油
分离摩擦面减少摩擦
5
挡泥板
减小惯性带来的危害
6
自行车座垫
增大受力面积减小压强
相关试卷
这是一份【学霸夯基】2022年中考物理二轮专题复习——弹力,文件包含学霸夯基2022年中考物理二轮专题复习弹力解析版docx、学霸夯基2022年中考物理二轮专题复习弹力原卷版docx等2份试卷配套教学资源,其中试卷共21页, 欢迎下载使用。
这是一份【学霸夯基】2022年中考物理二轮专题复习——运动和力,文件包含学霸夯基2022年中考物理二轮专题复习运动和力解析版docx、学霸夯基2022年中考物理二轮专题复习运动和力原卷版docx等2份试卷配套教学资源,其中试卷共25页, 欢迎下载使用。
这是一份【学霸夯基】2022年中考物理二轮专题复习——浮力,文件包含学霸夯基2022年中考物理二轮专题复习浮力解析版docx、学霸夯基2022年中考物理二轮专题复习浮力原卷版docx等2份试卷配套教学资源,其中试卷共21页, 欢迎下载使用。

