物理第二章 气体、固体和液体综合与测试学案及答案
展开[学习目标] 1.会找到两部分气体的关系,能解决关联气体问题.2.会应用气体实验定律和理想气体状态方程解决综合问题.
一、关联气体问题
这类问题涉及两部分气体,它们之间虽然没有气体交换,但其压强或体积这些量间有一定的关系,分析清楚这些关系是解决问题的关键,解决这类问题的一般方法:
(1)分别选取每部分气体为研究对象,确定初、末状态参量,根据状态方程列式求解.
(2)认真分析两部分气体的压强、体积之间的关系,并列出方程.
(3)多个方程联立求解.
(2021·江苏省扬州中学高二期中)如图1所示,一可移动的绝热活塞M将一横截面积为400 cm2的汽缸分为A、B两个汽缸,A、B两个汽缸装有体积均为12 L、压强均为1 atm、温度均为27 ℃的理想气体.现给左面的活塞N施加一推力,使其向右移动,同时给B中气体加热,此过程中A汽缸中的气体温度保持不变,活塞M保持在原位置不动.已知外界大气压强为1 atm,1 atm=1×105 Pa,不计活塞与汽缸壁间的摩擦.当推力F=2×103 N,活塞N达到平衡状态时,求:
图1
(1)A汽缸中气体的压强;
(2)活塞N向右移动的距离;
(3)B汽缸中的气体升温到多少摄氏度.
答案 (1)1.5 atm (2)10 cm (3)177 ℃
解析 (1)当推力F=2×103 N,活塞N达到平衡状态时,A汽缸中气体的压强为pA′=pA+eq \f(F,S)=1.5×105 Pa=1.5 atm
(2)A汽缸中原来的气体压强及体积分别为pA=1 atm,VA=12 L
A气体发生等温变化,由pAVA=pA′VA′
代入数据解得VA′=8 L
则活塞N向右移动的距离为Δx=eq \f(VA-VA′,S)=eq \f(12-8×103,400) cm=10 cm
(3)B汽缸中气体原来压强、温度分别为pB=1 atm,TB=300 K
后来压强为pB′=pA′=1.5×105 Pa=1.5 atm
B汽缸中气体发生等容变化,由eq \f(pB,TB)=eq \f(pB′,TB′)
解得TB′=eq \f(pB′,pB)TB=eq \f(1.5,1)×300 K=450 K
即tB′=177 ℃.
两部分气体问题中,对每一部分气体来讲都满足eq \f(pV,T)为常数;两部分气体往往有一定的联系:如压强关系、体积关系等,从而再列出方程即可.
如图2所示,在两端封闭、粗细均匀的U形细玻璃管内有一段水银柱,水银柱的两端各封闭有一段空气.当U形管两端竖直朝上时,左、右两边空气柱的长度分别为l1=18.0 cm和l2=12.0 cm,左边气体的压强为12.0 cmHg.现将U形管缓慢平放在水平桌面上,没有气体从管的一边通过水银逸入另一边.求U形管平放时两边空气柱的长度.在整个过程中,气体温度不变.
图2
答案 22.5 cm 7.5 cm
解析 设U形管两端竖直朝上时,左、右两边气体的压强分别为p1和p2.U形管水平放置时,两边气体压强相等,设为p.
此时原左、右两边气柱长度分别变为l1′和l2′.由力的平衡条件有
p1=p2+ρg(l1-l2)①
式中ρ为水银密度,g为重力加速度大小.
由玻意耳定律知
p1l1=pl1′②
p2l2=pl2′③
两边气柱长度的变化量大小相等
l1′-l1=l2-l2′④
由①②③④式和题给条件得
l1′=22.5 cm
l2′=7.5 cm
二、气体实验定律与理想气体状态方程的综合应用
解决该类问题的一般思路:
(1)审清题意,确定研究对象.
(2)分析清楚初、末状态及状态变化过程,依据气体实验定律或理想气体状态方程列出方程;对力学研究对象要正确地进行受力分析,依据力学规律列出方程进而求出压强.
(3)注意挖掘题目中的隐含条件,如几何关系等,列出辅助方程.
(4)多个方程联立求解.对求解的结果注意检验它们的合理性.
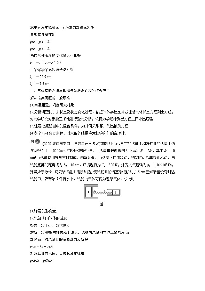
(2020·海口市第四中学高二开学考试)如图3所示,固定的汽缸Ⅰ和汽缸Ⅱ的活塞用劲度系数为k=100 N/cm的轻质弹簧相连,两活塞横截面积的大小满足S1=2S2,其中S2=10 cm2.两汽缸均用导热材料制成,内壁光滑,两活塞可自由移动.初始时两活塞静止不动,与汽缸底部的距离均为L0=10 cm,环境温度为T0=300 K,外界大气压强为p0=1.0×105 Pa,弹簧处于原长.现只给汽缸Ⅰ缓慢加热,使汽缸Ⅱ的活塞缓慢移动了5 cm.已知活塞没有到达汽缸口,弹簧始终保持水平,汽缸内气体可视为理想气体.求此时:
图3
(1)弹簧的形变量;
(2)汽缸Ⅰ内气体的温度.
答案 (1)1 cm (2)720 K
解析 (1)初始时弹簧处于原长,说明两汽缸内气体压强均为p0
加热后,对汽缸Ⅱ的活塞受力分析得
p0S2+kx=p2S2
对汽缸Ⅱ内气体,由玻意耳定律得
p0S2L0=p2S2L2
L2=L0-5 cm
联立解得x=1 cm
(2)对汽缸Ⅰ内气体,由理想气体状态方程得
eq \f(p0S1L0,T0)=eq \f(p1S1L1,T)
对汽缸Ⅰ的活塞受力分析得
p1S1=p0S1+kx
由几何关系得
L1=L0+x+5 cm
联立解得T=720 K.
(2020·江苏省海安高级中学高二学业考试)竖直平面内有一内径处处相同的直角形细玻璃管,A端封闭,C端开口,最初AB段处于水平状态,中间有一段水银将气体封闭在A端,各部分尺寸如图4所示.初始时,封闭气体温度为T1=300 K,外界大气压强p0=75 cmHg.求:
图4
(1)若对封闭气体缓慢加热,当水平管内水银全部进入竖直管内时,气体的温度是多少;
(2)若保持(1)问的温度不变,从C端缓慢注入水银,使水银与C端管口平齐,需要注入水银的长度为多少.
答案 (1)450 K (2)14 cm
解析 (1)设细管的横截面积为S,以AB内封闭的气体为研究对象.
初态p1=p0+5 cmHg,V1=30S,T1=300 K
当水平管内水银全部进入竖直管内时,p2=p0+15 cmHg,体积V2=40S,设此时温度为T2,由理想气体状态方程得:eq \f(p1V1,T1)=eq \f(p2V2,T2)
解得T2=450 K
(2)保持温度不变,初态p2=p0+15 cmHg,体积V2=40S,末态p3=p0+25 cmHg
由玻意耳定律得:p2V2=p3V3
解得V3=36S
故需要加入的水银长度l=(30+20-36) cm=14 cm.
1.(关联气体问题)(2021·重庆一中高二下月考)如图5所示,两个水平相对放置的固定汽缸有管道相通,轻质活塞a、b用刚性轻杆固连,可在汽缸内无摩擦地移动,两活塞面积分别为Sa和Sb,且Sa
A.活塞向左移动了一点
B.活塞向右移动了一点
C.活塞的位置没有改变
D.条件不足,活塞的位置变化无法确定
答案 B
2.(关联气体问题)(2020·江苏省镇江中学高二月考)如图6所示为一均匀薄壁U形管,左管上端封闭,右管开口且足够长,管的横截面积为S,内装有密度为ρ的液体.右管内有一质量为m的活塞搁在固定卡口上,卡口与左管上端等高,活塞与管壁间无摩擦且不漏气.温度为T0时,左、右管内液面等高,两管内空气柱(可视为理想气体)长度均为L,压强均为大气压强p0,重力加速度为g,现使左、右两管温度同时缓慢升高,在活塞离开卡口上升前,左右两管液面保持不动.求:
图6
(1)温度升高到T1为多少时,右管活塞开始离开卡口上升;
(2)温度升高到T2为多少时,两管液面高度差为L.
答案 (1)(1+eq \f(mg,p0S))T0 (2)eq \f(3T0,2p0)(p0+eq \f(mg,S)+ρgL)
解析 (1)活塞刚离开卡口时,对活塞受力分析,受重力,外界大气向下的压力和右管气体向上的压力,由平衡得mg+p0S=p1S
解得p1=p0+eq \f(mg,S)
两侧气体体积不变,对右管气体有eq \f(p0,T0)=eq \f(p1,T1)
解得T1=(1+eq \f(mg,p0S))T0
(2)以左管内气体为研究对象,其末状态有V2=eq \f(3,2)LS
p2=p0+eq \f(mg,S)+ρgL
由理想气体状态方程有eq \f(p0LS,T0)=eq \f(p2V2,T2)
解得T2=eq \f(3T0,2p0)(p0+eq \f(mg,S)+ρgL).
3.(综合应用)(2020·贵州高二期末)如图7所示,一上端开口、内壁光滑的圆柱形绝热汽缸竖直放置在水平地面上,一厚度、质量均不计的绝热活塞将一定量的理想气体封闭在汽缸内.汽缸顶部有厚度不计的小卡环可以挡住活塞.初始时,底部阀门关闭,缸内气体体积为汽缸容积的eq \f(4,5),温度为280 K.已知外界大气压强恒为p0.现通过电热丝加热,使缸内气体温度缓慢上升到400 K.
图7
(1)求此时缸内气体的压强;
(2)打开阀门,保持缸内气体温度为400 K不变,求活塞缓慢回到初始位置时,缸内剩余气体质量与打开阀门前气体总质量之比.
答案 (1)eq \f(8,7)p0 (2)eq \f(7,10)
解析 (1)若气体进行等压变化,则当温度变为400 K时,由盖-吕萨克定律可得eq \f(\f(4,5)V0,T1)=eq \f(V,T2)
解得V=eq \f(8,7)V0>V0
说明当温度为400 K时活塞已经到达顶端,则由理想气体状态方程可得eq \f(p0·\f(4,5)V0,T1)=eq \f(pV0,T2)
解得p=eq \f(8,7)p0
(2)设缸内气体温度为400 K,压强为p0时体积为V′,则
pV0=p0V′
解得V′=eq \f(8,7)V0
打开阀门,保持缸内气体温度为400 K不变,活塞缓慢回到初始位置时,汽缸内剩余的压强为p0的气体体积为eq \f(4,5)V0,缸内剩余气体质量与打开阀门前气体总质量之比为eq \f(\f(4,5)V0,\f(8,7)V0)=eq \f(7,10).
1.光滑绝热的轻质活塞把密封的圆筒容器分成A、B两部分,这两部分充有温度相同的理想气体,平衡时VA∶VB=1∶2,现将A中气体加热到127 ℃,B中气体降低到27 ℃,待重新平衡后,这两部分气体体积之比VA′∶VB′为( )
A.1∶1 B.2∶3
C.3∶4 D.2∶1
答案 B
解析 对A部分气体有:eq \f(pAVA,TA)=eq \f(pA′VA′,TA′)①
对B部分气体有:eq \f(pBVB,TB)=eq \f(pB′VB′,TB′)②
因为pA=pB,pA′=pB′,TA=TB,所以将①÷②式得
eq \f(VA,VB)=eq \f(VA′TB′,VB′TA′)
所以eq \f(VA′,VB′)=eq \f(VATA′,VBTB′)=eq \f(1×400,2×300)=eq \f(2,3),故选B.
2.如图1所示,汽缸固定在水平地面上,用重力不计的活塞封闭一定质量的理想气体,已知汽缸不漏气,活塞移动过程无摩擦.初始时,外界大气压强为p0,活塞紧压小挡板.现缓慢升高缸内气体温度,汽缸内气体压强p随热力学温度T的变化规律是( )
图1
答案 B
解析 当缓慢升高缸内气体温度时,气体先发生等容变化,根据查理定律,缸内气体的压强p与热力学温度T成正比,图线的延长线过原点;当缸内气体的压强等于p0时,气体发生等压膨胀,图线平行于T轴,故选B.
3.(2020·哈尔滨三中高二月考)如图2所示,一端封口的玻璃管开口向下插在水银槽里,管内封有长度分别为L1和L2的两段气体.当将管慢慢地向下按一段距离时,管内气柱的长度将如何变化( )
图2
A.L1变小,L2变大
B.L1变大,L2变小
C.L1、L2都变小
D.L1、L2都变大
答案 C
解析 将管慢慢地向下按一段距离时,假设L1、L2的长度不变,L1、L2内气体的压强增大,根据玻意耳定律可得L1、L2的长度都减小,故A、B、D错误,C正确.
4.(2021·哈尔滨市第六中学高二月考)如图3,A、B是体积相同的汽缸,B内有一导热的可在汽缸内无摩擦滑动且体积不计的活塞C,D为阀门.起初阀门关闭,A内装有压强p1=2.0×105 Pa,温度T1=300 K的氮气;B内装有压强p2=1.0×105 Pa,温度T2=600 K的氧气.打开阀门D,活塞C向右移动,最后达到平衡.以V1和V2分别表示平衡后氮气和氧气的体积(假定氮气和氧气均为理想气体,并与外界无热交换,连接汽缸的管道体积可忽略),则V1与V2之比为( )
图3
A.1∶2 B.1∶4
C.1∶1 D.4∶1
答案 D
解析 设活塞C向右移动x,最后共同的温度为T,压强为p,由理想气体状态方程可知:
对A部分气体有:eq \f(p1LS,T1)=eq \f(pV1,T)
对B部分气体有:eq \f(p2LS,T2)=eq \f(pV2,T)
将两式相除:eq \f(V1,V2)=eq \f(p1,p2)·eq \f(T2,T1)=eq \f(4,1),
故选D.
5.(2020·江苏省镇江中学高二月考)2020年初,新冠病毒来袭.我国广大医务工作者表现出无私无畏的献身精神,给国人留下了深刻的印象.如图4是医务人员为患者输液的示意图,在输液的过程中,下列说法正确的是( )
图4
A.A瓶和B瓶中的药液一起用完
B.B瓶中的药液先用完
C.随着液面下降,A瓶内C处气体压强逐渐增大
D.随着液面下降,A瓶内C处气体压强保持不变
答案 C
解析 药液从B瓶中流下时,封闭气体体积增大,温度不变,根据玻意耳定律知气体压强减小,A瓶中空气将A瓶中药液压入B瓶,补充B瓶流失的药液,即B瓶药液液面保持不变,直到A瓶中药液全部流入B瓶,即A瓶药液先用完,A、B错误;A瓶瓶口处压强和大气压强相等,但A瓶中药液液面下降,由液体产生的压强减小,因此A瓶内C处气体产生的压强逐渐增大,C正确,D错误.
6.(2020·南京市中华中学高二月考)如图5所示,粗细均匀的弯曲玻璃管A、B两端开口,管内有一段水银柱,右管内气体柱长为39 cm,中管内水银面与管口A之间气体柱长为40 cm,先将口B封闭,再将左管竖直插入水银槽中,设整个过程温度不变,稳定后右管内水银面比中管内水银面高2 cm,求:
图5
(1)稳定后右管内的气体压强p;
(2)左管A端插入水银槽的深度h.(大气压强p0=76 cmHg)
答案 (1)78 cmHg (2)7 cm
解析 (1)设均匀玻璃管的横截面积为S,插入水银槽后对右管内气体,由玻意耳定律得:
p0l0S=p(l0-eq \f(Δh,2))S,
所以p=78 cmHg.
(2)插入水银槽后左管内气体压强:
p′=p+ρgΔh=80 cmHg,
左管内、外水银面高度差h1=eq \f(p′-p0,ρg)=4 cm,
对中、左管内气体有p0lS=p′l′S,
得l′=38 cm,
左管插入水银槽深度
h=l+eq \f(Δh,2)-l′+h1=7 cm.
7.一圆柱形汽缸直立在地面上,内有一具有质量而与汽缸无摩擦的绝热活塞,把汽缸分成容积相同的A、B两部分,如图6所示,两部分气体温度相同,都是27 ℃,A部分气体压强pA0=1.0×105 Pa,B部分气体压强pB0=2.0×105 Pa.现对B部分气体加热,使活塞上升,保持A部分气体温度不变,体积减小为原来的eq \f(2,3).求此时:
图6
(1)A部分气体的压强pA;
(2)B部分气体的温度TB.
答案 (1)1.5×105 Pa (2)500 K
解析 (1)A部分气体发生等温变化,由玻意耳定律得
pA0V=pA·eq \f(2,3)V,
所以pA=eq \f(3,2)pA0,
把pA0=1.0×105 Pa代入,得pA=1.5×105 Pa.
(2)B部分气体:
初状态:pB0=2.0×105 Pa,VB0=V,TB0=300 K,
末状态:pB=pA+(pB0-pA0)=2.5×105 Pa.
VB=V+eq \f(1,3)V=eq \f(4,3)V,
由理想气体状态方程eq \f(pB0VB0,TB0)=eq \f(pBVB,TB),
得TB=eq \f(TB0pBVB,pB0VB0)=eq \f(300×2.5×105×\f(4,3)V,2.0×105×V) K=500 K.
8.(2020·江苏如皋高二月考)如图7所示,竖直放置的汽缸内壁光滑,横截面积为S=1×10-3 m2.活塞的质量为m=2 kg,厚度不计.在A、B两处设有限制装置,使活塞只能在A、B之间运动,B下方汽缸的容积为1.0×10-3 m3,A、B之间的容积为2.0×10-4 m3,外界大气压强p0=1.0×105 Pa.开始时活塞停在B处,缸内气体视为理想气体,压强为0.9p0,温度为27 ℃.现缓慢加热缸内气体,直至327 ℃.求:(重力加速度g取10 m/s2)
图7
(1)活塞刚离开B处时气体的温度t2;
(2)缸内气体最后的压强.
答案 (1)127 ℃ (2)1.5×105 Pa
解析 (1)活塞刚离开B处时,设气体的压强为p2,由二力的平衡条件可得p2=p0+eq \f(mg,S)
解得p2=1.2×105 Pa
由查理定律得eq \f(0.9p0,273+t1)=eq \f(p2,273+t2)
解得t2=127 ℃
(2)设活塞最终移动到A处,缸内气体最后的压强为p3,由理想气体状态方程得eq \f(p1V0,273+t1)=eq \f(p3V3,273+t3)
解得p3=1.5×105 Pa
因为p3>p2,故活塞最终移动到A处的假设成立.
9.U形管两臂粗细不同,开口向上,封闭的粗管横截面积是开口的细管的3倍,管中装入水银,大气压为76 cmHg.开口管中水银面到管口距离为11 cm,且水银面比封闭管内高4 cm,封闭管内空气柱长为11 cm,如图8所示.现在开口端用小活塞封住,并缓慢推动活塞,使两管液面相平,推动过程中两管的气体温度始终不变,试求:
图8
(1)粗管中气体的最终压强;
(2)活塞推动的距离.
答案 (1)88 cmHg (2)4.5 cm
解析 设细管横截面积为S,则粗管横截面积为3S,
(1)以粗管内被封闭气体为研究对象,
p1=80 cmHg,V1=11×3S=33S
V2=10×3S=30S
封闭气体做等温变化:p1V1=p2V2
80×33S=p2·30S
p2=88 cmHg
(2)以细管被活塞封闭气体为研究对象,
p1′=76 cmHg,V1′=11S,p2′=88 cmHg
封闭气体做等温变化:p1′V1′=p2′V2′
V2′=9.5S
活塞推动的距离:L=11 cm+3 cm-9.5 cm=4.5 cm.
10.(2021·江苏省新桥高级中学高二期中)如图9,一容器由横截面积分别为2S和S的两个汽缸连通而成,容器平放在水平地面上,汽缸内壁光滑.整个容器被通过刚性杆连接的两活塞分隔成三部分,分别充有氢气、空气和氮气.平衡时,氮气的压强和体积分别为p0和V0,氢气的体积为2V0,空气的压强为p.现缓慢地将中部的空气全部抽出,抽气过程中氢气和氮气的温度保持不变,活塞没有到达两汽缸的连接处,求:
图9
(1)抽气前氢气的压强;
(2)抽气后氢气的压强和体积.
答案 (1)eq \f(1,2)(p0+p) (2)eq \f(1,2)p0+eq \f(1,4)p eq \f(4p0+pV0,2p0+p)
解析 (1)设抽气前氢气的压强为p10,根据力的平衡条件得(p10-p)·2S=(p0-p)·S①
得p10=eq \f(1,2)(p0+p);②
(2)设抽气后氢气的压强和体积分别为p1和V1,氮气的压强和体积分别为p2和V2,根据力的平衡条件有p2·S=p1·2S③
抽气过程中氢气和氮气的温度保持不变,
则由玻意耳定律得p1V1=p10·2V0④
p2V2=p0V0⑤
由于两活塞用刚性杆连接,故
V1-2V0=2(V0-V2)⑥
联立②③④⑤⑥式解得
p1=eq \f(1,2)p0+eq \f(1,4)p
V1=eq \f(4p0+pV0,2p0+p).
人教版 (2019)选择性必修 第三册第二章 气体、固体和液体综合与测试学案设计: 这是一份人教版 (2019)选择性必修 第三册第二章 气体、固体和液体综合与测试学案设计,共12页。
人教版 (2019)选择性必修 第三册3 气体的等压变化和等容变化第2课时导学案及答案: 这是一份人教版 (2019)选择性必修 第三册3 气体的等压变化和等容变化第2课时导学案及答案,共13页。
人教版 (2019)选择性必修 第三册第五章 原子核综合与测试导学案: 这是一份人教版 (2019)选择性必修 第三册第五章 原子核综合与测试导学案,共6页。

