2020-2021学年第一节 自然资源与人类活动导学案及答案
展开一、认识自然资源
1.概念:自然资源是指在一定社会经济和技术条件下,能够为人类利用并产生价值的自然环境要素的总称。
2.作用:为人类提供物质、能量和空间。
3.发展变化:随着社会经济的发展和科学技术的进步,人类开发利用的自然资源种类不断增加,范围不断拓展,规模不断扩大。
4.分类
(1)按自然要素:主要包括土地资源、气候资源、水资源、生物资源、矿产资源、海洋空间资源等。
(2)按是否可以更新或再生
①可再生资源:主要包括土地资源、水资源、气候资源、生物资源等。
②非可再生资源:主要是指矿产资源,包括金属矿产、非金属矿产和能源矿产。某些矿产资源对一个国家或地区的区域发展、社会稳定和国际竞争力具有重要战略意义,对经济安全、国防安全以及经济社会可持续发展等有着重要影响和制约作用,被称为战略性矿产资源。
思考 水资源是一种可再生资源,为什么有时又说是有限的资源?
答案 在特定时空条件下,只要利用合理、保护得当,水资源就能够不断更新、循环利用。但是,水资源的再生条件一旦发生改变或遭到破坏,水资源的再生能力就会减弱,甚至终止。二、自然资源的数量、质量、空间分布与人类活动
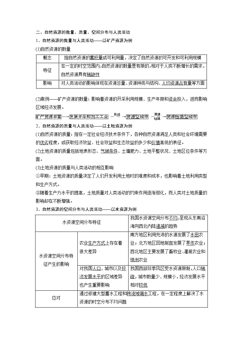
1.自然资源的数量与人类活动——以矿产资源为例
(1)自然资源的数量
(2)案例——矿产资源的数量:影响着资源的开采利用规模、生产年限和资金投入,进而影响区域经济发展。
eq \x(矿产资源丰富)―→eq \x(发展开采和加工工业)eq \(――→,\s\up7(形成))eq \x(资源型城市)eq \(――→,\s\up7(资源),\s\d5(枯竭))eq \x(资源枯竭型城市 )
2.自然资源的质量与人类活动——以土地资源为例
(1)自然资源的质量:指在一定社会经济技术条件下,各种自然资源满足人类和社会环境需要的优劣程度,或获取经济效益、社会效益和生态效益的多少和价值高低的表征。
(2)土地资源的质量包括地表形态、气候条件、土壤肥力、土地平整状况、土地区位条件等方面。
(3)土地资源的质量与人类活动的相互影响
①早期:土地资源的质量决定了人们开发利用土地时的难度和成本,也影响着土地利用类型和生产方式。
②随着生产力水平的提高,土地质量对人类活动的约束作用逐渐弱化,而人类对土地质量的影响却在不断增强。
3.自然资源的空间分布与人类活动——以水资源为例
判断
1.相对于人类不断增长的需求,自然资源的稀缺性制约经济社会的可持续发展。( √ )
2.我国自然资源不仅总量大,而且种类多,但是人均资源占有量少。( √ )
3.南水北调工程解决了华北平原干旱缺水的问题。( × )
三、维护资源安全
1.概念:资源安全是指一个国家或地区可以保质保量、及时持续、稳定可靠、经济合理地获取所需自然资源及资源性产品,同时避免破坏生态环境的状态。
2.影响:资源是国家维护政治、军事安全的基础,是经济社会可持续发展必不可少的要素,又与生态安全息息相关。
3.维护国家资源安全的措施
(1)要坚持立足国内,加大资源的勘探力度,维持必要的资源自给能力。
(2)要充分利用国际资源,保障海外资源安全供应。
(3)要加大科技创新力度,提高资源开发利用水平。
(4)要重视资源节约,避免资源浪费。
(5)要坚持资源开发与环境保护并重,减少资源开发利用造成的环境污染。
思考 某同学认为“资源贫乏国家的资源安全问题严重,资源输出国家或地区不存在资源安全问题。”这种说法是否正确,并举例说明理由。
答案 不正确。一般来说,一个国家自身的资源越丰富,对经济发展的保障程度越高,资源供应的安全性就越高。但并不是说资源贫乏国家的资源安全问题就一定严重。如日本在经历了石油危机的打击后,通过一系列风险防范机制,其资源供应的风险得到了有效的控制。而一些资源输出国家或地区也会面临资源的保质保量、及时持续的开发和供应问题,面临资源在国际市场价格波动的风险问题,面临在开发利用过程中产生严重的资源枯竭和生态破坏等资源安全问题。
探究点一 认识自然资源
自然资源既具有自然属性,又具有经济属性。这就决定了自然界的物质和能量成为自然资源必须满足两个条件:一是可以直接从自然界获得,二是能够用于生产和生活。
1.[综合思维]以上地理事象哪些不属于自然资源?
答案 天空中的闪电。
2.[地理实践力]空气属于自然资源吗?说出你的理由。
答案 空气属于自然资源。人类需要呼吸空气中的氧气,农作物需要利用空气中的二氧化碳进行光合作用。
自然资源的分类
读图回答1~2题。
1.图中符合自然资源概念的图例是( )
A.甲 B.乙 C.丙 D.丁
2.下列选项属于图例乙所示的是( )
A.铜矿、焦炭 B.雷电、沙漠
C.化肥、大米 D.森林、淡水
答案 1.B 2.D
解析 第1题,自然资源是从自然环境中获得并能满足人类生产和生活需求的物质和能量。甲是自然环境的一部分,但没有用于生产和生活;丙和丁是用于生产和生活的物质与能量,但不是从自然环境中获得的。第2题,由上题分析可知,乙表示自然资源,结合选项可知,森林、淡水属于自然资源。
稀土是新材料制造的重要依托,也是关系尖端国防技术开发的关键性矿产资源,储量稀少。目前我国稀土储量、生产量、消费量、出口量都居世界前列。我国在冶炼、分离提纯方面具有明显优势,但在稀土的高端应用领域,仍属于“贫资源国”。据此完成3~4题。
3.以前我国稀土出口量大且价廉,宝贵的稀土只卖了个“泥土”价。其主要原因是( )
A.储量大、产量大 B.稀土应用领域窄
C.市场需求量较小 D.产品技术含量低
4.改变我国稀土产业被动地位的最有效措施是( )
A.延长稀土产业链 B.对稀土征收出口税
C.减少稀土出口量 D.提高稀土出口价格
答案 3.D 4.A
解析 第3题,由材料“在稀土的高端应用领域,仍属于‘贫资源国’”可知,我国稀土资源在高端领域应用不足,产品技术含量低,故我国宝贵的稀土资源只卖了个“泥土”价。选D。第4题,由上题分析可知,由于我国稀土产品技术含量低,宝贵的稀土资源只卖了个“泥土”价,我国稀土产业处于被动地位。因此,要改变这种状况,我国稀土产业应延长产业链,提高产品的附加值。故选A。
探究点二 自然资源的数量、质量、空间分布与人类活动
材料一 世界人口大国(人口过亿的十个国家)资源环境要素表征指标的结构对比(占世界总量比重%)。
材料二 世界人口大国资源环境安全系数分类。
1.[综合思维]印度与中国同属于次低安全度国家,两国的资源环境有何相同之处?
答案 森林覆盖面积过低,水资源总量少,环境恶化,人口增长过快。
2.[区域认知]日本属完全低安全度国家,主要原因是什么?
答案 国内资源贫乏,严重依赖国际资源环境市场。
3.[地理实践力]作为世界上最大的发展中国家,中国资源环境的现实基础明显脆弱。为确保未来国家资源环境安全的稳定性,请提出建议。
答案 控制人口增长;加大科技投入,提高资源利用率;改善生态环境。
自然资源的数量、质量、空间分布与人类活动
拓展延伸 自然资源的共性特征及开发利用要求
科尔沁草原曾经水草丰美,但后来荒漠化严重,变成了沙地。近年来,科尔沁人因地制宜,防沙用沙,初步扭转了“沙进人退”的局面,开始走向“沙绿民富”的道路。读“科尔沁沙地位置示意图”,完成5~6题。
5.科尔沁草原曾经“沙进人退”,土地质量严重下降,主要原因可能有( )
①喷洒农药 ②过度放牧 ③过度开垦 ④大量施用化肥
A.①② B.②③ C.③④ D.①④
6.科尔沁沙地“沙绿民富”的主要原因不可能是( )
A.全球气候变暖,冰雪融水增加
B.沙地边缘构建乔、灌、草防护体系
C.配套排灌设施,合理利用水资源
D.推广沙地植被恢复技术
答案 5.B 6.A
解析 第5题,科尔沁草原曾经水草丰美,后来由于过度放牧、过度开垦等,荒漠化严重,变成了沙地。故选B。第6题,全球气候变暖,蒸发量会增大,可能导致干旱,故科尔沁沙地“沙绿民富”的主要原因不可能是全球气候变暖,选A。沙地边缘构建乔、灌、草防护体系,合理利用水资源,推广沙地植被恢复技术,都是防治土地荒漠化的有效措施,可以使科尔沁沙地“沙绿民富”。
下图示意世界上部分国家的资源环境安全系数。读图回答7~8题。
7.俄罗斯资源环境安全系数高主要是因为( )
A.地大物博,地广人稀
B.矿产资源种类多,分布集中
C.农业生产自然条件优越
D.气温低,人均消费水平较低
8.制约日本资源环境安全系数的主要因素是( )
A.资源禀赋
B.科技水平
C.经济发展水平
D.消费水平
答案 7.A 8.A
解析 第7题,俄罗斯地大物博,人口密度很小,因此其资源供应充足,资源环境安全系数高。第8题,日本资源短缺,导致资源供给和需求失衡,资源环境安全系数低。
自然资源是人类生存和发展的物质条件。下图中黑点所在地是世界某资源的主要分布区。读图,回答1~2题。
1.该资源分布区的共同特点是( )
A.全年平均气温高 B.大气降水较多
C.纬度或海拔高 D.土壤发育程度高
2.下列有关该资源的叙述,正确的是( )
A.近年来数量呈减少趋势
B.被人类大量开发利用
C.取之不尽,用之不竭
D.其形成与岩浆活动关系密切
答案 1.C 2.A
解析 第1题,从图中可以看出,该资源主要分布在南极洲、格陵兰岛等高纬度地区及亚欧大陆、美洲大陆的高山地区,可以判断该资源为冰川。第2题,近年来,由于全球气候变暖,冰川不断融化,数量呈减少趋势。
我国矿产资源虽然丰富,但贫矿多,富矿少;中小型矿多,大型、超大型矿少。我国矿产资源总回采率只有30%,比世界平均水平低20%。据此回答3~4题。
3.上述材料显示我国矿产资源( )
①人均占有量小 ②浪费严重 ③质量偏低 ④分布不均
A.①② B.②③ C.①③ D.②④
4.上述资源特征对我国社会经济的影响是( )
A.利于我国矿产资源出口
B.矿产资源开采的成本高
C.矿产资源开发的技术要求低
D.矿产开发对环境的压力较大
答案 3.B 4.B
解析 第3题,据材料可知,我国贫矿多,中小型矿多,说明我国矿产资源质量偏低,我国矿产资源总回采率低,说明浪费严重,②③正确。材料中没有体现我国矿产资源人均占有量和资源分布状况的相关信息,①④不选。第4题,我国贫矿多,富矿少,中小型矿多,大型、超大型矿少,这不利于我国矿产资源出口;我国矿产资源的回采率低,贫矿多,导致矿产资源开采的成本高、开发的技术要求高;矿产开发对环境的压力不属于对社会经济的影响。
虚拟水是指生产商品和服务所需要的水资源数量。虚拟水不是真实意义上的水,而是以“虚拟”的形式包含在产品中的“看不见”的水。下图为“2002~2007年世界农产品交易中地区间虚拟水资源的流动图(单位:109 m3/a)”。读图回答5~6题。
5.虚拟水资源流动量最多的地区是( )
A.甲 B.乙 C.丙 D.丁
6.图中信息表明( )
A.丁地区虚拟水资源进口多的原因是干旱缺水
B.丙地区虚拟水资源进口多的原因是农产品总产量少
C.总体上说,通过国际间农产品的交易可以节省水资源
D.虚拟水资源都是从生产效率高的国家出口到生产效率低的国家
答案 5.D 6.C
解析 第5题,统计各方向上的虚拟水流量,丁地区流入量最大,D正确。第6题,丁地区(西欧)进口农产品多,流入的虚拟水多,而此地区受西风带影响大,降水多,A错误。丙地区(东亚和南亚)因为人口多,进口农产品多,所以虚拟水资源进口多,B错误。某地区虚拟水资源进口多,说明该地进口的农产品多,干旱地区较湿润地区发展农业需要更多的水资源,所以通过国际间的农产品交易,可以使干旱地区减少水资源的自然消耗,达到节省水资源的效果,C正确。虚拟水资源不都是从生产效率高的国家出口到生产效率低的国家,D错误。故选C。
(2020·河北唐山期末)资源相对稀缺指数是指一个区域某种资源的拥有量占全球拥有量的份额与该区域该资源的消费量占全球消费量的份额的比值。读图回答7~8题。
7.图示期间我国主要可再生资源相对稀缺指数小的根本原因是( )
A.资源总量大 B.资源需求量大
C.人口总量大 D.人口增长快
8.针对图示问题,我国在可再生资源利用过程中应( )
A.大力开采地下水资源 B.保护和提高耕地质量
C.增加林畜产品的供给 D.加大荒地的开发力度
答案 7.C 8.B
解析 第7题,根据材料中资源相对稀缺指数的含义可知,同样的资源消费量,资源拥有量越小的地区,资源相对稀缺指数越小;同样的资源拥有量,资源消费量越多的地区,资源相对稀缺指数越小。从图中可以看出,我国的主要可再生资源相对稀缺指数小于1。我国人口总量大,资源消耗多,导致资源需求量大。故人口总量大是造成我国主要可再生资源相对稀缺指数小的根本原因,资源需求量大是直接原因。第8题,我国在耕地资源十分稀缺的条件下,粮食的相对稀缺指数还能基本达到1,说明我国耕地的负荷非常大,因此要保护和提高耕地质量,防止耕地退化。
读“我国能源保障区分布示意图”,完成9~11题。
9.我国能源保障水平的空间分布特征是( )
A.西部高、东部低,北部高、南部低
B.西部高、东部低,北部低、南部高
C.西部低、东部高,北部高、南部低
D.西部低、东部高,北部低、南部高
10.影响我国能源保障水平分布的主要因素是( )
A.能源生产总量
B.能源消费总量
C.能源生产和消费的对比
D.社会经济发展水平
11.M地区能源保障水平高主要原因是( )
①天然气资源丰富 ②水能资源丰富 ③核能资源丰富 ④太阳能资源丰富
A.①② B.②③ C.③④ D.①④
答案 9.A 10.C 11.A
解析 第9题,从图中可以看出,我国能源高保障区主要分布在中西部省区,能源低保障区主要分布在东南沿海地区,因此我国能源保障水平的空间分布特征是西部高、东部低,北部高、南部低。故选A。第10题,能源保障水平主要取决于能源的生产量和消费量的对比关系,能源产量越大,消费量越小,能源的保障水平就越高。故选C。第11题,M地区为四川盆地,水能资源和天然气资源丰富,核能发展较慢,太阳能资源较少。故选A。
地球超载日是指地球已用完年度可再生自然资源额度,当天进入年内生态赤字状态。下图为“1971~2019年地球超载日统计图”。读图,完成12~14题。
12.地球超载日的变化说明( )
A.技术发展,资源利用种类增多
B.经济下滑,资源供给数量不足
C.人口增加,资源消耗速度加快
D.气候变暖,资源更新周期变短
13.应对地球超载日的变化趋势,人类应采取的合理措施是( )
A.增加地球资源产出 B.加大资源开采力度
C.提高资源利用效率 D.调整人口合理容量
14.2020年地球超载日比2019年推迟了三个多星期,原因可能是( )
A.技术发展使资源利用率不断提升
B.开发力度加大使资源总量增加
C.计划生育政策使人口数量减少
D.新冠肺炎疫情使短期消费模式改变
答案 12.C 13.C 14.D
解析 第12题,由图可知,地球超载日整体呈提前的趋势,即人类对自然资源的消耗呈加快趋势,应是人口不断增加,资源消耗速度加快造成的。选C。第13题,人口的不断增加,加速了资源的消耗, 所以要控制人口数量,提高人口素质,同时提高技术水平,提高资源的利用效率;地球资源量在一定条件下是有限的,增加地球资源产出,加大资源的开采力度,只会使地球超载日提前;人口合理容量受多种因素的影响,不能随意调整。选C。第14题,2020年新冠肺炎疫情导致多国公民减少了外出消费,使短期消费模式改变,因此2020年地球超载日比2019年推迟了三个多星期,故D正确。2020年技术发展、资源开发力度、人口政策与2019年相比没有较大变化,所以这些不是2020年地球超载日推迟的主要原因,故A、B、C错误。
15.世界经济发展对矿产资源的需求越来越大,矿产品的供需矛盾日益尖锐。读图回答下列问题。(12分)
(1)按照是否可以更新或再生判断,锡矿属于________________资源,我国锡矿资源分布的主要特点是______________,主要集中在________省;世界锡矿带主要分布于________________地区。(4分)
(2)矿产资源供需矛盾日益尖锐的主要原因是什么?应对的措施有哪些?(8分)
答案 (1)非可再生 不均衡 云南 东南亚
(2)原因:矿产资源分布不均;可供开采的矿产资源有限,储量不断减少;随着人口增长和经济发展,矿产需求不断增加;不合理的开发利用,破坏和浪费严重等。措施:制定法律法规,加强对矿产资源的保护和管理;提高矿产资源开发利用技术,提高资源利用率;开发利用替代产品;加强勘探,发现新能源等。
16.读下列材料,回答问题。(16分)
材料一 我国部分省份耕地、水资源对比图。
材料二 我国部分省份水土协调度对比图。
注:水土协调度=(本区水资源量/全区水资源量)/(本区耕地规模/全区耕地规模)。
(1)根据材料,说明我国图示地区水资源与耕地资源的分布特点是:①________________________________________________________________________;
②________________________________________________________________________;
③________________________________________________________________________。(6分)
(2)图示省区中,水土协调度最高的省份是__________。请简要分析其成因。(6分)
(3)结合材料,分析我国北方水土协调度<1.00的省区可以采取哪些措施提高水土协调度?(4分)
答案 (1)我国东部水资源南多北少 耕地资源北多南少 水土配合不协调
(2)福建 受夏季风和台风影响,降水丰沛;山地、丘陵比重大,耕地比重小。
(3)跨流域调水;修建水库;调整农业结构等。
解析 第(1)题,图中省区都位于我国东部沿海地区,其中水资源分布特点是南多北少,耕地资源分布特点是北多南少;根据水土协调度的含义,南、北方水土配合都不协调。第(2)题,福建水土协调度最高,达4.00左右,主要原因是福建地处东南沿海,降水丰沛,同时山地、丘陵地形使其耕地比重较小,则单位面积的耕地占有的水资源量较多。第(3)题,措施可以从“开源”和“节流”两方面进行分析,如跨流域调水(南水北调)、修建水库、调整农业结构等。课程标准
结合实例,说明自然资源的数量、质量、空间分布与人类活动的关系。
学习目标
1.了解自然资源的概念、属性、分类及分布状况。2.说明自然资源与人类活动的关系。3.树立科学的资源观。
概念
指自然资源的蓄积量或可利用量,决定了自然资源的可开发和可利用规模
特征
在一定的时空范围内,自然资源的数量是有限的,相对于人类不断增长的需求,自然资源具有稀缺性
影响
对人类活动的影响体现在资源总量、资源种类与结构、人均资源占有量等方面
水资源空间分布特征
我国水资源空间分布不均,呈现从东南沿海向西北内陆递减的趋势
水资源空间分布特征产生的影响
农业生产方式上存在着很大差异
南方地区利用充沛的水源发展了水田农业;北方地区因地制宜发展了旱作农业;西北地区主要发展了畜牧业、灌溉农业和绿洲农业
对我国人口、城市以及经济发展水平的区域差异也产生重要影响
我国西部非季风区受水资源限制,人口稀疏,城市数量少、规模小,经济发展水平相对较低
应对
通过修建大型蓄水工程和跨流域调水工程,在一定程度上解决了水资源的时空分布不均问题
可耕地面积
水资源总量
矿产资源
能源矿产
森林面积
CO2排放
中国
15.3
11.6
17.0
13.9
4.9
25.0
十国均值
16.8
21.4
17.5
7.3
10.1
17.0
分类及安全系数指标
国家(安全系数值)
高安全度国家(>5)
俄罗斯(23.98)、美国(13.97)、巴西(11.38)
低安全度国家(<5)
一般低安全度国家(5~3)
孟加拉国(3.87)、尼日利亚(3.19)
次低安全度国家(3~1)
印度尼西亚(2.17)、巴基斯坦(1.78)、印度(1.74)、中国(1.73)
完全低安全度国家(<1)
日本(0.9)
特征
表现
资源影响人类活动
举例
数量
资源总量、资源种类与结构、人均资源占有量等
自然资源的稀缺性制约经济社会的可持续发展
矿产资源的数量影响着资源的开采利用规模、生产年限和资金投入,进而影响区域经济发展。如:资源型城市依托丰富的矿产资源而发展,又因资源濒临枯竭而衰败
质量
自然资源满足人类和社会环境需要的优劣程度,或获取效益多少和价值高低
早期,资源质量决定了人们开发利用时的难度和成本。随着生产力水平的提高,资源质量对人类活动的约束作用逐渐弱化,人类对资源质量的影响在不断增强
①农耕文明早期,土地质量优良的平原地区成为世界上最早的农耕区;②我国江南丘陵红壤分布区人们通过施用熟石灰、补充有机肥等方式改善土壤质量,并因地制宜发展了立体农业;③人类对土地资源的不合理开发及过度利用也会导致土地质量下降
空间分布
是否均衡分布
资源空间分布不均,造成不同地区生产方式上的差异。人们通过一系列措施在一定程度上可以解决资源的时空分布不均问题
①我国水资源空间分布不均,对我国农业生产方式、人口、城市以及经济发展水平的区域差异产生重要影响;②修建大型蓄水工程和跨流域调水工程,是解决水资源时空分布不均的重要措施
特征
表现
举例
开发利用要求
分布的不平衡性
可再生资源分布具有地域分异规律
不同自然带内热量、水分差异及生物资源变化
因地制宜,发挥地区优势
不可再生的矿产资源分布具有地质规律
金、银、铜、铁等内生矿多分布在岩浆岩地区,煤、石油等多分布在沉积岩地区
资源间的联系性
可再生资源之间表现突出
热带雨林地区,水热资源充足,动植物资源丰富;荒漠地区水分缺乏,阴雨天少,动植物资源贫乏,光热资源丰富
注意资源的保护和综合开发利用
数量的有限性
绝对储量将随人类的开发利用不断减少
各种矿产资源
合理规划、适度开发、循环利用
资源的再生、更新或循环总有一定的周期
生物、土地、水等资源
利用的发展性
自然资源的利用范围和利用途径不断拓展
以能源利用为例:产业革命前,以木材、风力、畜力、水力为主;产业革命以来,以煤炭利用为主;第二次世界大战以来,石油、天然气逐渐成为主要能源。目前,核能、太阳能、风能、地热能等正在推广利用
对于尚未完全弄清其开发利用途径的非可再生资源最好不要盲目开发利用
鲁教版 (2019)第二单元 生态环境与国家安全第一节 碳排放与环境安全导学案: 这是一份鲁教版 (2019)第二单元 生态环境与国家安全第一节 碳排放与环境安全导学案,共13页。学案主要包含了自然界的碳循环与温室效应,碳排放对环境的影响,碳减排中的国际合作等内容,欢迎下载使用。
高中地理鲁教版 (2019)选择性必修3 资源、环境与国家安全第二节 石油与国家安全导学案及答案: 这是一份高中地理鲁教版 (2019)选择性必修3 资源、环境与国家安全第二节 石油与国家安全导学案及答案,共16页。学案主要包含了石油的价值,石油资源的分布,石油的生产与消费,保障国家石油安全等内容,欢迎下载使用。
高中地理鲁教版 (2019)选择性必修3 资源、环境与国家安全第四节 海洋空间资源与国家安全学案及答案: 这是一份高中地理鲁教版 (2019)选择性必修3 资源、环境与国家安全第四节 海洋空间资源与国家安全学案及答案,共15页。学案主要包含了海洋空间资源概述,海洋空间资源开发与国家安全,维护国家海洋空间资源安全等内容,欢迎下载使用。

