2022届高考化学一轮复习作业12硫及其化合物含解析
展开1.硫酸厂有一辆存放过浓硫酸的铁槽车。某工人违反操作规程,边吸烟边用水冲洗铁槽车,结果发生了爆炸。下列对引起爆炸的原因说法正确的是( )
A.浓硫酸遇明火爆炸
B.浓硫酸遇水发热爆炸
C.铁与水(常温下)反应产生的氧化物爆炸
D.稀释后的硫酸与铁反应产生的氢气在空气中遇明火而爆炸
解析 存放过浓硫酸的铁槽车,用水冲洗,稀释后的硫酸与铁反应产生氢气,氢气与空气混合,达到爆炸极限,遇到吸烟时的明火发生爆炸,D项正确。
答案 D
2. SO2有毒,但葡萄酒里都含有SO2,起保鲜、杀菌和抗氧化作用。下列说法不正确的是( )
A.葡萄酒中的SO2对人体无害,是因为它的含量很少
B.葡萄酒中的SO2具有抗氧化作用,是因为它具有较强的还原性
C.从红葡萄酒的颜色判断,其中的SO2没有漂白性
D.葡萄酒倒入酒杯摇一摇,可以减少其中SO2的含量
解析 SO2有毒,但是含量在国家规定范围内对人体无害,通常用作葡萄酒杀菌,故A项正确;二氧化硫具有还原性,具有抗氧化作用,故B项正确;二氧化硫具有漂白性,但不能漂白红葡萄酒,故C项错误;葡萄酒倒入酒杯摇一摇,压强减小,气体溶解度减小,故D项正确。
答案 C
3.下列有关说法中正确的是( )
A.蔗糖的“黑面包”实验中只体现了浓硫酸的脱水性
B.火柴棍沾上浓硫酸后变黑体现了浓硫酸的吸水性
C.浓硫酸主要以H2SO4分子存在
D.稀硫酸和浓硫酸性质完全相同
解析 蔗糖中加入浓硫酸,蔗糖因脱水生成单质碳,浓硫酸因吸水放热,碳在受热条件下继续被浓硫酸氧化为CO2,浓硫酸表现了脱水性、强氧化性,A项错误;火柴棍沾上浓硫酸后变黑体现了浓硫酸的脱水性,B项错误;稀硫酸不具有浓硫酸的脱水性、吸水性和强氧化性,D项错误。
答案 C
4.在探究SO2水溶液成分和性质的实验中,下列根据实验现象得出的结论正确的是( )
A.向SO2水溶液中加入少量NaHCO3粉末,有气泡产生,说明SO2水溶液呈酸性
B.向SO2水溶液中滴加Ba(NO3)2溶液,有白色沉淀产生,说明SO2水溶液中含有SOeq \\al(2-,4)
C.向SO2水溶液中通入H2S气体,有淡黄色沉淀产生,说明SO2水溶液具有还原性
D.向KMnO4溶液中滴加SO2水溶液,溶液颜色褪去,说明SO2水溶液具有漂白性
解析 SO2溶于水生成H2SO3,H2SO3与NaHCO3反应生成CO2,酸性H2SO3>H2CO3,A项正确;SO2溶于水显酸性,H+与NOeq \\al(-,3)结合成HNO3,HNO3会氧化SO2生成H2SO4,B项错误;发生反应:SO2+2H2S===3S↓+2H2O,SO2作氧化剂,C项错误;KMnO4具有强氧化性,可以氧化SO2生成SOeq \\al(2-,4),SO2表现还原性,D项错误。
答案 A
5.研究性学习小组做铜与浓硫酸反应实验时,发现试管底部有白色固体并夹杂有少量黑色物质。倒去试管中的浓硫酸,将剩余固体(含少量浓硫酸)倒入盛有少量水的烧杯中,发现所得溶液为蓝色,黑色固体未溶解。过滤、洗涤后,向黑色固体中加入过量浓硝酸,黑色固体溶解,溶液呈蓝色,向所得溶液中加BaCl2溶液后有白色沉淀生成。下列所得结论不正确的是( )
A.铜与浓硫酸反应所得白色固体是CuSO4
B.加BaCl2溶液后所得白色沉淀是BaSO4
C.白色固体中夹杂的少量黑色物质可能是CuO
D.白色固体中夹杂的少量黑色物质中含元素Cu、S
解析 Cu与浓H2SO4发生的主要反应为Cu+2H2SO4(浓)eq \(=====,\s\up8(△))CuSO4+SO2↑+2H2O,由于浓H2SO4过量且浓硫酸具有吸水性,故所得白色固体为CuSO4,A项正确;加BaCl2溶液后有白色沉淀生成,已知硝酸过量,说明该钡盐的沉淀不溶于硝酸,应为BaSO4,B项正确;由于浓硫酸过量,黑色固体不可能为CuO,C项错误;黑色固体溶于浓硝酸,溶液呈蓝色,说明含Cu元素,再加入BaCl2溶液产生了不溶于硝酸的沉淀BaSO4,说明原黑色固体中含S元素,该黑色物质含Cu、S两种元素,可能为CuS,也可能为Cu2S,D项正确。
答案 C
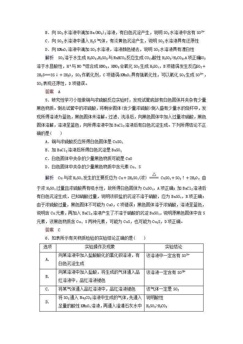
6.如表所示有关物质检验的实验结论正确的是( )
解析 A项,该溶液中也可能含Ag+;B项,该溶液也可能含HSOeq \\al(-,3);C项,该气体可能是Cl2、O3等。
答案 D
7.食品、大气、工业尾气中的SO2均需严格检测或转化吸收,下列有关SO2的检测或吸收方法正确的是( )
A.滴定法:用酸性KMnO4溶液滴定葡萄酒试样以测定葡萄酒中SO2的浓度
B.沉淀法:用Ba(OH)2溶液沉淀SO2,然后将沉淀在空气中洗涤、过滤、干燥、称重以测定大气中SO2的浓度
C.氨酸法:用氨水吸收尾气中的SO2后再将吸收液与硫酸反应,将富集后的SO2循环使用
D.石灰—石膏法:常温下用石灰石吸收尾气中的SO2得到CaSO3,再经氧化,所得物质可用于生产石膏
解析 酸性KMnO4溶液既能与SO2发生反应,也能与乙醇发生反应,A项错误;BaSO3能被空气中的氧气氧化成BaSO4,B项错误;氨水吸收SO2生成(NH4)2SO3或NH4HSO3,(NH4)2SO3或NH4HSO3与H2SO4反应生成SO2,富集后的SO2可循环使用,C项正确;常温下石灰石与SO2不反应,D项错误。
答案 C
8.在一定体积的18 ml·L-1的浓H2SO4中加入过量的铜片,并加热,被还原的硫酸为0.9 ml,则浓硫酸的体积( )
A.等于50 mL B.大于50 mL
C.等于100 mL D.大于100 mL
解析 由Cu+2H2SO4(浓)eq \(=====,\s\up8(△),\s\d8( ))CuSO4+SO2↑+2H2O知,当还原0.9 ml H2SO4时参加反应的H2SO4为0.9 ml×2=1.8 ml。由于Cu不与稀H2SO4反应,因此即使铜片过量,硫酸也不能完全反应,即原浓H2SO4中n(H2SO4)>1.8 ml,所以原浓硫酸的体积大于eq \f(1.8 ml,18 ml·L-1)=0.1 L=100 mL。
答案 D
9.含硫煤燃烧会产生大气污染物,为防治该污染,某工厂设计了新的治污方法,同时可得到化工产品,该工艺流程如图所示,下列叙述不正确的是( )
A.该过程中可得到化工产品H2SO4
B.该工艺流程是除去煤燃烧时产生的SO2
C.该过程中化合价发生改变的元素为Fe和S
D.图中涉及的反应之一为Fe2(SO4)3+SO2+2H2O===2FeSO4+2H2SO4
解析 根据工艺流程图可知,该工艺中Fe2(SO4)3溶液吸收SO2生成FeSO4和H2SO4,该反应的化学方程式为Fe2(SO4)3+SO2+2H2O===2FeSO4+2H2SO4,该工艺不仅吸收了二氧化硫,还得到了化工产品硫酸,A、D两项正确;根据A中分析可知该工艺流程是除去煤燃烧时产生的SO2,B项正确;该过程中化合价发生变化的元素有氧、铁、硫,C项错误。
答案 C
【拓展延伸】
1.二氧化硫、一氧化氮是典型的还原剂,而三氧化硫,二氧化氮是典型的氧化剂。
2.工业合成氨、二氧化硫催化氧化、二氧化氮自身化合是三个典型的可逆反应,常用来命制化学反应的原理类的试题。
10.如图是利用Cu和浓硫酸制备SO2的反应涉及的装置,下列说法正确的是( )
A.用装置甲制备SO2
B.用装置乙检验和收集SO2
C.用装置丙稀释反应后溶液
D.用装置丁测定反应后溶液中c(H+)
解析 Cu和浓硫酸反应生成SO2需要加热,故A项错误;检验SO2可用品红溶液,但用向上排空气法收集SO2时导管要“长进短出”,故B项错误;反应后溶液仍含有较高浓度的硫酸,稀释时宜采用和稀释浓硫酸一样的方法,即向水中缓慢倒入反应后的溶液并搅拌,故C项正确;NaOH溶液为碱性溶液,应盛放在碱式滴定管中,不能用酸式滴定管盛放,故D项错误。
答案 C
11.小刚同学探究二氧化硫分别与BaCl2溶液、Ba(OH)2溶液反应的实验。请回答有关问题:
(1)少量SO2通入到Ba(OH)2溶液中的离子反应方程式为_____________,过量的SO2通入到Ba(OH)2溶液中的离子反应方程式为______________________________________。
(2)小刚同学将SO2通入到BaCl2溶液中,出现了异常现象,看到了明显的白色沉淀,为探究该白色沉淀的成分,他设计了如下实验流程:
则操作①的名称为____________,试剂A的化学式为__________。
(3)实验表明,小刚加入试剂A后,白色沉淀未见溶解,则该白色沉淀的成分是__________(填化学式),产生该白色沉淀的离子方程式是__________________________________________________
________________。
解析 (1)SO2为酸性氧化物,通入碱溶液中生成相应的盐和水,SO2+Ba(OH)2===BaSO3↓+H2O;通入过量SO2时,由于H2SO3为二元弱酸,所以得到酸式盐,Ba(HSO3)2为强电解质,在溶液中以Ba2+、HSOeq \\al(-,3)形式存在,离子方程式为SO2+OH-===HSOeq \\al(-,3)。(2)固体、液体分离用过滤方法。SO2通入溶液中可能被O2氧化,猜测白色沉淀可能为BaSO3或BaSO4,故试剂A选盐酸。为避免产生其他离子的影响,不能选H2SO4或HNO3。(3)BaSO4不溶于盐酸,应考虑空气中O2将SO2氧化,离子方程式为2SO2+2Ba2++O2+2H2O===2BaSO4↓+4H+。
答案 (1)SO2+Ba2++2OH-===BaSO3↓+H2O
SO2+OH-===HSOeq \\al(-,3)
(2)过滤 HCl
(3)BaSO4
2SO2+2Ba2++O2+2H2O===2BaSO4↓+4H+
12.某化学兴趣小组利用如下装置探究足量Zn与一定量浓硫酸反应后的气体产物成分(水蒸气除外)。
(1)A中发生反应的化学方程式为________________________。
(2)按气流方向,仪器的连接顺序为(a)→( )( )→( )( )→( )( )→( )( )→尾气处理(填仪器接口字母编号)。
(3)盛放浓硫酸的仪器名称为______________;该仪器在使用前应洗净并______________。
(4)试剂X为__________________。
(5)装置E的作用为____________________________。
(6)装置C的作用为______________________;证明该装置中反应可逆性的实验操作及现象为_________________。
(7)实验时,应使A装置中物质先反应一段时间,再点燃B处酒精灯,原因为________________________________________。
解析 (1)浓H2SO4与Zn反应放出SO2气体,随着反应进行稀H2SO4与Zn反应放出H2。(2)先检验SO2气体,再干燥,最后检验H2的存在。(3)分液漏斗在使用前要注意检查是否漏液。(4)用CuSO4粉末遇水变蓝来检验H2O的存在。(5)碱石灰能吸收酸性气体和水。(6)检验SO2存在常用品红溶液,先褪色加热又恢复原色。(7)H2与CuO在加热前,先排净装置中的空气,否则H2与空气混合加热发生爆炸。
答案 (1)Zn+2H2SO4(浓)===ZnSO4+SO2↑+2H2O,Zn+H2SO4===ZnSO4+H2↑
(2)d e h i b c(或cb) f g
(3)分液漏斗 检漏(或检验是否漏液)
(4)CuSO4(或硫酸铜、或无水硫酸铜)
(5)吸收SO2并干燥H2(或除去SO2和水蒸气)
(6)检验SO2 加热褪色后的品红溶液,溶液恢复红色
(7)排出C装置中的空气,防止H2与空气混合加热发生危险
13.兴趣小组同学利用如图所示装置(夹持装置已略去)探究SO2的性质,并制取一种常用食品抗氧化剂焦亚硫酸钠(Na2S2O5)。请回答下列问题。(实验前已除去装置中的空气)
(1)打开分液漏斗活塞,发现其中的液体不能流下,应采取的操作是__________________________________________________。
(2)关闭K2、K3,打开K1,装置B中发生反应的离子方程式为______________________________,观察到装置C中发生的现象是__________________________________________________。
(3)装置D和F的作用是____________________________。
(4)关闭K1、K3,打开K2。一段时间后E中有Na2S2O5晶体析出,装置E中发生反应的化学方程式为_________________________。
(5)葡萄酒常用Na2S2O5作抗氧化剂。测定某葡萄酒中抗氧化剂的残留量(以游离SO2计算)的方案如下:
(已知:滴定时反应的化学方程式为SO2+I2+2H2O===H2SO4+2HI)
按上述方案实验,消耗标准I2溶液20.00 mL,实验测得样品中抗氧化剂的残留量(以游离SO2计算)为________g·L-1。若实验中盛装标准液的滴定管未润洗,则测定结果________(填“偏高”“偏低”或“不变”)。
(6)设计实验验证Na2S2O5晶体在空气中已被氧化:
__________________________________________________。
解析 (1)使用分液漏斗时应取下分液漏斗上口的玻璃塞,使分液漏斗内的压强等于大气压强,保证液体顺利流下。(2)装置A中生成SO2,装置B中FeCl3溶液与SO2发生反应,Fe3+被还原为Fe2+,SO2被氧化为SOeq \\al(2-,4),根据得失电子守恒、原子守恒和电荷守恒配平离子方程式。装置C中发生反应:H2O+SO2+Na2S===H2S+Na2SO3、SO2+2H2S===3S↓+2H2O,现象是有淡黄色沉淀生成。(3)装置D和F的作用是吸收SO2,防止污染空气。(4)装置E中Na2SO3与SO2反应生成Na2S2O5。(5)根据反应SO2+I2+2H2O===H2SO4+2HI进行计算,则样品中抗氧化剂的残留量为
eq \f(0.010 00 ml·L-1×0.020 00 L×64 g·ml-1,0.100 00 L)=0.128 g·L-1。若盛标准液的滴定管未润洗,则消耗标准液的体积偏高,测定结果偏高。(6)若Na2S2O5晶体在空气中已被氧化,则生成Na2SO4,可以利用稀盐酸和BaCl2溶液检验SOeq \\al(2-,4)。
答案 (1)拔掉分液漏斗上口的玻璃塞(或使分液漏斗玻璃塞上的凹槽或小孔对准瓶颈处的小孔)
(2)2Fe3++SO2+2H2O===2Fe2++SOeq \\al(2-,4)+4H+ 有淡黄色沉淀生成
(3)吸收SO2,防止污染空气
(4)SO2+Na2SO3===Na2S2O5
(5)0.128 偏高
(6)取少量Na2S2O5晶体于试管中,加适量水溶解,再滴加足量盐酸,振荡,再滴入BaCl2溶液,有白色沉淀生成
14.已知硫酸铜加热分解生成CuO、O2、SO2和SO3(g)。通过测定产生的三种气体的量可确定该反应的方程式。实验用到的仪器如下图所示。
有关操作和结果如下(已知:H++HSOeq \\al(-,3)===SO2↑+H2O)。
①准确称取一定质量的无水CuSO4固体充分加热到完全分解。
②实验后测得装置F总质量比实验前减少了0.96 g(忽略水蒸气的损失和SO2的溶解)。
③干燥管C在实验后质量增加3.84 g。
④由量筒中水的体积,折算出标准状况下相应气体的体积为224 mL。
请回答下列问题:
(1)装置C的作用是______________________,装置F的作用是__________________。
(2)使用上图所给仪器装置(可重复使用),按从左至右的方向连接各仪器,接口顺序为①→⑨⑩→⑥⑤→_____→_____→_____→②。(填序号)
(3)装置F中发生反应的化学方程式为____________________。
(4)请通过计算,推断出该条件下反应的化学方程式:
__________________________________________________
__________________________________________________。
解析 (1)~(3)已知硫酸铜加热分解生成CuO、O2、SO2和SO3,根据题中所给各仪器的特点及所盛装的药品可知,实验过程为无水CuSO4固体在A装置中加热分解,所得混合气体中有O2、SO2和SO3;将混合气体通过F装置,发生反应SO3+2NaHSO3===Na2SO4+2SO2+H2O,此时混合气体(SO2和O2)中会带入水蒸气,需要经过装置D进行干燥处理;将混合气体通过C装置,碱石灰吸收SO2后,就得到纯净的O2;最后利用排水法测量混合气体中O2的量,为减少实验误差,C装置和E装置之间要连接除水蒸气的装置(C或D装置均可)。(4)设F装置中参加反应的SO3的物质的量为x ml,则生成的SO2为2x ml,故64×2x-80x=0.96,解得x=0.02。干燥管C吸收的是分解产生的SO2和F中反应得到的SO2,则分解产生的SO2的物质的量为
eq \f(3.84 g-2×0.02 ml×64 g·ml-1,64 g·ml-1)=0.02 ml。量筒中水的体积为分解生成的氧气的体积,在标准状况下氧气的体积为224 mL,则分解得到的O2的物质的量是0.01 ml。根据分解生成的n(SO3)=0.02 ml、n(SO2)=0.02 ml、n(O2)=0.01 ml,结合质量守恒定律可配平方程式:4CuSO4eq \(=====,\s\up8(△))4CuO+2SO3↑+2SO2↑+O2↑。
答案 (1)吸收SO2 吸收SO3
(2)③④ ⑥⑤(或③④) ⑧⑦
(3)SO3+2NaHSO3===Na2SO4+2SO2+H2O(或SO3+H2O===H2SO4、H2SO4+2NaHSO3===Na2SO4+2SO2↑+2H2O)
(4)4CuSO4eq \(=====,\s\up8(△))4CuO+2SO3↑+2SO2↑+O2↑选项
实验操作及现象
实验结论
A.
向某溶液中加入盐酸酸化的氯化钡溶液,有白色沉淀生成
该溶液中一定含有SOeq \\al(2-,4)
B.
向某溶液中加入盐酸,将生成的气体通入品红溶液中,品红溶液褪色
该溶液一定含有SOeq \\al(2-,3)
C.
将某气体通入品红溶液中,品红溶液褪色
该气体一定是SO2
D.
将SO2通入Na2CO3溶液中生成的气体,先通入足量的酸性KMnO4溶液,再通入澄清石灰水中有浑浊
说明酸性
H2SO3>H2CO3
新高考化学一轮复习考点过关练习第12练 硫及其化合物(含解析): 这是一份新高考化学一轮复习考点过关练习第12练 硫及其化合物(含解析),共23页。试卷主要包含了下列气体能使品红溶液褪色的是,下列有关SO2的说法错误的是,下列有关SO3的说法中正确的是,下列关于硫的叙述中不正确的是等内容,欢迎下载使用。
高考化学一轮复习考点规范练12《硫及其化合物》(含详解): 这是一份高考化学一轮复习考点规范练12《硫及其化合物》(含详解),共9页。试卷主要包含了选择题,非选择题等内容,欢迎下载使用。
2022届新高考化学第一轮复习课时作业:硫及其化合物(含解析): 这是一份2022届新高考化学第一轮复习课时作业:硫及其化合物(含解析),共17页。试卷主要包含了选择题,非选择题等内容,欢迎下载使用。

