初中数学沪科版九年级下册第26章 概率初步综合与测试课时练习
展开
这是一份初中数学沪科版九年级下册第26章 概率初步综合与测试课时练习试卷主要包含了下列说法错误的是,下列事件中,属于随机事件的是等内容,欢迎下载使用。
考生注意:
1、本卷分第I卷(选择题)和第Ⅱ卷(非选择题)两部分,满分100分,考试时间90分钟
2、答卷前,考生务必用0.5毫米黑色签字笔将自己的姓名、班级填写在试卷规定位置上
3、答案必须写在试卷各个题目指定区域内相应的位置,如需改动,先划掉原来的答案,然后再写上新的答案;不准使用涂改液、胶带纸、修正带,不按以上要求作答的答案无效。
第I卷(选择题 30分)
一、单选题(10小题,每小题3分,共计30分)
1、若a是从“、0、1、2”这四个数中任取的一个数,则关于x的方程为一元二次方程的概率是( )
A.1B.C.D.
2、有两个事件,事件(1):购买1张福利彩票,中奖;事件(2):掷一枚六个面的点数分别为1,2,3,4,5,6的骰子,向上一面的点数不大于6.下列判断正确的是( )
A.(1)(2)都是随机事件B.(1)(2)都是必然事件
C.(1)是必然事件,(2)是随机事件D.(1)是随机事件,(2)是必然事件
3、布袋内装有1个黑球和2个白球,这些球除颜色外其余都相同,随机摸出一个球后不放回,再随机摸出一个球,则两次摸出的球都是白球的概率是( )
A.B.C.D.
4、 “2022年春节期间,中山市会下雨”这一事件为( )
A.必然事件B.不可能事件C.确定事件D.随机事件
5、下列说法错误的是( )
A.必然事件发生的概率是1B.不可能事件发生的概率为0
C.随机事件发生的可能性越大,它的概率就越接近1D.概率很小的事件不可能发生
6、在一个不透明的口袋中装有3张完全相同的卡片,卡片上面分别写有数字,0,2,从中随机抽出两张不同卡片,则下列判断正确的是( )
A.数字之和是0的概率为0B.数字之和是正数的概率为
C.卡片上面的数字之和是负数的概率为D.数字之和分别是负数、0、正数的概率相同
7、下列事件中,属于随机事件的是( )
A.用长度分别是1cm,2cm,3cm的细木条首尾顺次相连可组成一个三角形
B.用长度分别是3cm,4cm,5cm的细木条首尾顺次相连可组成一个直角三角形
C.如果一个三角形有两个角相等,那么两个角所对的边也相等
D.有两组对应边和一组对应角分别相等的两个三角形全等
8、有四张背面完全相同的卡片,正面分别标有数字1、2、3、4,从中同时抽取两张,则下列事件为随机事件的是( )
A.两张卡片的数字之和等于1B.两张卡片的数字之和大于1
C.两张卡片的数字之和等于6D.两张卡片的数字之和大于7
9、抛一枚质地均匀的硬币三次,其中“至少有两次正面朝上”的概率是( )
A.B.C.D.
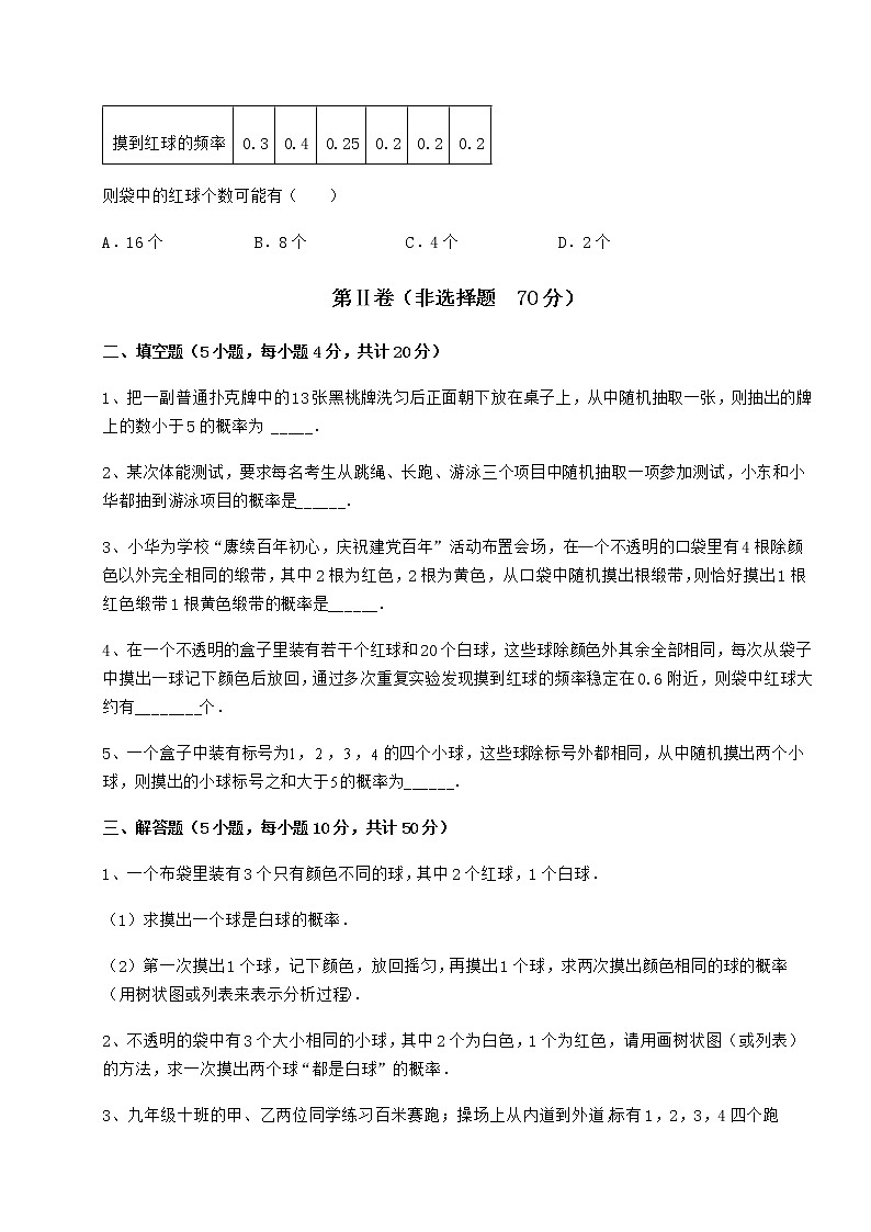
10、在一个不透明的袋中装有仅颜色不同的白球和红球共20个,某学习小组做摸球试验,将球搅匀后从中随机摸出一个球,记下颜色后再放回袋中;然后重复上述步骤……如表是实验中记录的部分统计数据:
则袋中的红球个数可能有( )
A.16个B.8个C.4个D.2个
第Ⅱ卷(非选择题 70分)
二、填空题(5小题,每小题4分,共计20分)
1、把一副普通扑克牌中的13张黑桃牌洗匀后正面朝下放在桌子上,从中随机抽取一张,则抽出的牌上的数小于5的概率为 _____.
2、某次体能测试,要求每名考生从跳绳、长跑、游泳三个项目中随机抽取一项参加测试,小东和小华都抽到游泳项目的概率是______.
3、小华为学校“赓续百年初心,庆祝建党百年”活动布置会场,在—个不透明的口袋里有4根除颜色以外完全相同的缎带,其中2根为红色,2根为黄色,从口袋中随机摸出根缎带,则恰好摸出1根红色缎带1根黄色缎带的概率是______.
4、在一个不透明的盒子里装有若干个红球和20个白球,这些球除颜色外其余全部相同,每次从袋子中摸出一球记下颜色后放回,通过多次重复实验发现摸到红球的频率稳定在0.6附近,则袋中红球大约有________个.
5、一个盒子中装有标号为,,,的四个小球,这些球除标号外都相同,从中随机摸出两个小球,则摸出的小球标号之和大于的概率为______.
三、解答题(5小题,每小题10分,共计50分)
1、一个布袋里装有3个只有颜色不同的球,其中2个红球,1个白球.
(1)求摸出一个球是白球的概率.
(2)第一次摸出1个球,记下颜色,放回摇匀,再摸出1个球,求两次摸出颜色相同的球的概率(用树状图或列表来表示分析过程).
2、不透明的袋中有3个大小相同的小球,其中2个为白色,1个为红色,请用画树状图(或列表)的方法,求一次摸出两个球“都是白球”的概率.
3、九年级十班的甲、乙两位同学练习百米赛跑;操场上从内道到外道,标有1,2,3,4四个跑道.他们抽签占跑道.
(1)若甲抽到2道,则乙抽到3道的概率是______________;
(2)请列表或画树状图求甲、乙在相邻跑道的概率.
4、从长为2cm,3cm,4cm,5cm的4条线段中随机取出3条线段,问随机取出的3条线段能围成一个三角形的概率是多少?
5、某校开展“经典诵读”比赛活动,诵读材料有《论语》,《三字经》,《弟子规》(分别用字母A、B、C依次表示这三个诵读材料),将A、B、C这三个字母分别写在3张完全相同的不透明卡片的正面上,把这3张卡片背面朝上洗匀后放在桌面上.小华和小敏参加诵读比赛,比赛时小华先从中随机抽取一张卡片,记录下卡片上的内容,放回后洗匀,再由小敏从中随机抽取一张卡片,选手按各自抽取的卡片上的内容进行诵读比赛.
(1)小华诵读《弟子规》的概率是 .
(2)请用列表法或画树状图法求小华和小敏诵读两个不同材料的概率.
-参考答案-
一、单选题
1、B
【分析】
根据一元二次方程的定义,二次项系数不为0,四个数中有一个1不能取,a是从“、0、1、2”这四个数中任取的一个数,有四种等可能的结果,其中满足条件的情况有3种,然后利用概率公式计算即可.
【详解】
解:当a=1时于x的方程不是一元二次方程,其它三个数都是一元二次方程,
a是从“、0、1、2”这四个数中任取的一个数,有四种等可能的结果,其中满足条件的情况有3种,
关于x的方程为一元二次方程的概率是,
故选择B.
【点睛】
本题考查一元二次方程的定义,列举法求概率,掌握一元二次方程的定义,列举法求概率方法是解题关键.
2、D
【分析】
必然事件: 在一定条件下,一定会发生的事件,叫做必然事件,随机事件是在随机试验中,可能出现也可能不出现,而在大量重复试验中具有某种规律性的事件叫做随机事件;根据概念判断即可.
【详解】
解:事件(1):购买1张福利彩票,中奖,是随机事件,
事件(2):掷一枚六个面的点数分别为1,2,3,4,5,6的骰子,向上一面的点数不大于6,是必然事件,
故选D
【点睛】
本题考查的是随机事件与必然事件的含义,掌握“利用概念判断随机事件与必然事件”是解本题的关键.
3、B
【分析】
先画出树状图,再根据概率公式即可完成.
【详解】
所画树状图如下:
事件所有可能的结果数有6种,两次摸出的球都是白球的可能结果数有2种,则两次摸出的球都是白球的概率是:
故选:B
【点睛】
本题考查了利用树状图或列表法求概率,会用树状图或列表法找出所有事件的可能结果及某事件发生的可能结果是关键.
4、D
【分析】
根据事件发生的可能性大小判断相应事件的类型即可.
【详解】
解:“2022年年春节期间,中山市会下雨”这一事件为随机事件,
故选:D.
【点睛】
本题考查的是必然事件、不可能事件、随机事件的概念,必然事件指在一定条件下,一定发生的事件.不可能事件是指在一定条件下,一定不发生的事件,不确定事件即随机事件是指在一定条件下,可能发生也可能不发生的事件.
5、D
【分析】
根据概率的意义分别判断后即可确定正确的选项.
【详解】
解:A. 必然事件发生的概率是1,故该选项正确,不符合题意;
B. 不可能事件发生的概率是0,故该选项正确,不符合题意;
C. 随机事件发生的可能性越大,它的概率就越接近1,故该选项正确,不符合题意;
D. 概率很小的事件也可能发生,故该选项不正确,符合题意;
故选D
【点睛】
本题考查概率的意义,理解概率的意义反映的只是这一事件发生的可能性的大小:必然发生的事件发生的概率为1,随机事件发生的概率大于0且小于1,不可能事件发生的概率为0.
6、A
【分析】
列树状图,得到共有6种等可能的情况,和为正数的有4种情况,和为负数的有2种情况,依次判断即可.
【详解】
解:列树状图如下:
共有6种等可能的情况,和为正数的有4种情况,和为负数的有2种情况,
A. 数字之和是0的概率为0,故该项符合题意;
B. 数字之和是正数的概率为,故该项不符合题意;
C. 卡片上面的数字之和是负数的概率为,故该项不符合题意;
D. 数字之和分别是负数、0、正数的概率不相同,故该项不符合题意;
故选:A.
【点睛】
此题考查了列树状图求事件的概率,概率的计算公式,正确列出树状图解答是解题的关键.
7、D
【分析】
根据三角形三边关系判断A选项;根据勾股定理判断B选项;根据等腰三角形的性质:等边对等角判断C选项;根据全等三角形的判定即可判断D选项.
【详解】
A.因为,所以用长度分别是1cm,2cm,3cm的细木条首尾顺次相连可组成一个三角形为不可能事件,故此选项错误;
B.因为满足勾股定理,所以用长度分别是3cm,4cm,5cm的细木条首尾顺次相连可组成一个直角三角形为必然事件,故此选项错误;
C.因为三角形有两个角相等则这个三角形是等腰三角形,故等腰三角形等角对等边,所以如果一个三角形有两个角相等,那么两个角所对的边也相等为必然事件,故此选项错误;
D.根据SAS可以判断两三角形全等,但ASS不能判断两三角形全等,所以有两组对应边和一组对应角分别相等的两个三角形全等为随机事件,故此选项正确.
故选:D.
【点睛】
本题考查随机事件,随机事件可能发生也可能不发生,必然事件一定发生,不可能事件一定不发生,掌握随机事件的定义是解题的关键.
8、C
【分析】
将两张卡片数字之和所有结果列出有3、4、5、6、7五种情况,再结合必然事件、不可能事件、随机事件的概念对选项依次判断即可.
【详解】
解:A、两张卡片的数字之和等于1是不可能事件,与题意不符,故错误;
B、两张卡片的数字之和大于1是必然事件,与题意不符,故错误;
C、两张卡片的数字之和等于6是随机事件,与题意符合,故正确;
D、两张卡片的数字之和大于7是不可能事件,与题意不符,故错误;
故选:C.
【点睛】
本题考查的是必然事件、不可能事件、随机事件的概念.必然事件指在一定条件下,一定发生的事件.不可能事件是指在一定条件下,一定不发生的事件,不确定事件即随机事件是指在一定条件下,可能发生也可能不发生的事件.
9、B
【分析】
根据随机掷一枚质地均匀的硬币三次,可以分别假设出三次情况,画出树状图即可.
【详解】
解:随机掷一枚质地均匀的硬币三次,
根据树状图可知至少有两次正面朝上的事件次数为:4,
总的情况为8次,
故至少有两次正面朝上的事件概率是:.
故选:B.
【点睛】
本题主要考查了树状图法求概率,解题的关键是根据题意画出树状图.
10、C
【分析】
首先估计摸到红球的概率,然后求得白球概率,根据球的总个数求得答案即可.
【详解】
解:∵摸球800次红球出现了160次,
∴摸到红球的概率约为,
∴20个球中有白球20×=4个,
故选:C.
【点睛】
本题考查用频率估计概率,大量反复试验下频率稳定值即为概率,掌握相关知识是解题关键.
二、填空题
1、
【分析】
抽出的牌的点数小于5有1,2,3,4共4个,总的样本数目为13,由此可以容易知道事件抽出的牌的点数小于5的概率.
【详解】
解:∵抽出的牌的点数小于5有1,2,3,4共4个,总的样本数目为13,
∴从中任意抽取一张,抽出的牌点数小于5的概率是: .
故答案为:.
【点睛】
此题主要考查了概率的求法.用到的知识点为:概率=所求情况数与总情况数之比.
2、
【分析】
根据列表法求概率即可.
【详解】
解:设跳绳、长跑、游泳三个项目分别为A,B,C,列表如下,
共有9种等可能结果,小东和小华都抽到游泳项目只有1种结果,则
小东和小华都抽到游泳项目的概率为
故答案为:
【点睛】
本题考查了列表法求概率,掌握列表法求概率是解题的关键.列表法或画树状图法可以不重复不遗漏的列出所有可能的结果数,概率=所求情况数与总情况数之比.
3、
【分析】
画树状图共有12种等可能的结果,其中摸出1根红色缎带1根黄色缎带的结果数为8,再由概率公式即可求解
【详解】
解:根据题意画出树状图,得:
共有12种等可能的结果,其中摸出1根红色缎带1根黄色缎带的结果数为8,
所以摸出1根红色缎带1根黄色缎带的概率=.
【点睛】
本题考查了列表法与树状图法:利用列表法或树状图法展示所有可能的结果求出n,再从中选出符合事件A或B的结果数目m,然后根据概率公式计算事件A或事件B的概率是解题的关键.
4、30
【分析】
设袋中红球有x个,根据题意用红球数除以白球和红球的总数等于红球的频率列出方程即可求出红球数.
【详解】
解:设袋中红球有x个,根据题意,得:
,
解并检验得:x=30.
所以袋中红球有30个.
故答案为:30.
【点睛】
本题考查了利用频率估计概率,解决本题的关键是用频率的集中趋势来估计概率,这个固定的近似值
5、
【分析】
根据题意画出树状图得出所有等可能的情况数,找出符合条件的情况数,然后根据概率公式即可得出答案.
【详解】
解:根据题意画图如下:
共有12种等可能的情况数,其中摸出的小球标号之和大于5的有4种,
则摸出的小球标号之和大于5的概率为.
故答案为:.
【点睛】
本题考查的是用列表法或树状图法求概率.列表法可以不重复不遗漏的列出所有可能的结果,适合于两步完成的事件;树状图法适合两步或两步以上完成的事件;解题时要注意此题是放回试验还是不放回试验.用到的知识点为:概率=所求情况数与总情况数之比.
三、解答题
1、(1);(2)
【分析】
(1)根据概率公式列式计算即可得解;
(2)画出树状图或列出图表,然后根据概率公式列式计算即可得解.
【详解】
解(1)摸出一个球的所有可能结果总数,摸到是白球的可能结果数,
摸出一个球是白球的概率为.
(2)画树状图如下:
由树状图知,一共有9种情况,两次摸出颜色相同的球有5种,
所以两次摸出颜色相同的球的概率.
【点睛】
本题考查的是用列表法或树状图法求概率,解题的关键是掌握公式:概率所求情况数与总情况数之比
2、
【分析】
根据题意用列表法列出所有等可能的情况,找出两个球“都是白球”的情况,然后根据概率公式求解即可.
【详解】
解:由题意可得,所有等可能的情况如下:
由表格可知,共有6种等可能的情况,其中两个球“都是白球”的有2种情况,
∴一次摸出两个球“都是白球”的概率=.
【点睛】
本题考查的是用列表法或画树状图法求概率.解题的关键是熟练掌握列表法或画树状图法.列表法或画树状图法可以不重复不遗漏的列出所有可能的结果,列表法适合于两步完成的事件,树状图法适合两步或两步以上完成的事件.用到的知识点为:概率=所求情况数与总情况数之比.
3、(1);(2)
【分析】
(1)因为甲已经抽到了2道,故乙只能在1、3、4三条跑道中抽取,乙抽到3道的概率P=.
(2)如图所示列表格,因为甲乙不能在同一条跑道,故共有12种可能,其中(1,2)、(2,3)、(3、4)、(2,1)、(3,2)、(4,3)为甲、乙跑道相邻的情况,故甲、乙在相邻跑道的概率为.
【详解】
(1)∵甲已经抽到2号跑道
∴乙只能在1、3、4三条跑道中抽取
∴乙抽到3道的概率P=
(2)如图所示列表格
可知(1,2)、(2,3)、(3、4)、(2,1)、(3,2)、(4,3)时甲、乙在相邻跑道
故甲、乙在相邻跑道的概率为.
【点睛】
本题考查了事件概率的计算以及列表法求概率,当事件中涉及两个因素,并且可能出现的结果数目较多时,用表格不重不漏地列出所有可能的结果,这种方法叫列表法.列表法的一般步骤:(1)把所有可能发生的试验结果一一列举出来,要求:①不重不漏;②所有可能结果有规律地填入表格(2)把所求事件发生的可能结果都找出来(3)代入计算公式:.
4、
【分析】
先利用列举法求出所有4种可能的结果数,再分别根据三角形三边的关系找出符合条件的结果数,最后根据概率公式计算即可.
【详解】
解:有4种可能的结果数,它们是:2cm、4cm、5cm;2cm、3cm、5cm;3cm、4cm、5cm;2cm、3cm、4cm,
这三条线段能构成一个三角形的结果数为3,
所以这三条线段能构成一个三角形的概率=.
【点睛】
本题主要考查了三角形的三边关系以及概率公式,根据已知确定可能的结果数和符合条件的结果数是解答本题的关键.
5、(1);(2)
【分析】
(1)直接根据概率公式求解;
(2)利用列表法展示所有9种等可能性结果,再找出小华和小敏诵读两个不同材料的结果数,然后根据概率公式求解.
【详解】
解:(1)小华诵读《弟子规》的概率=;
故答案为:;
(2)列表得:
由表格可知,共有9种等可能性结果,其中小华和小敏诵读两个不同材料的结果有6种,
∴P(小华和小敏诵读两个不同材料)=
【点睛】
本题考查了列表法与树状图法:利用列表法或树状图法展示所有等可能的结果n,再从中选出符合事件A或B的结果数目m,然后利用概率公式计算事件A或事件B的概率.
摸球次数
10
40
80
200
500
800
摸到红球次数
3
16
20
40
100
160
摸到红球的频率
0.3
0.4
0.25
0.2
0.2
0.2
A
B
C
A
AA
AB
AC
B
BA
BB
BC
C
CA
CB
CC
白色1
白色2
红色
白色1
(白色2,白色1)
(红色,白色1)
白色2
(白色1,白色2)
(红色,白色2)
红色
(白色1,红色)
(白色2,红色)
小华
小敏
A
B
C
A
(A,A)
(A,B)
(A,C)
B
(B,A)
(B,B)
(B,C)
C
(C,A)
(C,B)
(C,C)
相关试卷
这是一份初中数学沪科版九年级下册第26章 概率初步综合与测试习题,共20页。试卷主要包含了若a是从“,下列事件中,属于随机事件的是,任意掷一枚骰子,下列事件中等内容,欢迎下载使用。
这是一份数学九年级下册第26章 概率初步综合与测试课后复习题,共18页。试卷主要包含了下列事件是必然事件的是等内容,欢迎下载使用。
这是一份初中数学第26章 概率初步综合与测试习题,共19页。试卷主要包含了下列说法中,正确的是等内容,欢迎下载使用。

