初中数学沪科版九年级下册第26章 概率初步综合与测试当堂达标检测题
展开
这是一份初中数学沪科版九年级下册第26章 概率初步综合与测试当堂达标检测题,共21页。试卷主要包含了下列事件中,是必然事件的是,下列事件中是必然事件的是,下列事件是必然事件的是等内容,欢迎下载使用。
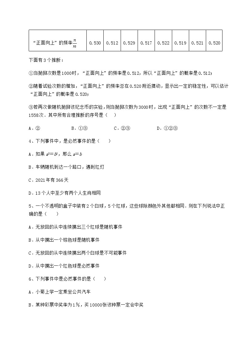
沪科版九年级数学下册第26章概率初步同步练习 考试时间:90分钟;命题人:数学教研组考生注意:1、本卷分第I卷(选择题)和第Ⅱ卷(非选择题)两部分,满分100分,考试时间90分钟2、答卷前,考生务必用0.5毫米黑色签字笔将自己的姓名、班级填写在试卷规定位置上3、答案必须写在试卷各个题目指定区域内相应的位置,如需改动,先划掉原来的答案,然后再写上新的答案;不准使用涂改液、胶带纸、修正带,不按以上要求作答的答案无效。第I卷(选择题 30分)一、单选题(10小题,每小题3分,共计30分)1、下列说法中正确的是( )A.一组数据2、3、3、5、5、6,这组数据的众数是3B.袋中有10个蓝球,1个绿球,随机摸出一个球是绿球的概率是0.1C.为了解长沙市区全年水质情况,适合采用全面调查D.画出一个三角形,其内角和是180°为必然事件2、将7个分别标有数字﹣3,﹣2,﹣1,0,1,2,3的小球放到一个不透明的袋子里,它们大小相同,随机摸取一个小球将其标记的数字记为m,则使得二次函数y=﹣x2﹣3x+m﹣2与x轴有交点,且关于x的分式方程有解的概率是( )A. B. C. D.3、做随机抛掷一枚纪念币的试验,得到的结果如下表所示:抛掷次数m5001000150020002500300040005000“正面向上”的次数n26551279310341306155820832598“正面向上”的频率0.5300.5120.5290.5170.5220.5190.5210.520下面有3个推断:①当抛掷次数是1000时,“正面向上”的频率是0.512,所以“正面向上”的概率是0.512;②随着试验次数的增加,“正面向上”的频率总在0.520附近摆动,显示出一定的稳定性,可以估计“正面向上”的概率是0.520;③若再次做随机抛掷该纪念币的实验,则当抛掷次数为3000时,出现“正面向上”的次数不一定是1558次.其中所有合理推断的序号是( )A.② B.①③ C.②③ D.①②③4、下列事件中,是必然事件的是( )A.如果a2=b2,那么a=bB.车辆随机到达一个路口,遇到红灯C.2021年有366天D.13个人中至少有两个人生肖相同5、一个不透明的盒子中装有2个白球,5个红球,这些球除颜色外其他都相同.则在下列说法中正确的是( )A.无放回的从中连续摸出三个红球是随机事件B.从中摸出一个棕色球是随机事件C.无放回的从中连续摸出两个白球是不可能事件D.从中摸出一个红色球是必然事件6、下列事件中是必然事件的是( )A.小菊上学一定乘坐公共汽车B.某种彩票中奖率为1%,买10000张该种票一定会中奖C.一年中,大、小月份数刚好一样多D.将豆油滴入水中,豆油会浮在水面上7、下列事件是必然事件的是( )A.明天一定是晴天 B.购买一张彩票中奖C.小明长大会成为科学家 D.13人中至少有2人的出生月份相同8、若随意向如图所示的正方形内抛一粒石子,则石子落在阴影部分的概率是( )A.1 B.1 C. D.19、明明和强强是九年级学生,在本周的体育课体能检测中,检测项目有跳远,坐位体前屈和握力三项.检测要求三选一,并且采取抽签方式取得,那么他们两人都抽到跳远的概率是( ).A. B. C. D.10、投掷一枚质地均匀的硬币m次,正面向上n次,下列表达正确的是( )A.的值一定是B.的值一定不是C.m越大,的值越接近D.随着m的增加,的值会在附近摆动,呈现出一定的稳定性第Ⅱ卷(非选择题 70分)二、填空题(5小题,每小题4分,共计20分)1、从﹣2,1两个数中随机选取一个数记为m,再从﹣1,0,2三个数中随机选取一个数记为n,则m、n的取值使得一元二次方程x2﹣mx+n=0有两个不相等的实数根的概率是 _____.2、在一个不透明的袋子里,有2个白球和2个红球,它们只有颜色上的区别,从袋子里随机摸出两个球,则摸到两个都是红球的概率是_______.3、某射击运动员在同一条件下的射击成绩记录如下:射击次数20401002004001000“射中9环以上”的次数153378158321801“射中9环以下”的频率 通过计算频率,估计这名运动员射击一次时“射中9环以上”的概率是______(结果保留小数点后一位).4、从这四个数中选一个数,选出的这个数是无理数的概率为___.5、袋中有五张卡片,其中红色卡片三张,标号分别为1,2,3,绿色卡片两张,标号分别为1,2,若从五张卡片中任取两张,则两张卡片的颜色不同且标号之和小于4的概率为______.三、解答题(5小题,每小题10分,共计50分)1、同时掷两枚质地均匀的骰子,两枚骰子分别记为第1枚和第2枚,下表列举出了所有可能出现的结果.第2枚第1枚1234561(1,1)(2,1)(3,1)(4,1)(5,1)(6,1)2(1,2)(2,2)(3,2)(4,2)(5,2)(6,2)3(1,3)(2,3)(3,3)(4,3)(5,3)(6,3)4(1,4)(2,4)(3,4)(4,4)(5,4)(6,4)5(1,5)(2,5)(3,5)(4,5)(5,5)(6,5)6(1,6)(2,6)(3,6)(4,6)(5,6)(6,6)(1)由上表可以看出,同时掷两枚骰子,可能出现的结果有36种,并且它们出现的可能性______(填“相等”或者“不相等”);(2)计算下列事件的概率:①两枚骰子的点数相同;②至少有一枚骰子的点数为3.2、已知关于x的一元二次方程x2+bx+c=0.(1)c=2b﹣1时,求证:方程一定有两个实数根.(2)有甲、乙两个不透明的布袋,甲袋中装有3个除数字外完全相同的小球,分别标有数字1,2,3,乙袋中装有4个除数字外完全相同的小球,分别标有数字1,2,3,4,从甲袋中随机抽取一个小球,记录标有的数字为b,从乙袋中随机抽取一个小球,记录标有的数字为c,利用列表法或者树状图,求b、c的值使方程x2+bx+c=0有两个相等的实数根的概率.3、某校开展“经典诵读”比赛活动,诵读材料有《论语》,《三字经》,《弟子规》(分别用字母A、B、C依次表示这三个诵读材料),将A、B、C这三个字母分别写在3张完全相同的不透明卡片的正面上,把这3张卡片背面朝上洗匀后放在桌面上.小华和小敏参加诵读比赛,比赛时小华先从中随机抽取一张卡片,记录下卡片上的内容,放回后洗匀,再由小敏从中随机抽取一张卡片,选手按各自抽取的卡片上的内容进行诵读比赛.(1)小华诵读《弟子规》的概率是 .(2)请用列表法或画树状图法求小华和小敏诵读两个不同材料的概率.4、某商家销售一批盲盒,每一个看上去无差别的盲盒内含有A,B,C,D四种玩具中的一种,抽到玩具B的有关统计量如表所示:抽盲盒总数50010001500200025003000频数130273414566695843频率0.2600.2730.2760.2830.2780.281(1)估计从这批盲盒中任意抽取一个是玩具B的概率是 ;(结果保留小数点后两位)(2)小明从分别装有A,B,C,D四种玩具的四个盲盒中随机抽取两个,请利用画树状图或列表的方法,求抽到的两个玩具恰为玩具A和玩具C的概率.5、长沙作为新晋的网红城市,旅游业快速发展,岳麓区共有A、B、C、D、E等网红景点,区旅游部门统计绘制出2021年“国庆”长假期间旅游情况统计图(不完整)如下所示,根据相关信息解答下列问题:(1)2021年“国庆”长假期间,岳麓区旅游景点共接待游客 万人.并补全条形统计图;(2)在等可能性的情况下,甲、乙两个旅行团在A、B、C、D四个景点中选择去同一景点的概率是多少?请用画树状图或列表加以说明. -参考答案-一、单选题1、D【分析】根据统计调查、事件的发生可能性与概率的求解方法即可依次判断.【详解】A. 一组数据2、3、3、5、5、6,这组数据的众数是3和5,故错误;B. 袋中有10个蓝球,1个绿球,随机摸出一个球是绿球的概率是,故错误;C. 为了解长沙市区全年水质情况,适合采用抽样调查,故错误;D. 画出一个三角形,其内角和是180°为必然事件,正确;故选D.【点睛】此题主要考查统计调查、概率相关知识,解题的关键是熟知概率公式的求解.2、B【分析】根据抛物线与x轴有交点,计算出,根据分式方程有解,计算出,再在中找出满足的数,利用概率公式求解.【详解】解:与x轴有交点,则,解得:,有解,则,即,在中,满足且有:,共5个,有概率公式知概率为:,故选:B.【点睛】本题考查了二次函数与坐标轴交点的问题、分式方程、概率,解题的关键是求出的取值范围后,确定满足条件的个数.3、C【分析】根据概率公式和图表给出的数据对各项进行判断,即可得出答案.【详解】解:①当抛掷次数是1000时,“正面向上”的频率是0.512,所以“正面向上”的概率是0.512;随着试验次数的增加,“正面向上”的频率总在什么数值附近摆动,才能用频率估计概率,故错误;②随着试验次数的增加,“正面向上”的频率总在0.520附近摆动,显示出一定的稳定性,可以估计“正面向上”的概率是0.520;正确;③若再次做随机抛掷该纪念币的实验,则当抛掷次数为3000时,出现“正面向上”的次数不一定是1558次.正确;故选:C.【点睛】本题考查利用频率估计概率,解答本题的关键是明确概率的定义,利用数形结合的思想解答.4、D【分析】在一定的条件下重复进行试验时,有的事件在每次试验中必然会发生,这样的事件叫必然发生的事件,简称必然事件;利用概念逐一分析即可得到答案.【详解】解:如果a2=b2,那么,原说法是随机事件,故A不符合题意;车辆随机到达一个路口,遇到红灯,是随机事件,故B不符合题意;2021年是平年,有365天,原说法是不可能事件,故C不符合题意;13个人中至少有两个人生肖相同,是必然事件,故D符合题意,故选:D.【点睛】本题考查的是必然事件的概念,不可能事件,随机事件的含义,掌握“必然事件的概念”是解本题的关键.5、A【分析】随机事件是在一定条件下,可能发生,也可能不发生的事件,必然事件是一定会发生的,不受外界影响的,发生概率是100%,不可能事件一定不会发生,概率是0根据事件的定义与分类对各选项进行辨析即可.【详解】无放回的从中连续摸出三个红球可能会发生,也可能不会发生是随机事件,故选项A正确;一个不透明的盒子中装有2个白球,5个红球,没有棕色球,从中摸出一个棕色球是不可能事件,故选项B不正确;无放回的从中连续摸出两个白球可能会发生,也可能不会发生是随机事件,故选项C不正确;一个不透明的盒子中装有2个白球,5个红球,从中摸出一个红色球可能会发生,也可能不会发生是随机事件,故选项D不正确.故选A.【点睛】本题考查随机事件,必然事件,不可能事件,掌握事件识别方法与分类标准是解题关键.6、D【分析】必然事件就是一定发生的事件,根据定义即可解答.【详解】解:A、小菊上学乘坐公共汽车是随机事件,不符合题意;B、买10000张一定会中奖也是随机事件,尽管中奖率是1%,不符合题意;C、一年中大月份有7个,小月份有5个,不相等,是不可能事件,不符合题意;D、常温下油的密度<水的密度,所以油一定浮在水面上,是必然事件,符合题意.故选:D.【点睛】用到的知识点为:必然事件指在一定条件下一定发生的事件.不可能事件是指在一定条件下,一定不发生的事件.不确定事件即随机事件是指在一定条件下,可能发生也可能不发生的事件.7、D【分析】必然事件是在一定条件下,一定会发生的事件;根据定义对选项进行判断,得出结果.【详解】解:A、B、C选项中的事件都是随机事件,不符合要求;D选项中13人中至少有2人的出生月份相同是必然事件,符合要求;故选D.【点睛】本题考查了必然事件.解题的关键在于正确理解必然事件与随机事件的定义.8、A【分析】设正方形ABCD的边长为a,然后根据石子落在阴影部分的概率即为阴影部分面积与正方形面积的比,由此进行求解即可.【详解】解:如图所示,设正方形ABCD的边长为a,∵四边形ABCD是正方形,∴∠C=90°,∴ ,∴,∴石子落在阴影部分的概率是,故选A.【点睛】本题主要考查了几何概率,正方形的性质,扇形面积公式,解题的关键在于能够根据题意得到石子落在阴影部分的概率即为阴影部分面积与正方形面积的比.9、B【分析】根据题意,采用列表法或树状图法表示出所有可能,然后找出满足条件的可能性,即可得出概率.【详解】解:分别记跳远为“跳”,坐位体前屈为“坐”,握力为“握”,列表如下: 跳坐握跳(跳,跳)(跳,坐)(跳,握)坐(坐,跳)(坐,坐)(坐,握)握(握,跳)(握,坐)(握,握)由表中可知,共有9种不同得结果,两人都抽到跳远的只有1种可能,则两人抽到跳远的概率为:,故选:B.【点睛】题目主要考查利用树状图或列表法求概率,熟练掌握树状图法或列表法是解题关键.10、D【分析】根据频率与概率的关系以及随机事件的定义判断即可【详解】投掷一枚质地均匀的硬币正面向上的概率是,而投掷一枚质地均匀的硬币正面向上是随机事件,是它的频率,随着m的增加,的值会在附近摆动,呈现出一定的稳定性;故选:D【点睛】本题考查对随机事件的理解以及频率与概率的联系与区别.解题的关键是理解随机事件是都有可能发生的时间.二、填空题1、【分析】先画树状图列出所有等可能结果,从中找到使方程有两个不相等的实数根,即m>n的结果数,再根据概率公式求解可得.【详解】解:画树状图如下:由树状图知,共有12种等可能结果,其中能使方程x2-mx+n=0有两个不相等的实数根,即m2-4n>0,m2>4n的结果有4种结果,∴关于x的一元二次方程x2-mx+n=0有两个不相等的实数根的概率是,故答案为:.【点睛】本题是概率与一元二次方程的根的判别式相结合的题目.正确理解列举法求概率的条件以及一元二次方程有根的条件是关键.2、【分析】先用列表法分析所有等可能的结果和摸到两个都是红球的结果数,然后根据概率公式求解即可.【详解】解:记红球为,白球为,列表得: ∵一共有12种情况,摸到两个都是红球有2种,∴P(两个球都是红球),故答案是.【点睛】本题主要考查了用列表法或画树状图法求概率,列表法或画树状图法可以不重复不遗漏的列出所有可能的结果,适合于两步完成的事件.3、0.8【分析】重复试验次数越多,其频率越能估计概率,求出射击1000次时的频率即可.【详解】解:由题意可知射击1000次时,运动员射击一次时“射中9环以上”的频率为∴用频率估计概率为0.801,保留小数点后一位可知概率值为0.8故答案为:0.8.【点睛】本题考查了概率.解题的关键在于明确频率估计概率时要在重复试验次数尽可能多的情况下.4、【分析】确定无理数的个数,利用概率公式计算.【详解】解:这四个数中无理数有,∴选出的这个数是无理数的概率为,故答案为:.【点睛】此题考查了无理数的定义,概率的计算公式,正确判断无理数的解题的关键.5、【分析】从五张卡片中任取两张的所有可能情况,用列举法求得有10种情况,其中两张卡片的颜色不同且标号之和小于4的有3种情况,从而求得所求事件的概率.【详解】从五张卡片中任取两张的所有可能情况有如下10种:红1红2,红1红3,红1绿1,红1绿2,红2红3,红2绿1,红2绿2,红3绿1,红3绿2,绿1绿2.其中两张卡片的颜色不同且标号之和小于4的有3种情况:红1绿1,红1绿2,红2绿1.故所求的概率为P=;故答案为:.【点睛】本题考查古典概型问题,可以列举出试验发生包含的事件和满足条件的事件,应用列举法来解题是这一部分的最主要思想,属于基础题.三、解答题1、(1)相等;(2)①;②【分析】(1)根据两枚骰子质地均匀,可知同时掷两枚骰子,可能出现的结果有36种,并且它们出现的可能性相等;(2)①先根据表格得到两枚骰子的点数相同(记为事件A)的结果有6种,然后利用概率公式求解即可;②先根据表格得到至少有一枚骰子的点数为3(记为事件B)的结果有11种,然后利用概率公式求解即可.【详解】解:(1)∵两枚骰子质地均匀,∴同时掷两枚骰子,可能出现的结果有36种,并且它们出现的可能性相等; 故答案为:相等;(2)①由表格可知两枚骰子的点数相同(记为事件A)的结果有6种,即(1,1),(2,2),(3,3),(4,4),(5,5),(6,6),∴②由表格可知至少有一枚骰子的点数为3(记为事件B)的结果有11种,∴.【点睛】本题主要考查了列表法求解概率,熟知列表法求解概率是解题的关键.2、(1)证明见解析;(2).【分析】(1)把c=2b﹣1代入x2+bx+c=0.利用一元二次方程根的判别式即可得答案;(2)根据方程x2+bx+c=0有两个相等的实数根,利用判别式可得b与c的关系,画出树状图,得出所有可能情况数及符合b与c的关系的情况数,利用概率公式即可得答案.【详解】(1)∵c=2b﹣1,∴x2+bx+c=x2+bx+2b=0.∵==≥0,∴方程一定有两个实数根.(2)∵方程x2+bx+c=0有两个相等的实数根,∴=0,∴,画树状图如下:由树状图可知:所有可能情况数为12种,符合的情况数为2种,∴b、c的值使方程x2+bx+c=0有两个相等的实数根的概率为=.【点睛】本题考下一元二次方程的根的判别式及树状图法或列表法求概率,对于一元二次方程(),根的判别式为△=,当△>0时,方程有两个不相等的实数根,当△=0时,方程有两个相等的实数根,当△<0时,方程没有实数根;熟练掌握根的判别式及概率公式是解题关键.3、(1);(2)【分析】(1)直接根据概率公式求解;(2)利用列表法展示所有9种等可能性结果,再找出小华和小敏诵读两个不同材料的结果数,然后根据概率公式求解.【详解】解:(1)小华诵读《弟子规》的概率=;故答案为:;(2)列表得: 小华小敏ABCA(A,A)(A,B)(A,C)B(B,A)(B,B)(B,C)C(C,A)(C,B)(C,C)由表格可知,共有9种等可能性结果,其中小华和小敏诵读两个不同材料的结果有6种,∴P(小华和小敏诵读两个不同材料)=【点睛】本题考查了列表法与树状图法:利用列表法或树状图法展示所有等可能的结果n,再从中选出符合事件A或B的结果数目m,然后利用概率公式计算事件A或事件B的概率.4、(1)0.28;(2)【分析】(1)由表中数据可判断频率在0.28左右摆动,利用频率估计概率可判断任意抽取一个毛绒玩具是优等品的概率为0.28;(2)先列表得出所有等可能结果,从中找到符合条件的结果数,再根据概率公式求解可得.(1)解:从这批盲盒中任意抽取一个是玩具B的概率是0.28,故答案为0.28.(2)列表为: ABCDA--BACADABAB--CBDBCACBC--DCDADBDCD--由上表可知,从四种玩具的四个盲盒中随机抽取两个共有12种等可能结果,其中恰为玩具A和玩具C的结果有2种,所以恰为玩具A和玩具C的概率P=.【点睛】本题考查了利用频率估计概率及用列表法或树状图法求概率,大量重复实验时,事件发生的频率在某个固定位置左右摆动,并且摆动的幅度越来越小,根据这个频率稳定性定理,可以用频率的集中趋势来估计概率,这个固定的近似值就是这个事件的概率.列表法或树状图法求概率,用到的知识点为:概率=所求情况数与总情况数之比.5、(1)50,见解析;(2),见解析【分析】(1)由A类景区有15万人,占比30%,从而可得游客的总人数,再由总人数乘以B类的占比得到B类的人数,再补全图形即可;(2)先画树状图得到选择的所有的等可能的结果数16种,同时得到选择同一景区的等可能的结果数有4种,再利用概率公式计算即可.【详解】解:(1)岳麓区旅游景点共接待游客15÷30%=50(万人),B景点的人数为50×24%=12(万人),补全条形图如下:(2)画树状图如图所示:∵共有16种等可能出现的结果,其中甲、乙两个旅行团在A、B、C、D四个景点中选择去同一景点的结果有4种,∴甲、乙两个旅行团在A、B、C、D四个景点中选择去同一景点的概率=.【点睛】本题考查的是从条形图与扇形图中获取信息,补全条形图,利用列表法或画树状图求简单随机事件的概率,熟练的掌握统计与概率中的基础知识是解题的关键.
相关试卷
这是一份数学第26章 概率初步综合与测试随堂练习题,共19页。试卷主要包含了不透明的布袋内装有形状等内容,欢迎下载使用。
这是一份沪科版九年级下册第26章 概率初步综合与测试巩固练习,共21页。试卷主要包含了下列说法中正确的是,下列说法正确的有,以下事件为随机事件的是,下列事件中是必然事件的是等内容,欢迎下载使用。
这是一份初中数学沪科版九年级下册第26章 概率初步综合与测试随堂练习题,共17页。试卷主要包含了下列说法中正确的是等内容,欢迎下载使用。

