2022年物理人教版中考第一轮复习综合训练9
展开
这是一份2022年物理人教版中考第一轮复习综合训练9,共15页。试卷主要包含了下列说法正确的是,下列说法中正确的是,装有水的容器放在水平桌面上等内容,欢迎下载使用。
1.下列说法正确的是( )
A.物体放出热量,温度一定降低
B.燃料的热值与燃料的质量有关
C.清晨,山间飘渺的雾是水汽化形成的
D.夏天,在食品运输车里放些干冰降温,是利用干冰升华吸热
2.下列说法中正确的是( )
A.电视机遥控器是利用紫外线来工作的
B.我们能看到月亮是因为月亮是光源
C.人到镜面的距离是1m,像到镜面的距离是2m
D.斜插入水中的筷子在水下的部分看起来弯折了
3.某质量为m的物体以初速度v0从斜面底部A点沿斜面上滑,当物体上滑到B点时速度大小为vB,滑到C点时速度为0。然后物体从C点下滑,到达AB中点D时速度大小又为vB,则下列说法正确的是( )
A.物体沿斜面上滑过程中动能全部转化为重力势能
B.物体从A到C上滑过程中机械能的减小量小于从C到A下滑过程中机械能的减小量
C.物体上滑到D点时具有的动能大于下滑到D点时具有的动能
D.物体从C下滑到A的过程中,速度越来越大,惯性越来越大
4.下列选项中与“流体中流速越大压强越小”的原理无关的是( )
A.吸盘吸在光滑瓷砖上
B.火车站的站设置了1米安全线
C.乒乓球运动员拉出的“弧圈球”
D.客机飞行时获得向上的升力
5.装有水的容器放在水平桌面上。在空塑料瓶的瓶口扎上橡皮膜,用夹子夹住塑料瓶的中央,将其瓶口朝上压入水中,竖直静止在水面下的某位置,如图所示。若再将塑料瓶瓶口朝下,压入到水中相同位置静止。则( )
A.水对橡皮膜的压强变小
B.夹子对塑料瓶向下的力变大
C.水对容器底部的压强变大
D.容器对桌面的压力变小
6.如图所示,物重为G的物体在不同简单机械中均处于平衡状态(不计机械自重和摩擦),拉力F1、F2、F3的大小关系是( )
A.F3<F1<F2B.F3<F2<F1C.F2<F1<F3D.F2<F3<F1
7.在图甲所示的电路中,电源电压不变,R0为定值电阻,滑动变阻器的滑片P从a端移到b端的过程中,电压表与电流表示数的变化规律如图乙所示。下列说法正确的是( )
A.电源电压为4.0V
B.定值电阻R0的阻值为8Ω
C.滑动变阻器的调节范围为0﹣20Ω
D.当滑片P位于b端时,电路的总功率最大
二.实验探究题
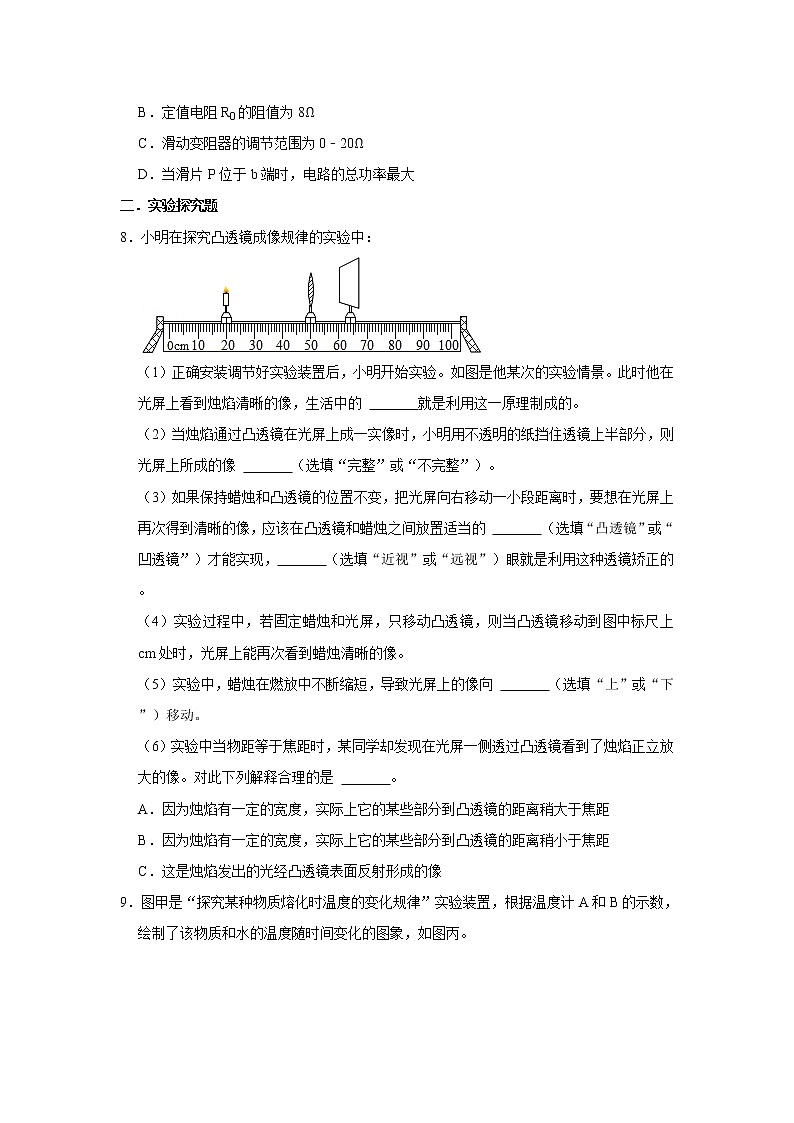
8.小明在探究凸透镜成像规律的实验中:
(1)正确安装调节好实验装置后,小明开始实验。如图是他某次的实验情景。此时他在光屏上看到烛焰清晰的像,生活中的 就是利用这一原理制成的。
(2)当烛焰通过凸透镜在光屏上成一实像时,小明用不透明的纸挡住透镜上半部分,则光屏上所成的像 (选填“完整”或“不完整”)。
(3)如果保持蜡烛和凸透镜的位置不变,把光屏向右移动一小段距离时,要想在光屏上再次得到清晰的像,应该在凸透镜和蜡烛之间放置适当的 (选填“凸透镜”或“凹透镜”)才能实现, (选填“近视”或“远视”)眼就是利用这种透镜矫正的。
(4)实验过程中,若固定蜡烛和光屏,只移动凸透镜,则当凸透镜移动到图中标尺上 cm处时,光屏上能再次看到蜡烛清晰的像。
(5)实验中,蜡烛在燃放中不断缩短,导致光屏上的像向 (选填“上”或“下”)移动。
(6)实验中当物距等于焦距时,某同学却发现在光屏一侧透过凸透镜看到了烛焰正立放大的像。对此下列解释合理的是 。
A.因为烛焰有一定的宽度,实际上它的某些部分到凸透镜的距离稍大于焦距
B.因为烛焰有一定的宽度,实际上它的某些部分到凸透镜的距离稍小于焦距
C.这是烛焰发出的光经凸透镜表面反射形成的像
9.图甲是“探究某种物质熔化时温度的变化规律”实验装置,根据温度计A和B的示数,绘制了该物质和水的温度随时间变化的图象,如图丙。
(1)某一时刻,温度计B的示数如图乙所示,此时的温度是 ℃。
(2)图丙中,图象b是根据温度计 (填“A”或“B”)的示数绘制出的温度随时间变化的图象。
(3)图丙中,图象b对应的物质在第8min时具有的内能 第10min时具有的内能。
(4)图丙中,由图象a可知,加热10min后,温度不再升高,原因是 。
10.小军发现外婆家的咸鸭蛋咸味适中,他猜想这可能与腌制咸鸭蛋的盐水密度有关,于是他决定测量外婆家用来腌制咸鸭蛋的盐水密度。
(1)小军将天平放在水平工作台上,并将游码移到标尺的 刻度处,他观察到指针偏向如图甲所示,此时应将平衡螺母向 调节,使天平平衡。
(2)接着,小军在烧杯中倒入适量的盐水,测出烧杯和盐水的总质量如图乙所示,为 g。然后,他将一部分盐水倒入量筒中,量筒中盐水的体积如图丙所示,为 mL。
(3)最后,测得剩余盐水和烧杯的总质量为20g,则盐水的密度为 kg/m3。
(4)小军测出盐水的密度之后,想进一步测量一块放不进量筒的矿石的密度,步骤如下:
①测出矿石的质量为m0;
②测出烧杯装满水时烧杯和水的总质量为m1;
③将矿石缓慢放进装满水的烧杯中,矿石能完全没入水中,待水不再溢出,擦干烧杯外壁的水,测出此时烧杯、水和矿石的总质量为m2。
根据上面的数据,可知矿石的密度ρ= 。(用m0、m1、m2、ρ水来表示)
11.在“测量小灯泡的电功率”的实验中,电源电压6V恒定不变,小灯泡的额
定电压为2.5V(电阻约为10Ω)。
(1)请用笔画线代替导线将图甲的电路连接完整(要求滑动变阻器滑片向左移动时灯泡变亮)。
(2)闭合开关前,应将滑片移到 端(选填“A”或“B”)。
(3)闭合开关发现灯泡不亮移动滑片灯泡仍不亮,突然小明的文具盒掉到桌上,灯泡亮了,小明敲了几下桌子,灯泡又熄灭了。出现这种故障的原因是 。
A.开关短路
B.灯泡短路
C.电压表断路
D.灯泡接触不良
(4)排除故障,再次闭合开关,移动滑片,当电压表的示数为 V时,小灯泡正常发光,此时电流表的示数如图乙所示,则小灯泡的额定功率为 W。
(5)实验中滑动变阻器的最大阻值不能小于 Ω。
(6)完成实验后,爱动脑筋的小明又设计了一种不用电流表测量小灯泡的额定功率的方案,设计的电路图如图丙所示,请将下列实验步骤补充完整。
①检查电路无误后,闭合开关S和S1,断开开关S2,移动滑动变阻器滑片P,使电压表的示数为U额;
② ,闭合开关S和S2,断开开关S1,读出电压表的示数U1;
③小灯泡额定功率的表达式:P额= (用U额、U1、R0表示)。
三.计算题
12.学校教师办公室常用电热水壶烧水,如图为某品牌电热水壶及其铭牌,请解答下列问题。[ρ水=1.0×103kg/m3,c水=4.2×103J/(kg•℃)]
(1)该水壶正常工作时的电流为多少安?(小数点后保留2位)
(2)该水壶正常工作4min消耗的电能是多少焦?
(3)电热水壶装满水后,从30℃加热到100℃,水吸收的热量是多少?
(4)工作中,电水壶通过导线接到电路里,为什么电壶可以把水烧开,而导线却几乎不发热?
13.某物理兴趣小组设计了一个探测湖底未知属性的矿石密度的装置,其部分结构如图甲所示,已知电源电压为6V,R0为定值电阻,滑动变阻器R的阻值随弹簧的拉力F变化关系如图乙所示,T为容器的阀门。某次探测时,水下机器人潜入100m深的湖底取出矿石样品M,返回实验室后,将矿石样品M悬挂于P点放入容器中并保持静止,打开阀门T随着水缓慢注入容器,电压表示数U随容器中水的深度h变化关系如图丙中的实线所示,在电压表示的示数从2V变为4V的过程中,电流表的示数从0.4A变为0.2A(弹簧电阻忽略不计,矿石M不吸水,湖水密度与水相同)。求:
(1)水下机器人在100m深的湖底取样时受到水的压强;
(2)定值电阻R0的阻值;
(3)矿石M浸没时受到的浮力;
(4)矿石M的密度。
参考答案
一.选择题
1.解:A、物体放出热量,温度可能降低,可能不变,如水凝固过程中放出热量,内能减少,温度不变,故A错误;
B、燃料的热值是燃料本身的一种特性,与燃料的种类有关,与燃料的质量、是否完全燃烧没有关系,故B错误;
C、雾是液态的小水滴,是空气中的水蒸气遇冷由气态变化形成的,属于液化现象,故C错误;
D、夏天,在食品运输车里放些干冰降温,干冰可从固态直接变为气态升华,此过程吸收热量,故D正确。
故选:D。
2.解:A、电视机遥控器是利用红外线工作的,故A错误;
B、月亮不能发光,不是光源,故B错误;
C、平面镜成像时物距等于像距,人到镜面的距离是1m,像到镜面的距离是1m,故C错误;
D、将一根筷子斜插入水中,筷子在水面处看起来变折了,这是由于筷子反射的光从水中斜射入空气中时,传播方向发生了偏折,远离法线,折射角大于入射角,人们逆着折射光线看过去,误认为光是沿直线传播的,会感到筷子的位置比实际位置高一些,所以看起来是向上弯折了,故D正确。
故选:D。
3.解:当物体上滑到B点时速度大小为vB,滑到C点时速度为0,然后物体从C点下滑,到达AB中点D时速度大小又为vB,由于B点的高度要高于D点的高度,物体在B点的重力势能大于在D点的重力势能;B、D点的速度相同,动能相同;所以物体在B点的机械能大于在D点的机械能,由此可知,物体在斜面上滑动的过程中,机械能是变小的,这说明物体与斜面之间存在摩擦;
A、物体沿斜面上滑过程中动能除了转化为重力势能外,还需要克服与斜面之间的摩擦,一部分动能转化为了内能,故A错误;
B、物体从A到C上滑过程中和从C到A下滑过程中,物体对斜面的压力不变,接触面的粗糙程度不变,则滑动摩擦力不变,运动的路程相同,所以克服摩擦力所做的功相同,即物体从A到C上滑过程中机械能的减小量等于从C到A下滑过程中机械能的减小量,故B错误;
C、由于克服摩擦力做功,则物体上滑到D点时具有的机械能大于下滑到D点时具有的机械能,高度相同,重力势能相同,所以物体上滑到D点时具有的动能大于下滑到D点时具有的动能,故C正确;
D、物体从C下滑到A的过程中,速度越来越大,由于物体的质量不变,则惯性不变,故D错误。
故选:C。
4.解:A、按下吸盘时,吸盘内的空气被排出,内部气压小于外界大气压,是大气压将其紧紧压在玻璃上;故A符合题意;
B、当火车驶过车站时,人与车之间空气流速增大压强减小,人外侧受到的压强大于内侧受到的压强,人会被压向列车,而发生交通事故,故设置了1米安全线;故B不符合题意;
C、“弧圈球”是利用球的急速转动带动空气的运动,是球的下方空气流速变大,压强减小,小于上方的气体压强,形成一个向下的压强差,是球急剧下沉;故C不符合题意;
D、机翼的形状“上凸下平”,迎面吹来的气流被机翼分成上下两部分,机翼上方的空气流速大,压强小;机翼下方的空气流速小,压强大,所以机翼受到一个向上的压强差,从而获得向上的升力,故D不符合题意。
故选:A。
5.解:
A、液体内部朝各个方向都有压强,所以橡皮膜不论是朝上还是朝下都会向内凹;由于瓶口朝上橡皮膜所处的深度浅,由公式p=ρgh可知,橡皮膜受到水的压强较小,若再将塑料瓶瓶口朝下,压入到水中相同位置静止,此时橡皮膜所处的深度变深,由公式p=ρgh可知,橡皮膜受到水的压强较大,故A错误;
B、瓶口朝下时橡皮膜凹陷程度变大,塑料瓶体积变小即V排液 变小,由F浮=G排=ρ液gV排液可知F浮变小,根据力的平衡条件可得mg+F压=F浮,所以F压变小,故B错误。
C、当瓶口朝下时,塑料瓶体积变小,容器内液面下降,由p=ρgh可知水对容器底部的压强减小,故C错误。
D、水对容器底部的压强减小,容器的底面积不变,由F=pS知瓶口朝下时水对容器底部的压力变小,而容器的重力不变,进而得出容器对桌面的压力变小,故D正确。
故选:D。
6.解:由题知,不计机械自重和摩擦;
(1)第一幅图中L1=L2,为等臂杠杆,由杠杆平衡条件可得F1=G;
(2)第二幅图是滑轮组,承担总重的绳子段数n=3,则F2=G;
(3)第三幅图是动滑轮,但动力作用在轴上,费一倍的力,则F3=2G;
由此可知F2<F1<F3,故C正确,ABD错误。
故选:C。
7.解:由图甲可知,R0与滑动变阻器串联,电压表测滑动变阻器两端的电压,电流表测电路中的电流。
(1)当滑动变阻器接入电路中的电阻为0时,电压表示数为0,电路中的电流最大,电路为R0的简单电路;
由图乙可知,此时电路中电流:I最大=0.6A,则根据I=可得:
电源电压:U=I最大R0=0.6A×R0﹣﹣﹣﹣﹣﹣﹣﹣﹣﹣﹣﹣﹣﹣﹣﹣﹣﹣﹣﹣①
当电流I最小=0.2A,电压表示数U滑最大=4V,根据I=和串联电路的电压特点可得:
电源电压:U=I最小R0+U滑最大=0.2A×R0+4V﹣﹣﹣﹣﹣﹣﹣﹣﹣﹣﹣﹣﹣﹣﹣﹣﹣﹣﹣﹣﹣﹣﹣﹣﹣②
由①②可得,U=6V,R0=10Ω,故A、B错误;
(2)当滑片P位于b端时,滑动变阻器接入电路中的电阻最大时,电路中的电流最小,则根据I=可得:
滑动变阻器的最大阻值:R最大===20Ω,
所以,滑动变阻器的调节范围为0~20Ω,故C正确;
当滑片P位于b端时,电路中的电流最小,根据P=UI可知电路的总功率最小,故D错误;
故选:C。
二.实验探究题
8.解:(1)如图所示,物距大于像距,所成的像为倒立、缩小的实像,利用这一原理可制成照相机;
(2)当烛焰通过凸透镜在光屏上成一实像时,小明用不透明的纸挡住透镜上半部分,不会影响透镜成像,则光屏上的像和原来相比,像仍完整但会变暗;
(3)保持蜡烛和凸透镜的位置不变,把光屏向右移动适当距离后,要想在光屏上再次得到清晰的像,要使得通过凸透镜的光线所成的像也要向右移动,即光线推后相交成像,因此要用一个能对光线起到发散作用的透镜,故要放一个凹透镜,利用凹透镜来矫正近视眼;
(4)实验过程中,若固定蜡烛和光屏,根据光路可逆知,物距为原来的像距时,只移动凸透镜,光屏上能再次看到蜡烛清晰的像,则物距为14cm,需要将凸透镜移动到图中标尺上34cm处;
(5)实验过程中,燃烧的蜡烛在不断缩短,根据经过凸透镜中心的光沿直线传播可知,光屏上的像向上移动;
(6)A、若它的某些部分到凸透镜的距离大于焦距,即在1倍焦距和2倍焦距之间,应该成一个倒立放大的实像,故A错误;
B、若它的某些部分到凸透镜的距离小于焦距,即在1倍焦距以内,此时看到一个正立放大的虚像,故B正确;
C、当物距u等于焦距f时,在光屏一侧透过凸透镜看到了正立放大的像,若是通过透镜的表面反射成像,即相当于凸面镜成像,故成的是正立缩小的虚像,与题意不符,故C错误;
故选:B;
故答案为:(1)照相机;(2)完整;(3)凹透镜;近视;(4)34;(5)上;(6)B。
9.解:(1)由图可知此温度计的分度值为1℃,液柱最高处在0℃以上,则此时的温度为84℃;
(2)由图可知物质的熔点应小于水的沸点,图像b是根据温度计A的示数绘制的图像;
(3)晶体在熔化过程中,吸收热量,温度不变,内能增加,则该物质在第8min时具有的内能小于第10min时具有的内能;
(4)由图象a可知,加热10min后,温度不再升高,原因是此时水处于沸腾状态,吸收热量,但温度不变。
故答案为:(1)84;(2)A;(3)小于;(4)水温达到沸点,温度不变。
10.解:(1)天平在称量之前,先将游码移到零刻度线处,再调节平衡螺母使横梁水平。如图甲,指针在分度盘上的位置中间偏左,应将平衡螺母向右端调节,使天平横梁在水平位置平衡;
(2)如图乙所示,天平横梁标尺的分度值为0.2g,烧杯和盐水的总质量为:
m=20g+10g+10g+2g=42g,
如图丙所示,量筒的分度值为1mL,用量筒测出盐水的体积为:
V=20mL=20cm3;
(3)量筒中盐水的质量为:m盐水=m﹣m剩=42g﹣20g=22g,
盐水的密度是:ρ盐水===1.1g/cm3=1.1×103kg/m3;
(4)排开水的质量:m排=m0+m1﹣m2,
排开水的体积:V排==,
矿石的体积:V石=V排=,
矿石的密度:ρ石===
故答案为:(1)零,右;(2)42,20;(3)1.1×103;(4)。
11.解:(1)滑动变阻器采用一上一下的连接方式,且与小灯泡串联,滑动变阻器滑片向左移动时灯泡变亮,即接入的电阻变小,故滑动变阻器应选择A端接线柱,电路连接如图所示:
(2)为了保护电路,闭合开关前,滑动变阻器的滑片位于最大电阻处,滑动变阻器的滑片应移到B端;
(3)闭合开关发现灯泡不亮移动滑片灯泡仍不亮,突然小明的文具盒掉到桌上,灯泡亮了,小明敲了几下桌子,灯泡又熄灭了。出现这种故障的原因是灯泡接触不良;
故选:D;
(4)小灯泡的额定电压为2.5V,当电压表的示数为2.5V时,小灯泡正常发光;如图乙所示,电流表的量程为0~0.6A,分度值为0.02A,电流表示数为0.3A,由P=UI得灯泡的额定功率为:P=UI=2.5V×0.3A=0.75W;
(5)由欧姆定律计算灯泡正常发光时的电流为0.3A,根据串联电路中电压规律可知滑动变阻器两端电压为:U滑=U﹣UL=6V﹣2.5V=3.5V,滑动变阻器接入电路的电阻为:,选用的滑动变阻器的最大电阻应不小于11.67Ω;
(6)②保持滑动变阻器的滑片P不动,闭合开关S和S2,断开开关S1,读出电压表的示数U1,此时电压表测量的是灯泡和电阻R0的总电压;
③分析电路图可知:IL=IR=,则小灯泡的额定功率为:P额=;
故答案为:(1)如图所示;(2)B;(3)D;(4)2.5;0.75;(5)11.67;(6)②保持滑动变阻器的滑片P不动;③。
三.计算题
12.解:(1)由表中数据可知,电热水壶的额定电压为220V,额定功率为1000W,
由P=UI可得,电水壶正常工作时的电流:I==≈4.55A;
(2)由P=可得,电热水壶消耗的电能:W=Pt=1000W×4×60s=2.4×105J;
(3)由ρ=可得,水的质量:m=ρ水V=1.0×103kg/m3×1.0×10﹣3m3=1kg,
水吸收的热量:Q吸=c水mΔt=4.2×103J/k(kg•℃)×1kg×(100℃﹣30℃)=2.94×105J;
(4)电水壶与导线是串联的,所以通过它们的电流相等,它们通电时间相同,电水壶的电阻比导线电阻大很多,根据公式Q=I2Rt,可知电热丝产生的热量比导线产生的热量多得多。
答:(1)该水壶正常工作时的电流为4.55A;
(2)该水壶正常工作4min消耗的电能是2.4×105J;
(3)电热水壶装满水后,从30℃加热到100℃,水吸收的热量是2.94×105J;
(4)电水壶与导线是串联的,所以通过它们的电流相等,它们通电时间相同,电水壶的电阻比导线电阻大很多,根据公式Q=I2Rt,可知电热丝产生的热量比导线产生的热量多得多。
13.解:(1)水下机器人在100m深的湖底取样时受到水的压强:
p=ρgh=1.0×103kg/m3×10N/kg×100m=1×106Pa;
(2)由电路图可知,R0与R串联,电压表测R两端的电压,电流表测电路中的电流,
由串联电路的电压特点知,R两端电压由2V变成4V时,则△U0=2V,
电流表的示数从0.4A变为0.2A,则△I0=0.2A,
R0为定值电阻,由欧姆定律可得,R0===10Ω;
解得:R0=10Ω;
(3)当电压表示数为2V,电路中的电流:I1=0.4A,
滑动变阻器接入电路中的电阻:R1===5Ω,
由图乙可知,此时拉力F1=22.5N,
当电压表示数为4V时,电路中的电流:I2=0.2A,
滑动变阻器接入电路中的电阻:
R2===20Ω,
由图乙可知,此时拉力F2=15N,
由于是往容器中缓慢注水,结合图丙可知:
①当容器内水的深度在0~h1时,矿石没有浸在水中,不受浮力,此时弹簧的拉力与重力平衡,拉力最大;
②当容器内水的深度在h1~h2时,矿石浸在水中受浮力的作用,水的深度增加,浮力增大,拉力减小;
③当容器内水的深度大于h2时,矿石浸没在水中,浮力最大且不变,此时拉力最小。
结合上述分析可知:矿石的重G=F1=22.5N,矿石浸没在水中时拉力为F2=15N;
根据称量法测浮力可知,矿石浸没在水中时受到的浮力:F浮=G﹣F2=22.5N﹣15N=7.5N;
(4)根据F浮=ρ水gV排可得矿石的体积:
V=V排===7.5×10﹣4m3,
矿石M的密度:ρ====3×103kg/m3。
答:(1)水下机器人在100m深的湖底取样时受到水的压强为1×106Pa;
(2)定值电阻R0的阻值为10Ω
(3)矿石M浸没时受到的浮力为7.5N;
(4)矿石M的密度为3×103kg/m3。
额定电压
220V
频率
50Hz
额定功率
1000W
水壶容积
1.0L
加热方式
底盘加热
相关试卷
这是一份2022年物理人教版中考第一轮复习综合训练7,共20页。试卷主要包含了下列关于物态变化的说法正确的是,下列数据中与实际相符的是,下列对光现象判断正确的是等内容,欢迎下载使用。
这是一份2022年物理人教版中考第一轮复习综合训练19,共21页。试卷主要包含了下列估测与事实最接近的是等内容,欢迎下载使用。
这是一份2022年物理人教版中考第一轮复习综合训练5,共16页。试卷主要包含了汉代的《淮南万毕术》中记载等内容,欢迎下载使用。

