2021-2022年最新人教版九年级化学下册第十单元 酸和碱期中考试卷(今年)
展开最新人教版九年级化学下册第十单元 酸和碱期中考试卷(今年)
(考试时间:90分钟,总分100分)
班级:__________ 姓名:__________ 分数:__________
一、单选题(每小题3分,共计24分)
1、推理是学习化学常用的思维方法。下列说法正确的是
A.5%的氯化钠溶液洒出一部分,剩余溶液的溶质质量分数仍为5%
B.稀硫酸和氢氧化钠溶液都具有导电性,则蔗糖溶液也具有导电性
C.金属镁、锌等能与稀盐酸反应产生氢气,则金属铜也能
D.一定温度下KNO3饱和溶液中不能继续溶解KNO3,则也不能继续溶解其他物质
2、物质的用途只体现其物理性质的是
A.N2:作保护气 B.稀有气体:作电光源
C.CO2:作灭火器 D.CaO:加热食品
3、下列有关实验现象的描述正确的是
A.将带火星的木条伸入盛有5mL5%过氧化氢溶液的试管中:带火星木条复燃
B.将引燃的铁丝伸入空气中:剧烈燃烧,火星四射,生成黑色固体,放热
C.加热滴有紫色石蕊溶液的稀盐酸:溶液由红色变为紫色
D.向硫酸铜溶液中滴加氢氧化钠溶液:蓝色溶液中产生氢氧化铜沉淀
4、物质性质决定用途。下列说法错误的是
A.氧气能支持燃烧,用于火箭发射
B.烧碱溶液呈碱性,用来治疗胃酸过多
C.干冰升华能吸收大量的热,用于人工降雨
D.红磷有可燃性,用来测定空气中氧气的含量
5、下列关于酸或碱的说法或做法正确的是
A.铁架台除锈用稀盐酸长时间浸泡 B.打开盛有浓硫酸的试剂瓶塞瓶口有白雾
C.能使无色酚酞溶液变红的一定是碱溶液 D.氢氧化钠溶液中滴加稀盐酸pH变小
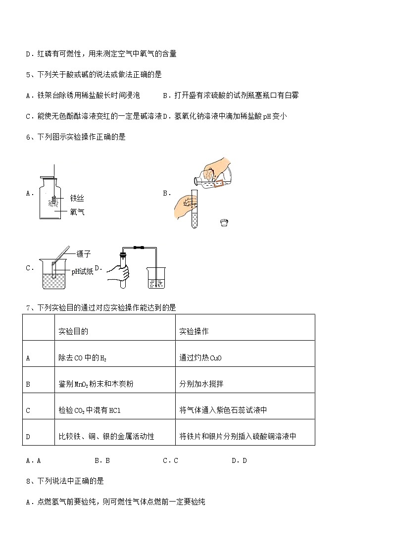
6、下列图示实验操作正确的是
A. B.
C. D.
7、下列实验目的通过对应实验操作能达到的是
| 实验目的 | 实验操作 |
A | 除去CO中的H2 | 通过灼热CuO |
B | 鉴别MnO2粉末和木炭粉 | 分别加水搅拌 |
C | 检验CO2中混有HCl | 将气体通入紫色石蕊试液中 |
D | 比较铁、铜、银的金属活动性 | 将铁片和银片分别插入硫酸铜溶液中 |
A.A B.B C.C D.D
8、下列说法中正确的是
A.点燃氢气前要验纯,则可燃性气体点燃前一定要验纯
B.酚酞遇酸性溶液不变色,则不能使酚酞变色的一定是酸性溶液
C.碳酸钙与稀盐酸反应产生气体,则能与稀盐酸反应产生气体的一定是碳酸钙
D.置换反应中元素化合价发生变化,则有元素化合价变化的反应一定是置换反应
二、填空题(每小题4分,共计20分)
1、利用图示装置验证分子的性质。
(1)实验一中,观察到的现象是_____。
(2)实验二中,将滴有酚酞溶液的滤纸条放在试管里,如图所示放在实验桌上,用胶头滴管吸取浓氨水,滴在脱脂棉上,胶头滴管的用途是_____。观察到的现象是_____。
(3)从微观角度分析,实验一和实验二都能证明_____。
2、化学小点滴,生活大智慧。化学知识在生活中有着广泛的应用。
(1)空气中氮气和氧气的体积比约为____,氧气可用于医疗急救是因为氧气能____,氮气常用作保护气,其原因是________。
(2)水作原料能制得清洁能源氢气。电解水实验中与正极相连的玻璃管内产生的气体是____,该反应的化学方程式是______。氢气是最清洁的燃料,其原因是______。
(3)国家速滑馆“冰丝带”等冰上场馆,将采用CO2制冰技术,可实现CO2循环利用和碳排放几乎为零。固体二氧化碳能用作制冷剂的原因是________。捕集、利用和封存CO2是实现碳中和的一种途径。矿物质碳化封存的反应之一是氧化镁与CO2反应生成碳酸镁,该反应的化学方程式为________。
(4)硬水洗衣服不但浪费肥皂还洗不净衣服,在家庭中用____就可以区分硬水和软水;
(5)木头电线杆或木桩在埋入地下之前,常要把埋入地下的一部分木头表面稍稍烤焦。这是利用了碳的________。
(6)市场上出售的加碘食盐、高钙牛奶等食品,这里的“碘”“钙”是指______(选填“元素”“单质”“原子”)
(7)生石灰常用作食品干燥剂,其原因是(用化学方程式表示)________。
(8)酒精是常用的燃料,其燃烧的化学方程式为________。
3、化学就在我们身边,与我们的生活有着密切的联系,请回答以下问题。
(1)造纸会产生大量含NaOH的碱性废水,需经处理呈中性后排放,检测废水呈碱性的简单方法是_____。
(2)用适量盐酸可以将热水瓶胆壁上的水垢[主要成分是Mg(OH)2和CaCO3]除去。
请用化学方程式说明去垢的原理:①_____;②_____;
(3)在清洗餐具时常加入少量洗涤剂,这是因为洗涤剂具有_____功能;碱性洗发水易去油污,但对头发有损坏,于是人们通常用洗发水洗净头发后,再用护发素护理,由此可知护发素的pH_____7.(填“>”、“<”或“=”)
(4)海水“晒盐”主要发生_____(填“物理”和“化学”)变化。
(5)用于治疗胃酸过多的药物中常含有Al(OH)3等碱性物质,用化学方程式表示Al(OH)3治疗胃酸过多症的原理:_____;
4、请根据以下描述回答问题:①醋酸学名乙酸,②是一种无色、有刺激性气味的液体,③熔点16.6°C,④沸点117.87°C,⑤醋酸易溶于水。⑥醋酸有强烈的腐蚀性⑦能与许多活泼金属、金属氧化物、碱等反应。⑧醋酸是重要的化工原料,用于生产醋酸纤维、香料、染料、医药等。
(1)描述的是醋酸物理性质的是______(填序号)。
(2)描述的是醋酸化学性质的是______(填序号)。
(3)描述的是醋酸用途的是______(填序号)。
5、微观探析化学反应的规律是化学科学的核心任务。根据下列微观示意图回答问题:
(1)从微粒的角度说明图A反应的实质是______;
(2)图B所示反应中,参加反应的微粒是______(写出微粒的符号)。
三、计算题(每小题4分,共计36分)
1、如下图是向50g溶质质量分数为80%的氢氧化钠溶液中加入溶质质量分数为10%的稀硫酸至过量的pH变化曲线图,根据下图回答问题:
(1)A点时,溶液中含有的阴离子是_______。
(2)求恰好完全反应时消耗稀硫酸的质量______。(写出计算过程)
2、实验室预测定一瓶标签破损的稀硫酸的质量分数。现取10克稀硫酸样品,将5%的氢氧化钠溶液逐滴加入,边加边搅拌,同时测定pH值,其记录结果如图:
回答下列问题:
(1)a点溶液中含有的阳离子有________。
(2)求该稀硫酸总溶质的质量分数。
3、取铜与氧化铜的混合物5g于烧杯中,向烧杯中加入稀硫酸,发现烧杯中剩余固体的质量与加入稀硫酸质量的关系如图所示。回答下列问题:
(1)剩余的3.4克固体物质是______,该物质在原混合物中的质量分数是______。
(2)求所加稀硫酸的溶质质量分数。
4、某石灰水中含有 14.8g 氢氧化钙,要使这些氢氧化钙全部转化成碳酸钙沉淀,需要二氧化碳的质量是多少?
5、实验室欲测定一瓶标签破损的稀盐酸的溶质质量分数,现取10g稀盐酸样品,将5%的氢氧化钠溶液逐滴加入到样品中,边加边搅拌,随着氢氧化钠溶液的加入,溶液pH的变化情况如图所示。请回答:
(1)a点溶液中含有的离子是_____________(填写化学符号)。
(2)pH=7时,消耗氢氧化钠的质量为_____________g。
(3)计算稀盐酸的溶质质量分数。(计算结果精确至0.1%)。
6、工业上采用离子交换膜电解槽电解饱和食盐水,可得到高浓度的烧碱溶液(含NaOH 35%~48%),某兴趣小组欲验证一化工厂生产的NaOH溶液是否达到了高浓度标准,进行了如下操作,请你参与计算:
(1)用36.5%的浓盐酸配制200g7.3%的盐酸,需要加水(密度为1g•mL﹣1)______mL。(计算结果保留一位小数)
(2)采集该化工厂电解槽中的NaOH溶液20g,向其中滴入所配制的盐酸,当溶液的pH=7时,消耗盐酸100g,判断电解槽中NaOH溶液是否达到高浓度标准。(写出计算过程)
7、向生锈的铁钉中滴入足量的稀盐酸。实验测得产生氢气的质量(Y)随着滴入的盐酸溶液的质量(X)的变化关系如图所示。
(1)实验过程中观察到的现象有_________________。
(2)写出a段发生的反应的化学方程式__________________。
(3)计算所用盐酸溶液的溶质质量分数。
8、某混合溶液由硫酸和硫酸铜溶液组成。上述小组同学又进行了如下实验:取124.5g该混合溶液于烧杯中,然后将120gNaOH溶液分六次加入其中,每次充分反应后称量所得溶液的质量,所测数据如下表所示。
| 第1次 | 第2次 | 第3次 | 第4次 | 第5次 | 第6次 |
加入NaOH溶液的质量/g | 20 | 20 | 20 | 20 | 20 | 20 |
反应后溶液的质量/g | 144.5 | 164.5 | 179.6 | 189.8 | 200 | 220 |
每次产生沉淀的质量/g | 0 | 0 | m | n | 9.8 | 0 |
计算:
(1)上述表格中m=_______,n_______。
(2)所加NaOH溶液中溶质的质量分数______。
(3)第5次加入NaOH溶液充分反应后所得溶液中溶质的质量是______g?
9、某氢氧化钠样品中混有氯化钠,为测定样品中氢氧化钠的质量分数,称取5g样品,加入27g水完全溶解后,缓缓加入稀盐酸,同时测定溶液的pH,当pH=7时,刚好用去10%的稀盐酸36.5g.试计算:
(1)将100g质量分数为36%的浓盐酸稀释成10%的稀盐酸,需加水的质量为 ___________ g
(2)样品中氢氧化钠的质量分数。
(3)反应后所得溶液中溶质的质量分数
四、实验探究(每小题5分,共计20分)
1、化学小组围绕“铁丝在氧气中燃烧现象及产物”的问题,进行了相应的探究活动。
活动 1:“火星四射”的现象与铁丝含碳量的关系:
实验操作 | 实验现象 | 实验结论 |
实验1:取直径0.20mm,含碳0.1%的铁丝在氧气中燃烧 | 零星火星 生成黑色固体 | 铁丝燃烧的 “火星四射”与铁丝含碳量的关系是_______。 |
实验2:取直径______mm,含碳0.3%的铁丝在氧气中燃烧 | 较明显的火星四射生成较多黑色固体 |
活动 2:黑色固体中是否含有铁?
资料:①铁粉是黑色或灰黑色粉末。四氧化三铁为黑色固体,具有磁性。
②铁、四氧化三铁均能溶于稀盐酸
(即: ;)
③氯化亚铁溶液为浅绿色,氯化铁溶液为黄色。
小明质疑小刚用磁铁来检验黑色固体是否含有铁的方案,其理由是________;
同学们都认可了下列实验方案:
实验操作 | 实验现象 | 实验结论 |
取少量黑色固体于试管中,加入一定量_______,放置一段时间。 | 有气泡产生,溶液由无色变成黄色 | ____________ |
2、某化学小组同学在实验室对氧化铜的性质进行相关探究活动,请你参与他们的探究,并回答有关问题。
(实验1)探究氧化铜与酸、碱的反应
小组同学按图1所示方案进行实验,实验中观察到的现象是:试管A中无明显现象,试管B中氧化铜溶解,且________。由此得出结论:氧化铜不与氢氧化溶液反应,可与稀硫酸反应,且反应的化学方程式为________。
(实验2)探究反应后的废液处理及所得滤液的成分
小组同学按图2所示进行实验:
①将实验1中反应后的废液混合,发现烧杯中有蓝色沉淀生成;
②待烧杯中反应充分,过滤,得滤渣和无色滤液。
(1)操作①中生成的蓝色沉淀是_______。
(2)操作②的装置中有一处明显错误是__________。
(3)最终所得滤液中溶质的成分,小组同学经讨论认为:一定含有硫酸钠;一定不含硫酸,他们的理由是___________。
(实验3)滤液中溶质的成分除硫酸钠外,还含有氢氧化钠、硫酸铜中的哪一种?(硫酸铜和氢氧化钠不能同时存在于溶液中)小红认为:溶液没有明显的蓝色,所以应该不含硫酸铜。
小刚不同意小红的观点,他的理由是__________。
为进一步证明溶液中除硫酸钠外,到底是含有氢氧化钠,还是硫酸铜,小组同学遇到了困难,请你帮他们设计一个实验方案加以证明。你的实验方案是:取少许滤液于试管中,___________。
3、铝是一种应用广泛的金属。某兴趣小组对金属铝展开了系列研究。
I.研究铝的化学性质
(1)铝在常温下与氧气反应,表面形成致密的氧化膜,该反应的化学方程式为_____________。
(2)小明同学取等体积、pH相同的稀盐酸和稀硫酸,分别加入两份相同的铝片,发现铝片在稀硫酸中表面产生的气泡较在稀盐酸中少。对比上述实验产生猜想:
猜想①:稀盐酸中的氯离子对反应可能有促进作用。
猜想②:________________。
为验证猜想①是否合理,应在铝和稀硫酸中加入_________(填字母),观察现象。
A.Na2SO4B.Na2CO3 C.NaCl
Ⅱ.测定某镁、铝合金中铝的质量分数
(查阅资料)
a.Al能与NaOH溶液反应,生成溶于水的偏铝酸钠(NaAlO2)和氢气,且反应放热;Mg与NaOH溶液不反应。
b.Al(OH)3沉淀能与NaOH溶液反应而溶解:_____(补全化学方程式)。
(方案设计)称取一定质量的合金样品于烧瓶中,加入足量的NaOH溶液,测量产生气体的体积,如图1所示。
烧瓶中反应停止立即读出量筒内读数,计算后发现金属铝的质量分数偏大,可能的原因是_________。
注意:若答对下列问题奖励3分,化学试卷总分不超过40分。
(拓展延伸)小组同学继续探究,将过量NaOH溶液滴加到一定量的AlCl3溶液中,测得反应过程中生成沉淀质量变化如图2所示,请回答:
(3)图中OA段发生反应的化学方程式为_____________。
(4)C点对应的溶液中溶质的成分有____________(用化学式表示);
(5)若A点对应的横坐标为m,则B点对应的横坐标为_____________。
4、教科书上册141页第10题:将一个用粗铜丝绕成的线圈罩在蜡烛火焰上(图1),火焰很快就熄灭了。你认为火焰熄灭的原因是:______。
某学习小组的同学在实验验证时,意外观察到以下现象:
I、将螺旋状铜丝置于蜡烛火焰的外焰处加热(图2),发现铜丝变黑并有少量黑烟产生;
Ⅱ、将变黑的铜丝移至蜡烛火焰的内焰处加热(图3),发现内焰处的铜丝由黑色变为亮红色,铜丝的其余部份仍然为黑色。
(提出问题)
1.实验I铜丝上黑色固体的成分是什么?
2.实验Ⅱ内焰处铜丝由黑色变为亮红色的原因是什么?
(猜想与假设)
1.实验I铜丝上黑色固体的成分:猜想一、CuO:猜想二、C:猜想三、______。
2.实验Ⅱ内焰处的石蜡蒸气与铜丝上的黑色固体发生了反应。
(实验探究)
实验步骤 | 实验现象 | 解释与结论 |
①将实验I中变黑的铜丝与足量稀硫酸充分反应,重复多次 | 铜丝变红,溶液由无色变为______色,溶液中出现黑色固体悬浮物 | CuO与稀硫酸发生了反应 |
②分离出①中的黑色固体悬浮物,灼烧并将产生的气体通入澄清石灰水 | 澄清石灰水变浑浊 | 由①②得出结论:猜想______成立。(填“一”、“二”或“三”) |
③取适量石蜡于试管中______,将加热变黑的铜丝趁热伸入试管中 | 变黑的铜丝出现亮红色 | (猜想与假设)2成立 |
(反思与评价)
有同学提出质疑:实验Ⅱ内焰处的铜丝由黑色变为亮红色的原因不止一种。请你写出一种其它可能的原因:______。
2022年度最新人教版九年级化学下册第十单元 酸和碱期末复习试卷【今年】: 这是一份2022年度最新人教版九年级化学下册第十单元 酸和碱期末复习试卷【今年】,共13页。试卷主要包含了单选题,填空题,计算题,实验探究等内容,欢迎下载使用。
2021学年最新人教版九年级化学下册第十单元 酸和碱期末模拟试卷【今年】: 这是一份2021学年最新人教版九年级化学下册第十单元 酸和碱期末模拟试卷【今年】,共12页。试卷主要包含了单选题,填空题,计算题,实验探究等内容,欢迎下载使用。
2022年度最新人教版九年级化学下册第十单元 酸和碱期中复习试卷【今年】: 这是一份2022年度最新人教版九年级化学下册第十单元 酸和碱期中复习试卷【今年】,共15页。试卷主要包含了单选题,填空题,计算题,实验探究等内容,欢迎下载使用。

