2020-2021学年广西南宁市马山县九年级上学期期中化学试题(含答案与解析)
展开
这是一份2020-2021学年广西南宁市马山县九年级上学期期中化学试题(含答案与解析),共21页。试卷主要包含了单选题,填空题,流程题,实验题,推断题,科学探究题,计算题等内容,欢迎下载使用。
一、单选题
1.生活处处是化学。下列变化过程中,属于物理变化的是
A.瓷器烧制
B.钢铁生锈
C.粮食酿酒
D.手机碎屏
2.空气中含量最多且化学性质不活泼的气体是( )
A.氧气B.二氧化碳C.氮气D.稀有气体
3.下列图示实验操作中,正确的是( )
A. 滴加液体B. 倾倒液体
C. 点燃酒精灯D. 添加酒精
4.下列有关催化剂的说法正确的是( )
A.只能加快反应速率B.二氧化锰在任何化学反应中都是催化剂
C.能增加生成物的质量D.质量和化学性质在化学反应前后不变
5.健康饮食之一提倡“低钠盐”。低钠盐中的“钠”是指( )
A.分子
B.原子
C.元素
D.单质
6.医院里的下列物质属于纯净物的是
A.生理盐水B.止咳糖浆C.液氧D.碘酒
7.今年6月,南宁市将全面开展垃圾分类,全面推行生活垃圾“集中分类投放+定时定点督导”模式,其中厕所卫生纸可归为
A.有害垃圾B.厨余垃圾C.可回收垃圾D.其它垃圾
8.变瘪的乒乓球放入热水中,能恢复原状。下列微观解释正确的是( )
A.分子质量增大B.分子体积扩大
C.分子间间隔变大D.分子个数增多
9.对于Na和Na+-的说法,不正确的是
A.属于同一种元素B.质子数相同
C.核外电子数不同D.具有相同的电子层数
10.下列关于分子、原子、离子的说法,正确的是
A.原子是微小的实心球体,可以再分
B.单个SO2分子有刺激性气味
C.离子是原子失去电子后生成的粒子
D.分子、原子、离子都是构成物质的粒子
11.下列关于氧气的说法正确的是( )
A.空气中氧气含量最多
B.物质跟氧气反应都会发光发热
C.标准状况下氧气的密度比空气的密度小
D.鱼能在水中生存,说明水中溶解有氧气
12.下列相关实验现象的描述中,错误的是
A.硫在氧气中燃烧,发出蓝紫色火焰B.红磷在空气中燃烧,产生大量的白烟
C.氢气在空气中燃烧,产生淡蓝色火焰D.蜡烛在空气中燃烧,生成二氧化碳和水
13.下列符号中,既能表示一种元素,又能表示一个原子,还能表示一种物质的是
A.OB.N2C.NaD.CO
14.84消毒液[有效成分为次氯酸钠(NaClO)和二氧化氯(ClO2)]是常用消毒剂,次氯酸钠中氯元素的化合价是
A.-1B.+1C.+2D.+4
15.把一根燃着的木条,分别伸入装有呼出的气体和普通空气的集气瓶内,观察到木条在空气瓶内继续燃烧,而在呼出的气体瓶内熄灭。由此说明
A.空气是由氮气和氧气组成的B.呼出气体中氧气的含量比空气中的小
C.呼吸过程中消耗了空气D.呼出的气体是二氧化碳
16.某同学用托盘天平称量药品时,误把称量物放在右盘,平衡时砝码的质量为20g,游码的质量为2.5g,则称量物的实际质量是
A.22.5gB.21.5gC.20.5gD.17.5g
17.下列物质的化学式书写不正确的是
A.氧化铁FeOB.氧化铝Al2O3C.硫酸锌ZnSO4D.氢氧化铜Cu(OH)2
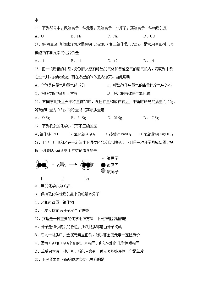
18.工业上用甲和乙在一定条件下通过化合反应制备丙,下列是三种分子的模型图,根据下列微观示意图得出的结论错误的是
A.甲的化学式为C2H4
B.保持乙化学性质的最小微粒是水分子
C.乙和丙都属于氧化物
D.化学反应前后分子发生了改变
19.推理是一种重要的化学思维方法。下列推理合理的是
A.分子是构成物质的微粒,所以物质都是由分子构成
B.在同一物质中,金属元素显正价,所以非金属元素一定显负价
C.因为H2O和H2O2的组成元素相同,所以它们的化学性质相同
D.单质只含有一种元素,所以只含有一种元素的纯净物一定是单质
20.下列图象能正确反映对应变化关系的是
A.向一定量的二氧化锰中加入过氧化氢溶液
B.将水通电一段时间,生成气体的体积随时间的变化关系图
C.表示加热KClO3(含少量MnO2)固体制取氧气时剩余固体的质量
D.表示加热高锰酸钾固体过程中,固体中氧元素的质量分数(O%)与反应时间的关系
二、填空题
21.用化学用语填空。
(1)2个硅原子______
(2)氦气_________
(3)2个氯分子_______
(4)高锰酸钾中的阳离子______
(5)五氧化二磷中磷元素的化合价______。
22.在①氧气②二氧化硫③水蒸气④氮气⑤氖气等五种气体中,选择适当序号填写在下面空格中。
(1)可用于制造氮肥的是____。
(2)可用于炼钢、气焊以及化工生产等的是____。
(3)可用于填充验电笔中的气体是____。
(4)目前暂定计入空气污染指数项目的气体是____。
(5)夏天,盛放冰棒的杯子外壁上附有一层水珠,说明空气中含有____。
23.2019年10月9日下午5点45分许,瑞典皇家科学院在斯德哥尔摩宣布,将2019年度诺贝尔化学奖授予美国Jhn B Gdenugh教授、M. stanley Whittlingham教授和日本化学家Akira Yshin,以表彰其在锂离子电池的发展方面作出的贡献。图①是锂元素在元素周期表中的部分信息,图②是锂原子的结构示意图,请回答下列问题:
(1)从图②可知锂原子在化学反应中容易_____(填“得到”或者“失去”)形成_____(填离子符号);锂原子和锂离子都属于锂元素的粒子是因为具有相同的____。
(2)A、B、C三种粒子中表示阴离子的是____。(选填“A”、“B”、“C”)
(3)A、B、C三种粒子中与②化学性质相似的是_____。(选填“A”、“B”、“C”)
(4)B元素在元素周期表中位于第______周期。
24.水是人及一切生物生存所必需的,为了人类和社会经济的可持续发展,我们应该了解有关水的一些知识。请你回答:
(1)如图是电解水实验装置。与b玻璃管相连的是电源的____极,写出电解水的文字表达式_____。该实验证明水是由_____组成的。
(2)水库常用作人类自来水的水源,生活中通过____的方法降低水的硬度。
(3)自然界中的水一般要净化后才能使用。静置、过滤、吸附、蒸馏这些净化水的操作中,单一操作相对净化程度最高的是_____。
三、流程题
25.水是宝贵的自然资源,在工农业生产和日常生活中有着极其广泛的应用。下图为自来水厂净水过程示意图:
(1)取水后加入絮凝剂的作用是______。
(2)上图吸附池内的活性炭起________作用。
(3)家庭生活中可以用_______检验某水样是硬水还是软水。
(4)有些科学家预言:“世界上最后一滴水将是人类的眼泪”。这句话警示我们应该树立保护水资源的意识:一是节约用水,二是防止水体污染。请你举一例节约用水的做法:_____。
四、实验题
26.某兴趣小组对教材中“测定空气中氧气含量”实验(如图甲)进行了改进,设计了图乙(选用容积为45mL的试管作反应容器)的实验方案,收到了良好的实验效果。对比分析下面两个实验,回答下列问题:
(1)红磷燃烧的文字表达式是______。
(2)甲实验测得的氧气含量小于1/5,请分析可能的原因_____,(写出一点即可)由本实验可以推测氮气的化学性质是______。
(3)乙实验中,注射器活塞最后将停止在约____mL刻度处,与甲实验相比,乙实验的优点是___。(写一点)
27.如图是实验室制取气体的一些装置,据图回答有关问题。(友情提示:以下所选装置均填装置标号)
(1)写出序号为①②的仪器名称:①_______;②_____。
(2)组装好气体发生装置后,先_____,然后再添加药品。
(3)写出用装置C制取氧气的文字表达式_______;试管口棉花的作用是______。如果用装置D收集氧气,在实验结束时,应先将导管移出水面再停止加热,其理由是______。
(4)实验室在常温下用块状电石与水反应制取微溶于水的乙炔气体,该反应必须严格控制加水速度,以免剧烈反应放热引起发生装置炸裂。你认为最适合制取乙炔气体的发生装置是____;如果用G装置收集乙炔,气体应从______(填“a”或“b”)端管口通入。
五、推断题
28.已知A、B、C、D、E、F、G、H都是初中化学常见的物质,它们之间有如下的转化关系。已知B为能支持燃烧的无色气体,E、F组成元素相同。请回答下列问题:
(1)写出物质Q的化学式____。
(2)D在反应③④中所起的作用是_____。
(3)E、F组成元素相同,化学性质不同的原因是_____。
(4)写出反应③的文字表达式_____;反应基本类型是____。
六、科学探究题
29.小华和同学们一起过生日,大家看到浪漫的烛光,对蜡烛燃烧产生了兴趣。
(提出问题)小明吹灭生日蜡烛,烛芯处产生一缕白烟,这缕白烟的成分是什么?
(猜想与假设)猜想一:白烟是蜡烛燃烧产生的水蒸气;
猜想二:白烟是蜡烛燃烧产生的(_____ );
猜想三:白烟是石蜡蒸气凝结成的石蜡固体颗粒。
(收集证据)查阅资料
(1)烟是由固体颗粒形成的,雾是由小液滴形成的;
(2)石蜡的熔点和沸点都很低,很容易液化或气化;
(3)蜡烛燃烧产生水,由于温度高于100℃而呈气态;
(4)二氧化碳是无色且能使澄清石灰水变浑浊的气体。
(实验与探究)在化学老师的帮助下,他们展开了实验探究。
(分析与解释)
(1)石蜡在氧气充足的条件下燃烧时,只生成二氧化碳和水,请写出该反应的文字表达式___;
(2)实验最终证明白烟并不是二氧化碳,但实验一操作无误,并且确实观察到石灰水变浑浊,原因可能是____;
(反思与质疑)得到正确结论以后,小明和同学们反思了实验探究过程,发现不用经过实验探究也可以排除猜想一和猜想二,理由是____。
七、计算题
30.市场上某补钙制剂的说明书如图所示,请计算:
(1)葡萄糖酸钙的相对分子质量为______。
(2)葡萄糖酸钙中钙、氧、碳三种元素的原子个数比为_____。
(3)葡萄糖酸钙中碳、氧、氢、钙四种元素的质量比为________。
(4)葡萄糖酸钙中钙元素的质量分数为______(保留至0.1%)。
(5)已知葡萄糖酸钙中钙元素的质量为40g,则葡萄糖酸钙的质量为______。
(6)按照说明书的用量,每天可补充_______mg钙元素?(精确到0.1)。
操作步骤
实验现象
实验结论
实验一:吹灭蜡烛,立即用干而冷的烧杯罩在白烟上
烧杯上没有出现水雾,而是出现了一些白色固体物质
白烟不是水蒸气
猜想一不成立
实验二:吹灭蜡烛,立即用一个内壁涂有澄清石灰水的烧杯罩住白烟
(_____ )
白烟是二氧化碳。
猜想二成立
实验三:吹灭蜡烛,立即用燃着的木条靠近白烟
蜡烛重新被点燃
白烟是___。
猜想三成立
参考答案
1.D
【详解】
瓷器烧制、钢铁生锈和粮食酿酒过程中,都有新物质生成,属于化学变化;手机碎屏只是屏幕形状发生改变,属于物理变化。故选D
2.C
【详解】
试题分析:空气中各成分及体积分数为:氮气:78%、氧气:21%、稀有气体:0.94%、二氧化碳0.03%、水蒸气和杂质:0.03%.氮气在空气中含量最多且化学性质不活泼.故选C
考点:空气的成分及各成分的体积分数.
3.C
【详解】
A、向试管中滴加液体时,胶头滴管应在试管口正上方,垂悬滴加,不能伸进试管或接触试管壁,图中所示操作错误,故选项不符合题意;
B、取用液体药品时,瓶塞要倒放,标签要对准手心,瓶口紧挨试管口,图中所示操作错误,故选项不符合题意;
C、使用酒精灯时要注意“两查、两禁、一不可”,点燃酒精灯要用火柴点燃,图中所示操作正确,故选项符合题意;
D、使用酒精灯时要注意“两查、两禁、一不可”,禁止向燃着的酒精灯内添加酒精,图中所示操作错误,故选项不符合题意
4.D
【分析】
在化学反应里能改变其他物质的化学反应速率,而本身的质量和化学性质在反应前后都没有发生变化的物质叫做催化剂(又叫触媒)。催化剂的特点可以概括为“一变二不变”,一变是能够改变化学反应速率,二不变是指质量和化学性质在化学反应前后保持不变。
【详解】
A、催化剂能改变其他物质的化学反应速率,催化剂能加快化学反应速率,也可减慢某些化学反应的速率,说法错误。故不符合题意;
B、二氧化锰不能做所有反应的催化剂,其它物质也可以作催化剂,说法错误。故不符合题意;
C、催化剂只能改变化学反应速率,对生成物的质量无影响,使用催化剂不能增加生成物的质量,说法错误。故不符合题意;
D、催化剂在化学反应前后质量和化学性质均不改变,说法正确。故符合题意;
故选D
【点睛】
本题难度不大,考查对催化剂概念的理解,掌握催化剂的特征(“一变二不变”)是正确解答本题的关键。
5.C
【详解】
低钠盐中的“钠”不是以分子、原子、单质的形式存在,而是强调存在的元素,与具体形态无关。
故选C。
6.C
【分析】
纯净物是一种物质组成的,混合物是由两种或两种以上物质组成的,二者的本质区别是是否由一种物质组成;
【详解】
A.生理盐水,是由水和氯化钠组成的属于混合物;
B.止咳糖浆,是由多种物质组成的,属于混合物;
C.液氧,是氧气的液态,由一种物质组成,属于纯净物;
D.碘酒,是由碘单质和酒精组成的,属于混合物。
故选C。
7.D
【详解】
厕所卫生纸不是有害垃圾,也不是厨房垃圾和可回收垃圾,应属于其它垃圾;
故选D。
【点睛】
垃圾分类是目前推广的处理垃圾方法,有利于节约资源和保护环境。
8.C
【详解】
变瘪的乒乓球放入热水中,能恢复原状,是因为温度升高,分子间的间隔增大。故选C。
9.D
【分析】
根据Na和Na+两种粒子可以看出它们都是钠元素形成的不同微粒,则它们的质子数相同,它们的电子数不同进行解答。
【详解】
A、Na原子失去1个电子变成阳离子Na+,它们的质子数没有变,所以属于同一种元素,都属于钠元素,故A正确;B、钠原子失去一个电子变成具有稳定结构的钠离子,质子数不变,所以二者质子数相同,故B正确;C、Na原子失去1个电子变成阳离子Na+,故二者的电子数不同,故C正确;D、Na原子失去1个电子变成阳离子Na+,它们的电子层数不相同;故D错误。故选D。
【点睛】
原子形成离子过程中,最外层电子数改变,原子核不变。
10.D
【详解】
A、原子是由居于原子中心的原子核和核外电子构成的,其内部有很大的空间,原子不是实心球体,选项A错误;
B、物质的物理性质是由大量分子聚集在一起表现出来的性质,单个二氧化硫分子没有刺激性气味,选项B错误;
C、离子是原子得到或失去电子后形成的粒子,选项C错误;
D、分子、原子和离子都是构成物质的基本粒子,选项D正确。故选D。
11.D
【详解】
A、空气中氮气的含量最多,氧气次之,故A错误;
B、物质跟氧气反应都发热,但不一定发光,如铁生锈不发光,故B错误;
C、标准状况下,氧气的密度比空气的大,故C错误;
D、鱼能在水中生存,证明水中溶解有氧气,1体积水中大约能溶解30mL氧气,故D正确。
故选D。
12.D
【详解】
A.硫在氧气中燃烧,发出蓝紫色火焰,选项说法正确;
B.红磷在空气中燃烧,产生大量的白烟,选项说法正确;
C.氢气在空气中燃烧,产生淡蓝色火焰,选项说法正确;
D.蜡烛在空气中燃烧,生成二氧化碳和水,是实验结论,不是实验现象,选项说法错误。
故选D。
【点睛】
本题难度不大,掌握常见物质燃烧的现象即可正确解答,在描述物质燃烧的现象时,需要注意光和火焰、烟和雾、实验现象和实验结论的区别。
13.C
【详解】
A. O 可表示氧元素、一个氧原子,此选项不符合题意;
B. N2可表示氮气、氮气由氮元素组成、一个氮分子、一个氮分子由两个氮原子构成,此选项不符合题意;
C. Na可表示钠这种物质、钠元素、一个钠原子,此选项符合题意;
D. CO可表示一氧化碳这种物质、一氧化碳由碳元素和氧元素组成、一个一氧化碳分子、一个一氧化碳分子由两个氧原子和一个碳原子构成,此选项不符合题意。故选C。
14.B
【详解】
在NaClO中,钠元素的化合价为+1价,氧元素的化合价为-2价。设次氯酸钠中氯元素的化合价为x,根据化合物中元素的正负化合价的代数和为0,则(+1)+x+(-2)=0,解得x=+1。故选:B。
15.B
【详解】
呼出的气体中大部分的氧气被人体吸收,并通过新陈代谢转变成二氧化碳,所以呼出的气体中氧气要比空气中含量低,又因为氧气越多燃烧越旺,所以燃着的木条在空气瓶中比呼出气体的瓶中更旺。
解:A、空气主要是由氮气和氧气组成,此选项与题意不相符,所以A不正确;
B、呼出的气体中大部分的氧气被人体吸收,并通过新陈代谢转变成二氧化碳,所以呼出的气体中氧气要比空气中含量低,所以B正确;
C、呼吸过程中主要是消耗了空气中的氧气,但不能被完全消耗,所以C不正确;
D、呼出的气体主要还是氮气,二氧化碳含量相对增加,所以D不正确。
故选B。
16.D
【详解】
由天平的工作原理可知,左盘的质量=右盘的质量+游码的示数,药品和砝码位置放反时,砝码的质量=药品的质量+游码的示数,所以药品质量=砝码质量-游码示数,即药品质量=20g-2.5g=17.5g;
故选D。
【点睛】
掌握左盘质量=右盘质量+游码示数是解答此类题的关键。
17.A
【分析】
根据化合物化学式的书写步骤:归类→定序→标价→交叉→约简,进行解答。
【详解】
A、根据化合物化学式的书写步骤,氧元素的化合价为﹣2价,铁元素的化合价为+3价,氧化铁的化学式为Fe2O3,化学式书写不正确,符合题意;
B、根据化合物化学式的书写步骤,氧元素的化合价为﹣2价,铝元素的化合价为+3价,氧化铝的化学式为Al2O3,化学式书写正确,不符合题意;
C、根据化合物化学式的书写步骤,硫酸根的化合价为﹣2价,锌元素的化合价为+2价,硫酸锌的化学式为ZnSO4,化学式书写正确,不符合题意;
D、根据化合物化学式的书写步骤,氢氧根的化合价为﹣1价,铜元素的化合价为+2价,氢氧化铜的化学式为Cu(OH)2,化学式书写正确,不符合题意。
答案选A。
18.C
【详解】
试题分析:由三种物质的分子微观示意图判断分子构成,根据分子构成写出物质的化学式:甲物质的化学式为C2H4、乙物质的化学式为H2O、丙物质的化学式为C2H6O,因此保持乙化学性质的最小微粒是水分子;化学反应前后分子发生了改变,但是丙物质的化学式为C2H6O,含有三种元素,不属于氧化物。故选C。
考点:分子的构成 物质的分类 化学变化的实质
19.D
【详解】
A、分子、原子、离子都是构成物质的微粒,不符合题意;
B、在同一物质中,金属元素显正价,非金属元素不一定显负价,如碳酸钙中钙元素显+2价,碳元素显+4价,不符合题意;
C、H2O和H2O2的组成元素相同,但是水由水分子构成,过氧化氢由过氧化氢分子构成,分子构成不同,所以它们的化学性质不相同,不符合题意;
D、单质只含有一种元素,所以只含有一种元素的纯净物一定是单质,符合题意。
故选D。
20.B
【详解】
A.反应中二氧化锰是催化剂,反应前后质量不变,该选项对应关系不正确;
B.电解水实验中“正氧负氢,氢二氧一”,正极产生的是氧气,负极产生的是氢气,氧气和氢气的体积比约为1:2,该选项对应关系正确;
C.氯酸钾在二氧化锰催化作用下受热分解生成氯化钾和氧气,反应后固体质量不能是0,该选项对应关系不正确;
D.高锰酸钾受热分解生成锰酸钾、二氧化锰和氧气,随着反应进行,固体中氧元素质量和固体质量都减少,固体中氧元素质量分数也会减少,完全反应后,氧元素质量分数保持不变,该选项对应关系不正确。
故选B。
21.2Si He 2Cl2 K+
【详解】
(1)原子用元素符号表示,多个原子就是在元素符号前面加上相应的数字,故2个硅原子表示为2Si;
(2)氦气由氦原子构成,故氦气的化学式为He;
(3)分子用化学式表示,多个分子就是在化学式前面加上相应的数字,故2个氯分子表示为2Cl2;
(4)高锰酸钾是由钾离子和高锰酸根离子构成,阳离子是钾离子,离子的表示方法:在该离子元素符号的右上角标上该离子所带的正负电荷数,数字在前,正负号在后,带一个电荷时,1通常省略,故钾离子表示为:K+;
(5)五氧化二磷中磷元素的化合价为+5价,元素化合价的表示方法是在化学式该元素的上方用正负号和数字表示,正负号标在数字前面。故五氧化二磷中磷元素的化合价表示为
22.④ ① ⑤ ② ③
【详解】
(1)氮气由氮元素组成,氮气可用于制造氮肥;故填:④;
(2)氧气具有助燃性,利用其支持燃烧的性质,通常用于炼钢和气焊,以及化工生产等;故填:①;
(3)氖气充电后显红光,容易观察,常用于电工的测电笔中;故填:⑤;
(4)空气污染物有:一氧化碳、二氧化氮、二氧化硫、可吸入颗粒物等;故填:②;
(5)水蒸气遇冷会冷凝成小水珠,夏天盛放冰棒的杯子外壁上常附有一层水珠,说明空气中有水蒸气;故填:③。
23.失去 Li+ 质子数(或核电荷数) C B 三
【分析】
(1)一般情况下,最外层电子数小于4的,反应中容易失去电子,大于4的反应中容得到电子;元素是具有相同质子数的一类原子的总称;
(2)阴离子的核内质子数小于核外电子数;
(3)最外层电子数相等的元素化学性质相似;
(4)元素的原子核外电子层数是几,所处周期就是几。
【详解】
(1)从图②可知,锂原子最外层电子数是1,在化学反应中容易失去1个电子,形成带1个单位正电荷的锂离子,可以表示为Li+;锂原子和锂离子都属于锂元素的粒子是因为具有相同的核内质子数;故填:失去;Li+;核内质子数;
(2)A中质子数为3,核外电子数为2,质子数>核外电子数,表示阳离子;B中质子数为11,核外电子数为11,质子数=核外电子数,表示原子;C中质子数为16,核外电子数为18,质子数<核外电子数,表示阴离子;故填:C ;
3)A、B、C三种粒子中与②化学性质相似的是B,是因为它们最外层电子数相等;故填:B;
(4)B元素的原子核外有3个电子层,电子层数=周期数,在元素周期表中位于第三周期;故填:三;
24.正 水氢气+氧气 氢元素和氧元素 煮沸 蒸馏
【分析】
(1)根据电解水时“正氧负氢、氢二氧一”、发生的反应和结论分析回答;
(2)根据生活中降低水硬度的方法分析回答;
(3)根据净化水的方法和原理对比分析回答。
【详解】
(1)由电解水时“正氧负氢、氢二氧一”可知,b玻璃管收集的气体较少,是氧气,与b玻璃管相连的是电源的正极,电解水的文字表达式是:水氢气+氧气;有氧气生成说明水中氧元素,有氢气生成说明水中氢元素,该实验证明水是由氢元素和氧元素组成的;故填:正;水氢气+氧气;氢元素和氧元素;
(2)生活中加热煮沸时,水中的钙离子、镁离子能够以碳酸钙沉淀、氢氧化镁沉淀的形式从水中析出,从而降低水的硬度;故填:煮沸;
(3)自然界中的水一般要净化后才能使用,静置、过滤、吸附、蒸馏这些净化水的操作中,单一操作相对净化程度最高的是蒸馏,蒸馏得到的水是纯水,在静置、过滤、吸附后得到的水中常含有可燃性的杂质,净化程度不高,故填:蒸馏。
【点睛】
本题的难度不大,了解电解水的现象和结论、硬水的软化、净化的水的方法和原理的知识即可分析解答。
25.产生胶状物,吸附杂质,使杂质沉降 吸附 肥皂水 用淘米水浇花(或农业浇灌改大水漫灌为喷灌或滴灌、洗完手立即关闭水龙头等)
【详解】
(1)取水后加入絮凝剂的作用是产生胶状物,吸附杂质,使水中的悬浮杂质沉降;故填:产生胶状物,吸附杂质,使杂质沉降;
(2)活性炭具有疏松多孔结构,具有吸附性,在自来水生产中起到吸附水中色素和异味的作用;故填:吸附;
(3)由于硬水遇肥皂水产生的泡沫少,软水遇肥皂水产生的泡沫多,所以,家庭生活中可以用肥皂水检验某水样是硬水还是软水;故填:肥皂水;
(4)节约用水应从每个人做起,可结合生活中的具体事例来说明如何节约用水,如一水多用,用淘米水浇花等;故填:用淘米水浇花(或农业浇灌改大水漫灌为喷灌或滴灌、洗完手立即关闭水龙头等,合理即可)。
26.磷+氧气五氧化二磷 红磷量不足(装置漏气、装置未冷却就打开弹簧夹等) 不能燃烧,也不支持燃烧 1 不污染环境(减少实验误差、便于读数等)
【分析】
本题考查内容为测定 空气中氧气含量的相关知识,包括反应原理、实验现象、装置改进、误差分析,实验设计评价等。
【详解】
(1)磷燃烧是指磷和氧气在点燃的条件下反应生成五氧化二磷,反应的文字表达式为:磷+氧气五氧化二磷
(2)装置漏气(或红磷量不足、导气管内没注水、没有等温度冷却至室温就打开了止水夹等,合理即可);
当氧气被消耗后,红磷随即熄灭,说明氮气有不支持燃烧,本身也不燃烧。
(3)红磷所在密闭空间为试管内,所以消耗的氧气为试管内的氧气,试管的容积为45mL,其中氧气点空气体积的五分之一,故消耗掉9mL氧气,打开弹簧夹后,有9mL空气时入试管中,所以活塞停止在约1mL刻度处;
乙实验的装置气密性好,所以实验误差更小;由于是先把红磷放在密闭的容器内,然后加热引燃,没有白烟逸散,更环保;体积变体通过注射器活塞移动来体现,读数更准确、方便。
27.试管 集气瓶 检查装置的气密性 高锰酸钾锰酸钾+二氧化锰+氧气 防止加热时高锰酸钾粉末进入导管 防止水倒吸到热的试管,使试管炸裂 A b
【分析】
(1)熟记仪器的名称;
(2)根据制取气体的步骤来分析;
(3)根据装置的特点确定制取氧气的原理、根据实验操作的注意事项来分析;
(4)根据反应物的状态与反应的条件确定制取气体的发生装置、根据乙炔的性质确定其收集方法;
【详解】
(1)仪器①是试管,②是集气瓶;故填:试管;集气瓶;
(2)组装好气体发生装置后,为确保实验成功,先检查装置的气密性,然后再添加药品;故填:检查装置的气密性;
(3)装置C适用于固体加热制取氧气,因为试管口处有棉花团,所以是加热高锰酸钾制取氧气,同时生成锰酸钾、二氧化锰,反应的文字表达式为:高锰酸钾锰酸钾+二氧化锰+氧气;试管口处的棉花团是为防止加热时高锰酸钾粉末进入导管;如果用装置D收集氧气,在实验结束时,应先将导管移出水面再停止加热,其理由是防止水倒吸到热的试管,使试管炸裂;故填:高锰酸钾锰酸钾+二氧化锰+氧气;防止加热时高锰酸钾粉末进入导管;防止水倒吸到热的试管,使试管炸裂;
(4)实验室在常温下用块状电石与水反应制取微溶于水的乙炔气体,该反应必须严格控制加水速度,以免剧烈反应放热引起发生装置炸裂,该反应属于固液常温型,最适合制取乙炔气体的发生装置是A,乙炔的密度比水小,所以如果用G装置收集乙炔,气体应从b端管口通入;故填:A;b。
28.SO2 催化作用 分子的构成不同 过氧化氢水+氧气 分解反应
【分析】
根据A、B、C、D、E、F、G、H都是初中化学常见的物质,B为能支持燃烧的无色气体,所以B是氧气,氧气和N反应成有刺激性气味的气体Q,所以N是硫,Q是二氧化硫,E、F组成元素相同,D和E反应生成氧气和F,过氧化氢在二氧化锰的催化作用下分解生成水和氧气,所以E是过氧化氢溶液,D是二氧化锰,F是水,氯酸钾在二氧化锰的催化作用下加热生成氯化钾和氧气,所以G是氯酸钾,H是氯化钾,K和氧气在加热的条件下生成氧化铜,所以K可以是铜,M可以是氧化铜,A加热生成二氧化锰和氧气,所以A是高锰酸钾,C是锰酸钾,然后将推出的物质进行验证即可。
【详解】
(1)由上述分析可知,物质Q是二氧化硫,其化学式为:SO2;故填:SO2;
(2)D是二氧化锰,在反应③、④中所起的作用是催化作用;故填:催化作用;
(3)分子是保持物质化学性质的最小粒子,E、F组成元素相同,化学性质不同的原因是分子的构成不同;故填:分子的构成不同;
(4)反应③是过氧化氢在二氧化锰的催化作用下分解生成水和氧气,文字表达式为:过氧化氢水+氧气;该反应符合“一变多”的特征,属于分解反应;故填:过氧化氢水+氧气;分解反应;
【点睛】
在解此类题时,首先将题中有特征的物质推出,然后结合推出的物质和题中的转化关系推导剩余的物质,最后将推出的各种物质代入转化关系中进行验证即可。
29.二氧化碳 澄清石灰水变浑浊 石蜡固体小颗粒 石蜡+氧气二氧化碳+水 刚熄灭的蜡烛周围有燃烧产生而残留的二氧化碳存在 白烟是固体颗粒,而二氧化碳和水蒸气都是气体
【分析】
猜想与假设:猜想二:石蜡含有碳元素,根据燃烧产物分析回答此题;
实验与探究:根据二氧化碳可使澄清石灰水变浑浊性质回答此题;根据实验现象总结实验结论;
分析与解释:(1)石蜡和氧气在点燃条件下反应生成二氧化碳和水,据此书写文字表达式;
(2)根据反应后产物回答此题;
反思与质疑:根据题目信息分析回答此题。
【详解】
猜想与假设:猜想二:石蜡含有碳元素,燃烧可能生成二氧化碳;故填:二氧化碳
实验与探究:二氧化碳可使澄清石灰水变浑浊,所以可以看到澄清石灰水变浑浊现象;白烟重新点燃,说明存在可燃物,因此白烟为石蜡小颗粒;故填:澄清石灰水变浑浊;石蜡固体小颗粒;
分析与解释:(1)石蜡和氧气在点燃条件下反应生成二氧化碳和水,反应的文字表达式为:石蜡+氧气二氧化碳+水;故填:石蜡+氧气二氧化碳+水;
(2)蜡烛燃烧生成了二氧化碳,刚熄灭的蜡烛周围有燃烧产生而残留的二氧化碳存在,残留在烧杯内,使澄清石灰水变浑浊;故答案为:刚熄灭的蜡烛周围有燃烧产生而残留的二氧化碳存在;
反思与质疑:根据题目信息,水蒸气和二氧化碳都是气体,生成物,只有固体小颗粒产生烟,因此通过实验现象就可以排除猜想一和猜想二;故填:白烟是固体小颗粒,而二氧化碳和水蒸气都是气体。
30.(1)430
葡萄糖酸钙的相对分子质量=(12×6+1×11+16×7) ×2+40=430;
(2)1:14:12
葡萄糖酸钙中钙、氧、碳三种元素的原子个数比=1:(7×2):(6×2)=1:14:12;
(3)72:112:11:20
葡萄糖酸钙中碳、氧、氢、钙四种元素的质量比=(12×6×2):(16×7×2) :(11×2):40=72:112:11:20;
(4)9.3%
葡萄糖酸钙中钙元素的质量分数=×100%≈9.3%;
(5)430g;
葡萄糖酸钙中钙元素的质量为40g,则葡萄糖酸钙的质量=40g÷(×100%)=430g;
(6)37.2
每天可补充钙元素=0.2g×2××100%≈0.0372g=37.2mg。
【分析】
(1)根据葡萄糖酸钙的化学式结合相对原子质量可以求算出葡萄糖酸钙的相对分子质量;
(2)根据化学式的含义分析;
(3)根据化合物中各元素质量比=各元素的相对原子质量×原子个数之比,进行解答;
(4)根据葡萄糖酸钙中钙元素的质量分数=×100%,进行解答;
(5)根据化合物中某元素的质量=该化合物的质量×该元素的质量分数,进行分析解答;
(6)根据题意,每片含葡萄糖酸钙0.2g,每日2次,每次1片,据此结合化合物中某元素的质量=该化合物的质量×该元素的质量分数,进行分析解答。
【详解】
(1)见答案;
(2)见答案;
(3)见答案;
(4)见答案;
(5)见答案;
(6)见答案。
相关试卷
这是一份广西南宁市银海三雅学校2023-2024学年九年级上学期11月期中化学试题,共5页。
这是一份广西南宁市隆安县2022-2023学年九年级上学期期中化学试题(含答案),共13页。试卷主要包含了单选题,填空题,实验题,推断题,计算题等内容,欢迎下载使用。
这是一份2020-2021学年广西南宁市青秀区南宁市三美学校九年级上学期期中化学试题(含答案与解析),共19页。试卷主要包含了单选题,填空题,实验题,推断题,流程题,计算题等内容,欢迎下载使用。

