所属成套资源:人教精通版英语六年级下册全册教学课件PPT+教案+音视频素材
小学英语人教精通版六年级下册Unit 4 General Revision 1Task 9-Task 10完美版教学课件ppt
展开
这是一份小学英语人教精通版六年级下册Unit 4 General Revision 1Task 9-Task 10完美版教学课件ppt,文件包含人教精通版英语六年级下册Unit4Task9-10教学课件pptx、人教精通版英语六年级下册Task9-Task10教案doc、Monthsoftheyearmp4等3份课件配套教学资源,其中PPT共15页, 欢迎下载使用。
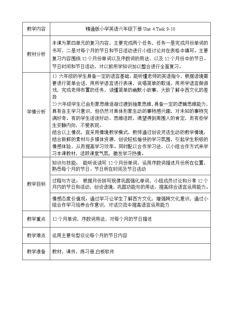
教学内容精通版小学英语六年级下册Unit 4 Task 9-10教材分析本课为第四单元的复习内容,主要完成两个任务,任务一是完成月份单词的书写,二是对每个月的节日和节日活动进行小组讨论并在表格中填写。主要复习内容围绕12个月份单词以及序数词的用法,以及12个月份中的节日、节日时间和节日活动,对以前所学知识加以整合进行全面复习。学情分析 1)六年级的学生具备一定的语言基础,能听懂老师的英语指令,根据语境需要进行简单会话,用所学语言进行表演,说唱简单的歌谣,用所学语言做游戏,完成老师布置的任务,读懂简单的幽默小故事,大致了解中西文化的差异2)六年级学生已由形象思维逐渐过渡到抽象思维,具备一定的逻辑思维能力,具有自主学习意识,但仍然对具体形象生动的事物感兴趣,对未知的事物充满好奇。有的学生活泼好动,思维活跃,渴望得到周围人的肯定,而有些学生安静内向,不爱表现。结合以上情况,宜采用情境教学模式,教师通过创设灵活生动的教学情境,结合新鲜的素材与多媒体资源,创设轻松愉快的学习氛围,引起学生积极的情感体验,从而提高学习效率。同时配以合作学习法,以小组合作方式来学习本课教材,活跃课堂气氛,激发学习热情。教学目标知识与技能: 能听说读写12个月份单词,运用序数词描述月份所在位置,熟悉每个月的节日、节日所在时间及节日活动过程与方法: 根据月份拼写规律巩固强化单词,小组成员讨论和分享12个月内的节日和活动,创设语境,巩固功能句的用法,提高综合语言运用能力。情感态度价值观:通过学习让学生了解西方文化,增强跨文化意识,通过小组合作学习培养合作意识,对话交流中提高语言运用能力教学重点12个月单词,序数词用法,对每个月的节日描述教学难点运用主要句型谈论每个月的节日内容教学准备教材,课件,练习册,白板软件
教 学 过 程步骤用时教师活动学生活动设计意图Warm up Lead in Presentation Practice 1)师生问好T:Good morning, boys and girls. Glad to meet you.2)Let’s sing a song“Months of the year song” 1)Review: Let’s guessLook at the pictures and guess.同学们看图和听歌曲猜出月份和节日名称T: Which month is it?S1:MarchS2:AugustS3:June T: Which festival is it?S1:EasterS2:Thanksgiving DayS3:New Year’s DayS4:Christmas (listen)S5:National Day(listen)2) 复习序数词复习12个序数词,通过12个生肖动物,练习序数词的表达,为后面十二个月份的位置表达做铺垫Task 91) 复习12个月份共分为四个部分:① 复习1月和2月观看动画,快速说出两个月份的名称,之后让学生将黑板上被遮挡的单词找出,并拼出该单词。② 复习3、4和5月T:When is spring? 观看视频猜出三个月份单词及节日,并找到黑板上的被部分遮盖的月份单词 ③ 复习6、7、8三个月份学生观察字母拼图,拼出里面隐藏的月份单词June July August ④ 复习9,10,11和12月在屏幕中呈现“…ber”学生说出带有ber的月份单词 2)Let’s order.让持有单词卡片的学生将手中的单词依照顺序进行排列,而坐在下面的同学说出每个月份在一年中的位置 Task 10完成表格,在组内讨论三个问题1) What holidays are there in (months)?2) When is (holiday)?3) What do you often do on this holiday?1) 教师进行提问学生回答,做示范2) 小组讨论(包括采访者、被采访者和记录员,记录员将采访内容进行记录)3)两人一组进行展示work in pairs 1)Let’s watch “K Day”学生观看视频,然后回答问题 S: Good morning, teacher. Nice to meet you, too. 学生们齐唱歌去 学生回答问题S1:MarchS2:AugustS3:June S1:EasterS2:Thanksgiving DayS3:New Year’s DayS4:Christmas S5:National Day 学生说出月份找到单词 S: Spring is in March, April and May. S:June, July, August S: September, October November , December January is the first month of the year.February is (…) 1)学生回答老师问题,做示范。2)学生三人一组,完成任务 3)展示对话 学生回答屏幕中呈现的问题师生课前问候,强化了学生对问候语的运用 演唱歌曲,营造课堂气氛,强化巩固12个月单词 激活已学知识,回顾有明显特征的月份及节日。为后面复习做好铺垫 根据月份单词拼写规律,将有共同特点的单词结合复习;一月二月拼写有规律 以“春天”季节引出三、四、五月,通过视频呈现节日进行复习 用拼图游戏形式激发学生兴趣,回忆单词的拼写内容 找出拼写规律,增强记忆效果,复习9-12月 复习序数词,让学生排列每个月的顺序,再次复习12个月分别在一年中的位置,在做中学,学中用。 完成任务二中的表格,强化重点句的使用,针对每个月份的节日及节日时间,节日活动进行问答练习,整合知识,通过小组活动,提高综合语言运用能力。 开拓视野,渗透西方文化,巩固对功能句的运用。 教 学 过 程步骤用时教师活动学生活动设计意图Language use 1) Let’s play “Bingo Game”2) Watch a video about “Chinese Festivals”“Family is important, we should love our family. “ 规则:将全班分成两大组,每组同学轮流回答问题,回答正确即可派本组代表,到黑板上画出本组的符号标志,最先连成一条线的一组,最先获胜 通过九宫图的形式,让学生边答题边下棋,既考验智力也考查学生的知识储备,激活了原有知识。带动学生的热情。 观看关于中国传统节日的视频领会“家”对中国人的含义,德育渗透板书设计Unit 4 Task 9--10 作业设计课堂作业完成Task 10的表格,小组成员讨论,记录员将讨论内容在表格中进行记录,之后两人一组进行问答,在班级内展示家庭作业1) 完成练习册Task 9-102) 和家人谈论自己最喜欢的月份,说说原因教学反思本课是一节复习课,主要完成两个Task内容,重点复习12个月以及各月份中的节日内容,要求学生达到月份单词的四会目标并完成12个月的节日话题讨论任务。教师需要将本课内容整合来设计各环节,利用音频、视频、游戏等形式激活学生原有知识,激发学生兴趣。将单词归类总结,进行模块式学习,让学生从中发现规律来记忆单词,提高学习效率。Bingo Game的游戏充分发挥了学生的主体地位,让学生在玩中学,做中学,课堂气氛活跃,带给学生成就感。注重文化意识的渗透,通过了解西方国家的节日拓展知识,拓宽视野;通过观看中国传统节日视频,在了解本国文化的同时去体会本国文化内涵,懂得“家庭”的重要性。
相关课件
这是一份小学英语人教精通版六年级下册Unit 5 General Revision 2Task 9-Task 10公开课教学课件ppt,文件包含人教精通版英语六年级下册Unit5Task9-10教学课件pptx、人教精通版英语六年级下册Unit5《GeneralRevision2》Part3教案doc、Listenreadandwritewav等3份课件配套教学资源,其中PPT共28页, 欢迎下载使用。
这是一份小学Task 3-Task 4精品教学课件ppt,文件包含人教精通版英语六年级下册Unit5Task3-4教学课件pptx、Listenwriteandtalkwav等2份课件配套教学资源,其中PPT共31页, 欢迎下载使用。
这是一份英语六年级下册Task 11-Task 12精品教学课件ppt,文件包含人教精通版英语六年级下册Unit4Task11-12教学课件pptx、人教精通版英语六年级下册Task11-Task12教案doc、P48wav、FourSeasonsSongmp4等4份课件配套教学资源,其中PPT共29页, 欢迎下载使用。

