物理选修35 内能课时作业
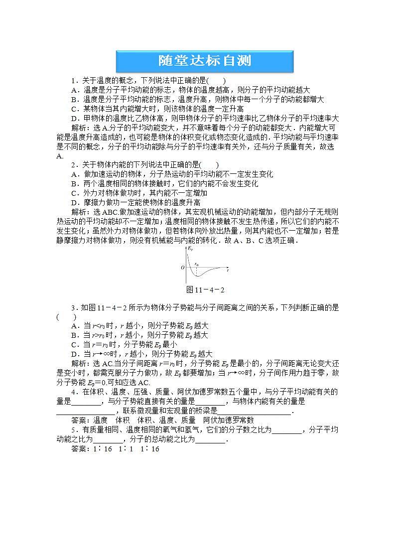
展开1.关于温度的概念,下列说法中正确的是( )A.温度是分子平均动能的标志,物体的温度越高,则分子的平均动能越大B.温度是分子平均动能的标志,温度升高,则物体中每一个分子的动能都增大C.某物体当其内能增大时,则该物体的温度一定升高D.甲物体的温度比乙物体高,则甲物体分子的平均速率比乙物体分子的平均速率大解析:选A.分子的平均动能变大,并不意味着每个分子的动能都变大.内能增大可能是温度升高造成的,也可能是物体的体积变化或物态变化造成的.平均动能与平均速率是不同的概念,分子的平均动能除与分子的平均速率有关外,还与分子质量有关,故选A.2.关于物体内能的下列说法中正确的是( )A.做加速运动的物体,分子热运动的平均动能不一定发生变化B.两个温度相同的物体接触时,它们的内能不会发生变化C.外力对物体做功时,其内能不一定增加D.摩擦力做功一定能使物体的温度升高解析:选ABC.做加速运动的物体,其宏观机械运动的动能增加,但内部分子无规则热运动的平均动能却不一定增加;温度相同的物体接触不发生热传递,所以它们的内能不发生变化;虽然外力对物体做功,但若物体向外放出热量,则其内能也不一定增加;若是静摩擦力对物体做功,则没有机械能与内能的转化.故A、B、C选项正确.图11-4-23.如图11-4-2所示为物体分子势能与分子间距离之间的关系,下列判断正确的是( )A.当r
高中物理人教版 (新课标)选修33 波长、频率和波速巩固练习: 这是一份高中物理人教版 (新课标)选修33 波长、频率和波速巩固练习,共2页。
高中物理人教版 (新课标)选修32 波的图象当堂达标检测题: 这是一份高中物理人教版 (新课标)选修32 波的图象当堂达标检测题,共2页。
高中3 热力学第一定律 能量守恒定律同步训练题: 这是一份高中3 热力学第一定律 能量守恒定律同步训练题,共2页。

