人教版 (新课标)必修14 实验:用打点计时器测速度导学案及答案
展开本实验的目标是,通过教科书和阅读“说明卡”观察仪器。掌握使用打点计时器在纸带上打点记录时间和位移的技能,并运用这一技能测定平均速度,画出图象,了解用图象研究物理问题的方法。
基础级
1. 打点计时器有什么用途?
把纸带跟运动的物体连在一起,即由物体带动纸带一起运动,让打点计时器在纸带上打出一系列的点,纸带上各点之间的距离就表示相应时间间隔中物体的位移。因此,打点计时器是一种记录物体在一定时间间隔内位移的仪器。
2. 打点计时器的工作原理
中学物理实验室中常用的打点计时器分为两种——电磁打点计时器和电火花计时器。
电磁打点计时器中有一个线圈,振片就插在其中(参阅教材图1.4-1)。当线圈接上交流电源时,振片就被反复磁化,一会儿相当于磁铁的N极,一会儿又相对 当于磁铁的S极。这样,在永久磁铁(极性不变)的作用下,振片便振动起来,带动其上的振针上下振动而打点。
电火花计时器则是通过发出的脉冲电流经接正极的放电针、墨粉纸盘到接负极的纸盘轴,产生火花放电(参阅教材图1.4-2),电火花将墨粉盘上的墨粉蒸发到纸盘上,从而打出一系列的点。
3. 如何安装纸带?
使用电磁打点计时器在纸带上打点,安装纸带的方法是:将纸带穿过限位框,从复写纸下穿过压纸框,再次另一侧限位孔穿出即可。
使用电火花计时器在纸带上打点,安装纸带的方法有两种:一种是用一条纸带从墨粉盘下穿过,打点时墨粉盘不随纸带转动,电火花只将墨粉盘上某一位置的墨粉蒸发到纸带上,打出的点迹颜色较淡,打过一条纸带后要将墨粉盘转一角度再打另一条纸带。另一种是用两条纸带,将墨粉盘夹在中间,拖动纸带时由于两条纸带的摩擦作用,墨粉盘会随纸带转动,电火花将墨粉盘上不同位置的墨粉蒸发到纸带上,所以打出的点迹颜色较重。墨粉盘上面的一条纸带没有点迹,可重复使用。用一条纸带打点时,纸带与打点计时器之间的摩擦阻力较小,用两条纸带打点时摩擦阻力较大。
4. 如何在纸带上打点?
电磁打点计时器需接4V~6V的交流电源,开启电源让打点计时器工作(从交流4V开始,观察振片振动情况,若振片振幅过小,再升高电压至6V),待1s~2s 让振片振动稳定后再拖动纸带打出点来。
电火花计时器可直接连接220V的交流电源,按下脉冲输出开关,即可在纸带上打点。
不管是哪一种打点计时器,当电源频率是50Hz时,打点的时间间隔都是0.02s。
因打点计时器是按间歇工作设计的,打完点后应立即关闭电源,以避免仪器过热而损坏。
5. 用打点计时器测量平均速度
为了测量打点计时器在打出某两个点的时间间隔中纸带运动的平均速度,可以用毫米刻度尺量出这两点间的距离△x(注意测量值应估读到0.1mm),数出这两点间点迹的间隔数n,则打这两点的时间间隔△t=0.02ns(如有5个点迹间隔时,△t=0.1s),即可由算出平均速度。
6. 用打点计时器测量瞬时速度
为了测量打点计时器在打出某个点时纸带运动的瞬时速度,可以测量包括该点在内的两点间的平均速度,用来代替瞬时速度。这两点离该点越近,平均速度越接近该点的瞬时速度。然而,两点距离过小则测量误差增大,须根据实际情况选取这两个点。
7. 如何描绘速度—时间图象?
以速度v为纵轴、时间t为横轴,在方格纸上建立直角坐标系,根据每隔0.1s测得的速度值在坐标系中描点,然后用平滑的曲线将这些点连接起来,就得到了描述纸带运动的速度—时间图象(v-t图象),简称速度图象。
运用图象可以更直观地反映变化的规律。
8. 对“说一说”问题的讨论
本节教材“说一说”栏目提出了百米赛跑的v-t图象问题。百米赛跑时运动员的速度是有变化的,运动员从静止开始,速度很快增大,冲刺阶段的速度达到最大。没有受过训练的同学跑百米,他在起始阶段速度增大的过程要长些,最大速度也比不过运动员,到终点时速度还可能有下降趋势,v-t图象的形状是不同的。
发展级
9. 在纸带上打不出点怎么办?
在纸带上打不出点或点迹颜色过淡情况下,纠正的对策大致有三种:电源电压较低(4V)时,可适当调高;调整复写纸位置,或更换复写纸;调整打点计时器。
10. 如何调整打点计时器?
如打不出点时,首先要检查压纸框的位置是否升高,而阻碍了振片,振针打不到纸带上。可将压纸框向下压恢复其原来位置。这种情况一般是由于操作不当引起的。
检查打点计时器是否工作正常的方法是,将计时器接在4V~6V交流电源上,将纸带穿过计时器,开启电源后观察振针是否在纸带上打出印记。若没有打出印记,可能有两种情况:
(1)说明振片没有工作在共振状态下。可拧松螺钉,适当调整振片位置,紧固后观察振幅,若达到或接近共振状态即可正常工作。
(2)如果振片振动较大仍打不出点,可调整振针的位置,直至打出点为止。若振针向下调节过长,则振针打点的声音过大,且易出现短横线或双点,调节时要仔细。
11. 从位移图象求速度
在如图1-22所示的匀速直线运动的位移图象中,比值越大,直线OP就越陡。所以我们把叫做直线的斜率。比值是匀速直线运动的速度v。所以,在匀速直线运动中,位移图象的斜率等于运动的速度。在同一个坐标平面上,斜率越大,即直线越陡,表示速度越大。
O
x
t
图1-22
△x
△t
P
12. 对“做一做”原理的提示
本节教材的“做一做”栏目介绍了两种运动传感器,一种是利用了对红外线、超声波的发射和接收,另一种则是单纯利用了对超声波的发射和接收,均把物体运动的位移、时间转换成电信号,经过计算机的运算,显示物体运动的速度,甚至自动绘出运动的v-t图象。认真读一下教材图1.4-7和1.4-9,对于了解这两种传感器测速度的原理很有必要,有条件的话请动手测一测。
气垫导轨和数字计时器
气垫导轨(参阅教材图1.4-10)通过从小孔喷出的气体,在滑块与导轨间形成气垫,大大减小了滑块运动的阻力,可提高实验的精确度。
数字计时器通过光源、感光器和滑块上所装遮光条的相互配合(参阅教材图1.4-11),让电子电路自动记录遮光时间,通过数码屏显示出来。根据遮光条的宽度和遮光时间,可以算出滑块经过时的速度。严格地讲,这样测得的速度是滑块经过时的平均速度,但由于滑块经过时间很短,可以将这一平均速度代表滑块到达光束处的瞬时速度。
应用链接
本节课的应用主要涉及打点计时器的使用和平均速度、瞬时速度的测定。
基础级
例1 当纸带与运动物体连接时,打点计时器在纸带上打出点迹。下列关于纸带上点迹的说法中正确的是( )
A. 点迹记录了物体运动的时间
B. 点迹记录了物体在不同时刻的位置和某段时间内的位移
C. 纸带上点迹的分布情况反映了物体的质量和形状
D. 纸带上点迹的分布情况反映了物体的运动情况
提示 从打点计时器的用途出发对选项进行筛选。
解析 打点计时器每隔一定的时间(当电源频率为50Hz时,打点的时间间隔为0.02s)打下一个点,因而点迹记录了物体运动的时间,也记录了物体在不同时刻的位置和某段时间内的位移;点迹的分布情况反映了物体的运动情况,而不能反映物体的质量和形状。正确选项为A、B、D。
点悟 熟悉物理仪器的用途,是做好物理实验的前提。打点计时器并不是测量长度的仪器,不要产生误解。
例2 通过打点计时器得到的一条打点纸带上,如果点子的分布不均匀,那么是点子密集的地方纸带运动速度比较大,还是点子稀疏的地方纸带运动速度比较大?为什么?
提示 根据平均速度公式进行讨论。
解析 打点计时器打点的时间间隔△t保持不变,点子稀疏的地方△x大,从而纸带的运动速度比较大。
点悟 对实验现象进行仔细的观察,经过认真思考和理论分析,得出正确结论,这是每个学生必须具备的基本实验素质。
例3 某次打点计时器在纸带上依次打出A、B、C、D、E、F等一系列的点,测得距离AB=11.0mm, AC=26.5mm, AD=40.0mm, AE=48.1mm, AF=62.5mm。通过计算说明在打A、F点的时间间隔内,纸带是否做匀速直线运动。如果是,则求速度;如果不是,则求平均速度。已知打点时间间隔为0.02s。
提示 计算距离AB、BC、CD、DE、EF是否相等。
解析 AB=11.0mm, BC=AC-AB=15.5mm, CD=AD-AC=13.5mm, DE=AE-AD=8.1mm, EF=AF-AE=14.4mm, 各段距离不等,说明在打A、F点的时间间隔内,纸带不是做匀速直线运动。m/s=0.625m/s。
点悟 物体做匀速直线运动的判据是:在相等的时间间隔内,物体的位移均相等。
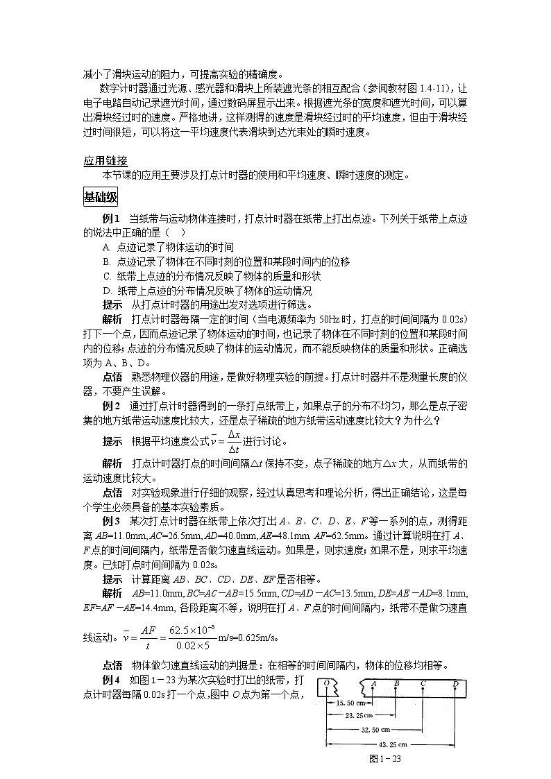
图1-23
例4 如图1-23为某次实验时打出的纸带,打点计时器每隔0.02s打一个点,图中O点为第一个点,A、B、C、D为每隔两点选定的计数点。根据图中标出的数据,打A、D点时间内纸带的平均速度有多大?打B点时刻纸带的瞬时速度有多大?计算的依据是什么?你能算出打O、D点时间内纸带的平均速度吗?为什么?
提示 根据平均速速度和瞬时速度的定义式求解。
解析 AD段的平均速度
cm/s=231.25cm/s。
当时间间隔很短时,可以用平均速度代替瞬时速度,故B点的瞬时速度
cm/s=212.50cm/s。
无法算出OD段的平均速度,因为不知道O、D间有多少个点,因而不知道OD段的时间间隔。
点悟 注意计数点与计时点之间的区别。计时点是打点计时器实际打出的点,而计数点则是测量时从计数点中按一定的标准选出的点。
发展级
例5 使用打点计时器时,如果发现纸带上打出的点不清晰,那么可能是什么原因?如何采取措施?
提示 可从复写纸和打点两方面寻找原因。
解析 点迹不清的原因及应采取的措施主要有:
(1)复写纸使用过久,可调整复写纸位置,或更换复写纸;
(2)电源电压过低,导致打点太轻,可适当提高电源电压;
(3)振针位置偏高,同样会导致打点太轻,可适当调低振针。
x/m
t/s
6
5
4
3
2
1
O
1
2
3
4
5
6
②
图1-24
①
点悟 做实验时,难免会遇到仪器发生故障。要注意培养自己发现问题、对症下药排除故障的能力,这也是一种基本的实验能力。
例6 图1-24是两个匀速直线运动的位移图象。哪条直线所表示的运动的速度大?各是多大?
提示 可用位移图象的斜率表示速度。
解析 直线②比较陡,其斜率大,故直线②所表示的运动的速度大。以v1、v2分别表示直线①、直线②所表示的运动的速度,则m/s=1m/s, m/s=2m/s。
点悟 根据匀速直线运动的位移图象,除了已知位移可求时间,已知时间可求位移外,还可根据图线的斜率求得速度。
课本习题解读
[p.26问题与练习]
1. 电磁打点计时器引起的误差较大,因为电磁打点计时器打点瞬间要阻碍纸带的运动。
2. (1)纸带左端与重物相连,因为纸带左端的点迹比较密,开始打点时重物的速度小。
(2)A点左右两临近点间的距离△x=13.5×10-3m,时间△t=0.04s, △t很小,可以认为A点速度m/s≈0.34m/s。
请进一步分析:若用A点和左方邻近一点的距离作为△x进行计算,或用A点和右方邻近一点的距离作为△x进行计算,均有何不妥?
3. (1)甲物体有一定的初速度,乙物体初速度为零。
(2)甲物体速度大小不变;乙物体先匀加速、匀速,最后匀减速运动。
(3)甲、乙运动方向都不改变。
本题旨在通过对速度图象的认识,定性了解物体的运动状态。
4. 纸带速度越大,相邻两点的距离也越大。纸带速度与相邻两点所表示的时间无关。
请按本题的叙述,自制模拟打点计时器,通过手动打点,体验打点计时器的工作过程。
练习巩固(1—4)
基础级
1. 电磁打点计时器与电火花计时器使用的电源是交流电还是直流电?它们的工作电压各为多大?当电源频率为50Hz时,纸带上打出的相邻两点的时间间隔是多少秒?
2. 接通电源与让纸带随物体运动,这两个操作的先后次序应当是( )
A. 先接通电源,后释放纸带 B. 先释放纸带,后接通电源
C, 释放纸带的同时接通电源 D. 先释放纸带或先接通电源都可以
3. 打点计时器振针打点的周期决定于( )
A. 交流电压的高低 B. 交流电的频率
C. 永久磁铁的磁性强弱 D. 振针与复写纸间的距离
4. 为减小纸带因受到摩擦而产生的误差,下列措施正确的是( )
A. 改用6V直流电源 B. 电源电压越低越好
C. 用平整的纸带,不用皱褶的纸带 D. 纸带理顺摊平,不让它卷曲、歪斜
5. 当纸带与运动物体连接时,打点计时器接通频率恒定的电源在纸带上打出一系列点迹。下列关于纸带上点迹的说法中,正确的是( )
A. 点迹越密集,说明物体运动越快 B. 点迹越密集,说明物体运动越慢
C. 点迹越密集,说明振针打点越快 D. 点迹越密集,说明振针打点越慢
6. 你左手拿一块表,右手拿一支笔。当你的同伴沿直线拉动一条纸带,使纸带在你的笔下向前移动时,你每隔1s用笔在纸带上打下一个点,这就组成了一台“打点计时器”。如果在纸带上打下10 个点,那么在打第1个点到打第10个点的过程中,纸带的运动时间是( )
A. 1s B. 10s C. 9s D. 无法确定
7. 某次打点计时器在纸带上打出一系列的计时点,A、B、C、D是依次每隔5个计时点选取的计数点,测得距离AB=32.0mm, AC=125.0mm, AD=278.0mm,。由此可知,打A~B点的时间内纸带的平均速度为多大?打B~D点的时间内纸带的平均速度为多大?打B点时纸带的瞬时速度为多大?(电源频率为50Hz)
N
S
(a)
N
S
(b)
图1-25
发展级
8. 如图1-25所示为打点计时器的原理图。当交流电电流流向是从左接线柱进入线圈时(图a),振片被磁化后的极性如何?振针在永久磁铁作用下向哪个方向运动?当交流电电流流向是从右接线柱进入线圈时(图b),情况又如何?当交流电变化一次时,振针振动几次?
9. 用打点计时器可测纸带运动的时间和位移,实验使用的是电磁打点计时器,下面是没有按操作顺序写的实验步骤。先在各步骤处填上适当内容,然后按实验操作的合理顺序,将字母代号填在空白处。
A. 在打点计时器的两接线柱上分别接上导线,导线的另一端分别接在低压 电源的两个接线柱上;
B. 把打点计时器固定在桌子上,让纸带穿过 ,把复写纸套在 上,且压在 上面;
C. 用刻度尺测量从计时开始点到最后一个点间的距离x;
D. 切断电压,取下纸带,如果共有n个清晰的点,则这段纸带记录的时间t= ;
O
x/m
20
t/s
80
100
丙
甲
乙
图1-26
E. 打开电源开关,用手水平地拉动纸带,纸带上被打出一系列小点;
F. 利用公式计算纸带运动的平均速度。
实验步骤的合理顺序是 。
10. 甲、乙、丙三物体同时同地出发做直线运动,运动情况如图1-26所示。在20s时间内,做匀速直线运动的物体是 ;甲物体运动的路程是 ;丙物体的平均速度大小是 。
高中物理人教版 (新课标)必修1第一章 运动的描述4 实验:用打点计时器测速度导学案: 这是一份高中物理人教版 (新课标)必修1第一章 运动的描述4 实验:用打点计时器测速度导学案,共1页。
人教版 (新课标)必修14 实验:用打点计时器测速度学案及答案: 这是一份人教版 (新课标)必修14 实验:用打点计时器测速度学案及答案,共5页。学案主要包含了学习目标,课前预习,经典例题,巩固练习等内容,欢迎下载使用。
高中物理人教版 (新课标)必修14 实验:用打点计时器测速度学案设计: 这是一份高中物理人教版 (新课标)必修14 实验:用打点计时器测速度学案设计,共5页。学案主要包含了课标要求,教材分析,教法建议,教学资源等内容,欢迎下载使用。

