新教材(辅导班)高一数学寒假讲义10《6.3.1-3.3平面向量的坐标表示》课时精讲(原卷版)学案
展开6.3.1 平面向量基本定理
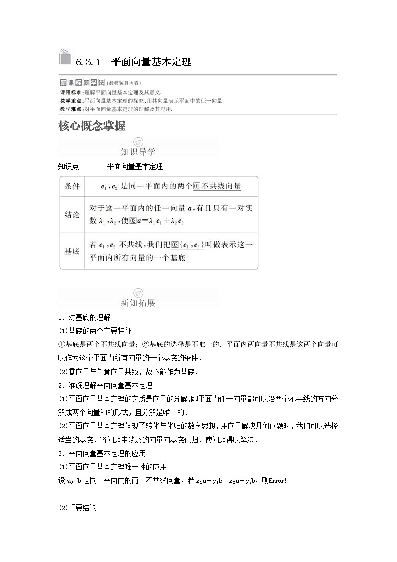
知识点 平面向量基本定理
1.对基底的理解
(1)基底的两个主要特征
①基底是两个不共线向量;②基底的选择是不唯一的.平面内两向量不共线是这两个向量可以作为这个平面内所有向量的一个基底的条件.
(2)零向量与任意向量共线,故不能作为基底.
2.准确理解平面向量基本定理
(1)平面向量基本定理的实质是向量的分解,即平面内任一向量都可以沿两个不共线的方向分解成两个向量和的形式,且分解是唯一的.
(2)平面向量基本定理体现了转化与化归的数学思想,用向量解决几何问题时,我们可以选择适当的基底,将问题中涉及的向量向基底化归,使问题得以解决.
3.平面向量基本定理的应用
(1)平面向量基本定理唯一性的应用
设a,b是同一平面内的两个不共线向量,若x1a+y1b=x2a+y2b,则
(2)重要结论
设{e1,e2}是平面内一个基底,
1.判一判(正确的打“√”,错误的打“×”)
(1)平面向量的一个基底{e1,e2}中,e1,e2一定都是非零向量.( )
(2)在平面向量基本定理中,若a=0,则λ1=λ2=0.( )
(3)在平面向量基本定理中,若a∥e1,则λ2=0;若a∥e2,则λ1=0.( )
(4)表示同一平面内所有向量的基底是唯一的.( )
2.做一做
(1)设e1,e2是同一平面内两个不共线的向量,以下各组向量中不能作为基底的是( )
A.{e1,e2} B.{e1+e2,3e1+3e2} C.{e1,5e2} D.{e1,e1+e2}
(2)在△ABC中,D为BC边上靠近点B的三等分点,若=a,=b,则=________(用a,b表示).
(3)已知向量e1,e2不共线,实数x,y满足(2x-3y)e1+(3x-4y)e2=6e1+3e2,则x=______,y=______.
(4)已知▱ABCD的两条对角线相交于点M,设=a,=b,试用基底{a,b}表示=________,=________.
题型一 正确理解基底的概念
例1 设O是平行四边形ABCD两对角线的交点,给出下列向量组:
①{,};②{,};③{,};④{,}.
其中可作为这个平行四边形所在平面的一个基底的是( )
A.①② B.①③ C.①④ D.③④
能作为基底向量的条件
考查两个向量能否作为基底,主要看两向量是否为非零向量且不共线.此外,一个平面的基底一旦确定,那么平面内任意一个向量都可以由这个基底唯一表示.注意零向量不能作基底.
设{e1,e2}是平面内一个基底,则下面四组向量中,不能作为基底的是( )
A.{e1+e2,e1-e2} B.{3e1-2e2,4e2-6e1}
C.{e1+2e2,e2+2e1} D.{e2,e2+e1}
题型二 用基底表示向量
例2 如图所示,在△ABC中,点M是AB的中点,且=,BN与CM相交于点E,
设=a,=b,试用基底{a,b}表示向量.
[条件探究]
若将本例中的“=”改为“=”,其他条件不变,试用基底{a,b}表示.
用基底表示向量的方法
将两个不共线的向量作为基底表示其他向量,基本方法有两种:一种是运用向量的线性运算法则对所求向量不断进行转化,直至能用基底表示为止;另一种是通过列向量方程或方程组的形式,利用基底表示向量的唯一性求解.
如图,梯形ABCD中,AB∥CD,且AB=2CD,M,N分别是DC和AB的中点,若=a,=b,试用a,b表示,,.
题型三 利用平面向量基本定理解决共线问题
例3 设{e1,e2}是平面内的一个基底,如果=3e1-2e2,=4e1+e2,=8e1-9e2,
求证:A,B,D三点共线.
(1)三点共线问题的解法
一是利用平面向量基本定理、结合向量的线性运算表示有公共点的两向量之间的共线关系.
二是找直线外一点(任意一点也可)O,若存在唯一实数对λ,μ∈R使=λ+μ(λ+μ=1).则P,A,B三点共线.
(2)注意向量共线与平面向量基本定理放在一起思考解决是否共线问题.
若向量a=2e1-3e2,b=2e1+3e2,其中e1,e2不共线,向量c=2e1-9e2,则是否存在这样的实数λ,μ,使d=λa+μb与c共线?
题型四 利用平面向量基本定理解决平面几何问题
例4 如图所示,L,M,N分别为△ABC的边BC,CA,AB上的点,且=l,=m,=n,若++=0,求证:l=m=n.
(1)平面向量基本定理是向量法的理论基础,它不仅提供了向量的几何表示方法,同时也使向量用坐标来表示成为可能,从而架起了向量的几何运算与代数运算之间的桥梁.这就为几何问题转化为代数论证提供了理论工具.
(2)由平行向量基本定理可知,任意向量都可以用一个与它共线的非零向量线性表示,而且这种表示是唯一的.因此,平面向量基本定理是平行向量基本定理从一维到二维的推广.
如图,设一直线上三点A,B,P满足=λ(λ≠-1),O是平面上任一点,则( )
A.= B.= C.= D.=
1.{e1,e2}是平面内一个基底,下面说法正确的是( )
A.若实数λ1,λ2使λ1e1+λ2e2=0,则λ1=λ2=0
B.空间内任一向量a可以表示为a=λ1e1+λ2e2(λ1,λ2为实数)
C.对实数λ1,λ2,λ1e1+λ2e2不一定在该平面内
D.对平面内任一向量a,使a=λ1e1+λ2e2的实数λ1,λ2有无数对
2.A,B,O是平面内不共线的三个定点,且=a,=b,点P关于点A的对称点为Q,点Q关于点B的对称点为R,则等于( )
A.a-b B.2(b-a) C.2(a-b) D.b-a
3.已知向量a,b不共线,且=a+2b,=-5a+6b,=7a-2b,则一定共线的三点是( )
A.A,B,D B.A,B,C
C.B,C,D D.A,C,D
4.已知向量e1,e2不共线,实数x,y满足(3x-4y)e1+(2x-3y)e2=6e1+3e2,
则x-y=________.
5.在△ABC中,=,=,BE与CD交于点P,且=a,=b,用a,b表示.
6.3.2 平面向量的正交分解及坐标表示
6.3.3 平面向量加、减运算的坐标表示
知识点一 平面向量的正交分解及坐标表示
(1)平面向量的正交分解
把一个向量分解为两个互相垂直的向量,叫做把向量作正交分解.
(2)平面向量的坐标表示
知识点二 平面向量加、减运算的坐标运算
1.在直角坐标平面内,以原点为起点的向量=a,点A的位置被向量a唯一确定,此时点A的坐标与向量a的坐标统一为(x,y).
2.平面向量的坐标与该向量的起点、终点坐标有关;应把向量的坐标与点的坐标区别开来,只有起点在原点时,向量的坐标才与终点的坐标相等.
3.符号(x,y)在直角坐标系中有两重意义,它既可以表示一个固定的点,又可以表示一个向量.为了加以区分,在叙述中,就常说点(x,y)或向量(x,y).
特别注意:向量a=(x,y)中间用等号连接,而点的坐标A(x,y)中间没有等号.
4.(1)平面向量的正交分解实质上是平面向量基本定理的一种应用形式,只是两个基向量e1和e2互相垂直.
(2)由向量坐标的定义,知两向量相等的充要条件是它们的横、纵坐标对应相等,即a=b⇔x1=x2且y1=y2,其中a=(x1,y1),b=(x2,y2).
(3)向量的坐标只与起点、终点的相对位置有关,而与它们的具体位置无关.
(4)当向量确定以后,向量的坐标就是唯一确定的,因此向量在平移前后,其坐标不变.
1.判一判(正确的打“√”,错误的打“×”)
(1)与x轴平行的向量的纵坐标为0;与y轴平行的向量的横坐标为0.( )
(2)两个向量的终点不同,则这两个向量的坐标一定不同.( )
(3)当向量的始点在坐标原点时,向量的坐标就是向量终点的坐标.( )
(4)向量可以平移,平移前后它的坐标发生变化.( )
2.做一做
(1)已知=(-2,4),则下列说法正确的是( )
A.A点的坐标是(-2,4)
B.B点的坐标是(-2,4)
C.当B是原点时,A点的坐标是(-2,4)
D.当A是原点时,B点的坐标是(-2,4)
(2)已知=(1,3),且点A(-2,5),则点B的坐标为( )
A.(1,8) B.(-1,8) C.(3,-2) D.(-3,2)
(3)若a=(2,1),b=(1,0),则a+b的坐标是( )
A.(1,1) B.(-3,-1) C.(3,1) D.(2,0)
(4)若点M(3,5),点N(2,1),用坐标表示向量=________.
题型一 平面向量的正交分解及坐标表示
例1 (1)已知向量i=(1,0),j=(0,1),对坐标平面内的任一向量a,给出下列四个结论:
①存在唯一的一对实数x,y,使得a=(x,y);
②若x1,x2,y1,y2∈R,a=(x1,y1)≠(x2,y2),则x1≠x2,且y1≠y2;
③若x,y∈R,a=(x,y),且a≠0,则a的始点是原点O;
④若x,y∈R,a≠0,且a的终点坐标是(x,y),则a=(x,y).
其中正确结论的个数是( )
A.1 B.2 C.3 D.4
(2)如图所示,在边长为1的正方形ABCD中,AB与x轴正半轴成30°角.求点B和点D的坐标以及与的坐标.
求点和向量坐标的常用方法
(1)求一个点的坐标,可以转化为求该点相对于坐标原点的位置向量的坐标.
(2)在求一个向量时,可以首先求出这个向量的起点坐标和终点坐标,再运用终点坐标减去起点坐标得到该向量的坐标.
(1)如图,{e1,e2}是一个正交基底,且e1=(1,0),e2=(0,1),则向量a的坐标为( )
A.(1,3) B.(3,1) C.(-1,-3) D.(-3,-1)
(2)已知O是坐标原点,点A在第一象限,||=4,∠xOA=60°,
①求向量的坐标;
②若B(,-1),求的坐标.
题型二 平面向量加、减运算的坐标表示
例2 (1)已知三点A(2,-1),B(3,4),C(-2,0),则向量+=________,
-=________;
(2)已知向量a,b的坐标分别是(-1,2),(3,-5),求a+b,a-b的坐标.
平面向量坐标运算的技巧
(1)若已知向量的坐标,则直接应用两个向量和、差的运算法则进行.
(2)若已知有向线段两端点的坐标,则可先求出向量的坐标,然后再进行向量的坐标运算.
(3)向量加、减的坐标运算可完全类比数的运算进行.
(1)已知a=(1,2),b=(-3,4),求向量a+b,a-b的坐标;
(2)已知A(-2,4),B(3,-1),C(-3,-4),且=,=,求M,N及的坐标.
题型三 平面向量加、减坐标运算的应用
例3 如图所示,已知直角梯形ABCD,AD⊥AB,AB=2AD=2CD,过点C作CE⊥AB于点E,用向量的方法证明:DE∥BC.
通过建立平面直角坐标系,可以将平面内的任一向量用一个有序实数对来表示;反过来,任一有序实数对都表示一个向量.因此向量的坐标表示实质上是向量的代数表示,引入向量的坐标后,可使向量运算代数化,将数和形结合起来,从而将几何问题转化为代数问题来解决.
已知平行四边形ABCD的四个顶点A,B,C,D的坐标依次为(3,-1),
(1,2),(m,1),(3,n).求msinα+ncosα的最大值.
1.设平面向量a=(3,5),b=(-2,1),则a+b=( )
A.(1,6) B.(5,4) C.(1,-6) D.(-6,5)
2.已知向量=(1,-2),=(-3,4),则=( )
A.(-4,6) B.(2,-3) C.(2,3) D.(6,4)
3.如图,向量a,b,c的坐标分别是________,________,________.
4.在平面直角坐标系中,|a|=2,a的方向相对于x轴正方向的逆时针转角为135°,则a的坐标为________.
5.在平面直角坐标系xOy中,向量a,b的位置如图所示,已知|a|=4,|b|=3,且∠AOx=45°,∠OAB=105°,分别求向量a,b的坐标.
新教材(辅导班)高一数学寒假讲义03《函数概念与性质》(原卷版)学案: 这是一份新教材(辅导班)高一数学寒假讲义03《函数概念与性质》(原卷版)学案,共5页。学案主要包含了填空题(5分/题,共20分)等内容,欢迎下载使用。
新教材(辅导班)高一数学寒假讲义06《6.1.1-1.3平面向量的概念》课时精讲(原卷版)学案: 这是一份新教材(辅导班)高一数学寒假讲义06《6.1.1-1.3平面向量的概念》课时精讲(原卷版)学案,共8页。
新教材(辅导班)高一数学寒假讲义12《6.3.5平面向量数量积的坐标表示》课时精讲(原卷版)学案: 这是一份新教材(辅导班)高一数学寒假讲义12《6.3.5平面向量数量积的坐标表示》课时精讲(原卷版)学案,共7页。

