地理选择性必修3 资源、环境与国家安全第四节 海洋空间资源与国家安全当堂达标检测题
展开第一单元 自然资源与国家安全
第四节 海洋空间资源与国家安全
一、选择题
随着科学技术的发展,海洋农牧化、海洋油气开发和深海采矿已形成规模,海洋将为人类的生产、生活提供新的依托空间。据此完成各题。
1.海底油气勘探和开采的工作基地是( )
A.海岸 B.海洋人工岛
C.海上石油钻井平台 D.海洋船舶
2.有关海洋资源开发利用特点的叙述,正确的是( )
A.海洋资源不仅数量大,而且资源密集程度高
B.海洋资源的开发活动主要受海洋环境和生态系统的制约
C.海洋开发成本高是因为海洋开发风险大
D.海洋污染和海上自然灾害都是有国界的
【答案】
1.C 2.B
【解析】
1.海上石油钻井平台是海底油气勘探和开采的工作基地。C正确。
2.海洋资源尽管数量大,但是有些资源的密集程度不高,加之海洋环境比较恶劣,所以开发的成本和风险都比较大;海洋污染和海上自然灾害都是无国界的。B正确。故选B。
随着世界人口的猛增,陆地资源越来越少,陆地空间越来越拥挤,海洋也越来越被人们关注,21世纪是海洋的世纪。据此完成各题。
3.下列叙述属于海洋空间开发利用同一领域的是( )
A.沿海港口、航海运河、海上桥梁、海上机场、海底管道
B.海港码头、海滨浴场、海上油库、海底光缆、海上电站
C.海底隧道、围海造陆、海底货场、海底油库、海洋废物处理场
D.海洋牧场、海底仓库、海洋公园、工业人工岛、海上运动区
4.下列叙述正确的是( )
A.向海洋要淡水,实施海水淡化工程,是解决当前“水荒”的主要途径
B.海水运动蕴藏的能量都是可再生能源,如潮汐能、波浪能等
C.在海洋资源中,食盐储量大,是储量最多的矿产资源
D.海底多金属结核由以锰为主的多种元素构成,主要分布在北大西洋
【答案】
3.A 4.B
【解析】
3.沿海港口、航海运河、海上桥梁、海上机场、海底管道同属于海洋空间利用中的海洋运输领域;
4.海水运动蕴藏的能量都是可再生、清洁能源,主要有潮汐能、波浪能等。
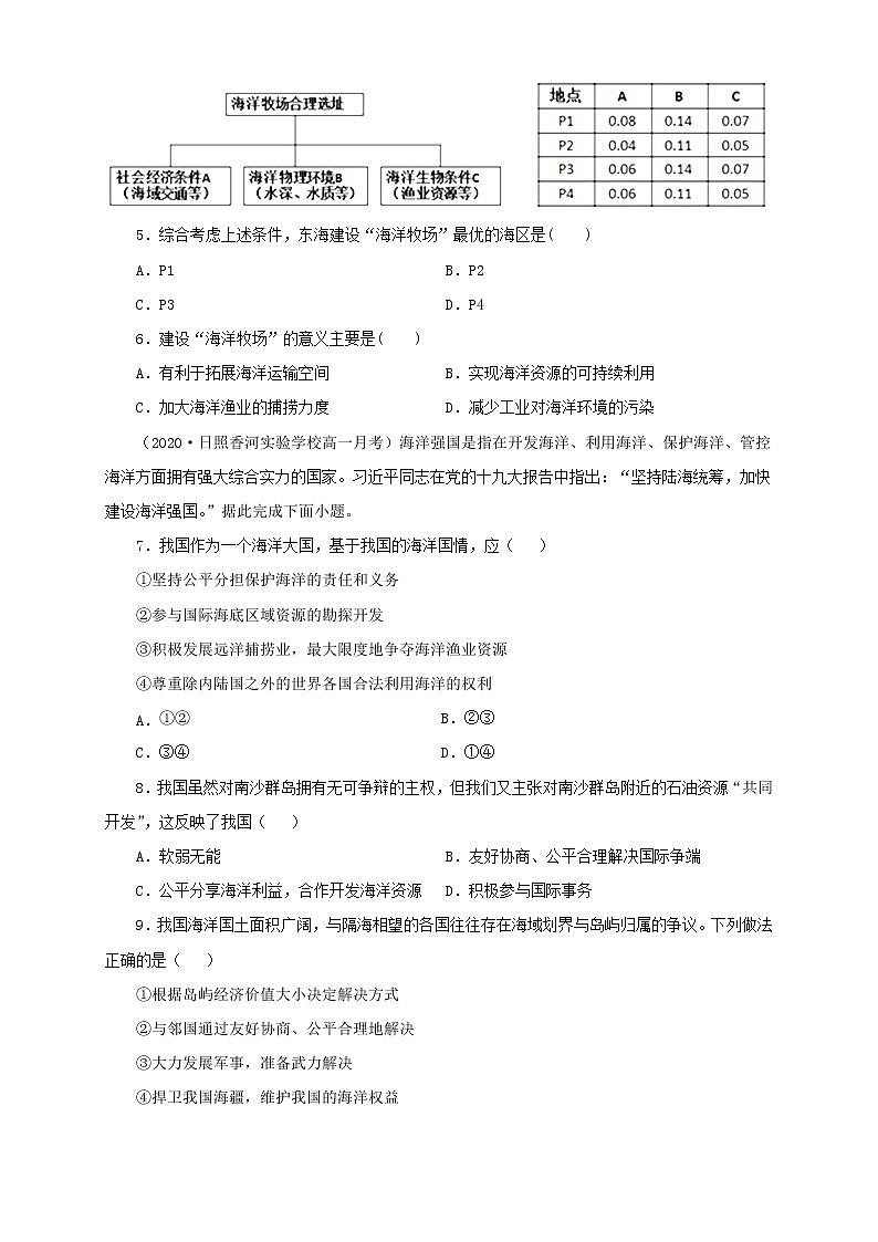
海洋牧场是指在一个特定的海域里,为了有计划地培育和管理渔业资源而设置的人工渔场。下图为影响“海洋牧场选址条件”结构图和我国东海海域四地的选址条件对比表(数值为某一条件的影响系数,数值越大表明该条件越优)。据此完成下面小题。
5.综合考虑上述条件,东海建设“海洋牧场”最优的海区是( )
A.P1 B.P2
C.P3 D.P4
6.建设“海洋牧场”的意义主要是( )
A.有利于拓展海洋运输空间 B.实现海洋资源的可持续利用
C.加大海洋渔业的捕捞力度 D.减少工业对海洋环境的污染
【答案】
5.A 6.B
【解析】本题主要考查对海洋资源的开发,建设“海洋牧场”可以增加海洋生物生产量,是对海洋生物资源的开发利用。
5.将四个海区ABC三个条件的数值分别相加,取最大值为建设“海洋牧场”最优的海区。选择A。
6.建设“海洋牧场”可以实现海洋资源的可持续利用,B对;对拓展海洋运输空间、加大海洋渔业的捕捞力度、减少工业对海洋环境的污染没关系,ACD错;选择B。
(2020·日照香河实验学校高一月考)海洋强国是指在开发海洋、利用海洋、保护海洋、管控海洋方面拥有强大综合实力的国家。习近平同志在党的十九大报告中指出:“坚持陆海统筹,加快建设海洋强国。”据此完成下面小题。
7.我国作为一个海洋大国,基于我国的海洋国情,应( )
①坚持公平分担保护海洋的责任和义务
②参与国际海底区域资源的勘探开发
③积极发展远洋捕捞业,最大限度地争夺海洋渔业资源
④尊重除内陆国之外的世界各国合法利用海洋的权利
A.①② B.②③
C.③④ D.①④
8.我国虽然对南沙群岛拥有无可争辩的主权,但我们又主张对南沙群岛附近的石油资源“共同开发”,这反映了我国( )
A.软弱无能 B.友好协商、公平合理解决国际争端
C.公平分享海洋利益,合作开发海洋资源 D.积极参与国际事务
9.我国海洋国土面积广阔,与隔海相望的各国往往存在海域划界与岛屿归属的争议。下列做法正确的是( )
①根据岛屿经济价值大小决定解决方式
②与邻国通过友好协商、公平合理地解决
③大力发展军事,准备武力解决
④捍卫我国海疆,维护我国的海洋权益
A.①② B.③④
C.①③ D.②④
【答案】
7.A 8.C 9.D
【解析】
7.我国作为一个海洋大国,应基于我国的海洋国情,在维护本国海洋权益的基础上,积极参与海洋国际事务。一方面坚持公平分担保护海洋的责任和义务,另一方面参与国际海底区域资源的勘探开发,①②正确;我国要积极合理发展远洋捕捞业,但是不会最大限度地争夺海洋渔业资源,③错误;根据《联合国海洋法公约》的有关内容,国际海底及其资源被确立为人类的共同继承财产,因此,内陆国家亦有开发海洋资源的权利,④错误。综上,正确的是①②,故本题选A。
8.我国虽然对南沙群岛拥有无可争辩的主权,但我们又主张对南沙群岛附近的石油资源“共同开发”,这反映了我国公平分享海洋利益,合作开发海洋资源的友好态度,C正确;我国对南沙群岛拥有无可争辩的主权,体现我国的坚定立场,A错误;南沙群岛是我国的领土,不属于国际问题,BD错误。故本题选C。
9.捍卫我国海疆、维护我国的海洋权益是我国每个公民的神圣职责;与邻国通过友好协商、公平合理地解决国际争端,是我国政府的一贯主张,②④正确;每个岛屿的经济价值都是不可估量的,①错误;我国向来不主张以武力解决问题,③错误。综上,正确的是②④,故本题选D。
海洋是人类的第二生存空间,随着世界人口的不断增长,世界各国越来越重视对海洋的开发。据此完成下列各题。
10.下列叙述不属于海岸带开发利用优势的是( )
A.地理位置优越 B.森林资源丰富
C.生物生产力高 D.海岸带人口稠密,具有技术和资金方面的优势
11.关于滩涂开发利用现状的叙述,正确的是( )
A.滩涂主要用于开发海滨浴场 B.滩涂主要用于开采矿产资源
C.进行水产养殖是滩涂利用的主要方式之一 D.滩涂主要用来种植粮食
【答案】
10.B 11.C
【解析】
10.海岸带地区水源充足,地形平坦,生物生产力高,C项正确;海岸带位于沿海地区,交通便利,地理位置优越,A项正确;海岸带经济发达,科技水平高,具有资金和科技方面的优势,D项正确,海岸带开发历史悠久,森林资源破坏严重,资源匮乏,B项错误,答案选B。
11.海岸带海水浅,离陆地近,从事水产养殖既能充分利用海洋资源,又能减轻对海洋环境的影响,因此是最好的开发利用方式,答案选C。
海洋水域占地球表面积的70%以上,海洋中蕴藏着丰富的生物资源。随着世界人口的增加,人类加速了对海洋生物资源的开发利用。假如开发过度,将会导致海洋生物资源的枯竭。据此完成各题。
12.海洋生态系统中数量最多的生物是( )
A.藻类 B.虾类
C.鱼类 D.哺乳类
13.要使海洋生物资源可持续利用,就必须保持海洋生态系统的动态平衡。对一个平衡的生态系统来说,下列叙述错误的是( )
A.具有一定的自动调节能力
B.能量流动与物质循环保持动态平衡
C.植物与动物的数量相等
D.生物种类之间相互制约、相互协调
14.为合理开发和保护海洋鱼类资源,可以采取的措施是( )
①全面禁止捕捞 ②实行休渔期,划分休渔区
③控制渔网网眼大小 ④制定相应的法律法规
A.①②③ B.①②④
C.①③④ D.②③④
【答案】
12.A 13.C 14.D
【解析】
12.海洋生态系统中数量最多的生物是藻类,藻类处在海洋食物链的底端。
13.一个平衡的生态系统具有一定的自动调节能力,能量流动与物质循环保持动态平衡,生物种类之间相互制约、相互协调。
14.全面禁止捕捞不现实,也不可能。
(2018·奉新县第一中学高二月考)西亚城市迪拜努力发展非石油产业比重,打造梦幻之城。下图反映了该城从海里填出两个棕榈形岛屿的过程。据此完成下列小题。
15.迪拜填造棕榈形岛屿的主要原因是( )
A.防御飓风的袭击 B.发展海水养殖业
C.提高旅游吸引力 D.承接炼油业转移
16.填海造陆建新城可能导致( )
A.近海生物的多样性减少 B.沿海湿地生态效益增强
C.地下径流入海更加通畅 D.海岸带不再受海浪侵蚀
【答案】
15.C 16.A
【解析】
15.迪拜位于波斯湾沿岸,这里不受飓风影响,A错;波斯湾较封闭,盐度较高且沿岸有石油污染,不易发展海水养殖业,B错;填造棕榈形岛屿,形状十分美观、空气清新、环境优美,可以吸引大量游客,并不是承接炼油业转移,C对D错。
16.填海造陆使原有海域(沿海湿地)变成城市,人类活动增加,使近海生物(水生和陆生)种类和数量减少,导致沿海湿地生态效益减弱,A对B错;新城建设后,硬化的地面阻碍下渗,使地下径流减少;同时也减缓了地下径流入海的速度,C错;岛屿不能完全阻挡海浪侵蚀海岸带,D错。
二、非选择题
17.(2021·山东菏泽市实验教学研究室高二月考)阅读材料,回答下列问题。
材料一 2012年7月,三沙市人民政府正式成立。三沙市是海南省地级市,地处我国南海、海南省南部,辖西沙群岛、中沙群岛、南沙群岛的岛礁及其海域,陆地面积20多平方千米,总面积200多万平方千米。管辖10个社区,常住人口约1800人(不含驻市部队官兵)余人,户籍人口621人。三沙市人民政府驻地西沙区永兴岛。三沙市是我国人口最少、海域面积最大的地级市。2020年4月,海南省在三沙市设立西沙区、南沙区,三沙市西沙区管辖西沙群岛的岛礁及其海域,代管中沙群岛的岛礁及其海域,西沙区人民政府驻永兴岛。三沙市南沙区管辖南沙群岛的岛礁及其海域,南沙区人民政府驻永暑礁。下图为三沙市地理位置和南海诸岛示意图。
材料二 南海诸岛是我国的固有领土,海洋资源丰富。
材料三 近年来,为了维护我国在南海的海洋权益,我国渔政船(下图)在南海进行日常巡航任务,不仅有效保护了我国渔民在南海的合法捕捞权利,更加彰显了我国对南海的主权是不容置疑的。在南海,我国也适时进行了岛礁建设活动,如美济礁、渚碧礁等岛礁的吹填作业、机场建设等。这些举措都有力地维护了我国在南海的各种合法权益。
(1)三沙市可开发利用的海洋能有哪些?
(2)与陆地常规能源相比,海洋能开发利用面临的困难有哪些?
(3)设立三沙市、渔政船巡航南海、南海岛礁建设等活动显示了我国维护海洋权益、加强海洋管理的能力和决心。分析我国维护南海权益的地理意义。
【答案】(1)波浪能、潮汐能、海流能等。
(2)能量密度低且时空变化大;开发环境恶劣;技术要求高,一次性投资大。
(3)有利于缓解对陆地环境的压力;有利于增加渔业、油气资源的保有量;有利于巩固国家安全;有利于强化海洋意识,树立海洋国土观念。
【解析】
本题组主要考查我国南海海洋资源开发和空间利用,中国海洋国家安全问题等,突出了地理实践力和综合思维等地理核心素养,具有非常高的实践和战略意义。
(1)结合图文信息可知三沙市地处我国南海地区,该地区可以开发利用的海洋能有波浪能、潮汐能和海流能等。
(2)与陆地常规能源相比,海洋能在开发时需要应对海洋上恶劣的环境,对开发技术和设备设施性能要求较高,投资较大。且海洋能密度较低且受环境影响较大,海洋能时空变化较大。
(3) 我国维护南海权益、加强海洋管理的地理意义是有利于缓解对陆地环境的压力。维护海洋权益,有利于增加渔业、油气资源的保有量。有利于巩固国家安全。有利于强化海洋意识,树立海洋国土观念。
18.阅读下列材料,回答问题。
材料一 外交部发言人表示,中国有关船只在中国管辖海域钓鱼岛进行正常的巡航活动是无可非议的。
材料二 根据《联合国海洋法公约》的规定和历史现实:①大陆架是陆地国土的自然延伸部分,其外延按物质来源划分;②《联合国海洋法公约》第76条规定:“沿海国的大陆架包括领海以外,依其陆地领土的全部自然延伸,扩展到大陆架外缘的海底区域的海床和底土”。
材料三
(1)说出外交部发言人发言的科学依据。
(2)对于海洋划界问题,我国的一贯主张是什么?
(3)你认为在开发和利用海洋的过程中,我国应怎样做?
【答案】 (1)钓鱼岛位于冲绳海槽以西、是台湾东部山岭的自然延伸,与琉球群岛以冲绳海槽隔开,因此钓鱼岛是我国台湾省的附属岛屿,而不是琉球群岛的组成部分。
(2)与邻国通过友好协商,公平合理地解决海洋争端。
(3)基于我国的海洋国情,在维护我国海洋权益的基础上,积极参与海洋国际事务。
【解析】 第(1)题,据图可知钓鱼岛位于冲绳海槽以西,是台湾岛的附属岛屿,与琉球群岛中间隔冲绳海槽。第(2)题,我国一贯主张与邻国通过友好协商,公平合理地解决海洋争端。第(3)题,中国作为沿海大国,应该基于我国的海洋国情,在维护海洋权益的基础上,积极参与海洋国际事务。
高中地理鲁教版 (2019)选择性必修3 资源、环境与国家安全第四节 海洋空间资源与国家安全巩固练习: 这是一份高中地理鲁教版 (2019)选择性必修3 资源、环境与国家安全第四节 海洋空间资源与国家安全巩固练习,共6页。
2020-2021学年第四节 海洋空间资源与国家安全精练: 这是一份2020-2021学年第四节 海洋空间资源与国家安全精练,共9页。试卷主要包含了建设海洋牧场的意义主要是,A 8,关于我国海洋国情的正确叙述是,下列说法错误的是等内容,欢迎下载使用。
高中地理鲁教版 (2019)选择性必修3 资源、环境与国家安全第四节 海洋空间资源与国家安全习题: 这是一份高中地理鲁教版 (2019)选择性必修3 资源、环境与国家安全第四节 海洋空间资源与国家安全习题,共6页。试卷主要包含了建设海洋牧场的意义主要是,关于我国海洋国情的正确叙述是,下列说法错误的是等内容,欢迎下载使用。

