所属成套资源:人教新版三年级上册2021-2022学年易错常考拔高题单元检测卷全套(包括期中考和期末考模拟)
小学数学人教版三年级上册9 数学广角——集合单元测试一课一练
展开
这是一份小学数学人教版三年级上册9 数学广角——集合单元测试一课一练,共15页。试卷主要包含了人参加跳绳比赛,种菜等内容,欢迎下载使用。
人教新版三年级上册2021-2022学年《第9单元+数学广角——集合》单元测试卷(1) 一.选择题(共8小题)1.(2分)2020年5月29日,共青团郑州市委郑州市少工委在举行“迎接少代会,争做好队员”﹣﹣少先队庆“六•一”主题队日活动,少先队员们向参加活动的嘉宾展示丰富多彩的社团课程内容和成长收获,其中有15人参加了跳舞表演,有20人参加了唱歌表演,有8人这两项都加了。那么只参加唱歌表演的正确列式是( )A.15+20﹣8 B.15﹣8 C.20﹣82.(2分)某班同学积极参加跳绳比赛,参加集体比赛的有10人、参加个人比赛的有19人,两项都参加的有8人,这个班共有( )人参加跳绳比赛.A.21 B.27 C.29 D.373.(2分)下列4句话中正确的说法是哪些?( )(1)步测一段距离,每步的平均长度和走的步数成反比例.(2)用4个圆心角是90°的扇形肯定可以拼成一个圆.(3)将形状、大小一样的红、白两种颜色的小球各5个,放在一个不透明的袋子里,任意摸出1个球,摸到红球和白球的可能性相等.(4)一个班有40名学生,其中有18人参加美术组,15人参加数学组,有10人这两个小组都参加,那么这两个小组都没参加的有17人.A.(1)(2)(3) B.(1)(3)(4) C.(2)(3)(4) D.(1)(2)(4)4.(2分)一班进行语文、数学测试,得优的共30人.其中语文得优的有18人,两科全得优的有9人,数学得优的有( )人.A.3 B.12 C.215.(2分)三(1)班喜欢读书的有28人,喜欢运动的有31人,既喜欢读书又喜欢运动的有12人,三(1)班共有( )人.(每人至少选一项喜欢的)A.59 B.35 C.476.(2分)妈妈昨天买的菜有:萝卜、黄瓜、白菜、茄子、排骨、鱼.今天买的菜有:豆腐、白菜、茄子、牛肉、黄瓜、虾.妈妈两天一共买了( )种菜.A.8 B.9 C.107.(2分)六(1)班有46人,喜欢打乒乓球的有32人,喜欢打羽毛球的有26人,既喜欢打乒乓球又喜欢打羽毛球的至少有( )人。A.11 B.12 C.13 D.148.(2分)李老师出了两道题,全班43人中答对A题的有25人,答对B题的有19人,两道题都不会的有5人。两道题都答对的有( )人。A.1 B.4 C.6 D.8二.填空题(共8小题)9.(3分)三年级同学参加朗诵比赛的有52人,参加绘画比赛的有49人,两项都参加的有15人,三年级有 人参加了比赛.10.(3分)如图,参加体育小组的有 人,参加科技小组的有 人,两个小组一共有 人.11.(3分)三年级(1)班有12人参加了数学竞赛,有15人参加了语文竞赛,有4人两项竞赛都参加了,三年级(1)班参加数学和语文竞赛的一共有 人.12.(3分)某小学举行数学、语文,常识三科竞赛,学生中至少参加一科的:数学203人,语文179人,常识165人。参加两科的:数学,语文143人,数学、常识116人,语文、常识97人,三科都参加的有89人。这个小学参加竞赛的总人数有 人。13.(3分)运动会上,三(1)班同学有15人参加了跳绳比赛,8人参加了短跑比赛,赛后发现参加两项比赛的总人数是20人,这是因为: .14.(3分)学校运动会上,三(1)班参加跳绳比赛的有12人,参加跑步比赛的有8人,两种比赛都参加的有5人,三(1)班参加比赛的一共有 人。15.(3分)体育比赛,四一班参加乒乓球赛的有26人,羽毛球赛的有14人,参加这两项比赛的一共有30人.两项都参加的有 人.16.(3分)五(1)班参加数学竞赛的有17人,参加作文竞赛的有21人,其中两种都参加的有8人,参加这两种竞赛的共有 人.三.判断题(共2小题)17.(3分)体育馆里共有30人参加跳台和跳板比赛,参加跳台的有16人,参加跳板的有19人,两项比赛都参加的有5人. .(判断对错)18.(3分)有旅客100人,其中有10人既不懂英语又不懂俄语,有75人懂英语,有83人懂俄语,既懂俄语又懂英语的有68人. (判断对错)四.应用题(共4小题)19.(5分)三(1)班有学生45人,喜欢喜羊羊的有22人,喜欢美羊羊的有28人,既喜欢喜羊羊又喜欢美羊羊的有 人。20.(5分)某校对一年级某班新生做一项调查,学生共48人,会唱歌的人数占全班的,会跳舞的占全班的,两项都不会的有3人,两项都会的有多少人? 21.(5分)六(1)班同学坚持参加体育锻炼.体育委员对班级爱好打乒乓球、羽毛球的情况做了统计:85%的人爱好打乒乓球,75%的人爱好打羽毛球,还有10%的人既不爱好打乒乓球也不爱好打羽毛球.请求出这个班爱好打乒乓球和羽毛球两项活动的人数占总人数的百分之几. 22.(5分)某学校五年级学生在周一到周三的课后“阳光锻炼”活动中,参加跳绳活动的有87人;参加排球活动的有65人;参加篮球活动的有76人。同时参加跳绳和排球的有25人;同时参加跳绳和篮球的有18人;同时参加排球和篮球的有16人;同时参加三项活动的有5人;都没参加的有5人。你知道五年级学生一共有多少人吗? 五.操作题(共1小题)23.(9分)塔山小学四年级一班的同学参加社区实践活动,捡垃圾的有19人,打扫卫生的有25人,两项活动都参加的有10人,参加社区实践活动的一共有 人.六.解答题(共4小题)24.(5分)把动物下面的字母填在合适的位置.25.(5分)把下面动物的序号填写在合适的圈里.26.(5分)根据下面统计表,把同学们的名字填在如图所示中合适的位置,再填空。三(1)班参加兴趣小组情况统计表音乐组周丹李红朱一杨兰马杰美术组陈东朱一宋军王丽杨兰既参加音乐组又参加美术组的有 人。27.(5分)一次数学测验.全班36人中,做对第一道聪明题的有21人,做对第二道聪明题的有18人,每人至少做对一道题.问两道都做对的有几人?
人教新版三年级上册2021-2022学年《第9单元+数学广角——集合》单元测试卷(1)参考答案与试题解析一.选择题(共8小题)1.【分析】有20人参加了唱歌表演,包括两部分,即只参加唱歌表演的,两者都参加的,因为有8人这两项都加了,所以用20减去8就是只参加唱歌表演的。【解答】解:20﹣8=12(人)答:只参加唱歌表演的有12人。故选:C。【点评】此题考查利用容斥原理解决实际问题的灵活应用,可借助图形解决问题。2.【分析】根据容斥原理,用参加集体比赛的10人加参加个人比赛的19人,求出和,然后再减去两项都参加的8人(重复计算了1次),即得总人数.【解答】解:10+19﹣8=29﹣8=21(人)答:这个班共有21人参加跳绳比赛.故选:A。【点评】本题考查了容斥原理,关键是理解两项都参加的人数是既参加集体比赛又参加个人比赛的重叠部分,知识点是:总人数=(A+B)﹣既A又B.3.【分析】(1)判断两个相关联的量之间成什么比例,就看这两个量是对应的比值一定,还是对应的乘积一定;如果是比值一定,就成正比例;如果是乘积一定,则成反比例.(2)用4个圆心角是90°的扇形要拼成一个圆,还需要扇形的半径相等;据此解答即可.(3)将形状、大小一样的红、白两种颜色的小球各5个,红球和白球的个数相等,那么可能性就相等;据此解答即可.(4)有18人参加美术组,15人参加数学组,则参加的人数有15+18=33人,其中有10人两个小组都参加(重复计算了一次),则实际参加的人数是33﹣10=23人,那么两个小组都没参加的人数有40﹣23=17人;据此解答即可.【解答】解:(1)每步的平均长度×走的步数=步测一段距离(一定),是乘积一定,每步的平均长度和走的步数成反比例.所以原题说法正确.(2)只有用4个圆心角是90°,且半径相等的扇形才能拼成一个圆,所以原题说法错误.(3)因为5=5,所以任意摸出1个球,摸到红球和白球的可能性相等;所以原题说法正确.(4)15+18﹣10=23(人)40﹣23=17(人)即这两个小组都没参加的有17人,所以原题说法正确.综上所述,正确的说法(1)(3)(4).故选:B.【点评】本题考查的知识点比较多,要结合各自的特点和算理解答即可.4.【分析】根据容斥原理可知:数学得优的人数=总人数﹣语文得优的人数+两科全得优的人数,然后代入数据解答即可。【解答】解:30﹣18+9=12+9=21(人)答:数学得优的有21人。故选:C。【点评】此题考查利用容斥原理解决实际问题的灵活应用,可借助图形解决问题。5.【分析】根据“喜欢读书的有28人,喜欢运动的有31人”可得两者的总人数:28+31=59人,这其中把两种都喜欢的人数多计算了一次,所以根据容斥原理可得三(1)班一共有:59﹣12=47(人),据此解答即可.【解答】解:28+31﹣12=59﹣12=47(人)答:三(1)班一共有47人.故选:C.【点评】本题是典型的容斥问题,解答规律是:总数量=A+B﹣既A又B.6.【分析】妈妈昨天买的菜有:萝卜、黄瓜、白菜、茄子、排骨、鱼共6种.今天买的菜有:豆腐、白菜、茄子、牛肉、黄瓜、虾共6种.其中黄瓜、白菜、茄子重叠了,然后求出两天的种数和,再减去重叠的3种即可.【解答】解:6+6﹣3=12﹣3=9(种)答:妈妈两天一共买了9种菜.故选:B。【点评】此题考查利用容斥原理解决实际问题的灵活应用,可借助图形解决问题.7.【分析】由题意可知,不喜欢打乒乓球的有46﹣32=14(人),不喜欢打羽毛球的有46﹣26=20(人);则不喜欢打羽毛球或乒乓球的人最多有14+20=34(人),从而喜欢打乒乓球又喜欢打羽毛球的至少有46﹣34=12(人),由此选择即可。【解答】解:不喜欢打乒乓球的有:46﹣32=14(人)不喜欢打羽毛球的有:46﹣26=20(人)则不喜欢打羽毛球或乒乓球的人最多有:14+20=34(人)从而喜欢打乒乓球又喜欢打羽毛球的至少有:46﹣34=12(人)答:既喜欢打乒乓球又喜欢打羽毛球的至少有12人。故选:B。【点评】解答此题的关键是,在理解题意的基础上,利用最值问题,找准对应的量,列式解答即可。8.【分析】至少答对一道又43﹣5=38(人),根据“答对A题的有25人,答对B题的有19人”可得两者的总人数:25+19=44(人),这其中把两道题都答对的人数多计算了一次,所以根据容斥原理可得两道题都答对的人数是:44﹣38=6(人),据此解答即可。【解答】解:43﹣5=38(人)25+19=44(人)44﹣38=6(人)答:两道题都答对的有6人。故选:C。【点评】本题是典型的容斥问题,解答规律是:既A又B=A+B﹣总数量(两种情况)。二.填空题(共8小题)9.【分析】由题意,用49+52=101求出至少参加一个比赛项目的同学的总人数,再减去两项都参加的人数就是三年级参加比赛的总人数.【解答】解:49+52﹣15=101﹣15=86(人)答:三年级有86人参加了比赛.故答案为:86.【点评】此题考查利用容斥原理解决实际问题的灵活应用,可借助图形解决问题.10.【分析】数一数可知参加体育小组的有6人,参加科技小组的有5人,求两个小组一共的人数,把三部分的人数相加即可。【解答】解:参加体育小组的有6人,参加科技小组的有5人,两个小组一共有:4+2+3=9(人)答:参加体育小组的有6人,参加科技小组的有5人,两个小组一共有9人。故答案为:6、5、9。【点评】此题考查利用容斥原理解决实际问题的灵活应用,可借助图形解决问题。11.【分析】由题意,用12+15就是只参加了数学竞赛、只参加了语文竞赛以及两项竞赛都参加的人数的2倍,再减去重叠的4人,就是三年级(1)班参加数学和语文竞赛的总人数.【解答】解:12+15﹣4=27﹣4=23(人)答:三年级(1)班参加数学和语文竞赛的一共有23人.故答案为:23.【点评】本题考查了容斥原理,知识点是容斥原理一:总人数=(A+B)﹣既A又B.12.【分析】根据题意,至少参加一科的:数学203人,语文179人,常识165人。参加两科的:数学,语文143人,数学、常识116人,语文、常识97人,三科都参加的有89人。根据容斥问题,参加三科的人数为:(203+179+165﹣143﹣116﹣97)人,由于三科都参加的有89人,所以这个小学参加竞赛的总人数为:(203+179+165﹣143﹣116﹣97+89)。据此解答。【解答】解:203+179+165﹣143﹣116﹣97+89=280(人)答:这个小学参加竞赛的总人数有280人。故答案为:280。【点评】本题考查了容斥问题的灵活运用,关键是明确它们之间的包含关系。13.【分析】先用15加8求出参加了跳绳比赛和参加了短跑比赛的人数和,因为这个和大于20人,所以有部分同学既参加了跳绳比赛又参加了短跑比赛;据此解答即可.【解答】解:15+8=23(人)23>2023﹣20=3(人)这是因为:有3位同学既参加了跳绳比赛又参加了短跑比赛;故答案为:有3位同学既参加了跳绳比赛又参加了短跑比赛.【点评】此题考查利用容斥原理解决实际问题的灵活应用,可借助图形解决问题.14.【分析】根据“跳绳比赛的有12人,参加跑步比赛的有8人”可得两者的总人数:12+8=20(人),这其中把两种比赛都参加的人数多计算了一次,所以根据容斥原理可得这两项活动共有:20﹣5=15(人),据此解答即可。【解答】解:12+8﹣5=20﹣5=15(人)答:三(1)班参加比赛的一共有15人。故答案为:15。【点评】本题是典型的容斥问题,解答规律是:总数量=A+B﹣既A又B。15.【分析】根据容斥原理:既A又B=A+B﹣总人数,所以用参加乒乓球的人数加参加羽毛球的人数,求出和,然后再减去参加这两项比赛的人数,即得两项都参加的人数。【解答】解:26+14﹣30=40﹣30=10(人)答:参加这两项比赛的一共有10人。故答案为:10。【点评】本题主要考查容斥问题,关键利用容斥问题公式:总人数=A+B﹣既A又B,计算即可。16.【分析】根据容斥原理,把参加数学竞赛和作文竞赛的人数加起来,再减去两种都参加的人数(即重复计算的人数),求出参加这两种竞赛都参加的人数即可.【解答】解:17+21﹣8=38﹣8=30(人)答:参加这两种竞赛的共有30人.故答案为:30.【点评】本题考查了容斥原理,知识点是容斥原理一:总人数=(A+B)﹣既A又B.三.判断题(共2小题)17.【分析】先计算出参加两项比赛的总人数,因为每人至少参加一项,有部分同学两项都参加了,重复数了,所以总人数比实际全班人数多,比全班实际人数多出的人数就是两项都参加的人数.【解答】解:16+19﹣30=35﹣30=5(人).答:这两项比赛都参加的有5人.故答案为:√.【点评】此题属于简单的容斥原理问题,参加的总人数和实际人数的差就是两项都参加的人数.18.【分析】有100位旅客,其中有10人既不懂英语,又不懂俄语,则会外语的共有100﹣10人,又有75人懂英语,83人懂俄语,根据容斥原理可知,懂英语又懂俄语的有:(75+83)﹣(100﹣10)人.【解答】解:(75+83)﹣(100﹣10)=158﹣90=68(人)答:懂英语又懂俄语的有68人.故答案为:√.【点评】完成本题要注意,要先将既不懂英语,又不懂俄语的10人从总人数中减去.四.应用题(共4小题)19.【分析】结合题意,可先求出喜欢喜羊羊、美羊羊的人数和,再用人数和减去全班的人数就是既喜欢喜羊羊又喜欢美羊羊的人数。【解答】解:28+22﹣45=50﹣45=5(人)答:既喜欢喜羊羊又喜欢美羊羊的有5人。故答案为:5。【点评】本题是典型的容斥问题,解答规律是:既A又B=A+B﹣总数量(两种情况)。20.【分析】根据分数乘法的意义,分别求出会唱歌的人数和会跳舞的人数,然后求出两者的和,这样再减去至少会一种的人数48﹣3=45人,就是两项都会的有多少人.【解答】解:48×=32(人)48×=36(人)48﹣3=45(人)32+36﹣45﹣2=23(人)答:两项都会的有23人.【点评】两量重叠问题:A类与B类元素个数的总和=A类元素的个数+B类元素个数﹣既是A类又是B类的元素个数.21.【分析】还有10%的人既不爱好打乒乓球也不爱好打羽毛球,则至少喜欢一样的占总人数1﹣10%,然后根据两量重叠问题:既是A类又是B类的元素个数=A类元素的个数+B类元素个数﹣A类与B类元素个数的总和;代入数据解答即可.【解答】解:85%+75%﹣(1﹣10%)=160%﹣90%=70%答:这个班爱好打乒乓球和羽毛球两项活动的人数占总人数的70%.【点评】此题考查利用容斥原理解决实际问题的灵活应用,可借助图形解决问题.22.【分析】根据容斥问题公式,用参加跳绳活动的有87人加上参加排球活动的有65人加上参加篮球活动的有76人,减去参加跳绳和排球的有25人,减去参加跳绳和篮球的有18人,减去参加排球和篮球的有16人,再加上参加三项活动的有5人,加上都没参加的有5人,求全班总人数即可。【解答】解:87+65+76﹣25﹣18﹣16+5+5=228﹣25﹣28﹣16+5+5=179(人)答:五年级学生一共有179人。【点评】本题主要考查容斥问题,关键是利用容斥问题公式解决问题。五.操作题(共1小题)23.【分析】由题意,用19﹣10就是只参加捡垃圾的人数,用25﹣10就是只参加打扫卫生的人数,两项活动都参加的有10人,然后把这三部分的人数相加即可;也可把捡垃圾的19人与打扫卫生的25人相加,再减去重复计算的两项活动都参加的人数,即得社区实践活动的总人数.【解答】解:19﹣10=9(人)25﹣10=15(人)9+15+10=34(人)答:参加社区实践活动的一共有 34人.故答案为:34.【点评】本题考查了容斥原理,关键是理解10人是既捡垃圾又打扫卫生的学生的重叠部分.六.解答题(共4小题)24.【分析】根据图示陆地上的动物有:A、E、G;水陆路两栖的动物有B;水里的动物有C、D、F;据此填空即可.【解答】解:【点评】解答本题关键是明确这些动物的生活习性和分类.25.【分析】根据图形中的动物,可以得到它们的生活的地方,①鱼④金鱼⑤螃蟹⑦鲸鱼这些只能生活在水里;②青蛙⑥鳄鱼既可以生活在陆地上,也可以生活在水里;③狗⑧牛只能生活在陆地上,从而可以将题目中的圈补充完整.【解答】解:由图可知,①④⑤⑦只能生活在水里,②⑥既可以生活在陆地上,也可以生活在水里,③⑧只能生活在陆地上.【点评】本题考查统计图表的填补,明确各种动物生活的区域是解答本题的关键.26.【分析】根据统计表中参加各兴趣小组的名单,完成图示,并结合图示回答问题即可。【解答】解:如图:答:既参加音乐组又参加美术组的有2人。故答案为:2。【点评】此题考查利用容斥原理解决实际问题的灵活应用,可借助图形解决问题。27.【分析】用做对第一道题的人数加上第二道题的人数,然后再减去全班的总人数就是两题都做对的人数.【解答】解:21+18﹣36,=39﹣36,=3(人);答:两道都做对的有3人.【点评】本题属于简单的容斥原理问题,关键是明确两题都做对的人数重复数了两次,所以做对第一道题的人数加上做对第二道题的人数减去总人数就是两题都做对的人数.声明:试题解析著作权属菁优网所有,未经书面同意,不得复制发布日期:2021/12/28 11:19:58;用户:江凯旋;邮箱:18079131761;学号:41362289
相关试卷
这是一份小学数学人教版三年级上册9 数学广角——集合单元测试当堂达标检测题,共17页。试卷主要包含了选择题,填空题,判断题,解答题等内容,欢迎下载使用。
这是一份三年级上册5 倍的认识单元测试当堂达标检测题,共11页。试卷主要包含了选择题,判断题,填空题,计算题,作图题,解答题等内容,欢迎下载使用。
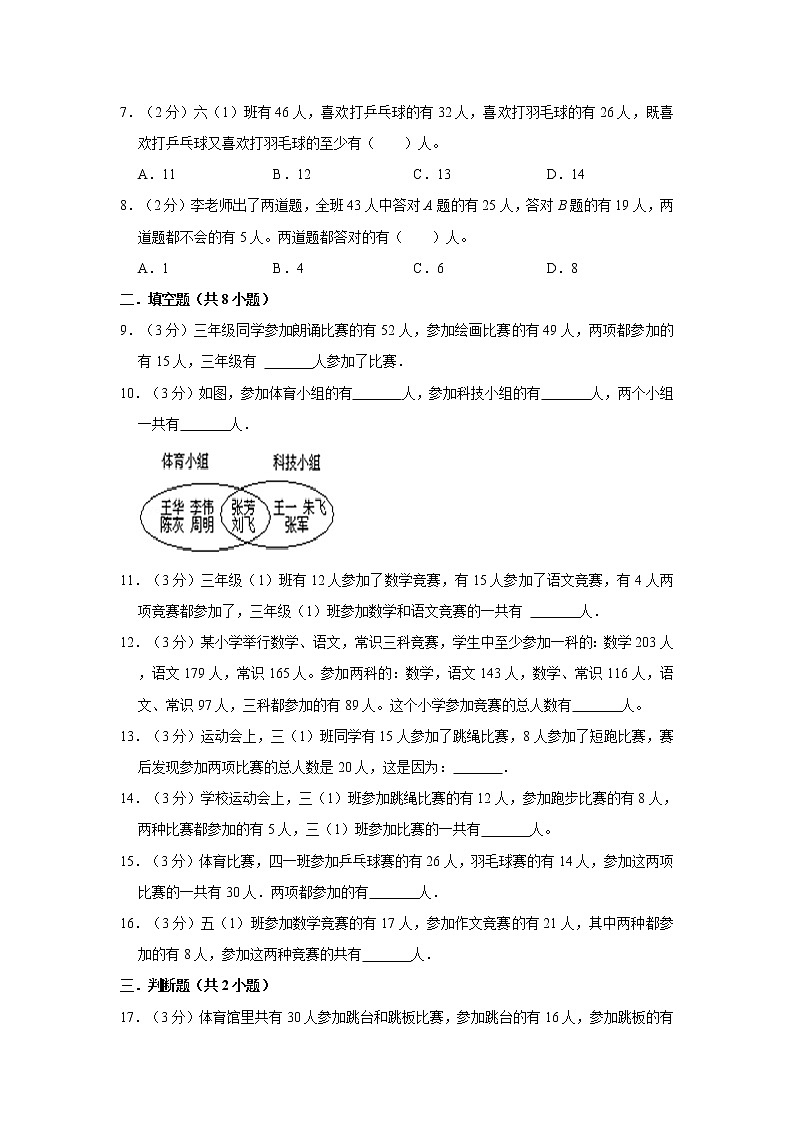
这是一份小学数学人教版三年级上册5 倍的认识单元测试当堂达标检测题,共10页。试卷主要包含了单选题,判断题,填空题,解答题等内容,欢迎下载使用。

