河南省信阳市潢川县2021-2022学年九年级上学期化学期末模拟题(三)(word版 含答案)
展开1. 下列变化中,属于物理变化的是( )
A.
氧气可以使带火星的木条复燃
B.
水受热蒸发
C.
液体混合产生气体
D.
葡萄酿成美酒
2. 干燥多风季节的夜晚,在荒野里,人们有时看到“鬼火”现象,其实它是一种类似于氨气组成的气体(PH3)在空气中的自燃现象,PH3中P元素的化合价是( )
A.﹣3 B.+3 C.+1 D.+5
3. 已知某两种物质在光照条件下能发生化学反应,其微观示意图如图,(一种小球代表一种原子)则下列说法正确的是( )
A.图示中的反应物都是单质 B.图示中共有4种分子
C.该反应属于化合反应 D.该图示不符合质量守恒定律
4. 用分子的观点解释下列事实,其中不正确的是( )
A.水沸腾后壶盖被顶起﹣温度升高,分子的体积变大
B.春天百花盛开,花香四溢﹣分子在不断运动
C.50 mL水与50 mL酒精混合,液体总体积小于100 mL﹣分子之间有间隔
D.水与过氧化氢化学性质不同﹣分子构成不同
5. 银杏叶、果实防治高血压、心脏病重要的医药原料,下列银杏生长过程中所施肥料属于氮肥的是( )
A.KH2CO3 B.CO(NH2)2C.K2SO4D.Ca(H2P04)2
6. 二氧化氮是大气的污染物之一.煤燃烧会产生一部分二氧化氮气体,它会与空气中的氧气、水蒸气发生反应形成酸雨,NO2+O2+H2O═HNO3,配平后各物质的化学计量数分别是( )
A.1,1,1,2 B.2,1,1,2C.4,1,2,4 D.6,2,3,6
7. 化学反应前后一定不改变的是 ( )
①原子数目 ②分子数目 ③物质种类 ④物质质量总和 ⑤原子质量 ⑥元素种类 ⑦相对原子质量.
A.①②③ B.②③④C.①④⑤⑥⑦ D.①②③④⑤⑥⑦
8. 在化学反应里,元素的原子结构发生变化的是( )
A.质子数B.最外层电子C.中子数D.核电荷数
9. 下列物质由离子构成的是( )
A.氨气 B.硫酸铜 C.铜 D.金刚石
10. 下列化学符号书写正确的是( )
A.两个氢分子:2H B.硫酸根离子:SO4﹣2
C.3个氧分子:3O2 D.一氧化碳:C
11. 原子的质量主要取决于( )
A.质子数和电子数 B.质子数和中子数
C.中子数和电子数 D.质子数、中子数和电子数
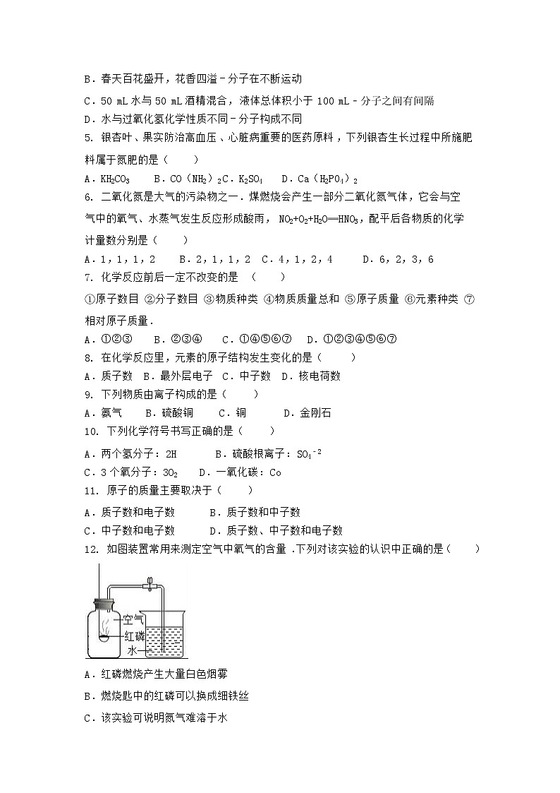
12. 如图装置常用来测定空气中氧气的含量.下列对该实验的认识中正确的是( )
A.红磷燃烧产生大量白色烟雾
B.燃烧匙中的红磷可以换成细铁丝
C.该实验可说明氮气难溶于水
D.红磷的量不足会导致进入集气瓶中水的体积大于
13. 如图是反映某个化学反应里个物质质量与时间的变化关系,下列对此变化的描述中,正确的是( )
A.充分反应后,乙+丙=甲的质量
B.物质甲的相对分子质量大于乙
C.此化学反应中,不遵守质量守恒定律
D.此化学反应是分解反应
14. 我国已成功研制出制取二氧化氯的新方法,该反应的化学方程式为:2X+Cl2═2NaCl+2ClO2.则物质X的化学式为( )
A.Na2O B.NaClO2C.Na ClO3 D.Na2Cl2O4
15. 下列实验操作正确的是( )
A.
液体读数
B.
液体取用
C.
过滤
D.
滴加液体
二.填空题(共6小题,满分25分)
16. 选择正确答案的化学式填空:
A.活性炭 B.水 C.干冰 D.二氧化硫 E.氮气 F.高锰酸钾
①形成酸雨的主要物质是 .
②可以致冷剂,也可用于人工降雨的物质是 .
③具有吸附性,净水器中常使用的物质是 .
④常用来填充灯泡以延长灯泡寿命的物质是 .
⑤选择上述物质作为反应物,各写出一个符合下列反应类型的化学方程式:化合反应 分解反应 .
17. 欲除去下列物质溶液中的杂质(括号内为杂质),写出相应的试剂:
(1)HNO3(HCl) .
(2)NaNO3(Na2SO4) .
18. 生活中处处有化学,通过学习已经知道:
(1)污染空气的主要污染物为 和 ;
(2)铁生锈、食物腐烂是因为空气中有 ;雨雪等自然现象证明空气中有 .
19. ①镁粉、②干冰、③二氧化硫、④氢气、⑤氯酸钾等物质中选择一种物质的序号来填空(每种物质限选一次):
(1)在空气中易形成酸雨的是 ;
(2)可用来人工降雨的是 ;
(3)在军事上可用来制造照明弹的是 ;
(4)属于高能、无污染的能源是 .
20. 已知水的沸点随压强的减少而降低.现有如图所示实验装置,夹子开始处于关闭状态.将液体A滴入试管②与气体B充分反应后,打开夹子,发现试管①内的水立刻沸腾.
(1)A和B可能的一种组合是:
(2)A和B反应的化学方程式是: .
21. 在灾后防预工作中,常用二氧化氯(化学式:ClO2)作消毒剂.二氧化氯在常温下是一种橙绿色、有刺激性气味的气体,在11℃以下为红色液体,易溶于水.见光易分解.请你回答:
(1)二氧化氯的化学性质是 ,
物理性质是 (各写一条);
(2)我国已成功研制出制取二氧化氯的新方法,其反应原理就是将亚氯酸钠与氯气(Cl2)反应反应,生成二氧化氯和氯化钠.该反应的化学方程式为 .
三.实验探究题(共3题,满分25分)
22. 下列是实验室制取气体物质的常用装置
(1)写出标示仪器的名称:a b
(2)实验室用高锰酸钾制取氧气,应选用的发生装置是 ,反应的化学方程式为
(3)下面是利用装置C收集氧气的操作,正确的实验操作顺序是 (填序号).
①待集气瓶内集满气体后,盖上玻璃片移出水槽
②等到气泡连续且均匀时,再将导管放入集气瓶中
③将集气瓶注满水,用玻璃片盖上,倒立在水槽中
(4)实验室常用石灰石与稀盐酸反应制取二氧化碳,反应的化学方程式是 .
23. 实验室制取气体常常用到下列装置,根据给出的装置回答下列问题:
(1)写出图中标号仪器的名称:① ;② ;③ .
(2)若该实验选择装置A来制取氧气,请写出该反应的化学方程式 .
(3)若选择高锰酸钾制取并收集较纯净的O2,则应选择装置 .该套装置有一处不足的地方,请你指出并加以改进: .
(4)用图F装置可以收集和干燥氧气:若广口瓶充满水来收集氧气,气体应从 (填“a”或“b”)端通入.
(5)某同学从上图中选用适当装置成功的制备和收集了二氧化碳.选用的装置是 (填字母).该反应的化学方程式是 ,为了进一步验证产生的气体是二氧化碳,该同学将气体通入图F装置中,则F装置中应加入的试剂为 (填主要成分的化学式),发生的化学反应的化学方程式为: .
24. 碳及碳的化合物在人类生产生活中应用广泛,随着科技的发展,含碳元素的新材料不断涌现,根据所学知识回答下列问题:
(1)请从碳及碳的化合物中各举一例证明下列观点成立:
物质的结构决定物质的用途 ;
物质的性质决定物质的用途 .
(2)科学家利用精密的仪器把石墨拆成只有一个或几个原子层厚的“碳片”,碳片是世界上最薄的材料,下列说法正确的是 .
①碳片是一种单质 ②碳片和C60是同一种物质 ③碳片在氧气中完全燃烧的产物时CO2④在一定条件下,碳片可还原氧化铜
(3)碳和部分碳的化合物间的转化关系如图所示,物质X的化学式为 ,写出图中转化关系中属于化合反应的一个化学方程式
(4)倡导“低碳”生活,让我们积极行动起来,请举一例在日常生活中符合这一主题的做法
(5)①根据实验室提供的实验用品,组装一套制取并收集二氧化碳的实验装置 (写出标号即可)
②250g碳酸钙与足量的盐酸反应,生成二氧化碳的质量是多少?
四.计算题(1小题,共20分)
某化学兴趣小组取氯酸钾和二氧化锰的固体混合物若干克,加热至不再产生气体为止.他们通过加水测定剩余固体质量的方法来求出氧气的质量.实验结果如表:(提示:MnO2是不溶于水的固体粉末)
请回答下列问题:
(1)表中m值为 ;
(2)兴趣小组所取用的固体混合物中,氯酸钾为多少克?
参考答案
一. 1. B 2. A 3. B 4. A 5. B 6. C 7. C 8. B 9. B 10. C 11. B 12. C 13. D 14. B 15. D
二. 16. ①D.
②C.
③A.
④E.
⑤SO2+H2O═H2SO3,2H2O2H2↑+O2↑.
17. (1)硝酸银溶液;(2)硝酸钡溶液.
18. (1)有害气体;烟尘.
(2)氧气;水蒸气.
19. (1)③;
(2)②;
(3)①;
(4)④.
20. (1)NaOH溶液和CO2
(2)2NaOH+CO2═Na2CO3+H2O
21. (1)见光易分解.二氧化氯在常温下的颜色是绿色的.
(2)2NaClO2+Cl2═2ClO2+2NaCl.
三. 22. (1)a酒精灯;b集气瓶;
(2)A;2KMnO4K2MnO4+MnO2+O2↑;
(3)③②①;
(4)CaCO3+2HCl=CaCl2+H2O+CO2↑;
23. (1)锥形瓶;集气瓶;长颈漏斗.
(2)2H2O22H2O+O2↑.
(3)BC;不足之处:试管口没有棉花;改正方法:在试管口塞一团棉花.
(4)b.
(5)AD或AF;CaCO3+2HCl═CaCl2+H2O+CO2↑;Ca(OH)2;Ca(OH)2+CO2═CaCO3↓+H20.
24. (1)氧气和二氧化碳.
(2)①③④.
(3)CO2;C+O2CO2
(4)少使用一次性筷子;
(5)①acef;
②设生成二氧化碳的质量为x,
CaCO3+2HCl═CaCl2+H2O+CO2↑
100 44
250g x
=,x=110g.
答:生成二氧化碳的质量是110g;
四:
解:分析表中数据如下:
通过第二次的起始质量和剩余固体可推测15g水溶解4.8g氯化钾,所以结合第三次和第四次确定结论正确.则m=4.5g,而开始的固体起始质量为18.9g,且其中氯化钾的质量为18.9g﹣4g=14.9g
设原混合物中氯酸钾的质量为x
2KClO32KCl+3O2↑
245 149
x 14.9g
=
x=24.5g
答:(1)表中m值为4.5;
(2)兴趣小组所取用的固体混合物中,氯酸钾为24.5g.实验序号
1
2
3
4
加水的质量(g)
15
15
15
15
剩余固体的质量(g)
14.1
9.3
m
4
实验序号
1
2
3
4
加水的质量(g)
15
15
15
15
固体起始质量
18.9
14.1
9.3
4.5
剩余固体的质量(g)
14.1
9.3
m=4.5
4
固体变化量
4.8
4.8
4.8
0.5
河南省信阳市潢川县2021-2022学年九年级上学期化学期末模拟题(一)(word版 含答案): 这是一份河南省信阳市潢川县2021-2022学年九年级上学期化学期末模拟题(一)(word版 含答案),共10页。试卷主要包含了单项选择等内容,欢迎下载使用。
河南省信阳市淮滨县2021-2022学年九年级上学期化学期末模拟题(三)(word版 含答案): 这是一份河南省信阳市淮滨县2021-2022学年九年级上学期化学期末模拟题(三)(word版 含答案),共9页。试卷主要包含了单项选择等内容,欢迎下载使用。
河南省信阳市浉河区2021-2022学年九年级上学期化学期末模拟题(三)(word版 含答案): 这是一份河南省信阳市浉河区2021-2022学年九年级上学期化学期末模拟题(三)(word版 含答案),共10页。试卷主要包含了单项选择等内容,欢迎下载使用。

