初中美术赣美版八年级上册第9课 校园艺术节教案
展开策
划
书
主办单位:沙坪坝区文化局
承办单位:四川美术学院(大学城校区)
活动名称
重庆大学城首届校园艺术节
活动目的及意义
通过开展活动全面活跃校园文化生活,营造浓厚的校园文化氛围,为广大师生开辟交流的通道,提供展示才能的舞台,搭建素质提高的平台,各校展现自我特色,建立学校特色的校园文化体系,充分发挥校园文化育人导向功能,促进校风学风的形成,促进各校文化交流,弘扬艺术文化,陶冶大学生的艺术情操,提高大学生的综合素质。
活动主题
舞动青春画卷,书写校园文化
活动时间
预热活动时间为2014年3月6日至7日,为期两天;正式活动时间为2014年3月8日至14日,为期七天。总共为期九天。
活动地点
四川美术学院、重庆大学、熙街
活动组织机构
主办单位:沙坪坝区文化局
承办单位:四川美术学院(大学城校区)
协办单位: 大学城各大高校
赞助单位: 农夫山泉股份有限公司、康师傅控股有限公司、我爱摄影熙街店、音为爱乐器行、剪裁服装店、刘一手火锅熙街店、重庆印刷厂、重庆制造有限公司
活动前期准备
活动宣传推广计划
1、利用各大高校校内学生会、校刊、展板、LED屏打广告。
2、利用重庆新闻、重庆日报打广告。
3、制作张贴海报。
九、活动具体安排介绍
注:艺术节由大学城各大高校轮流承办。
财务预算
单位:元
单位:元
此次校园艺术节预算收支平衡。
策划人:代玉莲 物业A1102班 0603110233
张 梅 物业A1102班 0603110224
张 艳 物业A1102班 0603110219
二零一三年四月二十日
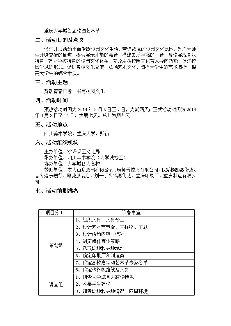
项目分工
准备事宜
策划组
组织人员,人员分工
设计艺术节节徽、吉祥物、主题
3、设计活动内容、流程
4、制定媒体宣传策略
5、选取场地和林地地址
6、确定印刷厂和制造商
7、确定高校嘉宾和艺术节专家名单
8、确定传旗帜路线及人员
调查组
1、调查大学城各大高校特色
2、收集学生建议
3、调查场地和林地情况、四周环境
4、调查高校嘉宾和艺术节专家的基本情况
5、资料汇总交策划组
外联部
1、向嘉宾、专家、各大高校发出邀请
2、寻求赞助商
3、联系制造商和印刷厂
工程组
1、准备设施设备
2、布置场地
安保组
1、安排停车位和供水点
2、检查场地安全性
3、维护现场秩序
客服组
1、准备路标、流程图等
2、负责引导和现场解说
保洁组
1、负责场地清洁
后勤组
1、准备奖品
2、准备服装
现场指挥组
1、现场指挥
2、处理突发状况
日期
时间
地点
活动安排
备注
3月6日
9:00-
川美、大学城
传递旗帜仪式、开始传递旗帜
2月24日开始报名,参与人群限大学生
7日
全天
大学城
传递旗帜
参与人群限大学生
8日
9:00-10:00
川美
开幕式
10:00
各校
微笑三连拍活动开始
各校均设报名点
10:00--17:30
川美
画作、摄影作品展示
各校推荐
10:00--12:00
模仿秀(歌手和演员)表演
14:00--17:30
钢琴表演加魔术表演
9日
9:00--14:00
川美
手工作品、模型展示
各校推荐
9:00--12:00
模仿秀(动漫人物)及表演
14:00--17:30
展品拍卖会
10日
9:00--12:00
重大
话剧牛奶树下
邀请外教参加
14:00--17:30
乐器表演
观众可现场参与
11日
9:00--12:00
重大
诗歌朗诵、书法展示
观众可现场参与
14:00--17:30
“我爱唱歌”计时唱歌比赛
观众报名参加
12日
9:00--12:00
川美
各校校长种树
14:00--17:30
抽取微笑三连拍幸运观众200名
13日
9:00--12:00
川美
杂技团表演
外聘
14:00--17:30
T台秀,现场设计服装
14日
9:00--12:00
煕街
有奖竞猜、抽取微笑三连拍幸运观众200名
14:00--18:00
川美
闭幕式、旗帜传递仪式
本届承办校将旗帜传递给下届承办学校
项目
预算数
收入合计
250000
农夫山泉股份有限公司赞助
10000
我爱摄影煕街店赞助
10000
音为爱乐器行赞助
10000
康师傅控股有限公司赞助
10000
重庆印刷厂赞助
60000
重庆制造有限公司赞助
60000
刘一手火锅赞助
7500
停车费收入
35000
拍卖会手续费收入
2500
吉祥物出售收入
35000
项目
预算数
支出合计
250000
策划调查
15000
媒体宣传
5000
奖品
10000
设施设备
20000
场地布置
10000
工作人员工资、服装
40000
聘请专家等人员费用
20000
租用场地、林地
20000
印刷费
50000
制造费
60000
初中美术赣美版八年级上册第9课 校园艺术节教学设计: 这是一份初中美术赣美版八年级上册第9课 校园艺术节教学设计,共5页。教案主要包含了猜一猜,说一说,看一看,议一议,做一做,评一评,课堂总结,课后拓展等内容,欢迎下载使用。
美术八年级上册第9课 校园艺术节教学设计: 这是一份美术八年级上册第9课 校园艺术节教学设计,共2页。教案主要包含了设计制作请柬,设计布置舞台等内容,欢迎下载使用。
初中美术赣美版八年级上册第9课 校园艺术节教案: 这是一份初中美术赣美版八年级上册第9课 校园艺术节教案,共2页。教案主要包含了 组织教学 检查教具,讲授新课, 课后作业, 课堂小结等内容,欢迎下载使用。

