2020-2021学年初中八年级生物上学期期末测试卷01(北师大版)(解析版)
展开
这是一份2020-2021学年初中八年级生物上学期期末测试卷01(北师大版)(解析版),共19页。试卷主要包含了选择题,识图作答题等内容,欢迎下载使用。
(时间:60分钟,满分:70分)
班级_______________姓名________________学号________________分数____________
一、选择题(本大题共20小题,共40.0分)
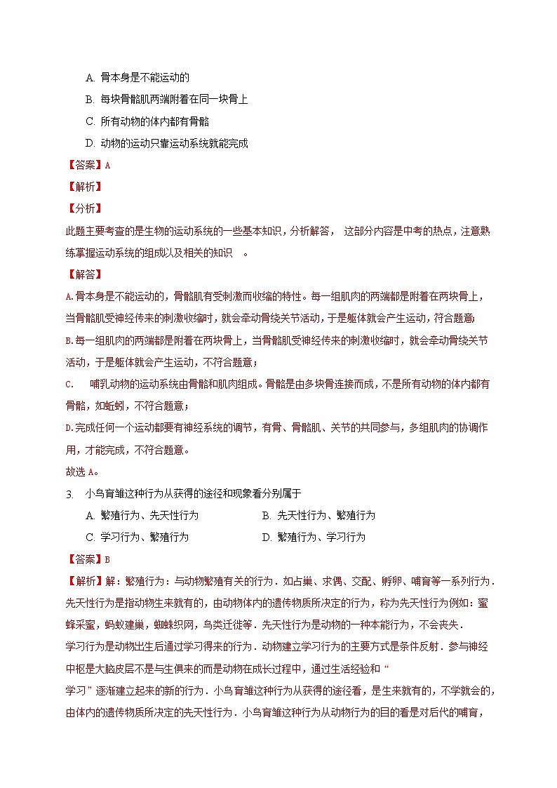
下列表示骨、关节和肌肉关系的模式图中,正确的是
A. B.
C. D.
【答案】B
【解析】
【分析】
本题主要考查骨、关节和肌肉关系及运动的产生,掌握骨、关节和肌肉在运动中的协作关系,明确骨骼肌至少要跨越一个关节才能产生运动是解题的关键。
【解答】
骨骼肌包括肌腱和肌腹两部分,骨骼肌两端是白色的肌腱,中间较粗的部分是肌腹,骨骼肌一般要跨越一个或几个关节,由肌腱附着在相邻的骨上,骨和关节本身没有运动能力,必须依靠骨骼肌的牵引来运动。
A.两组骨骼肌没有跨越关节,没有附着在相邻的骨上,不能产生运动,A不符合题意;
B.两组肌肉跨越了一个关节,由肌腱附着在相邻的骨上,能产生运动,B符合题意;
CD.骨骼肌没有跨越关节,没有附着在相邻的骨上,不能产生运动,C、D不符合题意;
故选B。
有关运动系统的说法正确的是
A. 骨本身是不能运动的
B. 每块骨骼肌两端附着在同一块骨上
C. 所有动物的体内都有骨骼
D. 动物的运动只靠运动系统就能完成
【答案】A
【解析】
【分析】
此题主要考查的是生物的运动系统的一些基本知识,分析解答, 这部分内容是中考的热点,注意熟练掌握运动系统的组成以及相关的知识 。
【解答】
A.骨本身是不能运动的,骨骼肌有受刺激而收缩的特性。每一组肌肉的两端都是附着在两块骨上,当骨骼肌受神经传来的刺激收缩时,就会牵动骨绕关节活动,于是躯体就会产生运动,符合题意;
B.每一组肌肉的两端都是附着在两块骨上,当骨骼肌受神经传来的刺激收缩时,就会牵动骨绕关节活动,于是躯体就会产生运动,不符合题意;
C. 哺乳动物的运动系统由骨骼和肌肉组成。骨骼是由多块骨连接而成,不是所有动物的体内都有骨骼,如蚯蚓,不符合题意;
D.完成任何一个运动都要有神经系统的调节,有骨、骨骼肌、关节的共同参与,多组肌肉的协调作用,才能完成,不符合题意。
故选A。
小鸟育雏这种行为从获得的途径和现象看分别属于
A. 繁殖行为、先天性行为B. 先天性行为、繁殖行为
C. 学习行为、繁殖行为D. 繁殖行为、学习行为
【答案】B
【解析】解:繁殖行为:与动物繁殖有关的行为.如占巢、求偶、交配、孵卵、哺育等一系列行为.
先天性行为是指动物生来就有的,由动物体内的遗传物质所决定的行为,称为先天性行为例如:蜜蜂采蜜,蚂蚁建巢,蜘蛛织网,鸟类迁徙等.先天性行为是动物的一种本能行为,不会丧失.
学习行为是动物出生后通过学习得来的行为.动物建立学习行为的主要方式是条件反射.参与神经中枢是大脑皮层不是与生俱来的而是动物在成长过程中,通过生活经验和“
学习”逐渐建立起来的新的行为.小鸟育雏这种行为从获得的途径看,是生来就有的,不学就会的,由体内的遗传物质所决定的先天性行为.小鸟育雏这种行为从动物行为的目的看是对后代的哺育,属于繁殖行为.
故选:B.
此题考查的知识点是动物行为的分类.解答时可以从动物行为的目的、特点和获得途径方面来切入.
解答此类题目的关键是理解动物行为的获得途径和目的.
下列动物行为中属于攻击行为的是:()
A. 两只狗为争夺骨头而争斗B. 乌贼遇敌而射“烟雾弹”
C. 一条蛇追击一只青蛙D. 一只鹰捕食一只飞行的小鸟
【答案】A
【解析】略
以下选项中属于动物行为的是()
A. 虎背熊腰B. 螳螂捕蝉C. 尖嘴猴腮D. 贼眉鼠眼
【答案】B
【解析】
【分析】
本题考查动物行为的概念,解题关键是掌握动物行为的概念。
【解答】
动物所进行的一系列有利于它们生存和繁殖后代的行为都属于动物行为,因此选项B符合题意,螳螂捕蝉属于动物的取食行为,A、C、D不符合题意。
故选B。
秃鹫在成长过程中学会将骨从空中扔到岩石上摔碎后再吞食。从动物行为的获得途径上分析,下列实例与上述行为类型相同的是()
A. 春蚕吐丝结茧B. 猕猴向游客要食物
C. 机器人学下棋D. 大熊猫幼崽吸吮乳汁
【答案】B
【解析】
【分析】
本题考查动物行为的类型,解题关键是判断出题干中秃鹫在成长过程中学会将骨从空中扔到岩石上摔碎后再吞食这种行为属于学习行为,区分先天性行为和学习行为。
【解答】
A.春蚕吐丝结茧是春蚕生来就有的、由遗传物质决定的行为,属于先天性行为,A选项不符合题意;
B.猕猴向游客要食物是猕猴通过环境因素的作用,由生活经验和学习而获得的行为,属于学习行为,B选项符合题意;
C.机器人不属于生物,其行为不属于动物行为,C选项不符合题意;
D.大熊猫幼崽吸吮乳汁是大熊猫生来就有的、由遗传物质决定的行为,属于先天性行为,D选项不符合题意。
故选B。
为什么在菜青虫的取食行为研究中,要从卵开始隔离饲养( )
A. 证明是后天学习形成的B. 排除后天学习因素的影响
C. 卵比较容易取拿D. 卵有传染性
【答案】B
【解析】解:(1)作出假设:菜青虫取食十字花科植物,是它生来就有的摄食本能,是先天性行为。
(2)培养菜青虫:寻找菜青虫卵,找到后将卵隔离饲养。从卵开始进行隔离饲养的目的:从卵开始进行隔离饲养,排除后天学习因素的影响,才可能说明观察或检验菜青虫的某些行为究竟是本能,还是后天习得的行为,使探究具有可信度。
故选:B。
此题考查实验设计,选择材料,严格控制实验条件,避免其他因素对探究的干扰,使探究具有可信度。
避免其他因素对探究的干扰,使探究具有可信度。
“儿童急走追黄蝶。飞入菜花无处寻”。黄蝶对菜花的作用是( )
A. 提供养料B. 防治害虫C. 延长花期D. 帮助传粉
【答案】D
【解析】解:蝴蝶在花丛中飞舞,原本昆虫被植物的花招引来吸取花蜜的,但是昆虫在花丛中飞舞吸取花蜜的过程中,也为植物完成了传粉过程。
故选:D。
在自然条件下,昆虫(包括蜜蜂、甲虫、蝇类和蛾等)和风是最主要的两种传粉媒介。此外蜂鸟、蝙蝠和蜗牛等也能传粉。有花植物在植物界如此繁荣,与花的结构和昆虫传粉是分不开的。
对于生物知识的实际应用问题应多加注意。
下列描述动物与人类的关系,错误的是( )
A. 鱼寓意年年有余,表达了人们的美好愿望
B. 青蛙是害虫的天敌,被人们称为“农田卫士”
C. 鸟是人类生存和发展的重要伙伴,所以我们都要爱鸟、护鸟
D. 鼠危害人类生产和健康,应当彻底消灭
【答案】D
【解析】解:A、某些鱼类体内含有丰富的蛋白质,具有很高的营养价值;鱼类自古以来就融入了人类的文化如“年年有余(鱼)”,意思是年年富贵有财,代表美好的祝愿,A说法正确;
B、青蛙属于两栖动物,是农田害虫的天敌,利用青蛙进行生物防治,能够减少农药使用。C说法正确;
C、鸟是生物圈的重要成员,是维持生态系统稳定的重要因素,是人类生存和发展的重要伙伴。爱鸟护鸟,人人有责。C说法正确;
D、生物圈中的各种动物在维持生态平衡中都起着关键作用。若其数量减少会引起其他生物数量的变化,甚至破坏生态平衡。D说法错误。
故选:D。
各种动物在自然界中各自起着重要的作用,动物能维持生态平衡、促进物质循环、帮助植物传粉、传播种子等。
各种动物在自然界中各自起着重要的作用,我们应用辨证的观点来看待动物对人类有利的一面和有害的一面,合理地保护和控制、开发和利用动物资源。
下列关于细菌、真菌和病毒的说法正确的是()
A. 所有的细菌和真菌,在生态系统中都充当分解者,促进物质循环
B. 细菌有单细胞的,也有多细胞的
C. 细菌个体微小,用放大镜才能观察到它的形态
D. 病毒没有细胞结构,不能独立生活,只能寄生在活细胞中
【答案】D
【解析】
【分析】
本题考查生态系统的组成、细菌、真菌和病毒的结构和功能及对自然界的意义,解题关键是熟记生态系统的组成、细菌、真菌和病毒的结构和功能及对自然界的意义。
【解答】
细菌的基本结构有细胞壁、细胞膜、细胞质和DNA集中的区域,没有成形的细胞核,没有叶绿体,异养,有寄生和腐生两种营养方式,分裂生殖;真菌的基本结构有细胞壁、细胞膜、细胞质、细胞核,没有叶绿体,异养,有寄生和腐生,主要进行孢子生殖;病毒没有细胞结构,主要由内部的核酸和外部的蛋白质外壳组成,不能独立生存,只有寄生在活细胞里才能进行生命活动。
A.大多数细菌和真菌在生态系统中属于分解者,个别细菌属于生产者,如硝化细菌,A错误;
B.细菌都是单细胞的,没有多细胞的,细菌的基本结构有细胞壁、细胞膜、细胞质和DNA集中的区域,没有成形的细胞核,B错误;
C.细菌个体微小,用显微镜才能观察到它的形态,用放大镜不能观察到它的形态,C错误;
D.病毒没有细胞结构,主要由内部的核酸和外部的蛋白质外壳组成,不能独立生存,只有寄生在活细胞里才能进行生命活动,D正确。
故选D。
下列叙述正确的是()
A. 菌落是多种细菌或真菌繁殖后形成的集合体
B. 细菌是单细胞生物,真菌是多细胞生物
C. 有些细菌具有荚膜,有些真菌具有液泡
D. 病毒的繁殖方式是进行分裂生殖
【答案】C
【解析】
【分析】
本题主要考查细菌菌落和真菌菌落的区别以及病毒的结构,难度一般。考查学生的识记、理解和分析能力,要求一般。解答关键是主要从形态、大小和颜色上来区分细菌菌落和真菌菌落;明确病毒是一类没有细胞结构的简单的微生物。
【解答】
A.菌落是指一个细菌或真菌在适宜的培养基上繁殖后形成的肉眼可见的集合体(细菌或真菌集团),A错误;
B.细菌都是单细胞个体,一个细菌就是一个细胞。真菌中既有单细胞的也有多细胞的,如酵母菌是单细胞个体,蘑菇是多细胞个体,B错误;
C.有的细菌具有荚膜,有保护作用,而酵母菌具有液泡结构,C正确;
D.病毒无细胞结构,不能进行分裂生殖,繁殖方式是自我复制,D错误。
故选C。
下列关于微生物的叙述正确的是()
A. 细菌、真菌、病毒都有遗传物质,都能繁殖后代
B. 细菌、病毒是单细胞生物,只能寄生在其他生物的活细胞中,他们都是原核生物
C. 将少量细菌和病毒转移到培养基上的过程叫接种
D. 酵母菌和乳酸菌结构上最大的区别是有无成形的细胞核,相同点是都无叶绿体,在无氧条件下生活
【答案】A
【解析】
【分析】
本题主要考查细菌、真菌和病毒的形态结构、营养方式和生殖方式的特点。解题的关键是掌握细菌、真菌和病毒的形态结构、营养方式和生殖方式的特点。
【解答】
A.细菌没有成形的细胞核,但有DNA集中的区域,DNA是重要的遗传物质,细菌靠分裂繁殖后代;真菌有成形的细胞核,遗传物质在细胞核中,用孢子繁殖后代;病毒没有细胞结构,主要由内部的遗传物质和外部的蛋白质外壳组成,它利用自己的遗传物质中的遗传信息,利用细胞内的物质,制造出新的病毒,可见细菌、真菌、病毒都有遗传物质,都能繁殖后代,A正确;
B.细菌是单细胞生物,没有成形的细胞核,属于原核生物;病毒没有细胞结构,主要由内部的遗传物质和外部的蛋白质外壳组成,不能独立生活,只能寄生在其他生物的活细胞中,B错误;
C.将少量细菌转移到培养基上的过程叫接种;病毒没有细胞结构,不能独立生活,只能寄生在其他生物的活细胞中,C错误;
D.酵母菌是真菌,有成形的细胞核,乳酸菌是细菌,没有成形的细胞核,因此酵母菌与乳酸菌在结构上的主要区别是有无细胞核,相同点是都无叶绿体,乳酸菌是厌氧菌,在无氧时才能产生乳酸,酵母菌在有氧和无氧的条件下都能生活,D错误。
故选A。
下列关于遗传和变异的叙述,正确的是()
A. 生物的性状都能用肉眼可以直接观察到
B. DNA分子上具有遗传效应的一个片段就是一个基因
C. 染色体在细胞内都是成对存在的
D. 生物性状的表现都只由相应的基因来决定
【答案】B
【解析】
【分析】
本题主要考查生物的遗传和变异。解答此题的关键是熟知染色体、DNA、基因之间的关系。
【解答】
A.生物的性状并非都是肉眼可以观察到的特征,如人的血型,故A不符合题意;
B.一条DNA上有许许多多的基因,一个基因只是DNA上的具有遗传效应的一个片段,一条DNA上有许多基因,故B符合题意;
C.体细胞中的染色体是成对存在的,生殖细胞中的染色体是成单存在的,故C不符合题意;
D.生物的性状是由相应的基因来决定,也受环境因素的影响,故D不符合题意。
故选B。
普通水稻的体细胞中有 24 条染色体。科研工作者通过一定的方法培育出染色体数目加倍的水稻类型,其茎秆粗壮、抗倒伏,果实增大。下列叙述不正确的是
A. 染色体存在于细胞核中B. 染色体由 DNA 和蛋白质组成
C. 染色体数目增多属于可遗传变异D. 生物的变异都是有害的
【答案】D
【解析】
【分析】
本题考查染色体组成以及可遗传变异的概念。解答此题的关键是理解染色体组成以及可遗传变异的概念。
【解答】
细胞核中能被碱性染料染成深色的物质叫做染色体,它是由DNA和蛋白质两部分组成,DNA是主要的遗传物质,呈双螺旋结构。
A.染色体是细胞核中容易被碱性染料染成深色的物质。因此染色体存在于细胞核中,A正确;
B.细胞核中能被碱性染料染成深色的物质叫做染色体,它是由DNA和蛋白质两部分组成,B正确;
C.染色体数目增多,是由遗传物质改变引起的,因此属于可遗传的变异,C正确;
D.生物的变异包括有利变异和不利变异,D错误。
故选D。
下列有关遗传和变异的叙述错误的是()
A. 每个 DNA 分子上都有许多具有特定遗传效应的基因
B. 父母都是有耳垂的,生下的子女不一定都有耳垂
C. 从理论上讲,生男生女的可能性各是 50%
D. 凡是外界环境引起的变异都可遗传
【答案】D
【解析】
【分析】
本题考查基因与DNA的关系、基因在亲子代之间的传递规律、人的性别决定及生物的变异。掌握基因与DNA的关系、基因在亲子代之间的传递规律、人的性别决定及生物的变异是解题的关键。
【解答】
A.基因是具有遗传效应的DNA片段,每个DNA分子上都有许多具有特定遗传效应的基因,故A不符合题意;
B.父母都是有耳垂的,但是如果控制父母耳垂的这对基因是杂合的,即一个是显性基因、一个是隐性基因时,其子女中就有出现无耳垂的可能。因此父母都是有耳垂,生下的子女不一定都有耳垂,故B不符合题意;
C.根据人的性别遗传规律可知,生男生女的可能性各为50%,因此生男生女机会相等,故C不符合题意;
D.如果外界环境的变化使生物的基因发生了改变而导致生物出现变异,如核辐射等,这种由环境引起的变异也可能会遗传给后代,故D符合题意。
故选D。
下列有关人类基因的描述中,错误的是( )
A. 基因是遗传物质中决定生物性状的最小单位
B. 基因都是成对存在的
C. 一对基因中,可能都是隐性的
D. 一对基因,一个来自父方,一个来自母方
【答案】B
【解析】
【分析】
此题考查的是基因的概念和基因的作用。解答本题的关键是要理解基因的概念、作用和存在方式及基因的遗传规律。
【解答】
A.DNA分子上具有特定遗传信息、能够决定生物的某一性状的小片段叫做基因,基因是决定生物性状的最小单位,故A不符合题意;
B.生物的性状是由DNA分子上的基因控制的,染色体在生物体细胞内是成对存在的,基因也是成对存在的;在生殖细胞中染色体成单数,基因也是单数不成对。因此基因在体细胞中都是成对存在的,在生殖细胞中是成单不成对,故B符合题意;
C.生物体的某些性状是由一对基因控制的,而成对的基因往往有显性和隐性之分,当控制生物性状的一对基因都是显性基因时,显示显性性状;当控制生物性状的基因一个是显性一个是隐性时,显示显性基因控制的显性性状;当控制生物性状的一对基因都是隐性基因,显示隐性性状。因此,一对基因中,可能都是隐性的,也可能都是显性的,或者一个显性一个隐性,故C不符合题意;
D.子代体细胞中的一对基因一个来自精子、一个来自卵细胞,精子是由父亲产生,卵细胞是由母亲产生,所以一对基因,一个来自父方,一个来自母方,故D不符合题意。
故选B。
如图为人的生殖及胚胎发育过程示意图,以下有关分析正确的是()
A. 如果新生儿的性别为男性,则精子中的性染色体为X,卵细胞中的性染色体为Y
B. 精子由父亲的附睾产生,卵细胞由母亲的卵巢产生,过程Ⅰ发生在母亲的子宫里
C. 在过程Ⅱ中,细胞核内的染色体先进行复制,然后平均分配到两个新细胞中
D. 精子和卵细胞各含23条染色体,经过程Ⅰ,任意配对为受精卵中的23对染色体
【答案】C
【解析】略
下列有关生殖和发育的说法正确的是( )
A. 嫁接、植物组织培养、试管婴儿、克隆羊均属于无性生殖
B. 家蚕、蝴蝶、青蛙都是有性生殖,体内受精,完全变态发育
C. 番茄发育的起点是种子,牛发育的起点是受精卵
D. 鸡卵的卵黄表面有一盘状小白点,是胚盘,里面含有细胞核
【答案】D
【解析】
【分析】
本题主要考查的是生物的生殖和发育,掌握鸟卵的结构、无性生殖的概念、昆虫的生殖和发育、哺乳动物的发育特点及动植物的发育起点是解答本题的关键。
【解答】
A.由亲本产生的有性生殖细胞,经过两性生殖细胞(精子和卵细胞)的结合,成为受精卵,再由受精卵发育成为新的个体的生殖方式,叫做有性生殖;无性生殖指的是不经过两性生殖细胞的结合,由母体直接产生新个体的生殖方式。嫁接、植物组织培养、克隆羊均属于无性生殖,而试管婴儿属于有性生殖,故A错误;
B.家蚕、蝴蝶和青蛙的生殖都是有性生殖,家蚕和蝴蝶是体内受精,发育过程经过受精卵、幼虫、蛹、成虫四个时期,而且幼虫与成虫差别明显,属于完全变态发育,而青蛙是体外受精、发育为变态发育,故B错误;
C.有性生殖的动植物的发育起点都是从受精卵开始的,因此番茄和牛的发育起点都是一个细胞-受精卵,故C错误;
D.鸡卵的结构中,卵黄表面中央有一盘状小白点,称为胚盘,里面含有细胞核,将来发育成雏鸡,卵黄为其发育提供营养物质,受精的鸡卵的胚盘颜色深并且胚盘大;未受精的卵胚盘颜色浅并且胚盘小,故D正确。
故选D。
下列说法,错误的是( )
A. 子女和父母相似,是由于子女继承了父母的基因
B. “一母生九子,九子各不同”,可能是九子之间的基因组成不同
C. 色盲病患者不辨色彩,这种性状在后代中还有可能出现,是受基因控制的
D. 无性生殖的后代个体之间十分相像,这与两性生殖细胞的结合及传递有关
【答案】D
【解析】解:A、性状的遗传实质上是亲代通过生殖细胞把基因传递给了子代,在有性生殖过程中,精子与卵细胞就是基因在亲子代间传递的桥梁。因此子女的某些特征与父母相似,这是由于父母将各自基因的一半传给了子女,A正确;
B、“一母生九子,九子各不同”说明了子代个体之间在性状上有差异,这种差异的主要原因是九子之间的基因组成不同,还有可能是九子所处的环境不同。因此“一母生九子,九子各不同”,可能是九子之间的基因组成不同,B正确;
C、色盲病患者不辨色彩,这种性状是受基因控制的,在他们后代中还有可能出现,C正确;
D、无性生殖没有两性生殖细胞的参与,无性繁殖是母体细胞或组织的繁殖,后代个体之间十分相像,这与两性生殖细胞的结合及传递无关,D错误。
故选:D。
性状的遗传实质上是亲代通过生殖细胞把基因传递给了子代,而不是把性状传递给了子代,生物体的各种性状是受基因控制的.生殖细胞是基因在亲子代间传递的桥梁.
解答此类题目的关键是掌握基因与性状的关系,明确生物体的性状由基因控制,但同时也受环境的影响.
下列说法正确的是( )
A. 男女性别也属于人的性状,与遗传有关
B. 水稻叶肉细胞中染色体为12对,其生殖细胞中染色体数目为6对
C. DNA是具有遗传效应的基因片段
D. 男性精子中染色体组成为22条+Y
【答案】A
【解析】解:A、人男性的性染色体是XY,女性的性染色体是XX.在形成生殖细胞时,男性产生的精子就有两种,一种是含有X染色体的,另一种是含Y染色体的,女性产生的卵细胞只有一种,是含有X染色体的;如果含X染色体的卵细胞与含X染色体的精子相融合,那么受精卵的性染色体就是XX,由它发育成的孩子就是女孩;如果含X染色体的卵细胞与含Y染色体的精子相融合,那么受精卵的性染色体就是XY,由它发育成的孩子就是男孩。所以人的性别也说人的性状,与遗传有关。A正确;
B、染色体在体细胞内成对存在,在生殖细胞中成单存在,水稻叶肉细胞中染色体为12对,其生殖细胞中染色体数目为12条,B错误;
C、基因是具有遗传效应的DNA片段,C错误;
D、男性精子中染色体组成为22条+Y或22条+X,D错误。
故选:A。
人的体细胞内的23对染色体,有一对染色体与人的性别有关,叫做性染色体;男性的性染色体是XY,女性的性染色体是XX。
解答此类题目的关键是理解掌握性别遗传过程以及会借助人类的性别遗传图解分析解答此类问题。
二、识图作答题(本大题共3小题,共30.0分)
如图所示为4种微生物的分类图及结构示意图。请据图回答:
(1)请你按分类表逐一分类,写出图中对应的生物名称:①____;④________。
(2)图中的细菌会沿着培养基的表面滑动,这是由于该细菌具有_____________。根据该细菌的外部形态,可推断它属于__________菌。细菌在细胞结构上不同于真菌的突出特点是____________________________。
(3)青霉常生长于橘子皮上,图中的B部分能深入到橘子皮内部,叫做__________。青霉对人类来说一方面会使橘子等食品腐烂,另一方面又能产生杀死或抑制某些致病细菌的物质,这些物质被称为_________________,可以用来治疗相应的疾病。
(4)在生态系统中,细菌、真菌都不可或缺,原因是__________________________。
【答案】(1)酵母菌;病毒
(2)鞭毛;杆;没有成形的细胞核(细菌没有成形的细胞核,真菌有成形的细胞核)
(3)营养菌丝;青霉素(或抗生素)
(4)细菌、真菌作为分解者,参与物质循环
【解析】
【分析】
本题考查病毒、细菌、真菌的结构,动物的分类等相关知识。解答此类题目的关键是熟记病毒、细菌、真菌的结构,并掌握动物的分类知识,能灵活地对动物进行分类。
【解答】
生物的种类很多,我们要对其进行分类,识图结合分类索引表。图中A是直立菌丝,B是营养菌丝。
(1)①是酵母菌,是单细胞真菌,有真正的细胞核,属于真核生物;②是霉菌,是多细胞真菌,有真正的细胞核,属于真核生物;③是细菌,细胞无成形的细胞核,属于原核生物;④是病毒,无细胞结构。
(2)图中的细菌有鞭毛能运动。不同细菌在培养基上培养所形成的一个个菌落,根据细菌的不同形态,细菌可以分为球菌、杆菌、螺旋菌三种类型。从细菌的形态上看此细菌属于杆菌。细菌没有成形的细胞核,属于原核生物,真菌具有成形的细胞核,是真核生物。
(3)霉菌依靠菌丝吸收营养物质,B营养菌丝生长在营养物质的内部,从营养物质的内部吸收营养;A直立菌丝在营养物质的表面生长,直立菌丝的顶端生有产生孢子的结构。青霉菌能够产生抗生素,能够杀死或抑制某些致病细菌。
(4)在生态系统中动物、植物的遗体、遗物被大量的细菌、真菌分解成二氧化碳、水和无机盐等无机物,归还土壤,供植物重新利用,可见细菌、真菌是生态系统中的分解者,促进了生态系统中的物质循环。
故答案为:
(1)酵母菌;病毒
(2)鞭毛;杆;没有成形的细胞核(细菌没有成形的细胞核,真菌有成形的细胞核)
(3)营养菌丝;青霉素(或抗生素)
(4)细菌、真菌作为分解者,参与物质循环
生命在于运动。图一、二、三分别是与人体运动相关的概念图结构示意图。请据图回答下列问题:
(1)请将图一中概念图补充完整,A是_____B是_____。
(2)图二中,关节很灵活,离不开[ ]_____内的滑液和[ ](填数字)。
(3)当你完成一个动作时,都会包括以下步骤:①相应的骨受到牵引,②骨绕关节转动,③骨骼肌接受神经传来的兴奋,④骨骼肌收缩。请将以上步骤进行正确排序:_____(用相关数字排序)。
(4)图三表示屈肘动作,此时[①]处于_____状态。请写出图三中的关节名称_____(至少写出2个)。
(5)除上述所涉及的人体系统外,人体运动所需的能量有赖于_____等系统配合。
【答案】(1)骨;肌腱
(2)③关节腔;⑤
(3)③④①②
(4)收缩;肩关节,肘关节,腕关节、指关节(至少写出2个)
(5)消化、呼吸、循环(消化系统、呼吸系统、循环系统)
【解析】
【分析】
本题考查与人体运动相关的内容。解答本题关键明确与人体运动相关的内容。
【解答】
骨骼肌有受刺激而收缩的特性,当骨骼肌收缩受神经传来的刺激收缩时,就会牵动着它所附着的骨,绕着关节活动,于是躯体就产生了运动。人体的运动系统是由骨、骨连结、骨骼肌三部分组成,骨骼肌包括肌腱和肌腹,关节在运动中起支点作用,图二中,①关节头,②关节囊,③关节腔,④关节窝,⑤关节软骨;图3中①肱二头肌。
(1)人体的运动系统是由骨、骨连结、骨骼肌三部分组成,骨骼肌遇刺激而收缩的特性,包括肌腱和肌腹,图一中A骨,B肌腱。
(2)关节的结构与关节既牢固又灵活特性相适应,其中与关节牢固性相关的结构是图中②关节囊。关节面上覆盖着⑤关节软骨,可减少运动时两关节面之间的摩擦和缓冲运动时的震动。③关节腔内有关节囊内壁分泌的滑液,可减少骨与骨之间的摩擦,使关节活动灵活。
(3)当你做任何一个动作时,都会包括以下步骤:③骨骼肌接受神经传来的兴奋,④骨骼肌收缩,①相应的骨受到牵引,②骨绕关节转动。
(4)人或动物任何一个动作的产生,都不是一块骨骼肌收缩、舒张完成的,而是多组肌群在神经系统的调节下,骨、关节和肌肉的协调配合完成的;骨骼肌接受神经传来的刺激,会收缩,牵引着它所附着的骨,绕着关节运动,从而产生各种动作。屈肘时,肱二头肌收缩,肱三头肌舒张。伸肘时,肱三头肌收缩,肱二头肌舒张。人体上肢的关节有肩关节,肘关节,腕关节、指关节。
(5)除上述所涉及的人体系统外,人体运动所需的能量有赖于消化、呼吸、循环(消化系统、呼吸系统、循环系统)等系统配合。
故答案为:
(1)骨;肌腱
(2)③关节腔;⑤
(3)③④①②
(4)收缩;肩关节,肘关节,腕关节、指关节(至少写出2个)
(5)消化、呼吸、循环(消化系统、呼吸系统、循环系统)
果蝇分布广、易饲养、繁殖周期短、繁殖能力强、染色体数目少,有眼色、翅型、体色等多种易于观察的性状,是遗传学研究的重要模式生物。遗传学家摩尔根以果蝇为实验材料揭示了遗传学的重要定律。请据图分析回答:
(1)果蝇的生活史如上图一所示,它的发育方式是_____________。在生殖的过程中,雄性果蝇的基因通过__________作为“桥梁”传递给子代。
(2)在红眼果蝇群体中出现了一只罕见的白眼雄性果蝇,这种现象在生物学上称为______。
(3)果蝇体细胞中有____对染色体(见上图二),其性别决定方式与人类相同,则白眼雄性果蝇体细胞中的染色体组成是__________,其中性染色体是____________。
(4)果蝇的残翅和长翅是一对_______,由一对基因C和c控制。一对长翅果蝇交配后产下的子代果蝇性状表现及数量如上图三所示。子代长翅果蝇群体的基因组成是_______。子代中,杂种长翅果蝇所占的比例是_______(填百分数)。
(5)有人经实验发现:长翅果蝇的幼虫在25℃环境下发育成长翅果蝇,在35~37℃环境下幼虫发育成残翅果蝇。由此可知,生物的性状表现是__________共同作用的结果。
【答案】(1)完全变态发育;精子
(2)变异
(3)4;3对+XY;XY
(4)相对性状;CC和Cc;50%
(5)基因和环境
【解析】
【分析】
本题考查昆虫的生殖和发育、生物的变异、基因控制生物的性状、基因在亲子代之间的传递、基因的显性和隐性、性别决定及相对性状。解答此类题目的关键是理解掌握昆虫的生殖和发育、变异的概念、性染色体的组成、基因的显性与隐性、基因在亲子代之间的传递以及生物的性状是由基因决定的,也受环境的影响。
【解答】
(1)昆虫的个体发育过程经历受精卵、幼虫、蛹、成虫四个时期的叫做完全变态发育,由图一可以看出,果蝇的发育过程经历受精卵、幼虫、蛹、成虫四个时期,所以它的发育方式是完全变态发育。在有性生殖过程中,生殖细胞(精子和卵细胞)就是基因在亲子代间传递的桥梁。所以在生殖的过程中,雄性果蝇的基因通过生殖细胞(精子)作为“桥梁”传递给子代。
(2)生物的亲代与子代之间以及子代的个体之间在性状上的差异叫变异。在红眼果蝇群体中出现了一只罕见的白眼雄性果蝇,体现了个体之间性状上的差异性,因此,这种现象在生物学称为变异。
(3)果蝇的性别决定方式与人类相同,由X、Y染色体决定,因此雄性果蝇的性染色体是XY,雌性果蝇的性染色体是XX,果蝇体细胞中有四对染色体。因此,白眼雄性果蝇体细胞的染色体组成3对+XY,其中性染色体是XY。
(4)果蝇的残翅和长翅是一对相对性状,生物的性状是由一对基因控制的,当控制某种性状的一对基因都是显性或一个是显性、一个是隐性时,生物体表现出显性基因控制的性状,当控制某种性状的基因都是隐性时,隐性基因控制的性状才会表现出来。从图三看出,一对长翅果蝇交配后产下的子代有残翅的,表明长翅是显性性状,残翅是隐性性状。显性基因用C表示,隐性基因用c表示,亲代果蝇遗传给子代残翅果蝇的基因一定是c,所以亲代果蝇的基因组成是Cc,遗传图解如图:
由遗传图解可以看出:子代长翅果蝇的基因组成是CC和Cc,子代残翅的基因型是cc,子代中,杂种长翅果蝇所占的比例是50%。
(5)有人做过这样的实验:长翅果蝇的幼虫在 25℃环境下发育成长翅果蝇;在35~37℃环境下,部分幼虫发育成残翅果蝇。由此可知,生物的性状表现是基因和环境共同作用的结果。
故答案为:
(1)完全变态发育;精子
(2)变异
(3)4;3对+XY;XY
(4)相对性状;CC和Cc;50%
(5)基因和环境 题号
1
2
3
4
5
6
7
8
9
10
答案
题号
11
12
13
14
15
16
17
18
19
20
答案
相关试卷
这是一份2020-2021学年初中七年级生物上学期期末测试卷03(苏教版)(解析版),共19页。试卷主要包含了 选择题, 填空题, 解答题, 实验探究题等内容,欢迎下载使用。
这是一份2020-2021学年初中七年级生物上学期期末测试卷02(苏教版)(解析版),共23页。试卷主要包含了 选择题, 填空题, 解答题, 实验探究题等内容,欢迎下载使用。
这是一份2020-2021学年初中七年级生物上学期期末测试卷01(苏教版)(解析版),共18页。试卷主要包含了 选择题, 填空题, 解答题, 实验探究题等内容,欢迎下载使用。

