高中化学反应与能量单元综合与测试复习练习题
展开第六章 化学反应与能量
章末检测
一、选择题(本题包括18小题,每小题3分,共54分。每小题只有一个选项符合题意)
1.研究物质变化时,人们可以从不同的角度、不同的层面来认识物质变化时所引起的化学键及能量变化。据此判断以下叙述中错误的是( )
A.金属钠与氯气反应生成氯化钠后,其结构的稳定性增强,体系的能量降低
B.物质燃烧可看作是储存在物质内部的能量(化学能)转化为热能释放出来
C.氮气分子内部存在着很强的化学键,故通常情况下氮气的化学性质很活泼
D.需要加热才能发生的反应不一定是吸收能量的反应
【答案】C
【解析】分子内化学键越牢固,分子越稳定。
2.化学反应条件的控制具有重要的现实意义。如下反应条件的控制中,不恰当的是( )
A.为防止铁生锈,在其表面涂一层防锈油漆
B.为防止火灾,在面粉厂、加油站等场所要严禁烟火
C.为加快KClO3的分解速率而加入MnO2
D.降温加快H2O2的分解速率
【答案】D
【解析】A项,防止铁生锈,可在其表面涂一层防锈油漆,阻止铁与潮湿的空气接触;B项,面粉厂、加油站周围的空气中飘浮着可燃性的气体或粉尘,遇明火可能会发生爆炸,所以面粉厂、加油站均要严禁烟火;C项,加入MnO2,对KClO3的分解起催化作用,可以加快化学反应速率;D项,降温会使化学反应速率减小,减慢H2O2的分解速率。
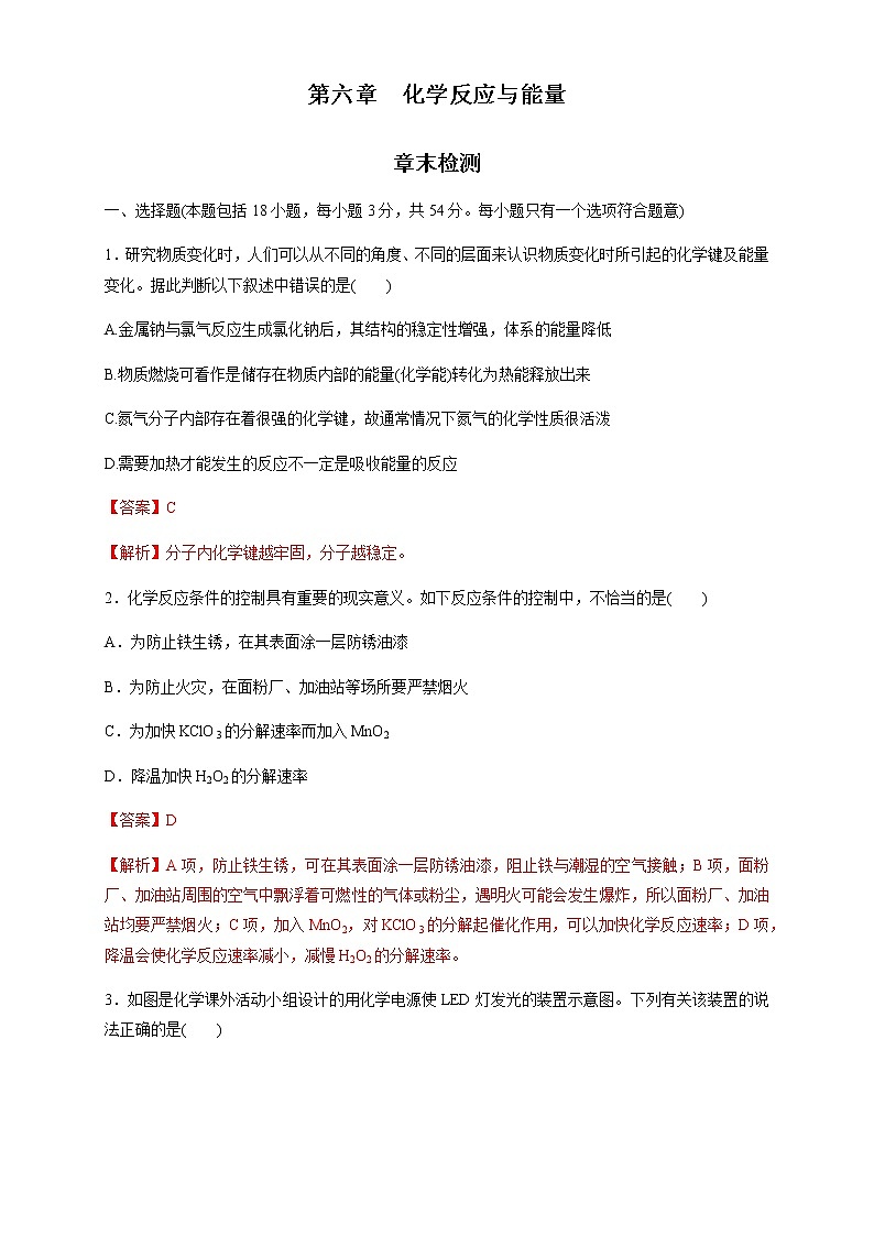
3.如图是化学课外活动小组设计的用化学电源使LED灯发光的装置示意图。下列有关该装置的说法正确的是( )
A.铜片为负极,其附近的溶液变蓝,溶液中有Cu2+产生
B.如果将锌片换成铁片,电路中的电流方向将改变
C.其能量转化的形式主要是“化学能→电能→光能”
D.如果将稀硫酸换成柠檬汁,LED灯将不会发光
【答案】C
【解析】锌片作负极,发生氧化反应,铜片作正极,发生还原反应,铜片上有气泡产生,故A错误;如果将锌片换成铁片,铁片依然作负极,电路中的电流方向不会发生改变,故B错误;其能量转化的形式主要是“化学能→电能→光能”,故C正确;如果将稀硫酸换成柠檬汁,由于柠檬汁中含有柠檬酸,溶液呈酸性,LED灯也会发光,故D错误。
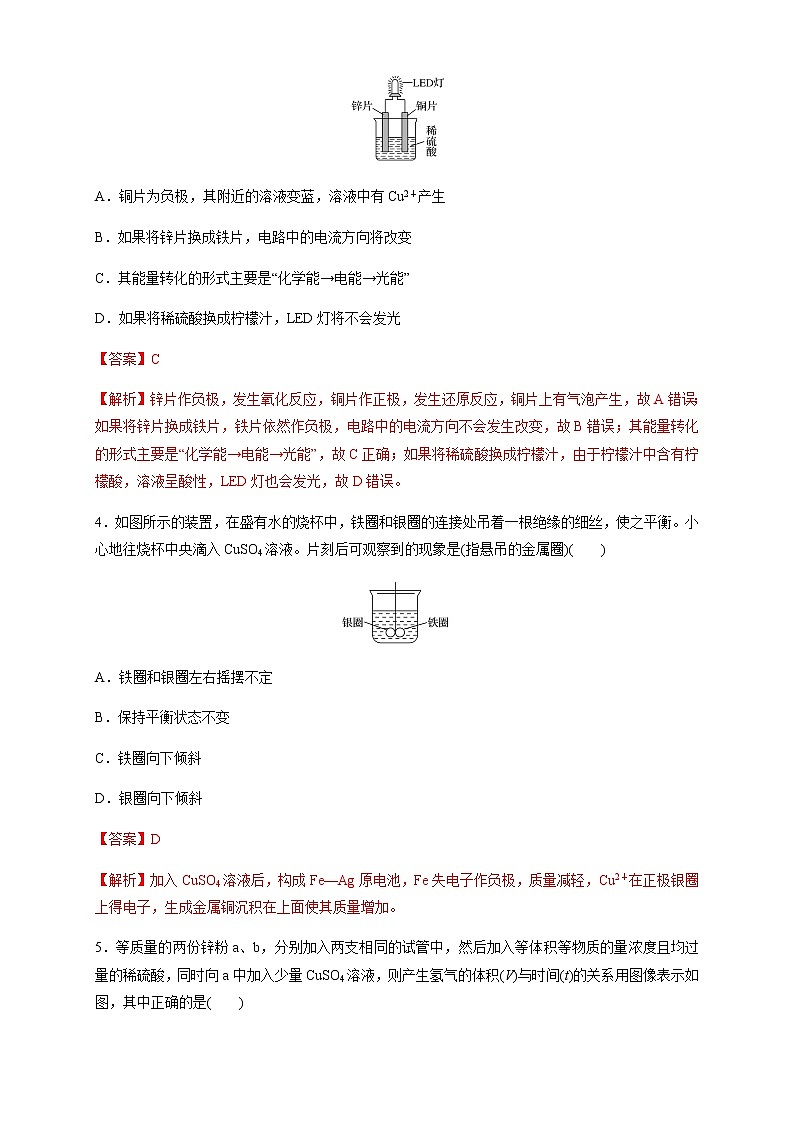
4.如图所示的装置,在盛有水的烧杯中,铁圈和银圈的连接处吊着一根绝缘的细丝,使之平衡。小心地往烧杯中央滴入CuSO4溶液。片刻后可观察到的现象是(指悬吊的金属圈)( )
A.铁圈和银圈左右摇摆不定
B.保持平衡状态不变
C.铁圈向下倾斜
D.银圈向下倾斜
【答案】D
【解析】加入CuSO4溶液后,构成Fe—Ag原电池,Fe失电子作负极,质量减轻,Cu2+在正极银圈上得电子,生成金属铜沉积在上面使其质量增加。
5.等质量的两份锌粉a、b,分别加入两支相同的试管中,然后加入等体积等物质的量浓度且均过量的稀硫酸,同时向a中加入少量CuSO4溶液,则产生氢气的体积(V)与时间(t)的关系用图像表示如图,其中正确的是( )
【答案】D
【解析】a和b中,均有反应Zn+2H+===Zn2++H2↑,Zn的质量相等,都是H2SO4过量。但a中还发生Zn+Cu2+===Zn2++Cu,消耗了一部分Zn,故生成H2的体积小,生成的Cu和剩余的Zn在稀硫酸中形成了原电池,故生成H2的速率大。
6.已知汽车尾气无害化处理反应为2NO(g)+2CO(g)N2(g)+2CO2(g)。下列说法不正确的是( )
A.升高温度可使该反应的逆反应速率降低
B.使用高效催化剂可有效提高正反应速率
C.反应达到平衡后,NO的反应速率保持恒定
D.单位时间内消耗CO和CO2的物质的量相等时,反应达到平衡
【答案】A
【解析】升温,正、逆反应速率均增大,A项错误;催化剂可同等程度地提高v正、v逆,B项正确;平衡状态的标志之一是“等”——正、逆反应速率相等且保持不变,C项正确;单位时间内消耗CO(代表v正)和CO2(代表v逆)的物质的量相等,再根据反应速率之比等于化学计量数之比,实质反映了同一物质的v正=v逆,说明反应达到平衡,D项正确。
7.下列有关化学反应速率和限度的说法中,不正确的是( )
A.实验室用H2O2分解制O2,加入MnO2后,反应速率明显加快
B.在金属钠与足量水反应中,增加水的量能加快反应速率
C.2SO2+O22SO3反应中,SO2不能全部转化为SO3
D.实验室用碳酸钙和盐酸反应制取CO2,用碳酸钙粉末比用块状碳酸钙反应要快
【答案】B
【解析】A项,添加催化剂,加快反应速率;B项,水的量的多少不影响钠与水的反应速率;C项,可逆反应不能进行到底;D项,增大固体物质的表面积能加快化学反应速率。
8.根据下面的信息,下列叙述正确的是( )
H2O(g)
A.2 mol H2(g)与1 mol O2(g)反应生成2 mol H2O(g)吸收能量为490 kJ
B.化学反应中能量变化的大小与反应物的质量多少无关
C.1 mol H2(g)与0.5 mol O2(g)反应生成1 mol H2O(l)释放能量为245 kJ
D.2 mol H2O(g)的能量比2 mol H2(g)与1 mol O2(g)的能量之和低
【答案】D
【解析】2 mol H2(g)与1 mol O2(g)反应生成2 mol H2O(g)放出的能量为490 kJ,A项不正确;化学反应中能量变化的大小与参加反应的反应物的质量成正比,B项不正确;1 mol H2(g)与
0.5 mol O2(g)反应生成1 mol H2O(g)释放能量为245 kJ,C项不正确;2 mol H2(g)与1 mol O2(g)反应生成2 mol H2O(g)的反应是放热反应,故2 mol H2O(g)的能量比2 mol H2(g)与1 mol O2(g)的能量之和低,D项正确。
9.纽扣电池可作计算器、电子表等的电源。有一种纽扣电池,其电极分别为Zn和Ag2O,用KOH溶液作电解质溶液,电池的总反应为Zn+Ag2O===2Ag+ZnO。关于该电池下列叙述不正确的是( )
A.正极的电极反应为Ag2O+2e-+H2O===2Ag+2OH-
B.Zn极发生氧化反应,Ag2O极发生还原反应
C.使用时电子由Zn极经外电路流向Ag2O极,Zn是负极
D.使用时溶液中电流的方向是由Ag2O极流向Zn极
【答案】D
【解析】由题意知,纽扣电池的总反应为Zn+Ag2O===2Ag+ZnO,故Zn为负极、Ag2O为正极。正极发生还原反应,电极反应为Ag2O+2e-+H2O===2Ag+2OH-,A项正确;Zn极发生氧化反应,Ag2O极发生还原反应,B项正确;使用时Zn是负极,电子由Zn极经外电路流向正极,C项正确;使用时溶液中电流的方向(即内电路的电流方向)是由负极流向正极,即Zn极流向Ag2O极,溶液中是由离子导电的,D项不正确。
10.为了探究温度对化学反应速率的影响,下列实验方案可行的是( )
【答案】D
【解析】探究温度对化学反应速率的影响,应控制其他条件相同,只改变温度这一条件,A项无对照实验,B、C项催化剂和温度均不同,D项除温度外其他条件均相同,故D正确。
11.甲:在试管中加入1 g粉末状大理石,加入4 mol·L-1盐酸20 mL(过量);乙:在试管中加入2 g颗粒状大理石,加入4 mol·L-1盐酸20 mL(过量);下列CO2生成体积(折算成标准状况)V(CO2)同反应时间t的关系曲线图合理的是( )
【答案】D
【解析】甲、乙试管中大理石的状态和质量不同,甲中1 g粉末状的大理石,乙中2 g颗粒状的大理石,产生气体的速率甲比乙快,产生气体的量乙是甲的2倍,因此甲曲线比乙曲线斜率大,乙曲线比甲曲线气体体积大,甲比乙先反应完,分析比较可知D项正确。
12.下列可以证明2HI(g)H2(g)+I2(g)已达平衡状态的是( )
①单位时间内生成n mol H2的同时生成n mol HI
②一个H—H键断裂的同时有两个H—I键断裂
③温度和体积一定时,混合气体密度不再变化
④v(H2)=v(I2)=0.5v(HI)
⑤c(HI)∶c(H2)∶c(I2)=2∶1∶1
⑥温度和体积一定时,某一生成物浓度不再变化
⑦温度和体积一定时,容器内压强不再变化
⑧温度和压强一定时,混合气体的平均相对分子质量不再变化
⑨温度和体积一定时,混合气体的颜色不再变化
A.②③④⑤⑥ B.②⑥⑦⑧⑨
C.①②⑥⑧ D.②⑥⑨
【答案】D
【解析】③该反应是反应前后气体分子数不变的反应,所以温度和体积一定时混合气体密度始终不变;④未指明正、逆反应;⑤三种物质的浓度比等于相应的化学计量数比时不一定是平衡状态;③④⑤不能作为达到平衡状态的标志,A项错误。⑦温度和体积一定时,容器内压强始终不变;⑧温度和压强一定时,混合气体的平均相对分子质量始终不变;⑦⑧不能作为达到平衡状态的标志,B项错误。①单位时间内生成n mol H2的同时生成n mol HI,不符合对应的化学计量数比,C项错误。②一个H—H键断裂的同时有两个H—I键断裂,表明正、逆反应速率相等;⑥温度和体积一定时,某一生成物浓度不再变化,符合化学平衡的定义;⑨温度和体积一定时,混合气体的颜色不再变化,说明碘的浓度不再变化,可以作为达到平衡状态的标志,D项正确。
13.向容积为2 L的密闭容器中充入2 mol A气体和1 mol B气体,在一定条件下发生如下反应:2A(g)+B(g)3C(g);经2 s后达到平衡,测得C气体的浓度为0.6 mol·L-1。下列说法中正确的是( )
①用物质A表示该反应的平均反应速率为0.2 mol·L-1·s-1
②用物质B表示该反应的平均反应速率为0.2 mol·L-1·s-1
③平衡时物质A与B的转化率相等
④平衡时物质B的浓度为0.2 mol·L-1
A.①②③ B.①③
C.②④ D.①④
【答案】B
【解析】由题意,平衡时生成C的物质的量为0.6 mol·L-1×2 L=1.2 mol,根据方程式和有关数据列三段式:
2A(g) + B(g)3C(g)
起始量/mol 2 1 0
转化量/mol 0.8 0.4 1.2
平衡量/mol 1.2 0.6 1.2
所以①用物质A表示该反应的平均反应速率为=0.2 mol·L-1·s-1,正确;②用物质B表示该反应的平均反应速率为=0.1 mol·L-1·s-1,错误;③平衡时物质A与B的转化率分别为×100%=40%、×100%=40%,所以平衡时物质A与B的转化率相等,正确;④平衡时物质B的浓度为=0.3 mol·L-1,错误。综上,①③正确。
14.下列生产或实验事实引出的结论不正确的是( )
选项
事实
结论
A
其他条件相同,Na2S2O3溶液和H2SO4溶液反应,升高溶液的温度,析出硫沉淀所需时间缩短
当其他条件不变时,升高反应温度,化学反应速率加快
B
工业制硫酸过程中,在SO3的吸收阶段,吸收塔里要装填瓷环
增大气液接触面积,使SO3的吸收速率增大
C
在容积可变的密闭容器中发生反应:2NH3(g)N2(g)+3H2(g),把容器的体积缩小一半
反应速率减慢
D
A、B两支试管中分别加入等体积5%的H2O2溶液,在B试管中加入2~3滴FeCl3溶液,B试管中产生气泡快
当其他条件不变时,催化剂可以改变化学反应速率
【答案】C
【解析】升高温度,反应速率加快,A项正确;增大气液接触面积,可增大反应速率,B项正确;压缩容器体积,反应体系中物质浓度增大,反应速率加快,C项错误;氯化铁为过氧化氢分解的催化剂,加入催化剂,加快反应速率,D项正确。
15.对于放热反应Zn+H2SO4===ZnSO4+H2↑,下列叙述正确的是( )
A.反应过程中的能量关系可用上图表示
B.1 mol Zn的能量大于1 mol H2的能量
C.若将其设计为原电池,则锌作正极
D.若将其设计为原电池,当有32.5 g Zn溶解时,正极放出的气体一定为11.2 L
【答案】A
【解析】根据能量守恒,则反应物的总能量高于生成物的总能量,该反应为放热反应,锌和硫酸反应为放热反应,A项正确;反应物的总能量高于生成物的总能量,反应物和生成物均有两种,无法比较1 mol Zn和1 mol H2的能量大小,B项错误;若将其设计为原电池,锌化合价升高,失电子,则锌作负极,C项错误;若将其设计为原电池,当有32.5 g Zn溶解时,消耗锌的物质的量为0.5 mol,根据反应方程式可知生成0.5 mol H2,但气体所处状态未知,不能确定气体体积,D项错误;
16.混合动力汽车配有电动、汽油双引擎。在减速时,自动捕捉减少的动能;在高速行驶时,启用双引擎,动力更强劲。下列有关混合动力汽车的说法不正确的是( )
A.减速制动时动能转化为电能储存在电池中
B.高速行驶时电池电能转化为汽车部分动力
C.通过发电机电动机互变循环减少汽车油耗
D.双动力汽车工作时不会产生废气污染环境
【答案】D
【解析】根据题目信息,在减速时,自动捕捉减少的动能转化为电能储存在电池中,故A正确;在高速行驶时,启用双引擎,电池电能转化为汽车部分动力,故B正确;通过发电机电动机互变循环可以减少汽车油耗,故C正确;汽油引擎工作时,会产生废气污染环境,故D错误。
17.氢氧燃料电池常用于航天飞船,由电极反应产生的水经冷凝后可作为航天员的饮用水,其电极反应如下:
负极:2H2+4OH--4e-===4H2O
正极:O2+2H2O+4e-===4OH-
当得到1.8 kg饮用水时,电池内转移电子的物质的量为( )
A.1.8 mol B.3.6 mol C.100 mol D.200 mol
【答案】D
【解析】由电池的正、负极反应可得出电池的总反应为2H2+O2===2H2O,每转移4 mol电子,产生2 mol H2O,现n(H2O)=100 mol,则转移电子的物质的量为2×100 mol=200 mol。
18.一定条件下,将3 mol A气体和1 mol B气体混合于固定容积为2 L的密闭容器中,发生反应:3A(g)+B(g)C(g)+2D(s)。2 min末该反应达到平衡,生成D的物质的量随时间的变化情况如图所示。下列判断正确的是( )
A.若混合气体的密度不再改变时,该反应不一定达到平衡状态
B.2 min后,加压会使正反应速率加快,逆反应速率变慢
C.反应过程中A和B的转化率之比为3∶1
D.开始到平衡,用A表示的化学反应速率为0.3 mol·L-1·min-1
【答案】D
【解析】产物D为固体,因此容器体积恒定时,若混合气体的密度不再改变,则混合气体的质量一定不再改变,反应一定达到平衡状态,A项错误;缩小体积增大压强,正、逆反应速率均加快;容器体积不变,充入与体系无关的气体,虽然容器总压强增大,但体系内各物质浓度不变,正、逆反应速率均不变,B项错误;
3A(g) + B(g)C(g)+2D(s)
起始/mol 3 1 0 0
转化/mol 1.2 0.4 0.4 0.8
平衡/mol 1.8 0.6 0.4 0.8
A的转化率为×100%=40%,B的转化率为×100%=40%,二者之比为1∶1,C项错误;v(A)==0.3 mol·L-1·min-1,D项正确。
二、非选择题(本题包括4小题,共46分)
19.(12分)反应Fe+H2SO4===FeSO4+H2↑的能量变化趋势如图所示:
(1)该反应为________(填“吸热”或“放热”)反应。
(2)若要使该反应的反应速率加快,下列措施可行的是________(填字母)。
A.改铁片为铁粉
B.改稀硫酸为98%的浓硫酸
C.升高温度
D.减小压强
(3)若将上述反应设计成原电池,铜为原电池某一极材料,则铜为________(填“正”或“负”)极。铜片上产生的现象为________________,该极上发生的电极反应为__________________________,外电路中电子由________(填“正”或“负”,下同)极向________极移动。
【答案】(1)放热 (2)AC (3)正 产生无色气泡 2H++2e-===H2↑ 负 正
【解析】(1)据能量变化图像可知该反应是放热反应。
(2)增大固体的表面积或升高温度,反应速率加快;适当增大反应物浓度反应速率也增大,但98%的浓硫酸能使铁钝化。
(3)该反应中铁是还原剂,作负极,比铁活动性差的铜应作正极。铜片上,氢离子得到电子,电极反应为2H++2e-===H2↑,外电路电子由负极流向正极。
20.(10分) 将Fe片和石墨用导线相连,一组插入稀H2SO4中,一组插入FeCl3溶液中,分别形成了原电池。
(1)这两个原电池中,正极分别是________(填字母)。
A.石墨、石墨 B.石墨、Fe片
C.Fe片、Fe片 D.Fe片、石墨
(2)写出插入稀H2SO4中形成原电池的正极反应式:____________________________________
__________________________(用离子方程式表示,下同)。
(3)写出插入FeCl3溶液中形成原电池的总反应式:____________________________________。
【答案】(1)A (2)2H++2e-===H2↑ (3)2Fe3++Fe===3Fe2+
【解析】当电解质溶液为稀H2SO4时,总反应为Fe+H2SO4===FeSO4+H2↑,则负极为Fe,正极为石墨,正极反应式为2H++2e-===H2↑;当电解质溶液为FeCl3时,总反应为Fe+2FeCl3===3FeCl2,离子方程式为Fe+2Fe3+===3Fe2+,负极为Fe,正极为石墨。
21.(14分)化学反应速率和限度与生产、生活密切相关。
(1)某学生为了探究锌与盐酸反应过程中的速率变化,在400 mL稀盐酸中加入足量的锌粉,用排水集气法收集反应放出的氢气,实验记录如下(累计值):
时间/min
1
2
3
4
5
氢气体积/mL (标准状况)
100
240
464
576
620
①哪一时间段反应速率最大______min(填“0~1”“1~2”“2~3”“3~4”或“4~5”),原因是________________________________________。
②求3~4 min时间段以盐酸的浓度变化来表示的该反应速率________________(设溶液体积不变)。
(2)另一学生为控制反应速率防止反应过快难以测量氢气体积,他事先在盐酸中加入等体积的下列溶液以减慢反应速率,你认为不可行的是________(填字母)。
A.蒸馏水 B.KCl溶液
C.KNO3溶液 D.CuSO4溶液
(3)某温度下在4 L密闭容器中,X、Y、Z三种气态物质的物质的量随时间变化曲线如图。
①该反应的化学方程式是_________________________________________。
②该反应达到平衡状态的标志是________(填字母)。
A.Y的体积分数在混合气体中保持不变
B.X、Y的反应速率比为3∶1
C.容器内气体压强保持不变
D.容器内气体的总质量保持不变
E.生成1 mol Y的同时消耗2 mol Z
③2 min内Y的转化率为________。
【答案】(1)①2~3 因该反应是放热反应,此时温度高且盐酸浓度较大,所以反应速率较快 ②0.025 mol·L-1·min-1 (2)CD
(3)①3X(g)+Y(g)2Z(g) ②AC ③10%
【解析】(1)①在0~1、1~2、2~3、3~4、4~5 min时间段中,产生气体的体积分别为100 mL、140 mL、224 mL、112 mL、44 mL,由此可知反应速率最大的时间段为2~3 min;原因是该反应是放热反应,此时温度高且盐酸浓度较大,所以反应速率较快。②在3~4 min时间段内,n(H2)==0.005 mol,消耗盐酸的物质的量为0.01 mol,故v(HCl)==0.025 mol·L-1·min-1。(2)加入蒸馏水,及加入KCl溶液,H+浓度减小,反应速率减小且不减少产生氢气的量,故A、B正确;C项,加入KNO3溶液,H+浓度减小,因酸性溶液中有NO,具有强氧化性,与Zn反应无氢气生成,错误;D项,加入CuSO4溶液,形成原电池,反应速度增大,且影响生成氢气的量,错误。(3)①由图像可以看出,反应中X、Y的物质的量减少,应为反应物,Z的物质的量增多,应为生成物,当反应进行到5 min时,Δn(Y)=0.2 mol,Δn(Z)=0.4 mol,Δn(X)=0.6 mol,则Δn(Y)∶Δn(Z)∶Δn(X)=1∶2∶3,参加反应的物质的物质的量之比等于化学计量数之比,则反应的方程式为3X(g)+Y(g)2Z(g)。②X、Y的反应速率比为3∶1,随着反应的进行X、Y的反应速率比始终为3∶1,不能作为平衡状态的标志,故B错误;反应物和生成物均为气体,容器内气体的总质量保持不变,不能作为平衡状态的标志,故D错误;生成1 mol Y的同时消耗2 mol Z均只能表示逆反应速率,不能说明正、逆反应速率相等,无法判断反应达到平衡状态,故E错误。③2 min内Y的转化率=×100%=(1.0 mol-0.9 mol)÷1.0 mol×100%=10%。
22.(10分)分别按下图甲、乙所示装置进行实验,图中两个烧杯里的溶液为同浓度的稀硫酸,乙中A为电流表。请回答下列问题:
(1)以下叙述中,正确的是________(填字母)。
A.甲中锌片是负极,乙中铜片是正极
B.两烧杯中铜片表面均有气泡产生
C.两烧杯中溶液pH均增大
D.产生气泡的速度甲中比乙中慢
E.乙的外电路中电流方向Zn→Cu
F.乙溶液中SO向铜片方向移动
(2)变化过程中能量转化的主要形式:甲为________;乙为____________。
(3)在乙实验中,某同学发现不仅在铜片上有气泡产生,而且在锌片上也产生了气体,分析原因可能是_____________________________________________________________________。
(4)在乙实验中,如果把硫酸换成硫酸铜溶液,请写出铜电极的电极反应方程式及总反应离子方程式:铜电极:__________________,总反应:__________________。
当电路中转移0.25 mol电子时,消耗负极材料的质量为___________ g(Zn的相对原子质量65)。
【答案】(1)CD (2)化学能转化为热能 化学能转化为电能
(3)锌片不纯,在锌片上就形成原电池
(4)Cu2++2e-===Cu Zn+Cu2+===Zn2++Cu 8.125
【解析】甲中没有形成闭合回路,不能构成原电池,铜不能与稀硫酸反应,所以铜片表面没有气泡产生,烧杯中氢离子参加反应,浓度减小,溶液的pH增大。乙中构成原电池,加快了化学反应速率,所以产生气泡的速率甲中比乙中慢;乙中Zn为负极,Cu为正极,所以电流方向Cu→Zn,溶液中的H+向铜片方向移动,SO向锌片方向移动。乙中负极反应式为Zn-2e-===Zn2+,转移0.25 mol电子时,消耗Zn 0.125 mol,质量为0.125 mol×65 g·mol-1=8.125 g。
高中化学化工生产中的重要非金属元素单元综合与测试综合训练题: 这是一份高中化学化工生产中的重要非金属元素单元综合与测试综合训练题,共13页。试卷主要包含了氮的固定是指,下列方法适合实验室制取氨气的是,下列离子的检验方法中,正确的是,氨水显弱碱性的主要原因是等内容,欢迎下载使用。
高中有机化合物单元综合与测试达标测试: 这是一份高中有机化合物单元综合与测试达标测试,共16页。试卷主要包含了下列说法中,错误的是,下列反应中,属于加成反应的是,苏轼的《格物粗谈》有这样的记载等内容,欢迎下载使用。
人教版 (2019)必修 第二册化学反应与能量单元综合与测试课时训练: 这是一份人教版 (2019)必修 第二册化学反应与能量单元综合与测试课时训练,共17页。试卷主要包含了已知空气—锌电池的电极反应为,关于下图的说法不正确的是,下列说法正确的是等内容,欢迎下载使用。

