2019-2020学年八年级上学期江西省上饶市鄱阳县第二中学12月月考生物试题及答案(原卷+解析卷)
展开试卷副标题
考试范围:xxx;考试时间:100分钟;命题人:xxx
注意事项:
1.答题前填写好自己的姓名、班级、考号等信息
2.请将答案正确填写在答题卡上
第I卷(选择题)
请点击修改第I卷的文字说明
1.下列关于细菌和真菌的说法,正确的是( )
A.细菌和真菌对人类一般都是有害的
B.细菌和真菌通过与动植物共生而使其患病
C.细菌和真菌必须生活在有氧的环境中
D.腐生细菌和腐生真菌可以把植物遗体分解成二氧化碳、水和无机盐
2.下列行为中不属于传递信息行为的是( )
A.蜂王的上颚分泌一种物质与工蜂联系B.工蜂跳8字舞
C.蟑螂昼伏夜出D.鸟的鸣叫
3.细菌的生殖方式是( )
A.出芽生殖B.孢子生殖C.受精D.分裂生殖
4.下列属于社会行为的是( )
A.海葵和寄居蟹生活在一起
B.在一片草地上生活的许多种昆虫
C.草、昆虫、青蛙、鹰形成一条食物链
D.一只黑长尾猴发现蛇时会发出一种叫声,其他猴会后腿直立并仔细审视地面
5.下列关于动物形态结构特点与功能的叙述,错误的是( )
A.鲫鱼身体呈流线型有利于减少游泳时的阻力
B.爬行动物的卵生方式使其真正摆脱了对水的依赖而完全适应陆地生活
C.家鸽的肺和气囊都具有气体交换功能,可以满足其飞行所需要的大量能量
D.兔的牙齿分化,盲肠发达与其植食性相适应
6.培养细菌的一般步骤,正确的是( )
①接种 ②高温灭菌 ③配制含有营养物质的培养基 ④恒温培养
A.①②④③B.③②①④C.③①②④D.①③②④
7.在某次比赛中,我国著名的运动员刘翔“l2.88秒的成绩打破了110米栏的世界纪录。对完成跨栏动作,下到说法错误的是( )
A.有多组骨骼肌参与B.只有下肢骨骼肌参与
C.受神经系统的调节和控制D.需要多个系统的配合,共同参与
8.某农民发现荔枝园里有许多昆虫于是喷洒农药。尽管这一季风调雨顺、昆虫也被杀死了,但是荔枝的产量却是历年来最差的。结合以上描述,你认为该事例体现了动物在生物圈中的作用是( )
A.维持生态平衡B.促进生态系统的物质循环
C.帮助植物传粉D.帮助植物传播种子
9.在目、科、属、纲、界、门、种七个分类单位中,最小的分类单位和最大的分类单位是( )
A.目、种B.科、界C.种、门D.种、界
10.大量细菌可以使食品迅速腐烂,食品在冰箱中能够保存一定时间不腐烂,是因为冰箱环境中( )
A.没有细菌B.细菌很少C.细菌繁殖较慢D.细菌都冻死了
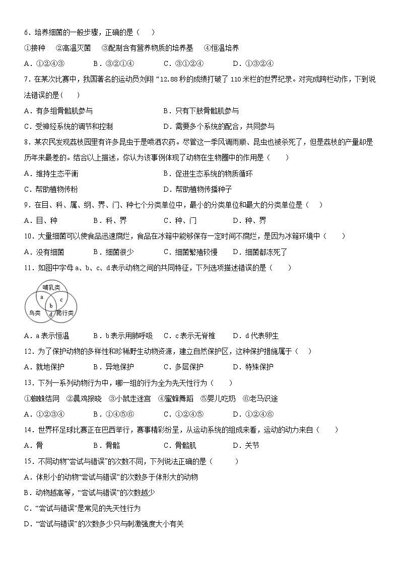
11.如图中字母a、b、c、d表示动物之间的共同特征,下列选项描述错误的是( )
A.a表示恒温B.b表示用肺呼吸C.c表示无脊椎D.d代表卵生
12.为了保护动物的多样性和珍稀野生动物资源,建立自然保护区,这种保护措施属于( )
A.就地保护B.异地保护C.多层保护D.特殊保护
13.下列一系列动物行为中,哪一组的行为全为先天性行为( )
①蜘蛛结网 ②晨鸡报晓 ③小鼠走迷宫 ④蜜蜂舞蹈 ⑤婴儿吃奶 ⑥老马识途
A.①②③④B.①④⑤⑥C.①②④⑤D.①②④⑥
14.世界杯足球比赛正在巴西举行,赛事精彩纷呈,从运动系统的组成来看,运动的动力来自( )
A.骨B.骨骼C.骨骼肌D.关节
15.不同动物“尝试与错误”的次数不同,下列说法正确的是( )
A.体形小的动物“尝试与错误”的次数多于体形大的动物
B.动物越高等,“尝试与错误”的次数越少
C.“尝试与错误”是常见的先天性行为
D.“尝试与错误”的次数多少只与刺激强度大小有关
第II卷(非选择题)
请点击修改第II卷的文字说明
16.下图为六种动物的形态图,请根据图回答下列问题
(1)上述动物中,_________为脊椎动物(填字母)。
(2)A为两栖动物,幼体生活在水中,用_____呼吸,成体生活在陆地上,也可在水中游泳,用_____呼吸,皮肤辅助呼吸。
(3)E为节肢动物,体表有坚韧的__________。
(4)上述动物中,体温恒定的是___________。(填字母)
17.微生物主要有细菌、真菌和病毒三大类群,下列是几种常见的微生物结构示意图,请据图回答问题.
(1)大肠杆菌属于细菌,是单细胞生物,虽有细胞壁、细胞膜、细胞质等部分,但没有成形的____,这样的生物被称为_______
(2)与酿酒有关的微生物是_______
(3)一些细菌生活在牛的胃肠内,帮助牛分解草料中的纤维素,它们之间存在着_____关系。
(4)以上为微生物没有细胞结构的是 __________________________________________
18.通常人们认为大蒜具有抑菌作用。大蒜真的能抑制细菌的生长和繁殖吗?某生物小组利用大肠杆菌在无菌条件下做了如下实验:
实验准备:取等大的10片滤纸片,5片浸泡于大蒜滤液中,5片浸泡于无菌水中备用;将接种了等量大肠杆菌的10个培养基平均分成甲、乙两组。
实验操作如下:
根据上述实验回答下列问题:
(1)该实验的变量是____。
(2)乙组在实验中的作用是__________________________________。
(3)每组使用了5个培养基,实验结果取平均值,这样做的目的是___________________________________。
(4)根据实验现象,可以得出的结论是____________________________________。
(5)大肠杆菌的生殖方式是_____________。它代谢强度高,繁殖速度快,因此大肠杆菌常被用作实验材料。
参考答案
1.D
【解析】
【分析】
此题主要考查的是细菌、真菌在自然界中的作用及其与人类的关系,思考解答。
【详解】
多数细菌、真菌对人类是有益的,如乳酸杆菌是一种细菌,制作酸奶要用到乳酸杆菌,青霉这种真菌中能提取出青霉素,少数细菌、真菌是有害的,能使人患病,,故A错误;细菌和真菌通过与动植物寄生而使其患病,故B错误;有的细菌、真菌是需氧的,有的是厌氧的,故C错误;在自然界中动物、植物的遗体、遗物不会堆积如山,是因为大量的腐生细菌、真菌等微生物会把动物、植物的遗体、遗物粪便等分解成二氧化碳、水和无机盐等无机物,这些物质又被归还土壤,供植物重新利用,因此腐生细菌、真菌等微生物作为分解者促进了自然界中的二氧化碳等物质的循环,故D正确。故选D。
【点睛】
解答此类题目的关键是熟记细菌、真菌的结构特点。明确细菌、真菌,有的是有益,有的是有害的。
2.C
【解析】
【分析】
动物通讯是动物间的信息交流,常表现为一个动物借助自身行为或身体标志作用于其他动物(同种或异种)的感觉器官从而改变后者的行为。通讯是具有适应意义的行为,常见的通讯事例大多是互利的,如通过通讯异性个体得以交配,社群动物得以共同取食、御敌等,动物之间通过动作、声音、气味、性外激素等进行信息交流。
【详解】
蜂王的上颚分泌一种物质与工蜂联系属于传递信息的行为,A正确;
蜜蜂跳“8”字舞是通过动作告诉其它工蜂蜜源的方向位置,B正确;
蟑螂昼伏夜出是一种节律行为,不属于信息交流,C错误;
鸟类的各种鸣叫声是通过声音来交流信息,D正确。故选C。
【点睛】
解答此类题目的关键是理解动物之间的信息交流方式。
3.D
【解析】
【分析】
细菌进行简单的分裂生殖,一个细菌横向分裂成两个细菌,这种生殖方式也叫裂殖。在环境适宜的时候,不到半小时,细菌就能分裂一次,一个细菌分裂N次的个数是1×2N。
【详解】
细菌通过分裂的方式进行繁殖,也就是一个细菌分裂成两个细菌,长大以后又能进行分裂,分裂时,细胞首先将它的遗传物质进行复制,然后细胞从中部向内凹陷,形成两个子细胞,因此细菌的生殖方式是分裂生殖。故选D。
【点睛】
细菌的营养方式和生殖方式。
4.D
【解析】
社会行为是群体内形成了一定的组织,成员间有明确分工的动物群集行为,有的高等动物还形成等级。社群生活对动物有利,可以有效地猎食和有效地防御捕食者的攻击,使动物群体能更好地适应生活环境,对维持个体与种族的生存有重要的意义。
海葵和寄居蟹生活在一起、在一片草地上生活的许多种昆虫、草、昆虫、青蛙、鹰形成一条食物链,都不是同一种动物,不具有社会行为;一只黑长尾猴发现蛇时会发出一种叫声,其他猴会后腿直立并仔细审视地面,具有等级制度,有猴王,因此具有社会行为。
故选D。
5.C
【解析】
【分析】
(1)鱼类生活在水中,具有与水生生活相适应的特征:①鱼身体的颜色上深下浅为鱼的保护色.②身体呈流线型中间大两头小.③身体表面覆盖鳞片,保护身体;鳞片表面有一层粘液,游泳时减小水的阻力.④身体两侧有一行侧线,侧线和神经相连,主要是测定方向和感知水流的作用.⑤鱼的身体长有胸鳍、背鳍、腹鳍和尾鳍是鱼在水中的运动器官.⑥鱼用鳃呼吸.⑦体内有鳔,主要作用是调节身体的比重,鳔在鳍的协同下,可以使鱼停留在不同的水层里.
(2)爬行动物的主要特征:身体分为头、颈、躯干、四肢和尾五部分,体表覆盖角质鳞片或甲,用肺呼吸,体温不恒定,会随外界的温度变化而变化.心脏只有三个腔,心室里有不完全的隔膜,体内受精,卵生或少数卵胎生.
(3)家鸽能够在空中飞行,飞行时需要大量的能量,因此它能够进行双重呼吸.家鸽用肺呼吸,气囊辅助呼吸.当两翼举起时,气囊张开,空气进入肺,一部分在肺内进行气体交换,一部分进入气囊;当两翼下垂时,气囊收缩,气体又一次经过肺,在肺内再次进行气体交换.这种特殊的呼吸方式叫双重呼吸.可见肺是气体交换的器官,气囊只能贮存气体,辅助呼吸.
(4)兔是草食性动物,与其食性相适应,家兔的牙齿分为门齿和臼齿,无犬齿,有特别发达的盲肠,消化食物的面积很大,适于消化植物纤维.
【详解】
A、鲫鱼的身体呈流线型,可减小游泳时的阻力,A正确。
B、爬行动物的生殖和发育真正摆脱了对水的依赖而完全适应陆地生活,B正确。
C、家鸽肺是气体交换的器官,气囊只能贮存气体,辅助呼吸。C错误;
D、兔是草食性动物,与其食性相适应,家兔的牙齿分为门齿和臼齿,无犬齿,有特别发达的盲肠,消化食物的面积很大,适于消化植物纤维,D正确。
故选:C。
【点睛】
解答此题的关键是知道动物形态结构与功能相适应的特点.
6.B
【解析】
【分析】
细菌、真菌的培养步骤:配制培养基→高温灭菌→冷却后接种→恒温培养。
【详解】
细菌和真菌的生活需要一定的条件,如水分、适宜的温度、还有有机物。因此首先要配制含有营养物质的培养基,可以用牛肉汁加琼脂熬制,然后把培养基和所有用具进行高温灭菌,以防杂菌对实验的干扰,为防止高温杀死细菌、真菌,要等冷却后,再进行接种,接种后放在温暖的培养箱中进行恒温培养。注意:定期观察并详细记录实验现象。培养细菌的一般步骤是:③配制含有营养物质的培养基、②高温灭菌、①接种、④恒温培养。
故选B。
【点睛】
考点:菌落及细菌菌落与真菌菌落的区别。
7.B
【解析】
【分析】
人体是一个统一的整体,人体完成一个运动都要有神经系统的调节,有骨、骨骼肌、关节的共同参与,多组肌肉的协调作用,才能完成。
【详解】
骨的位置的变化产生运动,但是骨本身是不能运动的。骨的运动要靠骨骼肌的牵拉。骨骼肌包括中间较粗的肌腹和两端较细的肌腱(乳白色),同一块骨骼肌的两端肌腱绕过关节连在不同的骨上。骨骼肌有受刺激而收缩的特性,当骨骼肌受神经传来的刺激收缩时,就会牵动骨绕着关节活动,于是躯体就会产生运动。但骨骼肌只能收缩牵拉骨而不能将骨推开,与骨相连的肌肉总是由两组肌肉相互配合活动的,因此,人体完成一个运动都要有神经系统的调节,多个系统的配合,有骨、骨骼肌、关节的共同参与,多组肌肉的协调作用,才能完成。因此完成跨栏动作时只有下肢骨骼肌参与的说法错误。
故选:B。
【点睛】
明确:在运动中,神经系统起调节作用,骨起杠杆的作用,关节起支点作用,骨骼肌起动力作用。
8.C
【解析】
【分析】
动物在自然界中作用:动物能促进生态系统的物质循环;在维持生态平衡中有重要的作用;动物能帮助植物传粉、传播种子促进了植物的繁殖和分布。
【详解】
果树一般进行异花传粉,所开的花一般具有鲜艳的花冠,能分泌花蜜,并能散发出芳香的气味,吸引昆虫来采集花粉和花蜜,从而为其传粉。如果在开花期间,把果园内的昆虫杀死,就导致传粉不足,结果量就会大幅减少。因此,A、B、D项不符合题意,只有C项符合题意。故选:C。
【点睛】
昆虫能帮助植物传粉。被子植物通过开花、传粉、受精等过程,才能形成果实和种子。
9.D
【解析】
【分析】
生物的分类单位从小到大依次是:种、属、科、目、纲、门、界。其中“界”是最大的分类单位,“种”是最基本的分类单位。
【详解】
为了弄清生物之间的亲缘关系,生物学家根据生物之间的相似程度,把它们分成不同的等级,生物分类的等级从高到低依次是:界、门、纲、目、科、属、种。最大的等级是界,最小的等级是种。分类单位越大,所包含的生物共同特征越少,生物种类越多,亲缘关系越远;反之,分类单位越小,所包含的生物共同特征越多,生物种类越少,亲缘关系越近。通过生物的分类,可以了解生物之间的亲缘关系和进化的历程。故选D。
【点睛】
解答此类题目的关键是熟记生物分类的单位等级。并注意大小顺序。
10.C
【解析】
【分析】
各种细菌、真菌等微生物,接触到食物,并利用食物中的养分,大量的生长和繁殖,期间会产生很多的生长代谢产物,产生各种各样酸、臭的味道,所以食品腐败变质。
【详解】
由分析可知,食物腐败变质是由于微生物的生长和大量繁殖而引起的。根据食物腐败变质的原因,食品保存就要尽量的杀死或抑制微生物的生长和大量繁殖。冰箱中温度低,能抑制细菌、真菌等微生物的生长和繁殖,使其繁殖速度慢,数量少,不能充分分解食物,达到保鲜的目的。故选C。
【点睛】
掌握食品防腐的原理,了解冰箱中保存食品的原理是低温抑制微生物的生长和繁殖。
11.C
【解析】
【分析】
(1)哺乳动物的特征有体表被毛,牙齿有门齿、臼齿和犬齿的分化,体腔内有膈,心脏四腔,用肺呼吸,大脑发达,体温恒定,胎生哺乳等。
(2)鸟类的主要特征是:有喙无齿,身体被覆羽毛,前肢特化为翼,长骨中空,心脏四腔,用肺呼吸,有气囊辅助呼吸,体温恒定,卵生。
(3)爬行动物的主要特征:身体分为头、颈、躯干、四肢和尾五部分,体表覆盖角质鳞片或甲,可以减少体内水分的散失,用肺呼吸,体温不恒定,会随外界的温度变化而变化。心脏只有三个腔,心室里有不完全的隔膜,体内受精,在陆地上产卵,外面有坚硬的卵壳保护着。爬行类的生殖发育完全脱离了水的限制,是最早的、真正的陆生脊椎动物。
【详解】
a表示鸟类和哺乳动物的共同特征,鸟类和哺乳动物都是恒温动物,体温恒定,A正确;
b表示鸟类、哺乳动物和爬行动物都具有的共同特征,用肺呼吸是这三种动物都具有的,B正确;
图示鸟类、哺乳动物和爬行动物均是脊椎动物,c是哺乳动物和爬行动物的共同特征,而c不能表示无脊椎,C错误;
d表示鸟类和爬行类动物具有的共同特征,在生殖方式上这两种动物都属于卵生,D正确。
【点睛】
解答此类题目的关键是理解掌握哺乳动物和鸟类的主要特征。
12.A
【解析】
【分析】
保护生物的多样性的措施有:一是就地保护,主要是建自然保护区;二是迁地保护,大多转移到动物园或植物园;三是建立濒危物种的种质库或精子库;四是开展生物多样性保护的科学研究,制定生物多样性保护的法律和政策,开展生物多样性保护方面的宣传和教育,据此解答。
【详解】
建立自然保护区是指把包含保护对象在内的一定面积的陆地或水体划分出来,进行保护和管理。又叫就地保护。故选A。
【点睛】
保护生物多样性的基本措施。
13.C
【解析】
【分析】
先天性行为是指动物生来就有的,由动物体内的遗传物质所决定的行为,先天性行为是动物的一种本能行为,不会丧失;后天性行为是动物出生后通过生活经验和“学习”逐渐建立起来的新的行为。
【详解】
①蜘蛛结网、②晨鸡报晓、④蜜蜂采蜜、⑤婴儿吃奶,都是由动物体内的遗传物质所决定的先天性行为;而③小鼠走迷宫、⑥老马识途是动物出生后通过生活经验和“学习”逐渐建立起来的新的学习行为;故选C。
【点睛】
理解动物行为获得途径和特点。
14.C
【解析】
【分析】
(1)人体的任何一个动作,都是在神经系统的支配下,由于骨骼肌收缩,并且牵引了所附着的骨,绕着关节活动而完成的。
(2)人和哺乳动物的运动系统包括骨、骨连接和骨骼肌三部分组成。
【详解】
人体的运动系统由骨骼和骨骼肌组成。骨骼是由多块骨连接而成。骨骼肌的两端较细呈乳白色的部分是肌腱(属于结缔组织),分别附着在相邻的两块骨上,中间较粗的部分是肌腹,主要由肌肉组织构成,外面包有结缔组织膜,里面有许多血管和神经,能够收缩和舒张。骨骼肌有受刺激收缩的特性。运动时,肌肉的收缩、舒张牵引着骨绕着关节运动。在运动中,神经系统起调节作用,骨起杠杆的作用,关节起支点作用(也有说枢纽作用),骨骼肌起动力作用。
故选C。
【点睛】
骨、关节、骨骼肌的协调配合与运动的产生。
15.B
【解析】
【分析】
此题考查的知识点是动物学习行为。解答时可以从动物的学习行为的特征方面来切入。
【详解】
学习行为是动物出生后通过学习得来的行为。动物建立学习行为的主要方式是条件反射。参与神经中枢是大脑皮层,不是与生俱来的,而是动物在成长过程中,通过生活经验和“学习”逐渐建立起来的新的行为。在走“T”形迷宫实验中,蚯蚓大约要经过200次尝试和错误后,才能学会直接爬向潮湿的暗室;属于学习行为,鸟类大约经过几次就可以学会绕过障碍获取食物,说明动物通过后天的学习,大大地提高了适应复杂环境的学习能力。动物学习能力的大小与其进化的程度成正相关,动物的种类越高等,学习能力就越强,与动物体形的大小和“尝试与错误”的次数多少只与刺激强度大小都无关,学习行为所占的比重就越大,学习行为也越复杂,利用经验解决问题能力也越强。
故选B
【点睛】
动物的先天性行为和学习行为的区别.
16.ABCDF 鳃 肺 外骨骼 CDF
【解析】
【分析】
根据动物体内有无脊柱可以把动物分为脊椎动物和无脊椎动物,脊椎动物的体内有脊椎骨构成的脊柱。动物根据体温是否恒定分为变温动物和恒温动物。两栖动物是雌雄异体,在水中完成体外受精;幼体生活在水中,用鳃呼吸,发育为变态发育,成体既能生活在水中,又能生活在陆地上,用肺呼吸,皮肤辅助呼吸。节肢动物的特征是身体由许多体节构成的,并且分部,体表有外骨骼,足和触角也分节。
【详解】
(1)根据动物体内有无脊柱可以把动物分为脊椎动物和无脊椎动物。上述动物中,ABCDF为脊椎动物,体内有脊椎骨构在脊柱。
(2)。两栖动物是雌雄异体,在水中完成体外受精;幼体生活在水中,用鳃呼吸,发育为变态发育,成体既能生活在水中,又能生活在陆地上,用肺呼吸,皮肤辅助呼吸。因此,A蛙为两栖动物,幼体生活在水中,用鳃呼吸,成体生活在陆地上,也可在水中游泳,用肺呼吸,皮肤辅助呼吸。
(3)节肢动物的特征是身体由许多体节构成的,并且分部,体表有外骨骼,足和触角也分节。因此,E为节肢动物,体表有坚韧的外骨骼,保护内部柔软的身体,防止体内水分的散失。
(4)动物根据体温是否恒定分为变温动物和恒温动物。因此,上述动物中,体温恒定的是CDF,体温不随环境温度的变化而变化,更好的适应环境的变化。
【点睛】
解题的关键是理解节肢动物和两栖类动物的特征,动物的分类。
17.细胞核 原核生物 酵母菌 共生 腺病毒
【解析】
【分析】
病毒没有细胞结构,仅由蛋白质外壳和内部的遗传物质组成,不能独立生存,只有寄生在活细胞里才能进行生命活动。细菌和真菌的区别:
【详解】
(1)大肠杆菌属于细菌,细菌的基本结构有细胞壁、细胞膜、细胞质和DNA集中的区域,但是没有成形的细胞核,这样的生物被称作原核生物。
(2)无氧时,酵母菌可以分解葡萄糖,产生酒精和二氧化碳,有氧时可以产生水和二氧化碳。因此,与酿酒有关的微生物是酵母菌。
(3)有些细菌和真菌与动物或植物共同生活在一起,它们相互依赖、彼此有利,这种现象叫做共生。牛的胃中有一些细菌,它们能帮助牛分解草料中的纤维素,牛为这些细菌提供了生存场所和食物,细菌为牛分解草料中的纤维素,它们彼此依赖,共同生活,这种现象叫共生。因此,一些细菌生活在牛的胃肠内,帮助牛分解草料中的纤维素,它们之间存在着共生关系。
(4)病毒没有细胞结构,只由内部的遗传物质和外部的蛋白质外壳组成,不能独立生存,只有寄生在活细胞里才能进行生命活动。因此,以上为微生物没有细胞结构的是腺病毒。
【点睛】
本题考查细菌、真菌和病毒的知识。熟知细菌的结构和生殖方式、病毒的结构以及细菌和真菌在自然界中的作用是解题的关键。
18.大蒜滤液 对照 减少误差,使实验结果更准确 大蒜滤液能抑制细菌的生长和繁殖 分裂生殖
【解析】
【分析】
(1)科学探究的主要环节一般包括提出问题、做出假设、制定计划、实施计划、得出结论、表达和交流。
(2)对照实验:在探究某种条件对研究对象的影响时,对研究对象进行的除了该条件不同以外,其他条件都相同的实验。根据变量设置一组对照实验,使实验结果具有说服力。一般来说,对实验变量进行处理的,就是实验组。没有处理是的就是对照组。
【详解】
(1)(2)对照实验只有一个变量。据表中信息可见:甲组取浸有大蒜滤液的滤纸片分别放在5个培养基的相应区域内,乙组取浸有无菌水的滤纸片分别放在5个培养基的相应区域内,气压要将相同且适宜,可见甲与乙形成以大蒜滤液为变量的对照实验。其中乙组起对照作用。
(3)实验中每组使用了5个培养基,实验结果取平均值是为了减小偶然误差并使实验结果更可信。因此题干中每组使用了5个培养基,实验结果取平均值目的是:减少误差,使实验结果更准确。
(4)实验结果:甲组滤纸片周围0.5cm(平均值)范围内没有大肠杆菌生长,乙组滤纸片周围有大肠杆菌生长,由此可见:大蒜滤液能抑制细菌的生长和繁殖。
(5)大肠杆菌属于细菌,繁殖方式为分裂生殖。它代谢强度高,繁殖速度快,因此大肠杆菌常被用作实验材料。
【点睛】
实验中,控制变量和设置对照实验是设计实验方案必须处理好的两个关键问题。题号
一
二
总分
得分
评卷人
得分
一、单选题
评卷人
得分
二、综合题
甲组
乙组
实验操作
取浸有大蒜滤液的滤纸片分别放在5个培养基的相应区域内
取浸有无菌水的滤纸片分别放在5个培养基的相应区域内
培养条件
在37℃恒温培养箱中培养24小时
实验现象
滤纸片周围0.5cm(平均值)范围内没有大肠杆菌生长
滤纸片周围有大肠杆菌生长
2019-2020学年七年级上学期江西省上饶市广信区第七中学期中生物试题(原卷+解析卷): 这是一份2019-2020学年七年级上学期江西省上饶市广信区第七中学期中生物试题(原卷+解析卷),文件包含2019-2020学年七年级上学期江西省上饶市广信区第七中学期中生物试题原卷docx、2019-2020学年七年级上学期江西省上饶市广信区第七中学期中生物试题解析卷docx等2份试卷配套教学资源,其中试卷共22页, 欢迎下载使用。
2019-2020学年七年级上学期江西省上饶市信州区第二中学期中生物试题(原卷+解析卷): 这是一份2019-2020学年七年级上学期江西省上饶市信州区第二中学期中生物试题(原卷+解析卷),文件包含2019-2020学年七年级上学期江西省上饶市信州区第二中学期中生物试题原卷docx、2019-2020学年七年级上学期江西省上饶市信州区第二中学期中生物试题解析卷docx等2份试卷配套教学资源,其中试卷共28页, 欢迎下载使用。
2019--2020年七年级上学期江西省上饶市鄱阳县第二中学12月月考生物试题(原卷+解析卷): 这是一份2019--2020年七年级上学期江西省上饶市鄱阳县第二中学12月月考生物试题(原卷+解析卷),文件包含2019--2020年七年级上学期江西省上饶市鄱阳县第二中学12月月考生物试题原卷docx、2019--2020年七年级上学期江西省上饶市鄱阳县第二中学12月月考生物试题解析卷docx等2份试卷配套教学资源,其中试卷共16页, 欢迎下载使用。

