数学七年级上册6.4 统计图的选择教学设计
展开
这是一份数学七年级上册6.4 统计图的选择教学设计,共10页。教案主要包含了探索交流 获得新知,应用新知,体验成功,学习小结 盘点收获,限时训练 独立达标等内容,欢迎下载使用。
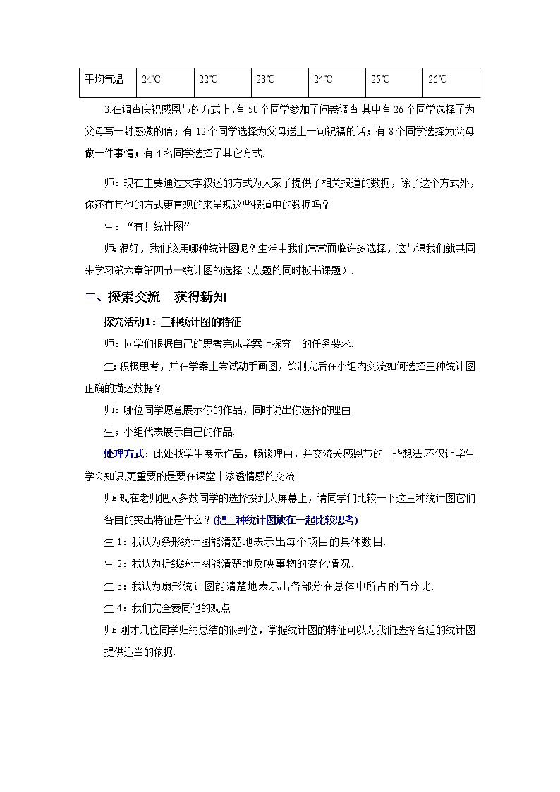
统计图的选择教学设计 内容分析: 本课时内容选自义务教育教科书北师大版七年级上册第六章第四节《统计图的选择》第1课时,是在学生已经认识了解了三种统计图基础上,由世界人口有关数据分析,进一步探究三种统计图的特点,也为今后学生正确分析数据,解决实际问题打下基础。学情分析:学生在小学已经学习了条形统计图和折线统计图,对条形统计图、折线统计图的特点有所了解,因此学生已具备了学习本节《统计图的选择》的基础知识和基本技能教学目标: 1.掌握三种统计图各自的特点,能根据具体问题选择合适的统计图描述数据.2.能够从统计图中获取有用信息,分析数据,做出正确的决策. 3.经历收集、整理数据的统计活动,体验解决问题策略的多样性,发展实践能力和创新精神,体会统计对决策的作用,并能合理质疑,培养学生“学数学——为我所用”的意识.教学重点:掌握三种统计图的特点,能根据不同问题选择适当的统计图描述数据.教学难点: 合理选择统计图分析数据,并能从统计图中获取有用信息,正确决策.教法与学法:本节课采用“激·学·导·练”课堂教学模式,主要在教学中体现学生的主体地位,教师利用问题驱动,采用“引导—探索—发现”的方法,通过生活中的情境让学生在解决生活中的问题中学习数学,在合作交流中感悟数学,在解决问题中提高数学.教学过程:一、 创设情境,问题引入师:人们常说,母爱如海,父爱如山.因此人们设立了感恩节1.所有接受调查访问的同学中有65%的学生表示对“感恩节”关心,其中很关心和比较关心的占40%,一般关心的占25%,不太关心和不关心的同学占35%. 2.2018年“感恩节”前后的平均气温随时间的变化情况:时间6月12日6月13日6月14日6月15日6月16日6月17日平均气温24℃22℃23℃24℃25℃26℃3.在调查庆祝感恩节的方式上,有50个同学参加了问卷调查.其中有26个同学选择了为父母写一封感激的信;有12个同学选择为父母送上一句祝福的话;有8个同学选择为父母做一件事情;有4名同学选择了其它方式.师:现在主要通过文字叙述的方式为大家了提供了相关报道的数据,除了这个方式外,你还有其他的方式更直观的来呈现这些报道中的数据吗?生:“有!统计图”师:很好,我们该用哪种统计图呢?生活中我们常常面临许多选择,这节课我们就共同来学习第六章第四节—统计图的选择(点题的同时板书课题).二、探索交流 获得新知探究活动1:三种统计图的特征师:同学们根据自己的思考完成学案上探究一的任务要求.生:积极思考,并在学案上尝试动手画图,绘制完后在小组内交流如何选择三种统计图正确的描述数据?师:哪位同学愿意展示你的作品,同时说出你选择的理由.生;小组代表展示自己的作品.处理方式:此处找学生展示作品,畅谈理由,并交流关感恩节的一些想法.不仅让学生学会知识,更重要的是要在课堂中渗透情感的交流.师:现在老师把大多数同学的选择投到大屏幕上,请同学们比较一下这三种统计图它们各自的突出特征是什么?(把三种统计图放在一起比较思考)生1:我认为条形统计图能清楚地表示出每个项目的具体数目.生2:我认为折线统计图能清楚地反映事物的变化情况.生3:我认为扇形统计图能清楚地表示出各部分在总体中所占的百分比.生4:我们完全赞同他的观点师:刚才几位同学归纳总结的很到位,掌握统计图的特征可以为我们选择合适的统计图提供适当的依据. 扇形统计图 折线统计图 条形统计图 设计意图:让学生自己经历统计图的选择、作图的过程,加深学生对三种统计图突出特征的理解,学生印象深刻,另外适时的对统计图特征进行小结,让学生及时回味知识的形成过程,架构自己的知识体系. 三、应用新知,体验成功(一)基础应用:师:既然同学们已经知道了这三种统计图的特征,现在老师就遇到了几个问题,请同学们帮忙选择一下合适的统计图解决一下(多媒体展示下列题目).判断下列数据应选择怎样的统计图表示比较合适 :1.要清楚地表明一病人的体温变化情况,选用_______统计图比较合适; 2.学校要统计各年级人数及总人数选用_________统计图比较合适;3.在一片果园中,有不同种类的果树,为了反映某种果树的种植面积占整个果园面积的百分比选用_______统计图比较合适.处理方式:本环节采用了学生抢答的方式进行,学生抢答得出的答案基本一致.(学生抢答)生:折线统计图,因为折线统计图能反应事物的变化情况.生:条形统计图,可以看出各年级的人数及总人数.生:扇形统计图,可以反映种植面积占整个果园面积的百分比.师:同学们有不同意见吗?生:没有.师:老师有个问题,第一题如果我选择条形统计图合适吗?生:不合适,因为条形统计图对变化情况体现的不明显.师:结合我们刚才的回答,选择统计图时除了要考虑统计图的特征以外还要考虑到我们了解内容的实际需要.(多媒体展示)设计意图:生活即学习,让学生先通过生活中的问题选择合适的统计图,然后说说身边的常见的“统计图”,更亲切、更易于理解,也培养了学生关注生活的习惯.(二)能力应用师:同学们已经举出了大家在生活中见过的统计图,这里老师也在报纸上搜集了有关反映世界人口情况的数据图,让我们一起了解一下.下面是某家报纸公布的反映世界人口情况的数据: 师:从这幅图中,大家能获取什么信息呢?生1:在这幅图中,我看到1957年世界人口数量是30亿,1974年是40亿,1987年是50亿,1999年是60亿,预测2025年是80亿,2050年是90亿.生2:图中还特别警示,50年后世界人口将达到90亿,其中亚洲人口最多,将达到54.45亿.师:两位同学讲得很好,不但看到数据,还看出作者的意图.我们继续观察,还能看到什么?生3:从图中还可以看到从1957年到2050年近100年中,世界人口上升的情况有所不同,从30亿上升到40亿是17年,40亿上升到50亿是13年,50亿到60亿是12年,60亿到80亿是26年,80亿到90亿是25年.说明现在人口增长的速度越来越快,而预测将来人口增长的速度将逐渐变慢.师:这位同学分析地很细致,本图中主要有两组数据,这两组数据分别描述什么?比较它们有什么特点?生4:一组数据是描述世界人口变化情况,一组数据是描述2050年各大洲人口的分布情况.师:第一组数据是不同时期的世界人口数,从这组数据中可以看到世界人口变化的情况;第二组数据所描述的是一个整体中的各部分的数据,即2050年各大洲人口数. 不同的数据反映问题不同,表示方法也有所不同,选择合适的统计图表示这些数据,有利于我们分析数据,这不,有同学根据我们获取的信息绘制成了下面的统计图(多媒体展示统计图及问题)并提出了相关的问题,请思考: 回答下列问题:(1)三幅统计图分别表示了什么内容?(2)从哪幅统计图中你能看出世界人口的变化情况?(3)2050年非洲人口大约将达到多少亿?你是从哪幅统计图中得到这个数据的?(4)2050年亚洲人口比其他各洲的人口总和还要多,你从哪幅统计图中可以明显地得到这个结论?生:积极主动的进行独立思考,小组交流.师:哪位同学愿意呈现你的结论?生1:折线统计图表示了世界人口从1957年到2050年的变化情况;扇形统计图表示了该报纸预测的2050年世界人口的分布情况;条形统计图表示了该报纸预测的2050年世界几个洲和地区人口的具体数量.生2:折线统计图能看出世界人口的变化情况.生3:2050年非洲人口大约将达到12亿,我是从条形统计图得到的.生4:扇形统计图.师:大家对他们的回答满意吗?你还有没有其他的补充?生:没有师:刚才几位同学的回答都很好,大家对三种统计图的特征把握的比较准确.设计意图:对教材进行了创造性的再加工处理,将课本的引例变为了学生的练习题,由学生独立解决.通过学生从直观的图表中快速读取丰富的信息,让学生进一步的体验三种统计图形象、直观的独特优点,从而培养学生应用统计图的意识.(三)综合应用师:同学们刚才的表现非常好,期待着下面同学们有更精彩的表现.我们学习数学是为了服务于我们的生活.随着生活水平的提高,人们在饮食文化方面也越来越丰富. 为了了解人们对西方美食的满意情况,我们对汉堡,牛排,披萨三种美食同时进行了问卷调查,对收回的300份问卷进行整理,(数据如下图所示)并提出了相关的问题,请同学们思考下面的问题: 师:请同学们结合两幅统计图回答下列问题:(1)汉堡的主要竞争优势是什么?你是怎样看出来的?(2)广告对学生选择美食有影响吗?说说你的理由.(3)如果你是餐厅老板,你会采取哪些措施?生:积极思考,并合作交流.师:第一个问题,哪位同学谈谈看法?生1:我认为汉堡的主要竞争优势是口味魅力.生2:从扇形统计图可知到喜欢吃汉堡的人数占总人数的35%,但是从条形统计图可知在口味魅力方面,汉堡城比其它两种的总和还多,这充分说明汉堡的主要竞争优势是口味魅力.师:回答的很全面,第二个问题呢?生3:我认为广告对美食的选择有影响,因为从条形统计图可以知道牛排在口味魅力、价格魅力方面都没有什么优势,但是在广告魅力方面有明显的优势,而在学生的人数上,牛排占到了40%,这与它的广告宣传应该有很大的关系.师:如果你是餐厅老板,你会采取哪些措施?生4:在口味方面要凸显它的特色,同时要加大宣传的力度.生5:我认为可以尝试多种口味让顾客免费品尝,这样不仅加大广告的宣传力度,同时也能了解到顾客更喜欢什么样的口味。生6:既要注重口味的改进,也要重视广告的宣传,内在与外在因素都要强化.师,大家认为了解和运用统计图对我们的生活帮助很大,了解和掌握统计图的特点,并从中了解到一些有用的信息对我们作出一些重要的决策能起到很好的帮助作用.设计意图:本题需要学生同时结合两个统计图获取信息,在此过程中提高了学生读图、获取信息、分析数据的能力,另外学生通过小组内充分的讨论、交流,并对数据进行科学的分析,最终做出合理的决策,让学生体会到统计对决策的作用. 四、学习小结 盘点收获师:看着同学们面带笑容,相信通过本节课的学习,你的收获一定不少,先看看课本中的内容,再想一想,我们一起分享吧!生:学生自主进行归纳小结,先小组讨论,推出代表总结交流,其他小组补充.师:刚才同学们总结的很好,我们对统计图的选择应该按如下步骤:识别特点 选择正确图表 设计图表 绘制图表设计意图:课堂小结的时候与看课本内容相结合,可以使学生从总体上把握知识,强化对知识的理解和记忆,还可以培养学生良好的个性和思维品质.另外引导学生积极地参与总结,提高独立分析问题和自主小结的能力.师:刚才同学们总结的非常好,老师想检测同学们的学习效果,请完成学案中的当堂达标部分.五、限时训练 独立达标2. 选择适当的统计图表示下列数据,说出你选择的理由,从图中能获得那些信息? 3某报社为了解读者对本社一种报纸四个版面的喜欢情况,对读者做了一次问卷调查,要求读者选出自己最喜欢的一个版面,将所得数据整理后绘制成如下的条形统计图。(1)请写出从条形统计图中获得的一条 信息;(2)请根据条形统计图中的数据补全扇形统计图(要求:第二版与第三版相邻),并说明这两幅统计图各有什么特点? (3)请你根据上述数据,对该报社提出一条合理的建议 设计意图:检验学生对本节课知识的掌握情况,考察学生 .板书设计: 6.4统计图的选择特征 折现统计图:清楚地反映事物的变 扇形统计图:在总体中所占化情况 的百分比 条形统计图:清楚地表示出每个项 目的具体数目 教学反思:1.创造性的使用教材,根据新课标的要求和学生的实际情况,选择学生更熟悉、更感兴趣、更能体现数学价值的内容,使学生更加主动的学习数学.2.创设情境,激发学生学习兴趣,使学生在解决问题的过程中,体会到成功的快乐.选取大量生活实例,使学生切实感觉到数学并不神秘,并不遥远,数学来源于生活,并应用于生活.增强学生学好数学的信心,培养学生用好数学的能力.3.以努力发展学生自主学习为主,同时兼顾培养学生合作探究、交流的能力,培养团队精神.无论是得出结论,还是选择、制作统计图,或是根据统计图分析数据、做出评价和决策,都合理安排学生以自主探究为主,讨论交流为辅,培养学生自主学习的能力.使学生真正成为学习的主人,教师转变为学生学习的引导者,推动者.不足:留给学生作图的时间偏少,部分学生作图较慢,没有更多的兼顾这部分学生,课下应该进一步的关注这部分学生的后续学习.
相关教案
这是一份北师大版七年级上册6.4 统计图的选择第2课时教学设计及反思,共6页。
这是一份初中数学北师大版七年级上册6.4 统计图的选择第1课时教案设计,共9页。
这是一份初中数学北师大版七年级上册6.4 统计图的选择获奖教学设计,共4页。教案主要包含了教学目标,课时安排,教学重点,教学难点,教学过程,板书设计,作业布置,教学反思等内容,欢迎下载使用。

