2018年四川省绵阳市中考生物试卷(解析版)
展开
四川省绵阳市2018年中考生物试卷(解析版)
一、选择题
1.为配合垃圾分类工作,清华附中对每天产生垃圾的种类和数量进行摸底,采用的科学方法是( )
A.推测法
B.调查法
C.比较法
D.模型制作
【答案】B
【考点】科学探究的方法
【解析】【解答】A、推测法是人们根据经验或直觉进行推测,可见A不符合题意。
B、调查法是人们为了达到设想的目的,制定某一计划全面或比较全面地收集研究对象的某一方面情况的各种材料,并作出分析、综合,得到某一结论的研究方法,可见题干中提到的“对每天产生垃圾的种类和数量进行摸底”,就属于调查法,可见B符合题意。
C、比较法是按照一定的标准对彼此存在某些联系的两个或多个事物加以分析、对照、鉴别,从而确定它们之间的相同点和不同点。可见C不符合题意。
故答案为:B
【分析】本题考查生物探究的一般方法,为基础题,熟知:观察法、实验法、调查法是获得事实和证据的多种途径,是生物科学研究的基本方法。
2.用显微镜观察细胞时,在视野中出现了一个污点,这个污点可能在目镜上也可能在玻片上,判断其位置的最简单操作是( )
A. 转动目镜 B. 更换目镜 C. 转换物镜 D. 重新制片
【答案】A
【考点】练习使用显微镜
【解析】【解答】显微镜视野中污点位置的判断方法如下:先转动目镜,如果污点移动说明污点在目镜上,如果不移动说明污点不在目镜上;再移动玻片标本,如果污点移动说明污点在玻片标本上,如果不移动说明污点不在玻片标本上,所以根据本题题意,要判断污点在目镜、玻片上的最简单的方法是转动目镜即可。重新制作装片会较麻烦,故A符合题意。
故答案为:A
【分析】本题考查污点的判断问题,简单的熟记:通过转动目镜和移动玻片标本来判断污点在物镜上还是在目镜上.转动目镜,污点跟着目镜移动,则在目镜上;移动装片,污点随着装片移动,则在装片上。
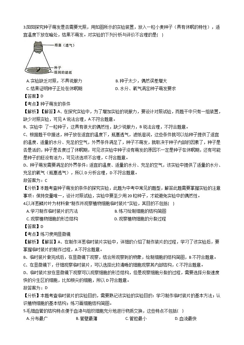
3.阳阳探究种子萌发是否需要光照,用如图所示的实验装置,放入一粒小麦种子(具有休眠的特性),适宜温度下放在暗处,结果不萌发。对实验的下列分析与评价不合理的是( )
A. 实验缺乏对照,不具说服力 B. 种子太少,偶然误差增大
C. 结果证明种子正处在休眠期 D. 水分、氧气满足种子萌发要求
【答案】D
【考点】种子萌发的条件
【解析】【解答】A、在探究实验中,为了增加实验的说服力,要设计对照试验,而题干中只有一组装置,缺少对照实验,可见A说法合理,A不符合题意。
B、实验中 了一粒种子,这具有很大的偶然性,缺少说服力,B说法合理,不符合题意。
C、根据题干中描述,种子放在适宜的温度下,瓶塞透气,滤纸湿润,这些条件就可以给种子提供了适宜的温度、适量的水分、充足的空气,外界条件满足了,种子不萌发,就取决于种子内部的因素了,种子是否是活的,种子是否度过了休眠期,可见该实验中种子没有萌发的原因不一定是种子在休眠期,还有可能是种子的胚没有活力,可见该选项不合理,C符合题意。
D、种子萌发需要满足的外界条件:适宜的温度、适量的水分、充足的空气,该实验中提供了适量的水分、充足的氧气(瓶塞透气),所以D分析合理,D不符合题意。
故答案为:C
【分析】本题考查种子萌发的条件的探究实验,此题为中考中常见的题型,解答此题需要掌握实验的注意事项:保持变量唯一,设计对照试验,实验中要至少用20粒种子,才能避免实验中的偶然性。
4.以洋葱鱗片叶为材料做“制作并观察植物细胞临时装片”实验,其目的不包括( )
A. 学习制作临时装片的方法 B. 练习绘制细胞的结构简图
C. 观察植物细胞的形态结构 D. 观察植物细胞的分裂过程
【答案】D
【考点】练习使用显微镜
【解析】【解答】A、在制作洋葱临时装片实验中,详细的介绍了制作装片的过程,学习了该实验后,要掌握临时装片的制作过程,A不符合题意。
B、临时装片做完成后,在显微镜下观察,结合所观察到的物象,绘制细胞的结构简图,B不符合题意。
C、在显微镜下,仔细观察临时装片,可以选择比较清晰的细胞观察其内部结构,C不符合题意。
D、临时装片放在显微镜下观察可以观察细胞的形态结构,但是观察细胞分裂的过程,需要选择分裂速度快的分生区的细胞,比如根尖的细胞,所以D符合题意。
故答案为:D
【分析】本题考查临时装片的实验目的,需要熟记该实验的实验目的:学习制作临时装片的基本方法;认识植物细胞的基本结构;练习画细胞结构简图。
5.毛细血管的结构特点便于血液与组织细胞充分地进行物质交换,这些特点不包括( )
A. 分布最广 B. 管壁最薄 C. 管腔最小 D. 血流最快
【答案】D
【考点】血管
【解析】【解答】人体内的血管有动脉血管、静脉血管、毛细血管三种类型,其中毛细血管的特点有三个:管壁最薄,只有一层上皮细胞构成;管腔最小,只允许红细胞呈单行通过;血流速度极慢,这些特点决定了毛细血管是进行物质交换的场所。可见选项中D血流最快,不是毛细血管的特点,故D符合题意。
故答案为:D
【分析】本题考查毛细血管适于进行物质交换的特点,比较简单,熟记即可,需要明确:三种血管中,动脉血管管壁最后,血流速度最快;静脉血管管腔大,内有静脉瓣;毛细血管管腔最细,血流速度最慢。
6.分析人体呼吸系统的结构和功能,有关叙述错误的是( )
A. 其结构层次依次是细胞-组织-器官一系统 B. 组织的形成需经细胞的分裂与分化才能完成
C. 通过肺的气体交换排出机体产生的全部废物 D. 各器官分工协作共同完成该系统的生理功能
【答案】C
【考点】呼吸系统的组成
【解析】【解答】A、人体的结构层次是:细胞→组织→器官→系统→人体。呼吸系统是由呼吸道和肺等器官组成,器官是由不同的组织按次序排列形成的,组织是由细胞分化形成的,可见系统的层次依次是:细胞-组织-器官一系统,可见A说法正确,A不符合题意。
B、细胞在生长过程中,其形态、结构、功能都出现了差异,形成了不同的细胞群,就是组织,可见B说法正确,B不符合题意。
C、肺是进行交换的场所,部分的水蒸气和二氧化碳会以气体的形式排出体外,但是人体内产生的废物除了二氧化碳外,还有尿素、多余的无机盐等,这些是以汗液、尿液等形式排出的,所以C说法错误,C不符合题意。
D、呼吸系统包括呼吸道和肺,呼吸道是气体进出的通道,同时使得进出肺的气体变得清洁、温暖、湿润,肺是进行气体交换的主要器官,组成呼吸系统的各个器官分工协作,共同完成呼吸的生理功能,D说法正确,D不符合题意。
故答案为:C
【分析】本题考查呼吸系统的组成,难度不大,解答此题需要理解呼吸系统是由呼吸道和肺等器官组成的,呼吸系统所排出的废物是以气体的形式排出的,比如二氧化碳、水蒸气等。
7.下图是叶肉细胞和口腔上皮细胞的结构模式图,有关其结构与功能的分析正确的是( )
A. A B. B C. C D. D
【答案】C
【考点】植物细胞,动物细胞
【解析】【解答】图中,根据细胞的结构可以判断,甲是植物细胞,甲中有液泡,细胞壁,乙中没有,乙是动物细胞,两者共有的结构是细胞膜、细胞核、细胞质。
A、细胞中控制物质进出的是细胞膜,细胞壁起保护和支持作用,A说法错误,A不符合题意。
B、在叶肉细胞中,有两种能量转化器,叶绿体和线粒体,线粒体是叶肉细胞和口腔上皮细胞都有的一种,叶绿体只存在于叶肉细胞及幼嫩的茎中,B说法错误,B不符合题意。
C、细胞核内含有遗传物质,传递遗传信息, 细胞的控制中心,C说法正确,C符合题意。
D、呼吸作用的场所是线粒体,在叶肉细胞核口腔上皮细胞中都含有线粒体,所以都能发生呼吸作用,D说法错误,D不符合题意。
故答案为:C
【分析】本题考查动植物细胞的结构及各部分的功能,比较简单,熟记动、植物细胞的区别:动物细胞中没有细胞壁、叶绿体、液泡,线粒体是所以高等的动植物细胞都有的结构,依据是否有细胞壁和液泡来判断细胞是不是属于植物细胞。
8.花是绿色开花植物的重要器官,下列与花有关的叙述正确的是( )
A. 花是重要的营养器官 B. 花的主要部分是雄蕊和雌蕊
C. 传粉与受精属于无性生殖 D. 子房发育成果皮,胚珠发育成胚
【答案】B
【考点】花的结构,果实与种子的形成
【解析】【解答】A、绿色开花植物有根、茎、叶、花、果实和种子六种器官构成,其中根、茎、叶属于营养器官,花、果实、种子属于生殖器官,可见A说法错误,A不符合题意。
B、在花的结构中,雄蕊和雌蕊与果实和种子的形成有直接关系, 雄蕊可以产生精子,雌蕊中有子房和胚珠,胚珠内有卵细胞,果实和种子的形成必须要经过传粉和受精两个生理过程,没有雄蕊和雌蕊就不能完成这两个生理过程,也不能形成果实和种子,因此雄蕊和雌蕊蕊是花的主要部分,B说法正确,B符合题意。
C、受精是精子和卵细胞在胚珠内结合形成受精卵的过程,所以这属于有性生殖,而不是无性生殖,C说法错误,C不符合题意。
D、在完成传粉和受精后,只有膨大的子房继续发育,子房发育成果实,胚珠发育成种子,可见D说法错误,D不符合题意。
故答案为:B
【分析】本题考查花的结构、果实和种子的形成,为基础知识题,比较简单,熟知:一朵花包括花托、萼片、花瓣、雌蕊、雄蕊等结构,雄蕊又包括花药和花丝,雌蕊包括柱头、花柱、子房等,雄蕊和雌蕊是花的主要部分,雄蕊的花药中有花粉,雌蕊的子房中有胚珠,在胚珠内完成受精过程,子房发育成果实,胚珠发育成种子。
9.涵涵捕获了一只身披黑甲,头部有一对触角(触角分节)、三对足、两对翅的动物,他
捕获的是( )
A. 扁形动物 B. 环节动物 C. 节肢动物 D. 两栖动物
【答案】C
【考点】节肢动物
【解析】【解答】A、扁形动物身体背腹扁平,有口无肛门,A不符合题意。
B、环节动物身体由许多环状的体节构成,没有专门的运动器官,B不符合题意。
C、节肢动物的身体许多体节构成的,并且分部,体表有外骨骼,足和触角也分节,节肢动物包括昆虫纲、多足纲、蛛形纲、甲壳纲。其中,昆虫的基本特征包括:昆虫体表有外骨骼,身体和足均分节,有一对触角、三对足,一般有两对翅,可见涵涵捕获的是一种昆虫,属于节肢动物。故C符合题意。
D、两栖动物幼体生活在水中用鳃呼吸,成体既可以生活在水中,也可以生活在陆地上,用肺呼吸,可见D不符合题意。
故答案为:C
【分析】本题考查动物的基本同特征,比较简单,熟记即可。
10.哺乳动物繁殖过程中后代的存活率最高,其主要原因是( )
A. 神经系统发达 B. 牙齿有分化 C. 被毛,恒温温 D. 胎生,哺乳
【答案】D
【考点】哺乳动物的主要特征
【解析】【解答】胎生、哺乳是人和哺乳动物特有的特征,胎生是指胚胎在母体子宫里发育成胎儿,胎儿成熟后从母体生出来。这样胎生可使胎儿受母体保护,从母体中获得营养;哺乳是指母体用母乳喂养后代,这有利于后代健康发育,因为母乳中含有必需营养成分,可以增强后代的身体提抗力,因此,哺乳动物后代的存活率比其他动物高的原因就是因为哺乳动物的特有特征:胎生、哺乳。故D符合题意。
故答案为:D
【分析】本题考查哺乳动物的特有的特征—胎生哺乳的意义,胎生和哺乳,是哺乳动物所特有的生殖发育特点,这样能够提高后代的成活率,增强对陆上生活的适应能力。
11.一个动物细胞分裂产生了两个子细胞,以下关于子细胞的分析正确的是( )
A. 可能继续分裂 B. 可以持续长大 C. 染色体数目各不相同 D. 结构和功能始终相同
【答案】A
【考点】细胞通过分裂产生新细胞
【解析】【解答】A、细胞分裂就是一个细胞分成两个细胞的过程,正常的体细胞在分裂完成后形成的子细胞是可以继续分裂的,一般一个细胞只能连续分裂50次左右就失去了分裂能力,如果是癌变的细胞就可以无限的分裂下去,A说法正确,A符合题意。
B、细胞生长是指构成生物体的细胞要不断从周围环境中吸收营养物质,并且转变成组成自身的物质,体积会由小变大,但是细胞不能无限制的长大,一部分细胞长到一定的大小,就会进行分裂,可见B说法错误,B不符合题意。
C、在细胞分裂前,细胞核内的遗传物质先进行复制再分裂,所以新分裂产生的子细胞内染色体的数目与亲代细胞相同,C说法错误,C不符合题意。
D、新分裂的细胞在生长过程中在形态、结构、功能上会出现差异形成不同的组织,即细胞的分化,所以结构和功能不会始终不同,D说法错误,D不符合题意。
故答案为:A
【分析】本题考查细胞的分裂,需要熟知:细胞分裂是指一个细胞分成两个细胞,因在分裂前,遗传物质先进行了复制,所以遗传物质不会发生变化,细胞分裂的结果是使细胞的数量增多;细胞的生长使细胞的体积增大,但是受细胞核控制的影响,细胞不能无限制的长大;在细胞生长过程中,细胞会发生分化,在结构、功能、形态上发生变化,形成不同的组织。
12.机体的协调统一主要靠神经调节来实现,有关叙述正确的是( )
A. 神经系统的基本组成单位是反射孤 B. 神经调节的基本方式是反射
C. 神经中枢都分布在大脑皮层 D. 简单反射不需要神经中枢参与
【答案】B
【考点】神经调节的基本方式
【解析】【解答】A、神经系统的结构和功能单位是神经元,又叫神经细胞,反射弧是完成反射的基本结构,A说法错误,A不符合题意。
B、神经调节的基本方式是反射,反射是在神经系统的支配下对内外刺激做出的有规律的反应,B说法正确,B符合题意。
C、功能相同的神经元细胞体汇集在一起,调节人体的某一项相应的生理活动,这些调节某一特定生理功能的神经元群就叫做神经中枢,包括脊髓、小脑、脑干,大脑皮层等,脊髓、小脑等属于低级的神经中枢,大脑皮层属于高级的神经中枢,C说法错误,C不符合题意。
D、简单的反射是过来就会的,是由低级的神经中枢参与完成的,可见D说法错误,D不符合题意。
故答案为:A
【分析】本题考查反射的相关知识,解答此题熟知一些基础的知识点,人体的生命活动受到神经系统和激素的共同调节;神经系统的调节方式是反射,完成反射的神经结构是反射弧,非条件反射是生来就有的,有大脑皮层以下的神经中枢参与完成的,条件反射是后天形成的,需要大脑皮层的参与才能完成。
13.运动会比赛前,小景心跳加速、血压升高,此时她体内含量增多的激素主要是( )
A. 胰岛素 B. 肾上腺素 C. 性激素 D. 生长激素
【答案】B
【考点】激素调节
【解析】【解答】A、胰岛素能促进血糖的吸收、利用和转化,降低血糖的浓度,A不符合题意。
B、当人情绪激动时,大脑皮层就会特别兴奋,并通过支配肾上腺的神经促使肾上腺分泌较多的肾上腺素等,这些激素能够促使心跳加快、血压升高,并且促使皮肤因血管扩张而显得面红耳赤,因此,当小景情绪激动,心跳加快,血压升高时,是因为她体内的肾上腺素增多导致的。可见B符合题意。
C、性激素具有促进性器官成熟、副性征发育及维持性功能等作用。C不符合题意。
D、生长激素能促进人体的发育,D不符合题意。
故答案为:B
【分析】本题考查人体内激素的作用,比较简单,熟记人体内各类激素的作用即可。
14.幼年黑猩猩模仿成年黑猩猩钓取白蚁,这种行为( )
A. 生来就有 B. 无环境因索作用 C. 需要学习 D. 与遗传因素无关
【答案】C
【考点】区分先天性行为和学习行为
【解析】【解答】先天性行为是指动物生来就有的,由动物体内的遗传物质所决定的行为,是动物的一种本能行为,不会丧失。学习行为是动物出生后通过生活经验和学习获得的行为,是建立在先天性行为的基础上的。根据题干所述:幼年黑猩猩模仿成年黑猩猩钓取白蚁,这是一种学习、模仿行为,所以是属于学习行为,是后天通过学习获得,故C符合题意。
故答案为:C
【分析】本题考查先天性行为和学习行为的特点和区别,解答此题需要熟知先天性行为和学习行为的含义,需要明确:先天性行为是动物生来就有的,是动物的一种本能,由遗传因素决定的行为;学习是动物在成长过程中,通过环境因素的影响和在先天性行为的基础,通过生活经验和学习获得的一种新的行为。
15.细菌和真菌在自然界具有十分重要的作用,下列叙述中错误的是( )
A. 都是肉眼看不到的生物 B. 细菌靠分裂进行生殖
C. 是食物败的主要原因 D. 可用于食品制作和药物生产
【答案】A
【考点】细菌和真菌在自然界中的作用
【解析】【解答】A、细菌为单细胞生物,需要借助于显微镜观察到,真菌有单细胞的,有多细胞的,单细胞的有酵母菌,需要借助于显微镜观察,多细胞的如大型真菌:蘑菇、木耳等,肉眼能看得到的,A说法错误,A符合题意。
B、细菌为单细胞生物,靠分裂的方式繁殖后代,B说法正确,B不符合题意。
C、食品腐败的原因是细菌等微生物的大量繁殖导致的,C说法正确,C不符合题意。
D、有的真菌能引起多种疾病,有的真菌却可以产生杀死某些致病细菌的物质,这些物质被称为抗生素,抗生素可以用来治疗相应的疾病,如青霉素,可见D说法正确,D不符合题意。
故答案为:A
【分析】本题考查细菌、真菌的作用,需要熟知:细菌、真菌与人类关系既有有利的一面,如用于食品制作,生产药物,污水处理等;又有有害的一面,如使生物患病等。
16.“蝗螂捕蝉,黄雀在后”描述了捕食关系,但不构成食物链,根本原因是( )
A. 无生产者 B. 无分解者 C. 无能量流动动 D. 无物质循环
【答案】A
【考点】食物链
【解析】【解答】“蝗螂捕蝉,黄雀在后”,这句话中,包含了螳螂和黄雀另种动物即消费者,而食物链是反应的生物之间吃与被吃的关系,是因为食物关系而建立的关系,食物链的起点是生产者,终点是最高级消费者,所以“蝗螂捕蝉,黄雀在后“不能完整地表示一条食物链,因为其中缺少生产者,可见A符合题意。
故答案为:A
【分析】本题考查食物链的写法,比较简单,解答此题需要熟知食物链的书写规范,食物链的起点一定是生产者,终点是最高级消费者,不包含分解者和非生物成分,箭头要指向捕食者。
17.下列关于生物进化的认识,正确的是( )
A. 化石是进化的唯一证据 B. 适者生存,不适者淘汰
C. 变异性状都有利于生存 D. 生物体型由小向大进化
【答案】B
【考点】化石证据,生物进化的主要历程,自然选择学说
【解析】【解答】A、生物进化的证据有化石证据、解剖学证据、分子生物学证据等,化石是由古代生物的遗体、遗物或生活痕迹等,各类生物化石在地层中出现有一定顺序,能够说明生物进化的历程,因此化石是生物进化的重要的直接的证据,而不是唯一的证据,A说法错误,A不符合题意。
B、自然界中的生物,通过激烈的生存斗争,适应者生存,不适应者被淘汰掉,这就是自然选择,生物通过遗传、变异和自然选择,不断的向前进化,B说法正确,B符合题意。
C、变异是指子代与亲代之间的差异,子代个体之间的差异的现象,按照变异对生物是否有利分为有利变异和不利变异,有利变异对生物生存是有利的,不利变异对生物生存是不利的,变异存在不定向性,所以变异性状不都有利于生存,C说法错误,C不符合题意。
D、生物进化的总趋势是:由水生到陆生、由简单到复杂、由低等到高等,但是体型的大小变化并不是生物进化的趋势,比如高等生物也有很多体型小的低等生物也有体型大的,因此由小型到大型不属于生物进化的趋势,D说法错误,D不符合题意。
故答案为:D
【分析】本题考查生物的进化,考点简单,熟记即可,在研究生物的进化的过程中,化石是重要的证据,但不是唯一的证据;生物进化的总趋势为:由简单到复杂,由低等到高等,由水生到陆生;生物进化的方向是由自然选择来决定的,适者生存,不适者淘汰。
18.二氧化碳等温室气体长期过量排放引起的环境问题主要是( )
A. 酸雨 B. 重金属污染 C. 赤潮 D. 冰川消融
【答案】D
【考点】关注城市环境
【解析】【解答】A、酸雨是由于二氧化硫这些酸性气体,或汽车排放出来的氮氧化物等酸性气体与天上的水蒸气相遇,就会形成硫酸和硝酸小滴,使雨水酸化,落到地面上形成的,煤和石油的燃烧是造成酸雨的主要祸首,A不符合题意。
B、重金属污染指由重金属或其化合物造成的环境污染。主要由采矿、废气排放、污水灌溉和使用重金属超标制品等人为因素所致。可见B不符合题意。
C、"赤潮",是海洋生态系统中的一种异常现象。它是由海藻家族中的赤潮藻在特定环境条件下爆发性地增殖造成的。C不符合题意。
D、二氧化碳本身无毒,但是如果排放过量就会引起温室效应,使全球气温升高,严重的话就会引起冰川消融,可见D符合题意。
故答案为:D
【分析】本题考查温室效应的原因及危害,比较简单,需要熟知一些基本的常识:二氧化碳是造成温室效应气体,二氧化硫是造成酸雨的主要气体,赤潮是由于海洋中藻类植物大量增殖造成的。
19.冬春两季是水痘高发季节,水痘是由病毒初次感染引起的传染病,相关分析错误的是( )
A. 病毒可用光学显微镜观察 B. 呼吸道黏膜属第一道防线
C. 戴口罩有利于切断传播途径 D. 接种疫苗可保护易感人群
【答案】A
【考点】传染病的预防
【解析】【解答】A、病毒结构简单,没有细胞结构,形态极其微小,必须借助于电子显微镜借助于电子显微镜才能看到,A说法错误,A符合题意。
B、人体的第一道防线是皮肤和黏膜,功能是阻挡、杀菌和清扫异物,B说法正确,B不符合题意。
C、传染病流行必须同时具备传染源、传播途径、易感人群三个基本环节,人们戴口罩是为了防止空气中的流感病毒进入体内,因此戴口罩是属于切断传播途径,C说法正确,C不符合题意。
D、易感人群是指对某种传染病缺乏免疫力而容易感染该病的人群,给健康人接种疫苗可以在人体内产生抗体,可以避免感染传染病,可见接种疫苗可保护易感人群,D说法正确,D不符合题意。
故答案为:A
【分析】本题考查传染病的知识,病毒在传染病方面属于病原体,但是病毒比较特殊,没有细胞结构,只有蛋白质外壳和遗传物质组成,需借助于电子显微镜观察,这部分知识有一个混淆点:病原体和传染源,细菌、病毒和寄生虫属于病原体,传染源是指能散播病原体的人或动物。
20.下列关于进入青春期的生理特征和行为方式,描述正确的是( )
A. 男生声音变粗,胡须、腋毛生长 B. 女生身高突增,卵巢发育完全成熟
C. 不接受家长监管,不与异性交往 D. 心情不畅时用通宵上网来缓解
【答案】A
【考点】青春期
【解析】【解答】A、进入青春期,男孩和女孩的性器官都迅速发育,男性的睾丸和女性的卵巢都重量增加,并能够产生生殖细胞和分泌性激素,性激素能促进第二性征的出现,对于男性来说,在雄性激素的作用下,男孩声音变粗,胡须、腋毛生长,喉结突出、肌肉发达等特诊,A说法正确,A符合题意。
B、进入青春期,女孩身高和体重突增,性器官也迅速发育,女性的卵巢重量增加,并能够产生生殖细胞和分泌雌性激素,雌性激素能促进第二性征的出现。可见B说法错误,B不符合题意。
C、在青春期,自主意识增强,自尊心变强,渴望交流和友谊,但是这个时候在自主的同时,也要肯于向家长、老师敞开心靡,主动征得师长的帮助和指导,正确处理异性之间的关系,做到团结互助,自尊自爱。C说法错误,C不符合题意。
D、当心情不舒畅,情绪出现波动时,要及时找到合理的方法进行解决处理,可以向家长、老师、同学敞开心靡,主动征得师长的帮助和指导,不能借酒消愁或通宵上网这样说我方式解决,D说法错误,D不符合题意。
故答案为:A
【分析】本题考查青春期的主要特征,需要理解:青春期是童年到成年的过渡时期,是一个人发育的重要时期,在此阶段,身高、体重显著增长,大脑皮层内部结构和功能却发育得更加复杂和完善,神经系统的发育也基本完成,心脏由于心肌的增厚而重量迅速增加,因此这个时期正是学知识、长才干、树立远大理想、塑造美好心灵的关键时期。
二、非选择题
21.遗传变异的原理在生产生活实践中有广泛的应用
(1)遗传咨询
人类多指症是一种由显性基因(D)控制制的遗传病。芮芮手指正常常,父亲患多指症,母亲正常。遗传分析如图,请回答:
①芮芮的基因组成是________,芮芮的父亲以________为桥梁将d基因传给了芮芮,因此父方细胞父亲的基因组成是________。
②芮芮父母再生一个孩子________(填“可能”或“不可能”)患多指症。
(2)作物育种中的应用
①用高产易倒伏小麦与低产抗倒伏小麦杂交,选育出了纯种的高产抗倒伏小麦新品种,这标志新品种小麦含有成对的________基因和________基因
③同一品种的结球甘蓝在北京栽培,长成的叶球重1~3千克,引种到西藏后,结球最大的竟达到6千克,性状明显改变,可是,将此甘蓝再引种回北京,叶球仍为1~3千克,说明这种改变仅由环境引起,是________(填“可遗传”或“不可遗传”)变异,也证明性状是基因和________共同作用的结果。
【答案】(1)dd;精子;Dd;可能
(2)高产;抗倒伏;不遗传;环境
【考点】基因与性状遗传,变异的类型和意义
【解析】【解答】(1)生物体的某些性状是由一对基因控制的,而成对的基因往往有显性和隐性之分,显性基因控制显性性状,隐性基因控制隐性性状,当控制某个性状的基因一个是显性,一个是隐性时,只表现出显性基因控制的性状,两个基因都是隐性基因时,才能表现出隐性性状,根据题意,多指是显性性状,那么多指性状(可以表示为DD或Dd),性状正常是隐性性状,基因组成是dd,父亲多指,所以基因型为DD或Dd,又因为母亲正常(dd),芮芮正常(dd)所以可以推测,父亲的基因型不可能是Dd,只能是Dd,
生物体的各种性状都是由基因控制的。性状的遗传实质上是亲代通过生殖过程把基因传递给了子代,在有性生殖过程中,精子和卵细胞就是基因在亲子间传递的“桥梁”。
根据以上推测,母亲基因型为dd,父亲基因型为Dd,所以他们的后代仍然有患多指的可能。
(2)高产易倒伏小麦与低产抗倒伏小麦杂交,选育出了纯种的高产抗倒伏小麦新品种,这标志新品种小麦含有成对的高产基因和抗倒伏基因。
根据题意,把甘蓝引种到西藏后,性状明显改变,可是,将此甘蓝再引种回北京,叶球仍为1~3千克,这说明这种改变仅由环境引起,甘兰体内的遗传物质没有发生改变,所以是不可遗传变异,所以生物的性状也受环境的影响,所以性状是基因和环境共同作用的结果。
故答案为:(1)dd、精子、Dd、可能,(2)高产、抗倒伏、不遗传、环境。
【分析】本题考查性状遗传和变异,解答此题需要熟知,性状是由基因控制的,基因有显性和隐性基因控制,性状由成对的基因控制,所以隐性性状必须一对隐性基因同时存在时,才能表现隐性基因控制的性状,当一个基因是显性,一个基因是隐形时,表现显性性状,还需要明确:生物的性状是基因和环境共同作用的结果,遗传物质发生变化时,生物的性状会发生变化,如果由环境引起的遗传物质发生了变化(太空椒),这也属于可遗传的变异。
22.在植物光合作用的探究历程中,人们很早就就认识到了绿叶在光下才能吸收二氧化碳,放出氧气,能量来自于光能。在这一过程中,光能去哪儿了?1845年,德国科学家梅耶根据能量转化与守恒定律明确指出:植物在进行光合作用时,把光能转换成化学能储存起来了。请你根据所学知识完成如下科学探究过程:
(1)探究过程
Ⅰ提出问题:光能转换成的化学能,储存于________?
Ⅱ作出假设:光能转换成的化学能,储存于淀粉中。
Ⅲ设计实验
⑴材料:盆栽天竺葵,黑纸片,酒精,碘液等。
⑵原理:
①植物通过________作用消耗淀粉,释放能量;
②绿叶的光合作用需要光照;
③叶绿素易溶于酒精中;
④淀粉遇碘变成蓝色。
⑶实验步骤:
①把盆栽天竺葵放到________处一昼夜
②如图甲处理叶片后,光下照射4小时,遮光部分与见光部分形成________;
③摘下叶片,去掉遮光的纸片;
④用________溶解叶绿素,使叶片变成黄白色,便于检测观察;
⑤用清水漂洗后,滴加碘液检测;
⑥观察结果:如图乙,遮光部分不变蓝,见光部分变蓝。
IV得出结论
①光合作用制造了淀粉;
②绿叶只有在光照下才能制造淀粉;
③________。
(2)拓展实验:
从上述实验叶片的变蓝部分撕下一块表皮,制成装片,放在显微镜下观察,看到气孔保卫细胞里只有叶绿体变成了蓝色颗粒,这个事实证明:光合作用的场所是________。
【答案】(1)淀粉;呼吸作用;黑暗处;对照;酒精;光能转换成的化学能,储存于淀粉中
(2)叶绿体
【考点】光合作用的实质
【解析】【解答】(1)科学探究的一般过程:提出问题、作出假设、制定计划、实施计划、得出结论、表达和交流,根据题干,本实验做出的假设是“光能转换成的化学能,储存于淀粉中”,所以根据假设,我们可以提出以下问题“光能转换成的化学能,储存于淀粉中吗?”。
植物的活细胞中,在氧气的参与下,把有机物分解成二氧化碳和水,并释放出能量的过程,所以呼吸作用的实质是分解有机物,释放能量。
实验步骤:
①暗处理,把盆栽天竺葵放在黑暗处一昼夜,这样做是把叶片中的原有的淀粉转运或耗尽,这样就可以确保实验中用碘液检验的淀粉只可能是叶片在实验过程中制造的,而不能是叶片以前贮存的。
②如图甲处理叶片后,光下照射4小时,遮光部分与见光部分形成对照;在一片叶片上,把叶片的一部分上下两面都遮盖起来,另一部分不遮光,这样做是为了形成对照试验,增加说服力。
③摘下叶片,去掉遮光的纸片;
④用酒精溶解叶绿素,使叶片变成黄白色,便于检测观察,因为叶绿素难溶于水,易溶于酒精,又因为酒精易燃,直接加热容易发生燃烧的危险,所以要隔水加热,直到叶片变成黄白色。
⑤用清水漂洗后,滴加碘液检测;
⑥观察结果:如图乙,遮光部分不变蓝,见光部分变蓝。可以说明遮光部分没有进行光合作用,没有形成淀粉,所以光是进行光合作用的条件,光能转化成了化学能存在了淀粉中。
(2)叶片包括表皮、叶肉、叶脉,表皮中没有叶绿体,所以不能进行光合作用,但是在表皮上有气孔,气孔是由两两相对的保卫细胞组成的,根据题干可知,实验中,保卫细胞里只有叶绿体变成了蓝色颗粒,这个事实证明:光合作用的场所是叶绿体。
故答案为:(1)淀粉、呼吸作用、黑暗处、对照、酒精、光能转换成的化学能,储存于淀粉中,(2)叶绿体。
【分析】本题借助探究实验考查绿叶制造淀粉的知识,此实验是中考的一个高频考点,难度不大,解答此题需要掌握实验中的原理和探究实验的注意事项,实验中为了控制唯一变量,需要选择在同一片叶片上进行遮光和见光处理,形成了对照试验。实验中依据的原理:呼吸作用实质分解有机物,释放能量;淀粉遇到碘液变蓝等,熟记实验的步骤很关键:暗处理→部分光照→光照→摘下叶片→酒精脱色→漂洗加碘→观察颜色。
2023年四川省绵阳市中考生物试卷【附答案】: 这是一份2023年四川省绵阳市中考生物试卷【附答案】,共7页。试卷主要包含了选择题,非选择题等内容,欢迎下载使用。
2022年四川省绵阳市中考生物试卷含答案: 这是一份2022年四川省绵阳市中考生物试卷含答案,共20页。试卷主要包含了选择题,非选择题等内容,欢迎下载使用。
四川省绵阳市2022年中考生物试卷(附解析): 这是一份四川省绵阳市2022年中考生物试卷(附解析),共10页。

