2018年四川省达州市中考生物真题试题(含解析)
展开四川省达州市2018年中考生物真题试题
一、选择题
1. 下列关于生物和生态系统的说法不正确的是( )
A. 飞蛾扑火是昆虫对光刺激作出的反应
B. “落红不是无情物,化作春泥更护花”,在这一过程中起主要作用的是分解者
C. 州河里的所有动物、植物构成了一个完整的生态系统
D. 甲乙丙丁四种生物因捕食关系构成了一条食物链:乙→丁→丙→甲,若因某种原因导致丙大量减少,则短时间内丁会大量增加,甲会大量减少
【答案】C
2. 银杏是达州的市树。下列关于银杏的说法正确的是( )
A. 银杏能由小长大,只与细胞的生长、细胞的分裂有关
B. 中学生常用银杏叶片制作叶脉书签,从生物体的结构层次上看,叶片属于器官
C. 银杏是最古老的裸子植物之一,被称为植物界的“活化石”,其果实俗称“白果”
D. 银杏幼根的生长,主要是根的分生区和成熟区共同作用的结果
【答案】B
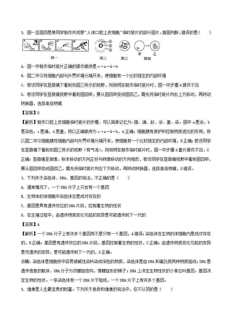
3. 图一至图四是某同学制作并观察“人体口腔上皮细胞”临时装片的部分图片。据图判断,错误的是( )
A. 图一中制作临时装片正确的操作顺序是c→a→d→b
B. 图二中③将细胞内部与外界环境分隔开来,使细胞有一个比较稳定的内部环境
C. 若该同学在显微镜下看到如图三所示的视野,则说明在制作临时装片时,图一中步骤d操作不当
D. 若该同学在显微镜视野中看到图四甲,要从图四甲变成图四乙,需先将临时装片向右上方移动,再转动转换器,选择高倍物镜
【答案】D
【解析】制作口腔上皮细胞临时装片的步骤,可以简单记忆为:擦、滴、刮、涂、盖、染。图中a是涂,b是染色,c是滴,d是盖,所以正确顺序为c→a→d→b,A正确;细胞膜有保护和控制物质进出的作用,所以图二中③细胞膜将细胞内部与外界环境分隔开来,使细胞有一个比较稳定的内部环境,B正确;若该同学在显微镜下看到如图三所示的视野(有气泡),则说明在制作临时装片时,图一中步骤d盖片操作不当,C正确;显微镜呈倒像,标本移动的方向正好与物像移动的方向相反,若该同学在显微镜视野中看到图四甲,要从图四甲变成图四乙,需先将临时装片向左下方移动,再转动转换器,选择高倍物镜,D错误。
4. 下列关于染色体、DNA、基因的说法,不正确的是( )
A. 通常情况下,一个DNA分子上只含有一个基因
B. 生物体的体细胞中染色体总是成对存在的
C. 基因是具有遗传效应的DNA片段,控制着生物的性状
D. 在生殖过程中,由遗传物质变化引起的变异是可能遗传到下一代的
【答案】A
【解析】一个DNA分子上有许多个基因而不是只有一个基因,A错误;染色体在生物的体细胞内是成对存在的,B正确;基因是有遗传效应的DNA片段,基因控制着生物的性状,C正确;由遗传物质变化引起的变异是可遗传的变异,是可能遗传到下一代的,D正确。
点睛:染色体是细胞核中容易被碱性染料染成深色的物质,染色体是由DNA和蛋白质两种物质组成;DNA是遗传信息的载体,DNA分子为双螺旋结构,像螺旋形的梯子;DNA上决定生物性状的小单位叫基因。基因决定生物的性状。一条染色体有一个DNA分子组成,一个DNA分子上有许多个基因。
5. 健康是人生最宝贵的财富。下列关于急救和健康的说法中,你不认同的是( )
A. 健康的内涵包括身体健康、心理健康和良好的社会适应状态
B. 某人不慎意外受伤,暗红色的血液连续不断地从伤口流出,应立即用绷带或止血带在伤口的近心端压迫止血
C. 青少年抑郁症患者的不断出现,表明心情愉快是青少年心理健康的核心
D. 经常玩手机、熬夜上网属于不健康的生活方式
【答案】B
【解析】健康不仅仅是没有疾病,是指一种身体上、心理上和社会适应方面的良好状态,A正确;某人不慎意外受伤,暗红色的血液连续不断地从伤口流出,说明是静脉出血,应立即用绷带或止血带在伤口的远心端压迫止血,B错误;世界卫生组织把道德修养和生殖质量纳入了健康的范畴。其中青少年心理健康的核心是心情愉快,C正确;经常玩手机、熬夜上网会损害身体健康,属于不健康的生活方式,D正确。
6. 下列对绿色开花植物的种子、植株、雌蕊和果实示意图的描述,错误的是( )
A. 豆浆中的营养物质主要来自图1中的④
B. 图2中的①是由图1中的②发育形成的
C. 经过传粉、受精后,图3中的④会发育成图4中的a
D. 图4中的b萌发需要有适宜的温度、一定的水分和充足的空气
【答案】C
【解析】豆浆中的营养物质主要来自大豆种子子叶,即图1中的④,A正确;图2中的①叶,是由图1中的②胚芽发育而来的,B正确;经过传粉、受精后,图3中的③子房壁会发育成图4中的a果皮,C错误;图4中的b种子萌发需要有适宜的温度、一定的水分和充足的空气,D正确。
7. 2017年3月20日,达州市卫计委、市教育局联合下发了关于进一步加强学校结核病防控工作的通知,要求各校落实患病学生的休学治疗、校园环境的消毒杀菌等防控措施。下列关于传染病的预防和控制的说法,不正确的是( )
A. 传染病具有传染性、流行性的特征,危害极大
B. 引起人们患结核病的病原体是结核杆菌
C. 接种卡介苗可预防结核病,从免疫的角度分析,接种的卡介苗属于抗原
D. 从预防传染病的角度看,要求患病学生休学治疗属于保护易感人群
【答案】D
【解析】传染病指由病原体引起的,能在生物之间传播的疾病,具有传染病有传染性和流行性特点,危害极大,A正确;肺结核的病原体是结核杆菌,这是一种细菌,B正确;给儿童接种卡介苗是由病原体制成的,只不过经过处理之后,其毒性减少或失去了活性,但依然是病原体,进入人体后不会使人得病,但能刺激免疫细胞产生相应的抗体,则这种疫苗相当于抗原,C正确;从预防传染病的角度看,要求患病学生休学治疗属于控制传染源,D错误。
8. 生物学习中常用结构图、柱状图、曲线图来分析生命现象,图甲表示植物的嫁接,图乙表示我市关停小煤窑后某种昆虫体色的变化,图丙表示玻璃温室内24小时二氧化碳浓度的变化曲线。下列说法正确的是( )
A. 嫁接属于植物的无性生殖,无性生殖的后代具有双亲的遗传特性
B. 图乙中昆虫体色的变化,是由于生物为了适应环境发生有利变异的结果
C. 图丙中,d点时植物体内的有机物含量比a点高
D. 观察图丙可知,c点后植物不再进行光合作用
【答案】C
【解析】嫁接属于植物的无性生殖,无性生殖的后代只具有母体的性状,A错误;生物的变异是普遍存在的,不是生物为了适应环境发生有利变异,B错误;图丙中,d点时二氧化碳浓度最高,为光合作用提供充足的原料,所以植物体内的有机物含量比a点高,C正确;图丙中b、c两点二氧化碳的浓度处于平衡点,所以这两点光合作用和呼吸作用的强度相同,因此c点后有一段时间还能继续光合作用,只是这一段时间光合作用的强度要小于呼吸作用,D错误。
点睛:从物质转变和能量转变上看,光合作用是物质合成与储能的过程;呼吸作用是物质分解与释能的过程。这是两个正好相反的过程。但两者并非简单的逆转。
九、填空题
9. 为践行国家生态文明建设方针,实现可持续发展,我市近年兴建了许多湿地、森林公园。春天,百花盛开,芳香扑鼻,蜜蜂嗡嗡,蝴蝶翩飞,百鸟欢唱;盛夏,绿树成荫,鸣蝉长吟,池塘蛙声一片……请根据上述材料回答问题:
(1)“明月别枝惊鹊,清风半夜鸣蝉”,影响蝉鸣叫的非生物因素主要是_________。蝉与蜜蜂、蝴蝶都是由受精卵发育形成的,主要区别在于蝉的发育过程中不经历______这一时期。
(2)盛夏,绿树成荫,正所谓“大树底下好乘凉”,这一现象说明_____(从生物与环境的关系作答)。
(3)鸟作为人类的朋友,是由鸟卵孵化形成的。在鸟卵孵化成雏鸟的过程中,主要是由鸟卵中的________(填结构名称)提供营养物质的。
【答案】 (1). 温度 (2). 蛹期 (3). 生物影响环境 (4). 卵黄
【解析】(1)非生物因素(光、温度、水等)影响生物生活,夏天正午温度较高蝉鸣叫得最厉害,而温度降低到24℃以下时,就停止鸣叫。这一现象说明对蝉的生活习性有影响的非生物因素主要是温度。昆虫在个体发育中,经过卵、幼虫、蛹和成虫4个时期的叫完全变态发育,如蜜蜂、蝴蝶;昆虫个体发育经历卵、若虫、成虫3个时期的叫不完全变态发育,如:蟑螂、蝉。因此蝉的发育没有蛹期。
(2)“大树底下好乘凉”是因为植物通过蒸腾作用,向空气中散发水分,带走大树周围的一些热量,从而降低了大树周围的温度,使得大树地下比较凉爽。这说明大树影响了周围环境的温度,属于生物影响环境。
(3)卵黄是卵细胞的主要营养部分,为胚胎发育提供营养物质。所以鸟类的胚胎发育所需要的营养物质主要是卵黄里获得的。
10. 人群中大拇指能向背侧弯曲和不能向背侧弯曲是一对相对性状,且控制该性状的基因位于常染色体上,已知一对大拇指能向背侧弯曲的夫妇生育了一个大拇指不能向背侧弯曲的女儿。据图回答下列问题:
(1)据图可知,该相对性状中显性性状为____________。
(2)若控制显性性状、隐性性状的基因分别为R、r,则该母亲在生殖过程中传递给这个女儿的卵细胞的基因是________。
(3)为响应国家“全面二胎”政策,该夫妇想再生一个男孩,从性染色体的角度看这主要是由________(填父亲或母亲)决定的。若该夫妇第二胎已经生育了一个大拇指能向背侧弯曲的男孩,则该男孩的基因组成为Rr的概率是________。
(4)在生殖过程中,父母通过________作为“桥梁”将控制性状的基因传递给子女。
【答案】 (1). 大拇指能向背侧弯曲 (2). r (3). 父亲 (4). 25% (5). 生殖细胞
【解析】生物的性状由基因控制,基因有显性和隐性之分。当细胞内控制某种性状的一对基因都是显性或一个是显性、一个是隐性时,生物体表现出显性基因控制的性状;当控制某种性状的基因都是隐性时,隐性基因控制的性状才会表现出来。
(1)在一对相对性状的遗传过程中,子代个体中出现了亲代没有的性状,新出现的性状一定是隐性性状,亲代的基因组成是杂合体。据图可知,双亲均为拇指能向背侧弯曲,而子女中出现了拇指不能向背侧弯曲。即大拇指能向背侧弯曲是显性性状,大拇指不能向背侧弯曲是隐性性状。
(2)如果控制显性性状的基因用R表示,控制隐性性状的基因用r表示。拇指能向背侧弯曲的基因是RR或Rr,则拇指不能向背侧弯曲的基因组成是rr,父亲或母亲遗传给后代的基因一定是r,所以父母拇指能向背侧弯曲的基因组成是Rr。遗传图解如图:
根据遗传图解可知:该母亲在生殖过程中传递给这个女儿的卵细胞的基因是r。
(3)人的性别遗传过程如图:
从性别遗传图解看出,男性的两种精子与女性的卵细胞结合是随机的,结合机会相同,所以生男生女的机会均等,各是50%。因此为响应国家“全面二胎”政策,该夫妇想再生一个男孩,从性染色体的角度看这主要是由父亲决定的。若该夫妇第二胎已经生育了一个大拇指能向背侧弯曲的男孩,根据(2)题的遗传图解可知,该夫妇第二胎已经生育了一个大拇指能向背侧弯曲的孩子基因组成为Rr的几率是:50%。又因所生孩子是男孩的几率是50%,因此若该夫妇第二胎已经生育了一个大拇指能向背侧弯曲的男孩,则该男孩的基因组成为Rr的概率是:50%×50%═25%。
(4)性状的遗传实质上是亲代通过生殖细胞把基因传递给了子代,遗传父母控制性状的基因是以生殖细胞为“桥梁”传递给子女的。
11. 某生物兴趣小组为探究绿色植物的光合作用、呼吸作用和蒸腾作用的影响因素,设计了如图所示的甲,乙两个实验装置,请根据如图回答问题。(提示:氢氧化钠溶液具有吸收二氧化碳的作用)
(1)为了使实验结果更科学,兴趣小组的同学先对装置甲中的所有叶片进行了暗处理,然后放在阳光下照射几个小时,此时若将叶片摘下,酒精隔水加热,碘液染色,你认为__________(填字母)瓶中的叶片会全部变蓝。
(2)装置甲所示的实验设计能探究___________等因素对光合作用的影响,若要探究光照对光合作用的影响,则需选择____________(填字母)进行对照。
(3)D瓶上方玻璃管中的红墨水会向左移动,是因为D瓶中的叶片进行
__________(填生理作用)导致的结果。
(4)在乙装置中,塑料薄膜上出现了大量水珠,这是因为植物体内的水分通过叶片上的___________以气体的形式散失出去的。
【答案】 (1). C (2). 水分、光、二氧化碳 (3). BC (4). 呼吸作用 (5). 气孔
【解析】绿色植物利用光提供的能量,在叶绿体中把二氧化碳和水合成了淀粉等有机物,并且把光能转化成化学能,储存在有机物中,这个过程就叫光合作用。
(1)A叶片隔断主叶脉,叶片的末端因为没有水分,不能进行光合作用合成淀粉,滴加碘液末端不变蓝;B瓶叶片不能见光,因此不能进行光合作用合成淀粉,因此滴加碘液不会变蓝;C叶片见光,瓶内装的是清水,有二氧化碳,因此能进行光合作用合成淀粉,滴加碘液变蓝;D瓶内装氢氧化钠,它吸收瓶内的二氧化碳,D瓶内没有二氧化碳不能进行光合作用合成淀粉,滴加碘液不变蓝。所以C叶片滴加碘液全部变蓝。
(2)A叶片隔断主叶脉的上端和末端作对照,变量是水分;B、C作对照,变量是光;C、D作对照,变量是二氧化碳。所以装置甲能探究水分、光、二氧化碳等因素对光合作用的影响,若要探究光照对光合作用的影响,则需选择 B。C进行对照。
(3)D瓶内无二氧化碳不能进行光合作用作用,可以进行呼吸作用,消耗氧气,所以瓶内气压减少,在外界气压的作用下,红墨水会向左移动。
(4)气孔是散失水分的“门户”,又是气体交换的“窗口”,植物体内的水分通过叶片上的气孔以气体的形式散失出去的。
2023年四川省达州市中考生物真题: 这是一份2023年四川省达州市中考生物真题,共57页。试卷主要包含了选择题,填空题,种子萌发的过程,实施方案,分析与结论,表达与交流等内容,欢迎下载使用。
2023年四川省达州市中考生物真题: 这是一份2023年四川省达州市中考生物真题,共57页。试卷主要包含了选择题,填空题,种子萌发的过程,实施方案,分析与结论,表达与交流等内容,欢迎下载使用。
2023年四川省达州市中考生物真题(含答案): 这是一份2023年四川省达州市中考生物真题(含答案),共7页。试卷主要包含了单选题,资料分析题,综合题等内容,欢迎下载使用。

