2018年连云港市中考生物试题(含解析)
展开2018年江苏省连云港市中考
生物试题
一、选择题
1. 下列关于人体消化系统的叙述,正确的是
A. 由消化道和消化腺两部分组成
B. 食物无需经过消化即可被吸收
C. 胃是吸收营养物质的主要部位
D. 肠液中只含有消化蛋白质的酶
【答案】A
【解析】人体的消化系统包括消化道和消化腺,A正确;
维生素、水和无机盐等小分子的营养物质人体可以直接吸收利用;而蛋白质、糖类、脂肪这些大分子的营养物质是不溶于水的,必须在消化道内变成小分子的能溶于水的物质后,才能被消化道壁吸收,B错误;
小肠是吸收营养物质的主要部位,C错误;
肠液中含有多种消化酶,能够参与消化糖类、蛋白质和脂肪,D错误。
2. 关于科学探究和普通光学显微镜使用的叙述,正确的是
A. 科学探究必须独立探索,不能与他人合作
B. 科学探究得出的结论必须与探究假设相符
C. 顺时针转动粗、细准焦螺旋可使镜简升降
D. 由低倍物镜换高倍物镜时需要转动转换器
【答案】D
【解析】科学探究可以独立探索,也可以与他人合作,A错误;
科学探究得出的结论不一定与探究假设相符,B错误;
逆时针方向转动粗、细准焦螺旋,显微镜的镜筒将缓缓上升。顺时针方向转动粗、细准焦螺旋,显微镜的镜筒将缓缓下降,C错误;
由低倍物镜换高倍物镜时需要转动转换器,D正确。
点睛:由低倍镜换用高倍镜进行观察的步骤是:移动玻片标本使要观察的某一物象到达视野中央→转动转换器选择高倍镜对准通光孔→调节光圈,换用较大光圈使视野较为明亮→转动细准焦螺旋使物象更加清晰。
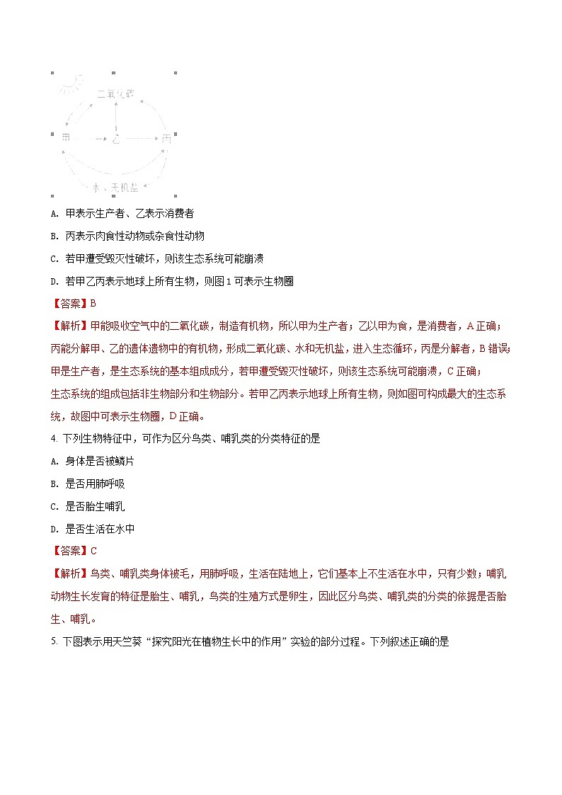
3. 图表示生态系统各成分间的相互关系(甲、乙、丙表示三类生物成分)。下列叙述错误的是
A. 甲表示生产者、乙表示消费者
B. 丙表示肉食性动物或杂食性动物
C. 若甲遭受毁灭性破坏,则该生态系统可能崩溃
D. 若甲乙丙表示地球上所有生物,则图1可表示生物圈
【答案】B
【解析】甲能吸收空气中的二氧化碳,制造有机物,所以甲为生产者;乙以甲为食,是消费者,A正确;
丙能分解甲、乙的遗体遗物中的有机物,形成二氧化碳、水和无机盐,进入生态循环,丙是分解者,B错误;
甲是生产者,是生态系统的基本组成成分,若甲遭受毁灭性破坏,则该生态系统可能崩溃,C正确;
生态系统的组成包括非生物部分和生物部分。若甲乙丙表示地球上所有生物,则如图可构成最大的生态系统,故图中可表示生物圈,D正确。
4. 下列生物特征中,可作为区分鸟类、哺乳类的分类特征的是
A. 身体是否被鳞片
B. 是否用肺呼吸
C. 是否胎生哺乳
D. 是否生活在水中
【答案】C
【解析】鸟类、哺乳类身体被毛,用肺呼吸,生活在陆地上,它们基本上不生活在水中,只有少数;哺乳动物生长发育的特征是胎生、哺乳,鸟类的生殖方式是卵生,因此区分鸟类、哺乳类的分类的依据是否胎生、哺乳。
5. 下图表示用天竺葵“探究阳光在植物生长中的作用”实验的部分过程。下列叙述正确的是
A. 暗处理一昼夜是让天竺葵内淀粉耗尽 B. 部分遮光后放阳光下照射1h
C. 酒精褪色时色素溶解于大烧杯内水中 D. 该实验要研究的变量是光照
【答案】D
【解析】把天竺葵放到黑暗处一昼夜的目的是通过呼吸作用使叶片中积累的淀粉等有机物运走、耗尽,A错误;
部分遮光后放在阳光下照射3至4小时,B错误;
把叶片放入盛有酒精的烧杯中,隔水加热,使叶片含有的叶绿素溶解到酒精中至叶片变成黄白色。叶绿素为绿色,脱色后大烧杯内的清水呈无色,小烧杯内酒精呈绿色,C错误;
绿叶在光下制造淀粉的实验中,用黑纸片把叶片的一部分遮盖起来,是为了形成对照实验,实验变量是光照,D正确。
6. 下列关于食物链和食物网的叙述中,正确的是
A. 食物链是指一定区域内各种生物之间由于食物关系所形成的联系
B. 食物网是指不同种类的多条食物链平行连接起来形成的简单结构
C. 食物链和食物网是生态系统的营养结构,它与能量流动无关
D. 食物链和食物网破坏不会影响生态系统自我调节能力的大小
【答案】A
7. 通过调控温室大柳内的温度、二氧化碳浓度、光照强度等可以提高栽培蔬菜产量。相关叙述正确的是
A. 白天适当升温以降低蔬菜的光合作用 B. 增加二氧化碳浓度可增强蔬菜的光合作用
C. 夜晚适当降温以增强蔬菜的呼吸作用 D. 增强光照可增强光合作用和降低呼吸作用
【答案】B
【解析】白天适当升温可以提高光合作用速率,A错误;
二氧化碳是光合作用的原料,增加二氧化碳的浓度,可以增强光合作用的速率,B正确;
夜晚降温可以减弱蔬菜的呼吸作用,不是增强呼吸作用,从而使有机物得到积累,C错误;
光是光合作用的条件,增强光照可增强光合作用的速率和呼吸作用无关,D错误。
8. 银否、银杉、水杉等是我国举世闻名的裸子植物,它们区别于被子植物的主要特征是
A. 用孢子繁殖后代
B. 用种子繁殖后代
C. 有真正的花和果实
D. 种子裸露,没有果皮包被
【答案】D
【解析】被子植物又叫绿色开花植物。它是植物界进化程度最高等的植物类群,它的胚珠外面有子房壁包被,种子外有果皮包被形成果实。而裸子植物虽然也产生种子,但它的种子是裸露的。因为它的胚珠外无子房壁,所以没有形成果实。
点睛:正确区分被子植物和裸子植物的特征是解题关键。主要区别就是种子外有无果皮包被着。
9. 蚯蚓适应土壤中生活,鲫鱼适应水中生活。有关叙述正确的是
A. 蚯蚓靠刚毛的收缩就能进行运动
B. 鲫鱼向前的动力来自尾鳍
C. 蚯蚓靠湿润的体表进行气体交换
D. 鲫鱼的身体呈流线型
【答案】C
【解析】蚯蚓用刚毛协助肌肉在土壤中运动,A错误;
鱼在水中靠尾部和躯干部的左右摆动而产生前进的动力,各种鳍相互协调来获得食物和防御敌害,B错误;
蚯蚓呼吸的是空气中的氧气。氧气先溶解在体壁的粘液里,然后渗透到体壁内的毛细血管中的血液里,血液中的二氧化碳也通过体壁排出体外。因此蚯蚓是依靠湿润的体表进行气体交换的。这与土壤中生活无关,C错误;
鲫鱼的身体呈流线型,可以减少水的阻力,D正确。
10. 下列关于反射的叙述中,错误的是
A. 跳反射是一种简单的条件反射
B. 反射是人体神经调节的基本方式
C. 完成反射的神经结构基础是反射弧
D. 条件反射的形成以非条件反射为基础
【答案】A
【解析】膝跳反射的神经中枢位于脊髓内,属于非条件反射,A错误;
神经调节的基本方式是反射,B正确;
反射活动的结构基础是反射弧,反射弧包括:感受器、传入神经、神经中枢、传出神经、效应器五个部分,C正确;
条件反射是人出生以后,是在非条件反射的基础上,经过一定的过程,在大脑皮层参与下形成的后天性反射,是一种高级的神经活动, D正确。
11. 图是人的长骨结构示意图。下列叙述错误的是
A. ①是骨松质,结构硫松,能承受一定压为
B. ②是骨密质,结构致密坚硬,抗压力强
C. ③是骨髓,幼年时呈红色,有造血功能
D. ④是骨膜,无血管,有神经、成骨细胞
【答案】D
【解析】①是骨松质,骨松质质松(疏松),主要分布在骨干外周,能承受一定压力,A正确;
②是骨密质,致密而坚硬,主要分布在骨骺,骨干的内侧,抗压力强,B正确;
③是骨髓,幼年为红骨髓,有造血功能,成人的一些骨髓腔中的骨髓含有很多脂肪细胞,呈黄色,且不能产生血细胞,称为黄骨髓,没有造血功能。当机体严重缺血时,部分黄骨髓可转变为红骨髓,重新恢复造血的能力,C正确;
④是骨膜,有血管,有神经、成骨细胞,起着营养和神经作用,内层的成骨细胞,与骨的长粗和骨折后的修复有关,D错误。
12. 某同学用3个红球、1个白球、2个纸袋进行”模拟人类后代性别决定的过程”活动。下列模拟操作或结论中,错误的是
A. 2个纸袋分别标“母亲““父亲
B. 2个红球放入标”母亲”纸袋,1个红球和1个白球放入标”父亲”纸袋
C. 闭眼,从2个纸袋中各随机取1个小球,记录2个小球的组合类型
D. 抓取、记录小球组合类型3次,就可模拟出孩子的性别比例接近1:1
【答案】D
【解析】某同学“模拟人类后代性别决定的过程”活动,可用标有“母亲”“父亲”的纸袋分别模拟母亲、父亲,A正确;
人的体细胞内有22对常染色体和一对性染色体,因此放入标有“母亲”纸袋中的2个红色小球模拟1对性染色体,1个红球和1个白球放入标“父亲”纸袋,B正确;
闭着眼睛从每个纸袋中随机抓取一个小球,看两个小球的组合若是红、红小球组合代表X、X性染色体,表示孩子是女性;若是红、白小球组合代表X、Y性染色体,表示孩子是男孩。因此,从两个纸袋中取出的小球组合可模拟出生孩子的性染色体组成,C正确;
把小球各放回原纸袋中,重复抓取3次,由于次数较少,不能保证小球混合均匀等因素的影响,因此存在着实验误差,故不能保证每个学习小组的实验数据都能说明出生孩子的性别比例为1:1,D 错误。
13. 下列关于生命起源与生物进化的叙述中,错误的是
A. 米勒实验可证明原始地球境下天机能形成简单的有机物
B. 科学实验已证明有机物在原始海洋不断积基,形成原始生命
C. 生物的遗传变异和环境因素的共同作用,导致了生物的进化
D. 生物进化的历程是由简单到复杂、由低等到高等、由水生到陆生
【答案】B
【解析】米勒实验可证明原始地球环境下无机物能形成简单的有机物,A正确;
米勒实验只能证明原始地球环境下无机物能形成简单的有机物这一阶段,尚不能证明形成原始生命这一阶段,B错误;
生物的遗传变异和环境因素的共同作用,导致了生物的进化,C正确;
生物进化的历程是由简单到复杂、由低等到高等、由水生到陆生,D正确。
点睛:有关生命起源的学说有很多,其中化学起源说是被广大学者普遍接受的生命起源假说。这一假说认为,地球上的生命是在地球温度逐步下降以后,在极其漫长的时间内,由非生命物质经过极其复杂的化学过程,一步一步地演变而成的。
14. 生物圈是人类与其他生物的共同家园。我们必须保护生物圈。下列述正确的是
A. 人口过快增长不会带来自然资源匮乏问题
B. 对污水、垃圾无害化处理可减轻环境污染
C. 生物资源无需保护就能实现可持续开发利用
D. 多利用大阳能等清洁能源不能缓解空气污染
【答案】B
【解析】人口过多和过快增长会带来自然资源匮乏问题,会影响我国经济发展和人民生活水平的提高,A错误;
垃圾、污水无害化处理有利于保护生态环境,B正确;
保护生物资源,才能实现可持续开发利用,C错误;
大力开发风能、太阳能、核能,有利于实现“低碳经济”,减少温室气体的排放,缓解空气污染,D错误。
15. 取一粒浸软的玉米粒校,用刀片将玉米粒纵向剖开(如图所示)。下列叙述正确的是
A. 碘酒滴于玉米粒剖面,剖面无颜色出现
B. 胚芽、胚轴、胚根组成了王米种子的胚
C. 胚由双受精过程形成的受精卵发育而来
D. 玉米种子的营养物质主要贮存在子叶中
【答案】C
二、综合题
16. 图是某同学根据显微镜下观察到的多种动植物细胞,画出的动植物细胞结构模式图。回答下列问题。
(1)具有保护作用,同时还能控制细胞内外物质进出的细胞结构是[ ]________。(填序号和结构名称)
(2)④细胞核是细胞生命活动的控制中心,在生物的________中具有重要作用。
(3)若该同学在制作人口腔上皮细胞临时装片时,记录了以下步骤。则这几个步骤的正确序是________。(用操作步骤前的字母排序)
a.漱口后,用清毒牙签在口腔内侧壁上轻刮,将刮下的碎屑涂入载玻片的的液滴中
b.在盖玻片的一侧滴一滴碘酒,用吸水纸从盖玻片的另一侧吸引,重复2至3次
c.用滴管从盛有生生理盐水的滴瓶中取生理盐水,滴一滴在洁净的载玻片中央
d.用镊子夹住盖玻片一侧的边缘,将它的另一侧先接触液滴,然后缓慢地放平
【答案】 (1). ②细胞膜 (2). 遗传 (3). c a d b
【解析】(1)细胞膜的作用是保护和控制物质的进出。
(2)细胞核是遗传的控制中心,在生物的遗传中具有重要作用。
(3)在制作人的口腔上皮细胞临时装片时要注重把握以下几个步骤:
①擦片:用洁净纱布将载玻片和盖玻片擦拭干净;②滴水:在载玻片中央滴一滴生理盐水;③取材:用牙签在口腔内侧轻刮几下(操作前请漱口),并将之涂抹在生理盐水滴中;④盖片:用镊子夹起盖玻片,轻轻盖在表皮上。盖时,让盖玻片一边先接触载玻片上水滴的边沿,然后慢慢放下,以免产生气泡;⑤染色:在盖玻片一侧滴1~2滴碘液;
⑥吸水:在盖玻片另一侧用吸水纸吸引碘液;(步骤1~6为装片制作),所以该同学在制作人口腔上皮细胞临时装片时,这几个步骤的正确顺序是 cadb。
17. 人体的血液循环系统和泌尿系统密切相关。回答下列问题。
(1)人体血液循环系统由心脏、血管和血液组成。血液由血浆和________组成。
(2)肾脏是泌尿系统的主要器官。肾单位包括肾小体和肾小管。肾小体由________和肾小
(3)原尿流经肾小管时,原尿中的大部分水、全部________、部分无机盐,被肾小管重新吸收,进入包绕在肾小管外面的毛细血管,回到血液。
(4)用显微镜观察小鱼尾鳍内的血液流动时,若发现血液流动缓慢且________的血管,则可以确定为毛细血管。
【答案】 (1). 血细胞 (2). 肾小球 (3). 葡萄糖 (4). 红细胞单行通过
【解析】(1)血液由血浆和血细胞组成,血细胞包括红细胞、白细胞和血小板。
(2)泌尿系统的组成包括:肾脏、输尿管、膀胱和尿道。其中肾脏又被称为“人体的过滤器”,是泌尿系统的主要器官。肾由大约一百万个肾单位组成,肾单位由肾小体、肾小管组成,肾小体由肾小囊、肾小球组成。
(3)当原尿流经肾小管时,全部葡萄糖、大部分水和部分无机盐等被肾小管重吸收,这些被重吸收的物质进入包绕在肾小管外的毛细血管中,送回到血液,剩下的水、无机盐、尿素等就形成尿液。
(4)用显微镜观察小鱼尾鳍时,判断动脉、静脉和毛细血管的依据是:从主干流向分支的血管是动脉,由分支流向主干的血管是静脉,红细胞单行通过的是毛细血管。
18. 根据观察鸡蛋结构的实验和下图,回答下列问题。
(1)将图所示的鸡蛋倒置,小心的将鸡蛋的_________端打破,再剥去部分卵壳,撕破外卵壳膜,可见⑦内外卵壳膜之间有⑥气室。然后用剪刀剪破卵壳膜,将鸡蛋内的物质倒入培养皿。
(2)培养皿里的许多透明的胶状物质,是图所示的[ ]_________,它为胚胎发育提供养料和水分。(填序号和结构名称)
(3)人的胚胎发育与鸡的胚胎发育过程有相似之处,都要经过细胞分裂、分化过程,形成组织、_________,才能够成为人或鸡的个体。
(4)养鸡场给一批新鲜的鸡蛋提供相同且适宜的孵化条件,结果有一些鸡蛋不能孵化出雏鸡。这些鸡蛋不能孵化出雏鸡最可能的原因是__________________。
【答案】 (1). 钝 (2). 卵白 (3). 器官、系统(或器官和系统) (4). 没有受精
【解析】图中①系带、②卵白、③卵黄膜、④卵壳、⑤胚盘、⑥气室、⑦卵壳膜。
(1)将鸡蛋的钝端向上,小心地将鸡蛋的钝端打破,再撕破外卵壳膜,然后用剪刀剪破内卵壳膜,小心地将鸡蛋内的物质倒入培养皿里可进行观察。
(2)鸡蛋里的许多透明胶状物质,是卵白,卵白能为胚胎发育提供所需的水分和养料,还能保护卵细胞。
(3)动物体的结构层次是:细胞→组织→器官→系统→动物体。
(4)养鸡场中人工孵化的有些鸡卵不能孵化出小鸡,是因为此蛋不是种蛋,种蛋是指公鸡和母鸡进行交配过,精子与卵细胞在母鸡体内结合成的受精卵,所以种蛋能孵出小鸡,养鸡场人工孵化的蛋不能孵出小鸡的原因不是鸡蛋内的养料太少,而是蛋没有受精。
19. 人体的免疫系统对防御疾病、维护健康具有重要作用。回答下列问题。
(1)人的皮肤和消化道、呼吸道等管道黏膜能够阻挡病原体,而且皮肤和黏膜的分泌物还具有杀菌作用。人体体液中的_______和吞嚥细胞能够杀死和吞噬侵入人体的各种病原体。
(2)当病原体侵入人体以后,_______可产生一种抵抗这种病原体的特殊蛋白质,这种特殊的免疫物质叫作抗体。
(3)患过水痘或接种过水痘疫苗的儿童,对其他病毒没有免疫力,对水痘病毒有免疫力。这类免疫属于_______。(填“非特异性免疫”或“特异性免疫”)
(4)预防传染病的措施可分为控制传染源、切断传插途径和保护易感人三类。加强个人防
护、实行计划免疫的措施属于_______。
【答案】 (1). 杀菌物质 (2). 淋巴细胞(或免痠细胞) (3). 特异性免疫 (4). 保护易感人群
【解析】(1)第二道防线由体液中的杀菌物质和吞噬细胞组成,能够溶解杀死病原体。
(2)抗体是指病原体侵入人体后,刺激淋巴细胞产生一种抵抗该病原体的特殊蛋白质,可与相应抗原发生特异性结合的免疫球蛋白。主要分布在血清中,也分布于组织液及外分泌液中。抗原,是指抗原物质侵入人体后,刺激淋巴细胞产生一种抵抗该病原体的特殊蛋白质即抗体,引起淋巴细胞产生抗体的抗原物质就是抗原。抗原包括进入人体的微生物等病原体、异物、异体器官等。
(3)提前接种过水痘疫苗或出过水痘的人,因体内产生了抵抗该病毒的特殊蛋白质抗体,所以不会出水痘。从免疫的类型来看,这类免疫免疫是特异性免疫。
(4)健康人经常参加体育锻炼、提高自身免疫力、加强个人防护、对健康人进行预防接种等措施就属于保护易感人群。
点睛:解答此类题目的关键是会区分非特异性免疫和特异性免疫。非特异性免疫是先天性的,包括人体的第一和第二道防线,而特异性免疫是后天性的,主要指人体的第三道防线。
2022年江苏省连云港市中考生物真题(含解析): 这是一份2022年江苏省连云港市中考生物真题(含解析),共14页。试卷主要包含了选择题,综合题等内容,欢迎下载使用。
2020年江苏省连云港市中考生物试题(含解析): 这是一份2020年江苏省连云港市中考生物试题(含解析),共15页。试卷主要包含了选择题,综合题等内容,欢迎下载使用。
2023年江苏省连云港市外国语学校中考一模生物试题(含解析): 这是一份2023年江苏省连云港市外国语学校中考一模生物试题(含解析),共17页。试卷主要包含了单选题,综合题等内容,欢迎下载使用。

