教科版八年级上册第三章 声综合与测试当堂达标检测题
展开
这是一份教科版八年级上册第三章 声综合与测试当堂达标检测题,共13页。试卷主要包含了单选题,填空题,简答题等内容,欢迎下载使用。
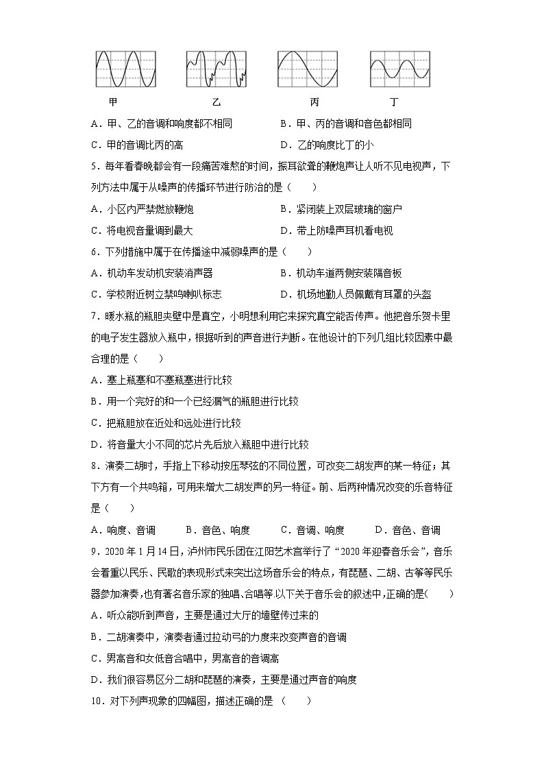
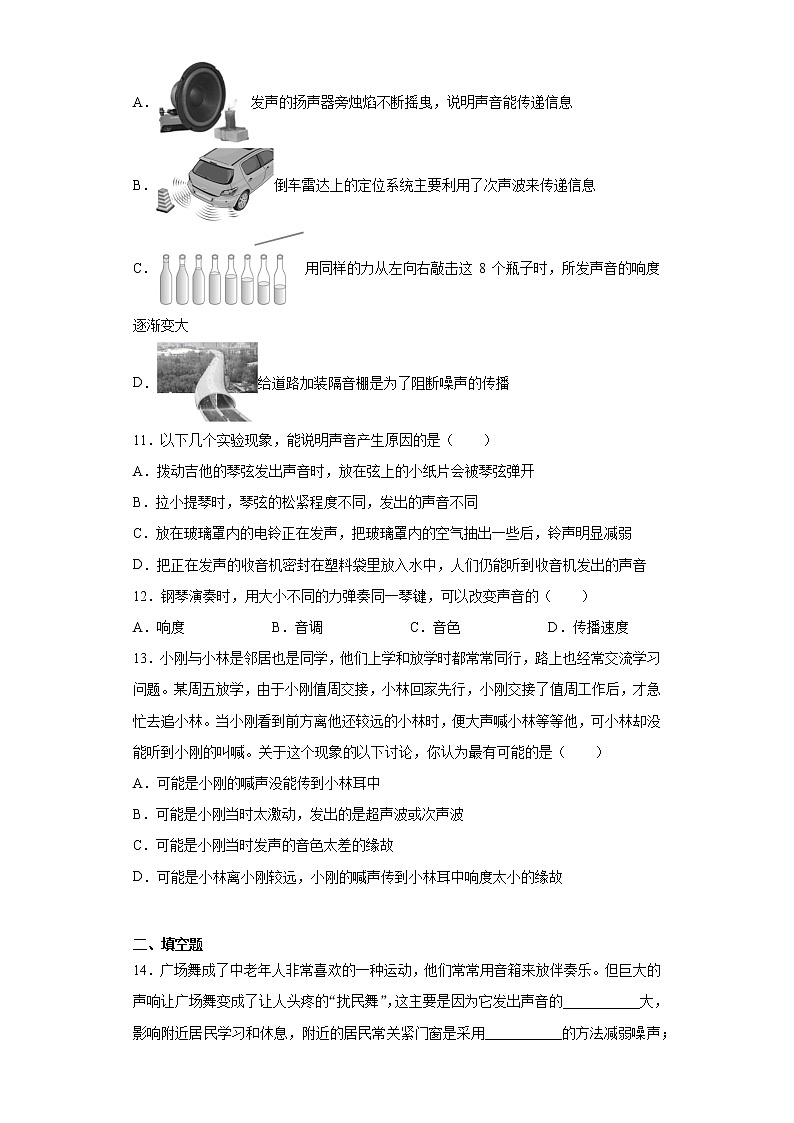
第三章声拓展提升(4)2021-2022学年教科版物理八年级上册姓名:___________班级:___________ 一、单选题1.“女高音”“男低音”和“高声呼叫”“低声细语”,这两组词语中的“高”和“低”的物理含义( )A.相同,前者指音调,后者指音调 B.不相同,前者指音调,后者指响度C.不相同,前者指响度,后者指音调 D.不相同,前者只音色,后者指响度2.如图所示,8个相同的玻璃瓶中灌入不同高度的水,仔细调节水的高度,敲击它们,就可以发出“1.2.3.4.5.6.7.i”的声音来;而用嘴吹每个瓶子的上端,可以发出哨声,则下列说法正确的是( )A.敲击瓶子时,声音只是由瓶本身的振动产生的B.敲击瓶子时,装水多的瓶子音调高C.用嘴吹气时,哨声是由瓶中水柱的振动产生的D.用嘴吹气时,装水多的瓶子音调高3.在探究“声音是由物体振动产生的”实验中,将正在发声的音叉紧靠悬线下的轻质小球,发现小球多次被弹开,这样做是为了( )A.使音叉的振动尽快地停下来 B.把音叉的微小振动放大,便于观察C.把声音的振动时间推迟 D.是声波被多次反射形成回声4.如图所示声波的波形图,下列说法正确的是( )A.甲、乙的音调和响度都不相同 B.甲、丙的音调和音色都相同C.甲的音调比丙的高 D.乙的响度比丁的小5.每年看春晚都会有一段痛苦难熬的时间,振耳欲聋的鞭炮声让人听不见电视声,下列方法中属于从噪声的传播环节进行防治的是( )A.小区内严禁燃放鞭炮 B.紧闭装上双层玻璃的窗户C.将电视音量调到最大 D.带上防噪声耳机看电视6.下列措施中属于在传播途中减弱噪声的是( )A.机动车发动机安装消声器 B.机动车道两侧安装隔音板C.学校附近树立禁鸣喇叭标志 D.机场地勤人员佩戴有耳罩的头盔7.暖水瓶的瓶胆夹壁中是真空,小明想利用它来探究真空能否传声。他把音乐贺卡里的电子发生器放入瓶中,根据听到的声音进行判断。在他设计的下列几组比较因素中最合理的是( )A.塞上瓶塞和不塞瓶塞进行比较B.用一个完好的和一个已经漏气的瓶胆进行比较C.把瓶胆放在近处和远处进行比较D.将音量大小不同的芯片先后放入瓶胆中进行比较8.演奏二胡时,手指上下移动按压琴弦的不同位置,可改变二胡发声的某一特征;其下方有一个共鸣箱,可用来增大二胡发声的另一特征。前、后两种情况改变的乐音特征是( )A.响度、音调 B.音色、响度 C.音调、响度 D.音色、音调9.2020年1月14日,泸州市民乐团在江阳艺术宫举行了“2020年迎春音乐会”,音乐会着重以民乐、民歌的表现形式来突出这场音乐会的特点,有琵琶、二胡、古筝等民乐器参加演奏,也有著名音乐家的独唱、合唱等.以下关于音乐会的叙述中,正确的是( )A.听众能听到声音,主要是通过大厅的墙壁传过来的B.二胡演奏中,演奏者通过拉动弓的力度来改变声音的音调C.男高音和女低音合唱中,男高音的音调高D.我们很容易区分二胡和琵琶的演奏,主要是通过声音的响度10.对下列声现象的四幅图,描述正确的是 ( )A.发声的扬声器旁烛焰不断摇曳,说明声音能传递信息B.倒车雷达上的定位系统主要利用了次声波来传递信息C.用同样的力从左向右敲击这 8 个瓶子时,所发声音的响度逐渐变大D.给道路加装隔音棚是为了阻断噪声的传播11.以下几个实验现象,能说明声音产生原因的是( )A.拨动吉他的琴弦发出声音时,放在弦上的小纸片会被琴弦弹开B.拉小提琴时,琴弦的松紧程度不同,发出的声音不同C.放在玻璃罩内的电铃正在发声,把玻璃罩内的空气抽出一些后,铃声明显减弱D.把正在发声的收音机密封在塑料袋里放入水中,人们仍能听到收音机发出的声音12.钢琴演奏时,用大小不同的力弹奏同一琴键,可以改变声音的( )A.响度 B.音调 C.音色 D.传播速度13.小刚与小林是邻居也是同学,他们上学和放学时都常常同行,路上也经常交流学习问题。某周五放学,由于小刚值周交接,小林回家先行,小刚交接了值周工作后,才急忙去追小林。当小刚看到前方离他还较远的小林时,便大声喊小林等等他,可小林却没能听到小刚的叫喊。关于这个现象的以下讨论,你认为最有可能的是( )A.可能是小刚的喊声没能传到小林耳中B.可能是小刚当时太激动,发出的是超声波或次声波C.可能是小刚当时发声的音色太差的缘故D.可能是小林离小刚较远,小刚的喊声传到小林耳中响度太小的缘故 二、填空题14.广场舞成了中老年人非常喜欢的一种运动,他们常常用音箱来放伴奏乐。但巨大的声响让广场舞变成了让人头疼的“扰民舞”,这主要是因为它发出声音的___________大,影响附近居民学习和休息,附近的居民常关紧门窗是采用___________的方法减弱噪声;巨大的声音是音箱的纸盆___________发出的。15.如图所示,音乐会上演员正在演奏小提琴,演奏过程中他不断调整手指在琴弦上的按压位置,是为了改变声音的______,优美音乐声是通过______传入台下听众的耳中,在离舞台越远的观众听到声音的响度______(选填“越大”、“越小”或“不变”)。16.“我大意了啊没有闪,年轻人不讲武德。”“是马老师的声音!小皓一定又在刷B站了,都快十一点了,赶紧睡觉!”妈妈催促道,妈妈是根据声音的______(选填声音的三要素)听出这是马老师的声音的,声音是通过______传到人耳的,小皓为了能多玩一会儿,将手机声音的______(选填声音的三要素)调小。他悄悄关上了门,躲在被子里偷偷刷手机,这是在______减弱噪声。17.跳广场舞已经成为人们健身的一项运动。优美的舞曲声是由扬声器纸盆的______产生的; 为了不影响周围居民的生活和休息,跳舞时应将音箱的音量调小,此时改变的是声音的______;针对第二空,人们以______ (选填 “Hz”或“dB”)为单位来表示它的等级。18.如图,硬卡片快速划过梳齿发出的声音音调较___________(选填“高”或“低”),慢速划过梳齿发出的声音音调较___________,这是因为两种情况下,声源振动的___________不同,本题所说的声源是___________(选填“梳齿”或“硬纸片”)。 三、简答题19.为什么雪后给人的感觉很寂静?20.铁路工人为了确定远方是否有火车来,就用耳朵趴在铁轨上听下远方是否有火车,请说出其中道理。21.小平拎起水壶向保温瓶中灌开水,在一旁看书的小刚提醒他:“小平,水快灌满了!”说话间,小平发现水真的满了,小平奇怪地问:“你怎么知道快满了?”小刚说:“听出来的.”小平不明白其中的原因,你能帮他弄清其中的原因吗?22.下表是某些介质中的声速v介质v(m/s)介质v(m/s)水(5℃)1450冰3230水(15℃)1470软橡胶(常温)40至50水(20℃)1480软木500海水(25℃)1531铁(棒)5200(1)分析表格的信息,推断声速大小可能跟哪些因素有关?__________;___________.(2)设海水温度为25℃,在海面用超声测位仪向海底垂直发射声波,经过2s后收到回波,计算出海水深度为_____________.23.李华的家在马路边,人来车往的噪声严重影响了他在家学习,请你想办法来帮助李华减弱干扰他的噪声(至少2个具体办法).24.如图所示,漫画中的许多现象可用物理知识解释,请从漫画中找出两个与声有关的现象 进行解释.
参考答案1.B【详解】女高音和男低音指音调的高低,高声和低声指的是响度的大小,故ACD不符合题意,B符合题意。故选B。2.D【详解】A.敲击瓶子时,声音只是由瓶和水振动产生的,故A错误;B.敲击瓶子时,装水多的瓶子,振动的慢,故音调低,故B错误;C.用嘴吹气时,哨声是由瓶中空气柱振动产生的,故C错误;D.用嘴吹气时,装水多的瓶子,空气柱短,振动频率高,故音调高,故D正确。故选D。3.B【详解】音叉发声时,音叉的振动振幅很小,不便于观察,将正在发声的音叉紧靠悬线下的轻质小球,音叉的振动将小球弹开,这样可以把音叉的振动放大,便于观察,这里采用了转换法,故B符合题意,ACD不符合题意。故选B。4.C【详解】A.甲、乙的两幅图相同的时间波的个数相同,故甲、乙的音调是相同的,波的高度相同,故响度相同,故A错误;B.甲、丙相同的时间内,波的个数不同,故振动的频率不同,音调不同,故B错误;C.甲相同的时间内振动的频率大于丙,故甲的音调比丙的高,故C正确;D.乙的波高度大于丁的,故乙的响度大于丁,故D错误。故选C。5.B【详解】A.小区内严禁燃放鞭炮,控制声音的产生,在声源处减弱噪声,故A不符合题意;B.紧闭装上双层玻璃的窗户,在传播过程中减弱声音,故B符合题意;C.将电视音量调到最大,加大噪声,故C不符合题意;D.带上防噪声耳机看电视,在人耳处减弱噪声,故D不符合题意。故选B。6.B【详解】A.在机动车发动机上安装消声器,这是在声源处减弱噪声,故A不符合题意;B.机动车道两侧安装隔音板,这是在传播过程中减弱噪声,故B符合题意;C.学校附近树立禁鸣喇叭标志,这是在声源处减弱噪声,故C不符合题意;D.机场地勤人员佩戴有耳罩的头盔,这是在人耳处减弱噪声,故D不符合题意。故选D。7.B【详解】A.不塞瓶塞时声音通过空气向外传播,塞上瓶塞时声音通过瓶塞向外传播,探究的是固体传声和气体传声,故A不符合题意;B.完好的瓶胆夹壁中都是真空的,漏气的瓶胆不是真空的,可以验证真空能否传声,故B符合题意;C.把瓶胆放在近处和远处进行比较,没有控制距离相同,不符合控制变量法的思想,无法比较,故C不符合题意;D.将音量大小不同的芯片先后放入瓶胆中,没有控制声音响度大小,不符合控制变量法的思想,无法比较,故D不符合题意。故选B。8.C【详解】发声体振动的频率决定音调,发声体的长短、粗细、厚薄、疏密程度不同都影响振动的频率,从而影响音调。手指上下移动按压琴弦的不同位置,是通过改变发声琴弦的长短来改变音调的。发声体振动的幅度决定响度,琴弦的振动引起共鸣箱中空气的振动,共鸣箱的作用相当于增大了振动的幅度,从而增大二胡发声的响度。故ABD不符合题意,C符合题意。故选C。9.C【详解】A.听众能听到声音,主要是通过空气传过来的,故A错误;B.二胡演奏中,演奏者通过拉动弓的力度来改变声音的响度,故B错误;C.声音的高低叫音调,男高音和女低音合唱中,男高音的音调高,故C正确;D.我们很容易区分二胡和琵琶的演奏,主要是通过声音的音色,故D错误。故选C。10.D【详解】A.声音是由物体的振动产生,发声的扬声器旁烛焰不断摇曳,说明声音能传递能量,故A错误;B.倒车雷达上的定位系统主要利用了超声波来传递信息,故B错误;C.用同样的力从左向右敲击这 8 个瓶子时,因水的质量越来越小,故振动越易,振动的频率越高,故所发声音的音调逐渐变大,故C错误;D.控制噪声的三种方法:一是在声源处,二是在传播过程中,三是在人耳处。给道路加装隔音棚是为了在传播过程中阻断噪声的传播,故D正确。故选D。11.A【详解】A.拨动吉他的琴弦发出声音时,放在弦上的小纸片会被琴弦弹开,说明声音是由物体的振动产生的,符合题意; B.拉小提琴时,琴弦的松紧程度不同,发出的声音不同,说明音调不同,不符合题意; C.放在玻璃罩内的电铃正在发声,把玻璃罩内的空气抽出一些后,铃声明显减弱说明声音的传播需要介质,不符合题意;D.把正在发声的收音机密封在塑料袋里放入水中,人们仍能听到收音机发出的声音,说明声音可以在水中传播,不符合题意。故选A。12.A【详解】力的大小决定了振幅,振幅决定了响度,所以钢琴演奏时,用大小不同的力弹奏同一琴键,可以改变声音的响度。故选A。13.D【详解】我们之所以能听到声音,是声源的振动通过介质传到我们的耳朵。声波的频率要高于20次/秒和低于20000次/秒,且响度足够大,且必须有传声介质和健康的听觉器官,只有这样我们才可以听到声音。AD.声波的能量随传播距离的变大逐渐消耗,最后声音消失,小刚的喊声可能传到小林耳中,只是此时声音的响度太小,故A不符合题意,D符合题意;B.人发声的频率在85Hz和110Hz之间,高于20000Hz的声叫超声波,低于20Hz的声叫次声波,人不可能发出超声波或次声波,故B不符合题意; C.人能否听到声音与音色无关,故C不符合题意。故选D。14.响度 阻断噪声的传播 振动 【详解】[1]因为音箱发出声音的响度大,所以巨大的噪声使得广场舞变成了让人头疼的“扰民舞”。[2]住在附近的居民为了避免广场舞音箱发出的声音影响学习和休息,为了减弱噪声,通常关紧门窗来阻断噪声的传播。[3]声音是由物体的振动产生的,巨大的声音是音箱的纸盆振动产生的。15.音调 空气 越小 【详解】[1]演奏过程中他不断调整手指在琴弦上的按压位置,是通过改变琴弦振动的频率来改变声音的音调。[2]台下听众能听到优美音乐声,是音乐声通过空气传入人耳中了。[3]声音的响度除了跟振幅有关外,还与离发声体的距离有关,即离发声体的距离越远,听到声音响度越小;故观众离舞台越远,听到声音的响度越小。16.音色 空气 响度 传播中 【详解】[1]音色是指不同声音表现在波形方面总是有与众不同的特性,不同的物体振动都有不同的特点,妈妈是根据声音的音色听出这是马老师的声音的。[2]声音的传播需要介质,在日常生活中声音是通过空气传到人耳的。[3]声音的响度影响其强度,可以将手机声音的响度调小。[4]控制噪声有三个途径,关上门躲在被子里偷偷刷手机,这是在传播中减弱噪声。17.振动 响度 dB 【详解】[1]声是由物体的振动产生的,扬声器发声是因为扬声器的纸盆在振动。[2]跳舞时应将音箱的音量调小,是将声音变弱,声音的强弱指的是响度。[3]人们以dB为单位来表示声音强弱的等级,Hz是频率的单位。18.高 低 频率 硬纸片 【详解】[1]硬卡片快速划过梳齿发出的声音,硬卡片振动的频率加快,故音调变高。[2]慢速划过梳齿发出的声音,硬卡片振动的频率变慢,故音调变低。[3]这是因为两种情况下,声源振动的快慢不同,即振动的频率不同。[4]由于是硬纸片振动发声,故硬纸片是声源。19.见解析【详解】雪蓬松多空对噪声有很好的吸收作用,是在传播途径中减弱噪声,所以雪后给人的感觉很寂静。20.声音在不同介质中的传播速度是不同的,在固体中传播最快;铁路工人常用耳朵贴着铁轨来提前判断是否来了火车,就是利用声音在铁轨中的传播速度比空气中快。【详解】任何气体、液体、固体都可以作为传播声音的介质,声音在不同介质中的传播速度是不同的,在固体中传播最快;当火车发出声音时,铁路工人常用耳朵贴着铁轨来提前判断是否来了火车,就是利用声音在铁轨中的传播速度比空气中快,不用等到空气把声音传播过来,铁轨能把声音更快传播过来。21.当往暖水瓶中倒水时,水面上方的空气柱会振动发出声音,灌的越多,水面上方空气柱越短,空气柱振动的频率越高,音调越高;小刚是根据音调判断出水的高度进而知道水满了.【解析】试题分析:物理学中把声音的高低称为音调,音调的高低与发声体的振动快慢有关,物体振动越快,音调就越高.答:当往暖水瓶中倒水时,水面上方的空气柱会振动发出声音,灌的越多,水面上方空气柱越短,空气柱振动的频率越高,音调越高;小刚是根据音调判断出水的高度进而知道水满了.【点评】解决此类问题要结合音调的定义进行分析解答,考查学生利用所学知识解决实际问题的能力.22.介质种类 温度 1531m 【分析】根据表中信息总结声速大小可能跟哪些因素有关;从表中查出声音在温度为 25℃的海水中的速度,利用速度公式可求出海水深度.【详解】(1)观察表中数据,发现声音在水、海水、冰、铁等不同介质中速度不同,说明声速大小和介质种类有关;声音在 5℃、15℃、20℃的水中的速度不同,说明声速大小和温度有关;(2)声音在温度为 25℃的海水中的速度v=1531m/s,声音从海面到海底时间,海水深度为s=vt=1531m/s×1s=1531m.23.关闭门窗,带上耳塞【详解】李华的家在马路边,人来车往的噪声严重影响了他在家学习,噪声由来往的人和车辆产生,从实际情况考虑,不能从声源处减弱噪声;但可以在传播过程中及人耳处减弱噪声;在传播过程中减弱噪声可以关闭门窗;在人耳处减弱噪声的方法是戴上耳塞或耳罩.【点睛】牢记防治噪声的三个途径.即在声源处减弱、在传播过程中阻拦反射或吸收、在人耳处减弱.24.人发出喊声——声音由声带振动产生;能听到声音——空气可以传声【详解】由漫画知,人通过喊话在寻找孩子,人能发出声音,是由声带的振动产生的;小宝能听到喊声,是因为空气可以传声.
相关试卷
这是一份教科版八年级上册第三章 声综合与测试习题,共12页。试卷主要包含了单选题,填空题,简答题等内容,欢迎下载使用。
这是一份初中物理教科版八年级上册第三章 声综合与测试精练,共12页。试卷主要包含了单选题,填空题,简答题等内容,欢迎下载使用。
这是一份2021学年第三章 声综合与测试复习练习题,共12页。试卷主要包含了单选题,填空题,简答题等内容,欢迎下载使用。

