初中化学人教版九年级上册课题2 氧气课后测评
展开绝密★启用前
2.2氧气同步练习人教版初中化学九年级上册
学校:___________姓名:___________班级:___________考号:
注意:本试卷包含Ⅰ、Ⅱ两卷。第Ⅰ卷为选择题,所有答案必须用2B铅笔涂在答题卡中相应的位置。第Ⅱ卷为非选择题,所有答案必须填在答题卷的相应位置。答案写在试卷上均无效,不予记分。
第I卷(选择题)
一、单选题(本大题共10小题,共20.0分)
- 某物质在氧气中燃烧,发出蓝紫色火焰,放出热量,产生有刺激性气味的气体,该物质是
A. 木炭 B. 红磷 C. 硫 D. 铁
- 下列说法正确的是
A. 木炭燃烧后生成黑色固体 B. 硫在空气里燃烧发出蓝紫色火焰
C. 铁丝在氧气里燃烧生成黑色固体 D. 红磷在空气中燃烧产生大量白雾
- 下列能使带火星的木条复燃的气体是
A. 氮气 B. 氧气 C. 二氧化碳 D. 水蒸气
- 下列有关氧气的说法中,不正确的是
A. 氧气可供给呼吸
B. 鱼类能在水中生存,说明氧气易溶于水
C. 植物的光合作用是空气中氧气的主要来源
D. 焊接或切割金属时使用纯氧代替空气以获得更高的温度
- 下列变化过程中,不包含缓慢氧化的是
A. 动植物的呼吸 B. 醋的酿造 C. 食物的腐烂 D. 水的蒸发
- 下列有关氧气的说法,错误的是
A. 氧气能支持燃烧
B. 细铁丝在氧气中燃烧,生成氧化铁
C. 在通常状况下,氧气的密度比空气大
D. 氧气的化学性质比较活泼,能跟许多物质发生反应
- 下列关于“物质在氧气中燃烧的现象所属反应类型”的描述正确的是
A. 铁丝火星四射化合反应
B. 硫微弱淡蓝色火焰化合反应
C. 磷大量白雾氧化反应
D. 石蜡发出白光,瓶壁有水雾化合反应
- 下列不属于缓慢氧化的是
A. 酒和醋的酿造 B. 铁生锈 C. 动植物的呼吸 D. 水变成水蒸气
- 对氧气的化学性质叙述正确的是
A. 化学性质很活泼,能与所有的物质发生反应
B. 物质与氧气反应时一定发光、放热,产生火焰
C. 氧气有可燃性,是一种常用的燃料
D. 氧气能够支持燃烧,能与许多物质发生反应
- 下列物质在氧气中燃烧,产生火星四射现象的是
A. 木炭 B. 铁丝 C. 氢气 D. 红磷
第II卷(非选择题)
二、填空题(本大题共2小题,共16.0分)
- 分类学习法是学习化学的一种重要方法。
将下列物质进行分类填写序号:
A.冰水混合物 液氧 澄清石灰水 二氧化碳 空气 金刚石
属于混合物的是______;属于纯净物的是______。
下列几个化学反应的微观示意图:
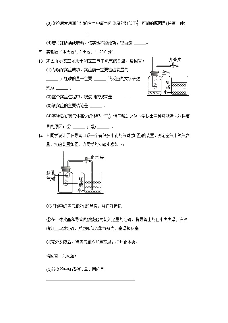
其中,属于化合反应的是______填字母序号。 - 某同学用如图装置测定空气中氧气的体积分数。请你填空。
写出红磷燃的符号表达式为______;现象为_________。
该实验得出的结论是______。
实验后发现测定出的空气中氧气的体积分数低于,可能的原因是任写一种____________________。
若将红磷换成炭粉,该实验不能成功,理由是 ______。
三、实验题(本大题共2小题,共20.0分)
- 如图所示装置可用于测定空气中氧气的含量.请回答:
为确保实验成功,实验前一定要检验装置的 ______ ;红磷的量一定要 ______ 该反应的文字表达式为 ______ ;
整个实验过程中,观察到的现象是 ______ .
该实验的主要结论是 ______ .
实验后发现气体减少的体积小于,请你帮助这位同学找出两种可能造成这样结果的原因: ______ ; ______ . - 某同学设计了在导管口系一个有很多小孔的气球如图的装置,测定空气中氧气含量。实验装置如图。该同学的实验步骤如下:
将图中的集气瓶分成等份,并作好标记
在带橡皮塞和导管的燃烧匙内装入足量的红磷,将导管上的止水夹夹紧,在酒精灯上点燃红磷,并立即伸入集气瓶内,塞紧橡皮塞
充分反应后,待集气瓶冷却至室温,打开止水夹。
请回答下列问题:
该实验中红磷稍过量,目的是____________________________________________
步骤中打开止水夹后观察到的现象是____________________________________由此可以得出的有关空气组成的结论是_______________________________
由此你还可以得到氮气的一些性质:物理性质_______________;化学性质________
若实验中进入集气瓶的水不足容积的五分之一,可能原因主要有:
________________________________;
_______________________________。
红磷燃烧的文字表达式是___________________________。
四、探究题(本大题共1小题,共10.0分)
- 某课外活动小组设计了测定空气中氧气体积分数的实验,实验装置如下:
该实验红磷过量的原因是_______________________;写出红磷燃烧的文字表达式_______________________________;
待燃烧停止,白烟消失并冷却后,打开止水夹,观察到烧杯中的水进入集气瓶体积的___,由此可知氧气约占空气总体积的________。由本实验还可以推知氮气的哪些性质?试写出种_________________________________________。
答案和解析
1.【答案】
【解析】解:硫在氧气中燃烧,发出蓝紫色火焰,放出热量,产生有刺激性气味的气体,故选 C。
2.【答案】
【解析】解:、木炭燃烧生成能使澄清石灰水变浑浊的气体,故选项说法错误。
B、硫在空气里燃烧发出淡蓝色火焰,产生一种具有刺激性气味的气体,故选项说法错误。
C、铁丝在氧气中剧烈燃烧,火星四射,放出大量的热,生成黑色固体,故选项说法正确。
D、红磷在空气中燃烧,产生大量的白烟,而不是白雾,故选项说法错误。
故选:。
A、根据木炭燃烧的现象进行分析判断。
B、根据硫在空气中燃烧的现象进行分析判断。
C、根据铁丝在氧气中燃烧的现象进行分析判断。
D、根据红磷在空气中燃烧的现象进行分析判断。
本题难度不大,掌握常见物质燃烧的现象即可正确解答,在描述物质燃烧的现象时,需要注意光和火焰、烟和雾、实验结论和实验现象的区别。
3.【答案】
【解析】
【试题解析】
【分析】
根据氧气有助燃性,能使带火星的木条复燃,据此分析判断。本题较为简单,了解氧气具有助燃性即可分析判断。
【解答】
氧气有助燃性,能使带火星的木条复燃;氮气、二氧化碳、水蒸气不具有助燃性,不能使带火星的木条复燃。所以B正确。
故选:。
4.【答案】
【解析】解:、氧气可供给呼吸,故A说法正确;
B、鱼类能在水中生存,是由于溶于水中少量的氧气能供给呼吸,不能说明氧气的溶解性,故B说法不正确;
C、植物的光合作用是空气中氧气的主要来源,故C说法正确;
D、焊接或切割金属时使用纯氧代替空气,使燃烧更充分,可以获得更高的温度,故D说法正确。
故选:。
根据氧气的性质、用途和自然界中氧气的来源等分析判断有关的说法。
本题难度不大,掌握氧气的化学性质与物理性质、自然界中氧气的来源等知识可正确解答本题。
5.【答案】
【解析】
【分析】
本题考查缓慢氧化,缓慢氧化也是氧化反应,是进行的比较缓慢、不易觉察的氧化反应。
【解答】
A.呼吸是体内有机物在酶的作用下与氧气发生氧化反应的过程,包含缓慢氧化,故A不符合题意;
B.醋的酿造是粮食与氧气、水等发生缓慢氧化反应制成的,包含缓慢氧化,故B不符合题意;
C.食物的腐烂是食物与氧气发生缓慢氧化的结果,包含缓慢氧化,故C不符合题意;
D.水的蒸发的过程中没有新物质生成,发生了物理变化,不包含缓慢氧化,故D符合题意;
故选D。
6.【答案】
【解析】
【分析】
本题考查氧气的性质,氧气是一种重要的资源,应该熟记氧气的性质和用途,并能灵活应用。
【解答】
A、氧气具有助燃性,能支持燃烧,正确;
B、细铁丝在氧气中剧烈燃烧,生成四氧化三铁,而不是氧化铁,错误;
C、在通常状况下,氧气的密度比空气略大,正确;
D、氧气是一种化学性质比较活泼的气体,能跟许多物质发生反应,正确。
故选:。
7.【答案】
【解析】解:、铁丝在氧气中剧烈燃烧,火星四射,该反应符合“多变一”的形式,符合化合反应的特征,属于化合反应,故选项说法正确。
B、硫在氧气中燃烧,发出明亮的蓝紫色火焰,故选项说法错误。
C、磷在氧气中燃烧,产生大量的白烟,而不是白雾,且氧化反应不是基本的反应类型,故选项说法错误。
D、石蜡在氧气中燃烧,发出白光,瓶壁有水雾,生成物是二氧化碳和水,该反应的生成物是两种,不符合“多变一”的形式,不符合化合反应的特征,不属于化合反应,故选项说法错误。
故选:。
A、根据铁丝在氧气中燃烧的现象、反应类型,进行分析判断。
B、根据硫在氧气中燃烧的现象、反应类型,进行分析判断。
C、根据磷在氧气中燃烧的现象、反应类型,进行分析判断。
D、根据石蜡在氧气中燃烧的现象、反应类型,进行分析判断。
本题难度不大,掌握常见物质燃烧的现象、基本反应类型即可正确解答,在描述物质燃烧的现象时,需要注意光和火焰、烟和雾、实验结论和实验现象的区别。
8.【答案】
【解析】水变成水蒸气是物理变化,而缓慢氧化属于氧化反应的一种,是化学变化,故选 D。
9.【答案】
【解析】氧气的化学性质比较活泼,它能跟许多物质反应,而不是能和所有物质发生反应,故A错物质跟氧气反应时不一定发光,也不一定产生火焰,如铁生锈、动植物的呼吸等,故B错氧气能支持燃烧,但氧气没有可燃性,不能作燃料,故C错。
10.【答案】
【解析】解:、木炭在氧气中燃烧,发出白光,故选项错误。
B、铁丝在氧气中剧烈燃烧,火星四射,故选项正确。
C、氢气在氧气中燃烧,产生淡蓝色火焰,故选项错误。
D、红磷在空气中燃烧,产生大量的白烟,故选项错误。
故选:。
根据木炭、铁丝、氢气、红磷在氧气中燃烧的现象进行分析判断.
本题难度不大,掌握常见物质在氧气中燃烧的现象是正确解答本题的关键.
11.【答案】
【解析】解:冰水混合物冰是固态的水、液氧、二氧化碳、金刚石中只含有水一种物质,属于纯净物;澄清石灰水中含有氢氧化钙和水,空气中含有氮气、氧气、二氧化碳等多种物质,属于混合物。
是两种分子生成一种分子,符合“多变一”的形式,符合化合反应的特征,属于化合反应;是一种单质和一种化合物生成一种单质和一种化合物,属于置换反应;的反应物和生成物的分子均为两种,不属于化合反应。
故答案为:
;;
。
纯净物是由一种物质组成的物质,混合物是由多种物质组成的物质。
化合反应:两种或两种以上物质反应后生成一种物质的反应,其特点可总结为“多变一”,进行分析判断。
本题难度不大,学会通过微观示意图把宏观物质和微观粒子联系起来、掌握化合反应的特征、纯净物与混合物的判别方法等是正确解答本题的关键。
12.【答案】;产生大量白烟
氧气约占空气总体积的五分之一
红磷量不足合理即可
生成了二氧化碳气体,使瓶内压强不变
【解析】
【分析】
本题主要考查用红磷测定空气组成的实验原理、操作、现象、结论和注意事项,难度不大。
该反应生成了五氧化二磷,可以据此写出该反应的文字表达式;根据红磷燃烧的现象,进行回答;
根据进入集气瓶内体积的水这一实验现象,分析得出实验结论;
保证本实验成功的关键是:装置气密性好;红磷要足量;要冷却至室温再读数等,据此分析解答;
考虑生成物、集气瓶内压强是否变化,进行分析解答。
【解析】
该反应是红磷和氧气在点燃的条件下生成了五氧化二磷,该反应的符号表达式为:;
红磷燃烧的现象为:产生大量白烟,发黄光,放出热量;
实验结束后,冷却至室温,打开弹簧夹,进入集气瓶内的水的体积占集气瓶体积的这一实验现象,得出实验结论是:氧气约占空气总体积的五分之一;
如果实验中因红磷量不足,而氧气没有完全消耗或因装置漏气而在冷却过程中进入少量空气或未冷却至室温而打开弹簧夹或烧杯中的水太少等,都可能出现进入集气瓶中水的体积不到总容积的五分之一的结果;
由于碳粉燃烧的产物是二氧化碳气体,瓶内气压没变,水不能进入集气瓶,故将红磷换成炭粉,该实验不能成功。
故答案为:;产生大量白烟;氧气约占空气总体积的五分之一;红磷量不足合理即可;生成了二氧化碳气体,使瓶内压强不变。
13.【答案】气密性;足量;红磷氧气五氧化二磷;
红磷燃烧,放出大量的热,产生大量白烟,冷却至室温,打开弹簧夹,水沿导管进入集气瓶,进入气体的体积约占集气瓶总体积的五分之一;
氧气约占空气总体积的五分之一;
红磷不足;装置漏气
【解析】
【分析】
依据实验的注意事项及实验结论分析;
红磷在氧气中能够剧烈地燃烧,放出大量的热,产生大量的白烟;然后生成物几乎不占空间,从而造成气压差,则进入的水就是消耗的氧气的量进行分析;
根据实验现象分析;
根据测定空气中氧气的体积分数的实验原理、装置的特点、实验注意事项等,分析造成测得氧气的体积分数小于五分之一的因素可能有:、装置是否漏气;、红磷的用量是否充足;、装置是否冷却到室温等.
熟记用红磷测定空气里氧气含量的实验原理、操作步骤、实验现象、实验结论和注意事项是解答这类题目的基础。
【解答】
实验前一定要检查装置的气密性,目的是防止装置漏气影响实验结果,红磷足量时,能够尽量把集气瓶中的氧气耗尽,使测定结果更准确,红磷燃烧能生成五氧化二磷,文字表达式为:红磷氧气五氧化二磷;
红磷燃烧时,放出大量的热,产生大量白烟.等到装置冷却至室温,再打开弹簧夹;打开弹簧夹,看到的现象是:水沿导管进入集气瓶,进入气体的体积约占集气瓶总体积的五分之一;
测空气中氧气的含量主要是根据物质燃烧消耗空气中的气体造成气压减小,减小的体积就是氧气的体积,故根据现象可知氧气约占空气总体积的五分之一;
在测定空气中氧气的体积分数时:装置的气密性要好;为了要耗尽瓶中的氧气,红磷必须是足量的;气体的体积受到温度的影响,要等到装置冷却至室温,再打开了弹簧夹等.
故答案为:气密性;足量;红磷氧气五氧化二磷;
红磷燃烧,放出大量的热,产生大量白烟,冷却至室温,打开弹簧夹,水沿导管进入集气瓶,进入气体的体积约占集气瓶总体积的五分之一;
氧气约占空气总体积的五分之一;
红磷不足;装置漏气;没有等到冷却,打开弹簧夹等.
14.【答案】使氧气全部消耗完;
烧杯中的水进入集气瓶,约占集气瓶中空气体积的五分之一;氧气约占空气体积的五分之一;
难溶于水;不能燃烧;
红磷量不足;装置漏气;
红磷氧气五氧化二磷。
【解析】
【分析】
本题考查测定氧气在空气中的体积分数的实验,依据题干叙述的内容结合实验的注意事项作答。
【解答】
该实验中红磷稍过量,目的是将空气中氧气完全反应掉,使氧气全部消耗完;
红磷与氧气反应生成固体,消耗了瓶内的气体,压强减小,外界大气压会压着水进入集气瓶;所以打开止水夹后观察到的现象是:水进入集气瓶,约占集气瓶中空气体积的五分之一;得出空气中氧气的体积分数约为五分之一;
红磷燃烧把氧气耗尽,剩余的成分主要是氮气,说明了氮气既不能燃烧,也不支持燃烧;水被倒吸入集气瓶中,剩余的气体中还主要是氮气,说明氮气难溶于水;
装置漏气最终会使瓶内气体减少的少,水倒流入瓶内的就少;红磷量不足,没有将氧气完全消耗;没有冷却到室温就打开止水夹,瓶内气压比室温下偏大,水倒流入瓶内的就少,这样都会使进入集气瓶的水不足容积的五分之一;
红磷燃烧是红磷和氧气在点燃的条件下生成五氧化二磷,文字表达式是红磷氧气五氧化二磷。
15.【答案】使集气瓶内的氧气充分消耗;红磷氧气 五氧化二磷;
;;不能燃烧,不支持燃烧;难溶于水
【解析】
【分析】
本题主要考查用红磷测定空气组成的实验原理、操作、现象、结论和注意事项
红磷在点燃条件下能和空气中的氧气反应生成五氧化二磷;为了把装置中的氧气耗尽,红磷应该足量;根据红磷燃烧的现象及氧气约占空气总体积的五分之一描述现象;根据实验现象可以得出结论。
【解答】
该实验红磷过量的原因是充分耗尽空气中的氧气;红磷燃烧产生五氧化二磷,其文字表达式为:红磷氧气 五氧化二磷;
待燃烧停止,白烟消失并冷却后,打开止水夹,观察到烧杯中的水进入集气瓶体积的;由此可知氧气约占空气总体积的,由本实验还可以推知氮气不能燃烧,不支持燃烧、难溶于水。
故答案为:使集气瓶内的氧气充分消耗;红磷氧气 五氧化二磷;;;不能燃烧,不支持燃烧;难溶于水。
人教版九年级上册课题2 氧气综合训练题: 这是一份人教版九年级上册课题2 氧气综合训练题,文件包含22氧气doc、22氧气答案doc等2份试卷配套教学资源,其中试卷共5页, 欢迎下载使用。
人教版九年级上册课题2 氧气课时训练: 这是一份人教版九年级上册课题2 氧气课时训练,共15页。试卷主要包含了选择题,判断题,科学探究题,综合应用题等内容,欢迎下载使用。
化学九年级上册课题2 氧气优秀同步练习题: 这是一份化学九年级上册课题2 氧气优秀同步练习题,共8页。试卷主要包含了选择题,非选择题等内容,欢迎下载使用。

