高中政治思品人教统编版必修2 经济与社会综合探究 完善社会主义市场经济体制同步达标检测题
展开判断改错题
1.市场调节有固有的弊端,所以不应该发挥市场在资源配置中的决定作用。(______)
2.社会主义市场经济的根本目标是坚持公有制的主体地位。
3.实行峰谷电价,发挥了市场价格机制的调节作用。
4.公共物品是不可以通过市场来调节的。
5.中国人民银行下调存款准备金率属于财政政策。(________)
6.政府规定产品的技术、绿色、环保等准入标准属于宏观调控的经济手段。(______)
7.把坚持社会主义基本经济制度同发展社会主义市场经济相结合,是我国改革开放的宝贵经验。(________)
8.市场调节存在自发性、盲目性和滞后性等固有的弊端,因此,发展市场经济弊大于利。(______)
9.为了自己的私利而不择手段、损人利己是市场的盲目性。(______)
10.市场秩序就是市场规则。(______)
11.某地政府禁止药品商店“抱团涨价”的做法违背了市场经济的一般规律。(______)
12.某企业给部分应届毕业生开出了高达200万的年薪,人才市场的自发性特征展露无遗。(________)
13.制造和销售假冒伪劣商品是市场调节自发性的表现。
14.价格、供求和竞争是使市场在资源配置中起决定性作用的基础。
15.施行11年的《反垄断法》迎来首次“大修”,拟将互联网新业态列入,并大幅提升处罚标准。这有利于完善市场规则,维护市场公平竞争。
16.某医药公司把存在质量问题的疫苗投放市场,违背了市场准入规则。
17.市场的调节应该以政府宏观调控作为基础。
18.必须鼓励一部分地区和个人先富起来,通过先富带动后富,最终达到共同富裕,同步富裕。
19.把坚持社会主义基本制度同发展市场经济结合起来,是我国改革开放的一条宝贵经验。( )
20.农业部修订《绿色食品标志管理办法》,说明国家通过行政手段把关绿色食品入市。
21.坚持公有制的主体地位是社会主义市场经济的基本标志。
22.在我国,要加强国家在资源配置中的基础性作用。
23.面对市场竞争,商品生产者、经营者在价格杠杆的作用下,积极调整生产经营活动。(______)
24.市场经济中,市场是“有形手”,国家宏观调控是“无形手”。
参考答案
1.错误
【详解】
市场调节虽然存在有固有的弊端,但其积极作用是主要的。此题观点错误。
2.错误
【详解】
社会主义市场经济的根本目标是实现共同富裕。故本题说法错误。
【点睛】
社会主义市场经济的基本特征:
①社会主义市场经济是与社会主义基本制度结合在一起,市场在国家宏观调控下对资源配置起基础性作用的经济。
②坚持公有制的主体地位,是社会主义市场经济的基本标志。
③共同富裕为根本目标。
④实行科学的宏观调控,发挥国家集中人力、物力、财力办大事的优势。
3.正确
【详解】
本题属于判断题。实行峰谷电价,利用价格差价调节用电量,发挥了市场机制的调节作用,体现了供求与价格的相互制约关系,该判断正确。
4.错误
【详解】
本题考查市场调节的不足。市场调节不是万能的(包括市场不能调节、不能让市场调节两方面)市场不能调节国防、治安、消防等公共物品的供给,而对于可能危害公众利益的产品供给则不能让市场来调节,故题中观点错误。
5.错误
【详解】
中国人民银行下调存款准备金率属于货币政策,故本题判断为错误。
6.错误
【详解】
政府规定产品的技术、绿色、环保等准入标准属于宏观调控的行政手段。此题观点错误。
7.正确
【详解】
把坚持社会主义基本制度同发展市场经济结合起来,能够把社会主义基本经济制度的优势同市场经济的长处结合起来,能够处理好政府和市场的关系,既充分发挥市场的作用又更好发挥政府的作用,是我国改革开放的一条宝贵经验。故题中观点正确。
8.错误
【详解】
市场调节存在固有弊端,但市场调节优点明显,发展市场经济仍然利大于弊,题中说法错误。
9.错误
【详解】
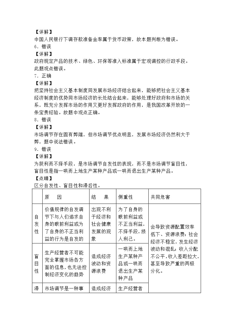
为获利而不择手段,是市场调节自发性的表现,而不是市场调节盲目性,盲目性是指一哄而上地生产某种产品或一哄而退出生产某种产品。
【点睛】
区分自发性、盲目性和滞后性。
10.错误
【详解】
市场规则是规范市场秩序的措施之一,规范市场秩序的措施除了市场规则,还有社会信用制度、法律等。此题表述错误。
11.错误
【详解】
错误:材料中药品商店“抱团涨价”没有按照市场决定价格,人为地操纵价格,违背了价值规律,也就违背了市场经济的一般规律,某地政府禁止这种行为并没有违背市场经济的一般规律,恰恰是按照市场规律办事。
故本题说法错误。
12.错误
【详解】
市场配置资源主要是通过价格的涨落、供求等来实现的,市场能够及时、准确、灵活地反映市场供求关系变化,传递市场供求信息,实现资源合理配置;市场竞争能够很好地调动商品生产者、经营者的积极性,从而推动科学技术和经营管理的进步,促进劳动生产率的提高,实现资源的有效利用。某企业给部分应届毕业生开出了高达200万的年薪,这是市场配置资源的表现,不是人才市场的自发性特征,故题目观点错误。
13.正确
【详解】
价值规律自发调节下,商品生产者和经营者为了眼前利益,不择手段,制造和销售假冒伪劣商品,这是市场调节自发性的表现。故本题观点正确。
14.错误
【详解】
价格、供求和竞争是市场配置资源的机制和手段,但要想发挥价格、供求和竞争在资源配置中的作用,必须建立统一开放、竞争有序的现代市场体系。公平、公正的市场秩序,统一开放、竞争有序的现代市场体系,是使市场在资源配置中起决定性作用的基础,故观点错误。
15.正确
【详解】
市场规则是以法律法规、行业规范、市场道德规范等形式,对市场运行的方方面面做出具体规定。要反对地方保护,反对垄断和不正当竞争,对施行了11年的《反垄断法》进行“大修”,是完善了市场竞争规则,有利于维护市场公平竞争。故此题说法正确。
16.正确
【详解】
市场准入规则是对哪些商品和哪些企业可以进入市场进行约束。存在质量问题的疫苗没有价值,不能进入市场,否则会损害消费者的利益。由此可见,该表述是正确的。
17.错误
【详解】
本题考查市场经济的含义。市场经济就是市场在资源配置中起决定性作用的经济就是市场经济,政府宏观调控应以市场调节为基础,故题中观点错误。
18.错误
【详解】
在社会主义初级阶段,国家鼓励一部分地区和一部分人人通过诚实劳动、合法经营先富起来,逐步消灭贫穷,最终达到共同富裕,但同步富裕的说法错误。故本题判断为错误。
19.正确
【详解】
该题目属于判断类题目。把坚持社会主义基本制度同发展市场经济结合起来,能够充分发挥市场的作用,又能发挥政府的作用,是我国改革开放的一条宝贵经验。故判断正确。
20.错误
【解析】
【详解】
行政手段在现实生活中还是很常见的,比如工商局的检查,税务的查税,政府的命令等。农业部修订《绿色食品标志管理办法》,说明国家通过行政手段把关绿色食品入市,表述正确;故本命题正确。
21.正确
【详解】
我国是社会主义国家,处于社会主义初级阶段,坚持公有制的主体地位是社会主义市场经济的基本标志是由生产关系一定要适应生产力发展的客观规律决定的,是我国国情决定的。故本题观点正确。
22.错误
【解析】
【详解】
我国实行的是社会主义市场经济,在市场经济中对资源配置起决定性作用的是市场。为了弥补市场调节的不足和缺陷,需要加强国家的宏观调控。故题目观点错误。
23.错误
【详解】
面对市场竞争,商品生产者、经营者在利益杠杆的作用下,积极调整生产经营活动,材料中价格说法错误。
24.错误
【详解】
市场经济的特征可以概括为“有形手、无形手、手拉手、向前走”。市场通过价值规律,通过价格和供求关系,自发调节人、财、物等资源的配置,是无形之手;宏观调控是国家通过经济手段、法律手段、行政手段自觉调节资源配置,是有形之手。故题中观点错误。
原 因
结 果
侧重性
共同危害
自发性
价值规律的自发调节下与人们追求自身的眼前利益或为了自身的不正当利益的行为是自发的
出现不利于经济和社会健康发展的现象
为了自身的眼前利益或不正当利益,不择手段,损人利己。
会导致资源配置效率低下、资源浪费;社会经济不稳定,发生经济波动和混乱;收入分配不公平,收入差距拉大,甚至导致严重的两极分化。
盲目性
生产经营者不可能完全掌握市场各方面的信息,也无法控制经济变化的趋势
造成经济波动和资源浪费
一哄而上地生产某种产品或一哄而退出生产某种产品
滞后性
市场调节是一种事后调节,从价格形成、价格信号传递到商品生产的调整有一定的时间差。
造成经济波动和资源浪费
生产经营者的决策落后于经济变化的趋势,总是赶不上趟。
第二课我国的社会主义市场经济体制2023-2024学年你高三思想政治统编版必修二专题复习课件PPT: 这是一份第二课我国的社会主义市场经济体制2023-2024学年你高三思想政治统编版必修二专题复习课件PPT,共30页。PPT课件主要包含了构建框架明晰脉络,碳排放权交易,梳理知识突破考点,重难点突破1,重难点突破2,直击高考,归纳总结·价值引领等内容,欢迎下载使用。
第二课 我国的社会主义市场经济体制 2024年高考政治一轮复习: 这是一份第二课 我国的社会主义市场经济体制 2024年高考政治一轮复习,共12页。试卷主要包含了单选题,简答题等内容,欢迎下载使用。
第二课 我国的社会主义市场经济体制——【期末复习】高中政治章节知识点梳理(统编版必修二): 这是一份第二课 我国的社会主义市场经济体制——【期末复习】高中政治章节知识点梳理(统编版必修二),共3页。试卷主要包含了合理配置资源的原因,市场经济的含义,市场如何配置资源?,市场配置资源的优点,市场调节的局限性有哪些?,单靠市场调节的危害,市场体系的类型和要素,分析整顿市场乱象的原因?等内容,欢迎下载使用。

