人教统编版(必修)中外历史纲要(下)第一单元 古代文明的产生与发展综合与测试一课一练
展开这是一份人教统编版(必修)中外历史纲要(下)第一单元 古代文明的产生与发展综合与测试一课一练,共8页。试卷主要包含了选择题,非选择题等内容,欢迎下载使用。
第一单元 古代文明的产生与发展
一、选择题
1.图1为公元前7—前6世纪的希腊雕刻,图2为古代埃及公元前3千纪后期的雕刻。观察两幅图片,可以推知( )
A.古代的雕刻艺术具有多元化特征
B.古代希腊借鉴了埃及的雕刻艺术
C.埃及的艺术风格完全被希腊继承
D.埃及文明是世界文明的主要源头
2.希腊人对腓尼基字母表进行改造,将其用于转写自己的印欧语。字母文字的优点有 ( )
A.书写简捷B.发音多变
C.组合随意D.表意丰富
3.据说埃及的农民们在建造金字塔时热情很高,相信他们正在为一位能决定他们共同的幸福的神建造宅邸。上述观点与以下叙述相符的是( )
A.法老集各种大权于一身
B.法老是智慧和真理的化身
C.法老被认为是太阳神之子
D.法老的原意是房子或宫殿
4.公元前4世纪,他开始东征,建立起地跨欧亚非三洲的大帝国。人们对他评价不一:“伟大的军事家”“英明的领袖”“贪婪的侵略者”“文化的爱好者”等。“他”是( )
A.汉谟拉比 B.大流士
C.修昔底德 D.亚历山大
5.《世界文明史》中说:“(公元前6世纪至公元前3世纪)当欧洲人正在探讨物质世界的性质、印度思想家正在思考灵魂和神的关系时,中国的圣人正试图去发现人类社会和贤明政治的根本原则。”中国思想家关注这一主题的主要原因是( )。
A.自然经济占统治地位B.国内社会的剧烈变动
C.统治阶级政策的引导D.“百家争鸣”局面的出现
6.英国历史学家AR·布恩说,亚历山大最大的功绩是“用最迅速最深入的方式将希腊文化灌注到亚洲”,而“东方的影响也以席卷一切之势涌入西方”。这反映出亚历山大的扩张( )
A.扩大了帝国的版图 B.改变了文明交流的方式
C.打通了亚欧商贸通道 D.促进了东西方文明交流
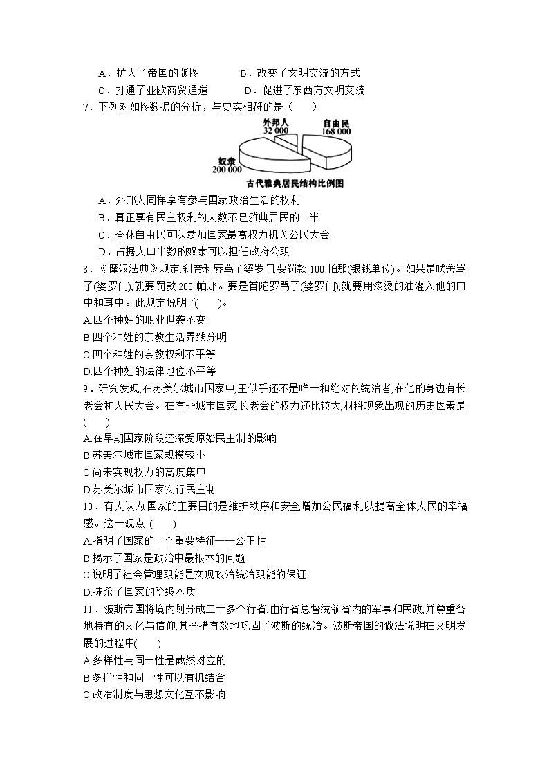
7.下列对如图数据的分析,与史实相符的是( )
A.外邦人同样享有参与国家政治生活的权利
B.真正享有民主权利的人数不足雅典居民的一半
C.全体自由民可以参加国家最高权力机关公民大会
D.占据人口半数的奴隶可以担任政府公职
8.《摩奴法典》规定:刹帝利辱骂了婆罗门,要罚款100帕那(银钱单位)。如果是吠舍骂了(婆罗门),就要罚款200帕那。要是首陀罗骂了(婆罗门),就要用滚烫的油灌入他的口中和耳中。此规定说明了( )。
A.四个种姓的职业世袭不变
B.四个种姓的宗教生活界线分明
C.四个种姓的宗教权利不平等
D.四个种姓的法律地位不平等
9.研究发现,在苏美尔城市国家中,王似乎还不是唯一和绝对的统治者,在他的身边有长老会和人民大会。在有些城市国家,长老会的权力还比较大,材料现象出现的历史因素是( )
A.在早期国家阶段还深受原始民主制的影响
B.苏美尔城市国家规模较小
C.尚未实现权力的高度集中
D.苏美尔城市国家实行民主制
10.有人认为,国家的主要目的是维护秩序和安全,增加公民福利,以提高全体人民的幸福感。这一观点( )
A.指明了国家的一个重要特征——公正性
B.揭示了国家是政治中最根本的问题
C.说明了社会管理职能是实现政治统治职能的保证
D.抹杀了国家的阶级本质
11.波斯帝国将境内划分成二十多个行省,由行省总督统领省内的军事和民政,并尊重各地特有的文化与信仰,其举措有效地巩固了波斯的统治。波斯帝国的做法说明在文明发展的过程中( )
A.多样性与同一性是截然对立的
B.多样性和同一性可以有机结合
C.政治制度与思想文化互不影响
D.多种文明无法同时共存
12.两河流域与埃及相距不远,从邈远的古代起,这两地的居民就有一些断断续续的接触,也有一些文化上的交流。但这两地的文化基本上是各自独立发展起来的。导致这种状况出现的根本因素是( )
A.生产力发展水平的制约
B.民族习俗的差异
C.宗教信仰和文字的不同
D.交通工具的限制
13.“古希腊人的科学成果很少是由他们独立创造的,很多是直接从古巴比伦人和古埃及人那里引进来的。”这反映出文明发展的一般规律是( )
A.文明发展要以发达的教育作支撑
B.文明发展必须依托引进外来文化
C.世界各地文明交融促进文明发展
D.欧洲文明是由亚非文明发展来的
14.在波斯帝国最为繁盛的时期,它实行的是( )
A.君主专制制度B.贵族寡头政治
C.公民直接民主制D.共和制度
15.下列古代国家中,对传播希腊文化贡献较大的是( )
A.日本B.古巴比伦王国
C.高丽D.亚历山大帝国
16.罗马被誉为“万城之城”是因为它有着辉煌的历史。它由共和国阶段转变为帝国阶段,依靠的主要手段是( )
A.从事海外贸易 B.实行对外开放
C.发动扩张战争 D.传播先进思想
17.“身在罗马,就像罗马人一样行事”,这个西方谚语可以转意为成语“入乡随俗”。从历史文化的角度看,该西方谚语的形成说明了( )
A.罗马帝国为了向外扩张修建了许多道路
B.当时有很多外国人在罗马学习、生活
C.罗马帝国的征服和统治充满着暴力
D.罗马文化渗入它统治过的广大地区
18.雅典的民主让柏拉图无限悲愤了。因为它把自己的老师苏格拉底,以“败坏青年、鼓吹异邦信仰”罪判了死刑。法庭上的苏格拉底,一以贯之着“自认无知”的反讽智慧,足以令那些由皮革匠等组成的陪审团恼怒了。对以上材料分析正确的是( )
A.陶片放逐法存在弊端 B.雅典公民充满了自律精神
C.雅典处于民主最高峰 D.雅典民主制度潜藏着危机
二、非选择题
19.阅读材料,回答下列问题。
材料一
材料二 西周时期,周王自称“天之子”,其所居之地称为“中国”(即中央之国),文献准确记载的区域大致在黄河流域。古希腊人认为,他们的主神宙斯的居住地就是世界中心,文献中明确记载的地理范围不超过地中海周边地区。罗马人则说,众神选择并指引罗马成为世界中心,罗马帝国初期所能明确认识的地理范围已远远超过了古希腊,但仍限于欧洲、非洲北部和亚洲中西部。上述三个文明对于远离其统治区域的地方则认识模糊。
(1)根据材料一,读图指出爱琴海古代文明与其他文明的关系。
(2)概括材料二中各文明对世界认知的共同之处。
20.阅读材料,回答问题。
材料一
材料二 据历史文献提供的数字估算,亚历山大在东征过程中,屠杀的平民多达25万人。另外,波斯帝国战败投降后,亚历山大仍然纵兵烧杀掳掠,将富丽堂皇的波斯宫殿付之一炬。最后掳走的黄金数量惊人,需要5000头骆驼和2万头骡子驮运。亚历山大在进军途中,建立了许多以自己名字命名的新城,今天埃及的亚历山大港就是那时兴建的。这些城市在文化、教育、城市建筑等方面受到了希腊文化的影响。
(1)材料一中,图1与图2有何内在联系?河南境内有哪些文化遗迹与此相关?(举一例即可)
(2)据材料二并结合所学知识,概括亚历山大东征对东西方国家产生的影响。
(3)丝绸之路在历史上长期发展,大放光彩,而亚历山大帝国的存在却昙花一现,结合所学知识,谈谈你的看法。
参考答案
一、选择题
1.B
【解析】
从两幅图片可以看出,两幅雕刻作品在发式、表情和站立姿势等多方面具有明显的相似之处,显示了希腊雕刻对埃及雕刻的借鉴,故B项正确。
2.A
【解析】
根据所学知识可知,字母文字具有书写简捷、易于记忆、有固定顺序和每个字母都有固定读音等优点,因此逐渐流行开来,故A项正确,排除B、C、D三项。
3.C
【解析】
在埃及,法老被视为神在人间的代表,是太阳神之子,掌握着政治、经济和军事等最重要的权力,故选C项。
4.D
【解析】
由材料中的时间“公元前4世纪”和“东征”“建立起地跨欧亚非三洲的大帝国”可知“他”是亚历山大,故选D项。
5.B
【解析】
从材料中的时间信息“公元前6世纪至公元前3世纪”可知,这一时期中国处于春秋战国时期,社会大变革促使思想领域出现“百家争鸣”的现象,各种思想流派纷纷提出治国济世的主张,中国的圣人正试图去发现人类社会和贤明政治的根本原则,故答案为B项。“百家争鸣”的现象与自然经济无关,排除A项;C项不符合史实,排除;“百家争鸣”是当时的文化现象,题干所问是出现这种现象的原因,排除D项。
6.D
【解析】
依题意可以得出选D
7.B
【解析】
根据题干扇形图可知,在古代雅典居民组成部分中,自由民所占的人数不足一半,再结合所学知识可知,在古代雅典,能够享受民主政治权利的只有成年男性公民,据此可知,通过题干扇形图可知,真正享有民主权利的人数不足雅典居民的一半,故选B项;根据所学知识可知,在雅典民主政治之下,外邦人没有参与政治的权力,排除A项;能够参加公民大会的人员仅限于成年男性公民,而不是全体自由民,即妇女、奴隶、外邦人都被排除在外,排除C项;既然奴隶没有参与政治的权力,那么他们也就不可能担任政府的任何职位,排除D项。
8.D
9.A
【解析】
注意材料问的是历史因素,A项符合题意。
10.D
【解析】
国家是阶级统治的工具,阶级性是国家的根本属性,题干中的观点把管理社会公共事务看成国家的主要目的,以国家的社会管理属性掩盖了国家的阶级性,D符合题意;题干中的观点不能体现公正性,A错误;阶级性是国家的根本属性,题干中的观点并没有揭示国家是政治中最根本的问题,B错误;C在材料中无法体现,排除。
11.B
【解析】
波斯帝国的行省制是其文明的“同一”,尊重各地的文化与信仰是其文明的“多样”,其实践的结果证明多样性和同一性可以有机结合,正是在多样性的基础上,波斯文明得到了新的发展。
12.A
【解析】
生产力是社会发展的根本动力,也是社会发展水平的根本制约因素。在古代生产力发展水平低下的情况下,各地域基本上都是独立的生活单位,处于相对孤立的状态。
13.C
【解析】
题干材料反映了文明的交融。在亚非文明与欧洲文明交融的基础上,希腊文明获得了巨大发展。故选C项。
14.A
【解析】
波斯帝国在扩张中继承了西亚地区传统的君主专制制度,国王是整个政权的核心。
15.D
【解析】
古巴比伦王国处于希腊文化兴起之前;受地域限制,古代日本、高丽与希腊地区并没有直接的交往。亚历山大建立了地跨欧亚非三洲的帝国,任用马其顿人和希腊人担任主要职务,推广希腊文化,对希腊文化的传播起到重要作用。
16.C
【解析】
罗马由一个城市国家发展为地跨欧亚非的大帝国,主要是通过不断的对外武力征服实现的,故选C项;从事海外贸易、实行对外开放和传播先进思想都不是主要手段,可排除A、B、D三项。
17.D
【解析】
根据所学知识可知,罗马帝国统治疆域广大,为了加强统治,罗马在其统治地区推行罗马文化,使得被征服地区接受罗马的文化,“像罗马人一样行事”。因此,上述谚语实际上反映了罗马对其统治地区的文化渗透。故选D。
18.D
【解析】
材料中对苏格拉底的审判是在陪审法庭进行,而不是公民大会上的陶片放逐法,故A项错误;由材料“法庭上的苏格拉底,一以贯之着‘自认无知’的反讽智慧,足以令那些由皮革匠等组成的陪审团恼怒了”,可知雅典公民并不具备理性的自律精神,故B项错误;材料反映了陪审法庭对苏格拉底的不公正审判,与雅典民主处于民主最高峰无关,故C项错误;材料中陪审法庭对苏格拉底的不公正审判正好体现了雅典直接民主制度的弊端,故D项正确。
二、非选择题
19.(1)关系:通过商路交流;借鉴其他文明;与其他文明并存。
(2)共同之处:各文明都认为神灵在世界中占有统治地位;都认为自己是世界的中心;所能清晰认知的世界范围相对狭小;与其他文明之间缺乏交往和认识。
20.(1)联系:佛教经丝绸之路传入我国,与中国的建筑艺术结合,形成大雁塔。举例:洛阳龙门石窟、少林寺等。
(2)影响:一方面给被征服地区的人民带来灾难;另一方面促进了东西方文明的交流。
(3)看法:靠武力征服建立起来的帝国不会长久;和平交往是历史的主流。(任答一点即可)
相关试卷
这是一份高中历史人教统编版(必修)中外历史纲要(下)第九单元 当代世界发展的特点与主要趋势综合与测试复习练习题,共9页。试卷主要包含了选择题,非选择题等内容,欢迎下载使用。
这是一份人教统编版(必修)中外历史纲要(下)第一单元 古代文明的产生与发展综合与测试同步训练题,共9页。试卷主要包含了选择题,非选择题等内容,欢迎下载使用。
这是一份历史第八单元 20 世纪下半叶世界的新变化综合与测试练习,共8页。试卷主要包含了选择题,非选择题等内容,欢迎下载使用。

