备战2022 中考数学 人教版 第十三讲 二次函数的应用 专题练
展开
这是一份备战2022 中考数学 人教版 第十三讲 二次函数的应用 专题练,文件包含备战2022中考数学人教版第十三讲二次函数的应用专题练学生版doc、备战2022中考数学人教版第十三讲二次函数的应用专题练教师版doc等2份试卷配套教学资源,其中试卷共22页, 欢迎下载使用。
1.(2020·长沙中考)“闻起来臭,吃起来香”的臭豆腐是长沙特色小吃,臭豆腐虽小,但制作流程却比较复杂,其中在进行加工煎炸臭豆腐时,我们把“焦脆而不糊”的豆腐块数的百分比称为“可食用率”.在特定条件下,“可食用率”p与加工煎炸时间t(单位:分钟)近似满足的函数关系为:p=at2+bt+c(a≠0,a,b,c是常数),如图记录了三次实验的数据.根据上述函数关系和实验数据,可以得到加工煎炸臭豆腐的最佳时间为(C)
A.3.50分钟 B.4.05分钟
C.3.75分钟 D.4.25分钟
2.(2020·绵阳中考)三孔桥横截面的三个孔都呈抛物线形,两小孔形状、大小完全相同.当水面刚好淹没小孔时,大孔水面宽度为10米,孔顶离水面1.5米;当水位下降,大孔水面宽度为14米时,单个小孔的水面宽度为4米,若大孔水面宽度为20米,则单个小孔的水面宽度为(B)
A.4 eq \r(3) 米 B.5 eq \r(2) 米 C.2 eq \r(13) 米 D.7米
3.(2020·贺州中考)某学生在一平地上推铅球,铅球出手时离地面的高度为 eq \f(5,3) 米,出手后铅球在空中运动的高度y(米)与水平距离x(米)之间的函数关系式为y=- eq \f(1,12) x2+bx+c,当铅球运行至与出手高度相等时,与出手点水平距离为8米,则该学生推铅球的成绩为__10__米.
4.(2021·遂宁中考)某服装店以每件30元的价格购进一批T恤,如果以每件40元出售,那么一个月内能售出300件,根据以往销售经验,销售单价每提高1元,销售量就会减少10件,设T恤的销售单价提高x元.
(1)服装店希望一个月内销售该种T恤能获得利润3 360元,并且尽可能减少库存,问T恤的销售单价应提高多少元?
(2)当销售单价定为多少元时,该服装店一个月内销售这种T恤获得的利润最大?最大利润是多少元?
【解析】(1)由题意列方程得:(x+40-30)(300-10x)=3 360,解得:x1=2,x2=18,
∵要尽可能减少库存,∴x2=18不合题意,故舍去,
∴T恤的销售单价应提高2元;
(2)设利润为M元,由题意可得:
M=(x+40-30)(300-10x)=-10x2+200x+3 000=-10(x-10)2+4 000,
∴当x=10时,M最大值为4 000元,
∴销售单价:40+10=50元,
∴当服装店将销售单价定为50元时,得到最大利润是4 000元.
5.(2021·湖州中考)今年以来,我市接待的游客人数逐月增加,据统计,游玩某景区的游客人数三月份为4万人,五月份为5.76万人.
(1)求四月和五月这两个月中该景区游客人数平均每月增长百分之几;
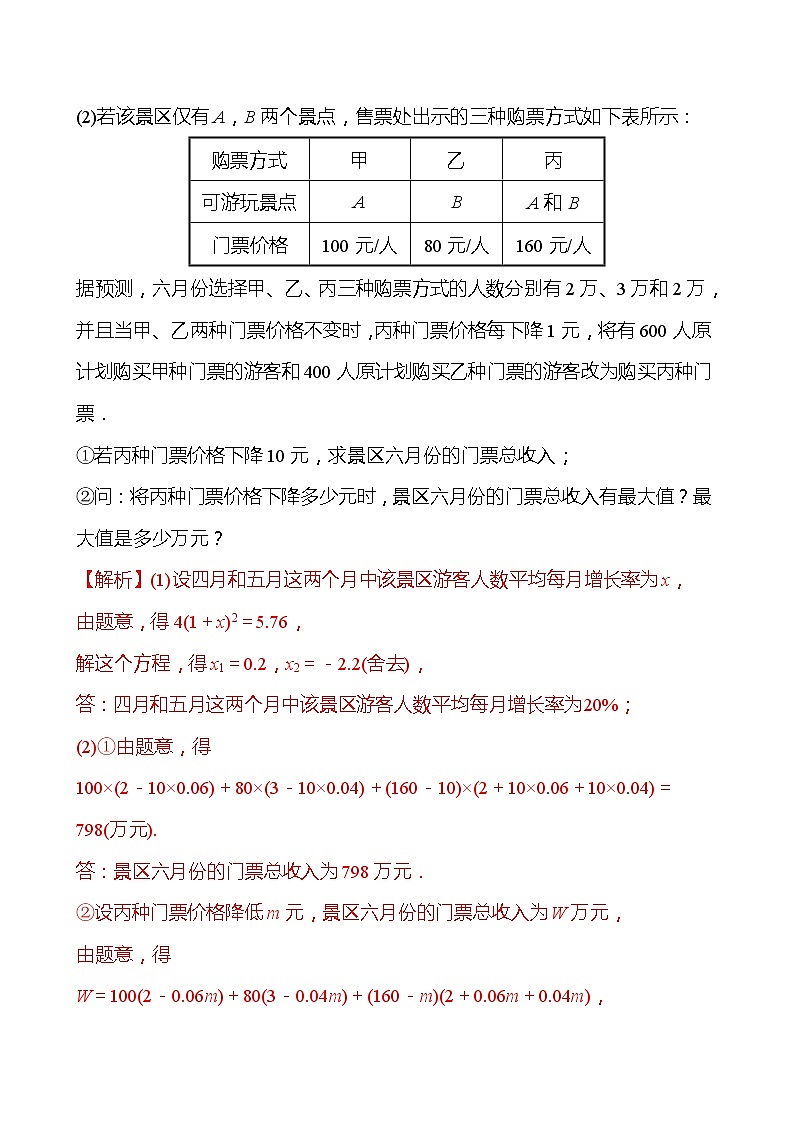
(2)若该景区仅有A,B两个景点,售票处出示的三种购票方式如下表所示:
据预测,六月份选择甲、乙、丙三种购票方式的人数分别有2万、3万和2万,并且当甲、乙两种门票价格不变时,丙种门票价格每下降1元,将有600人原计划购买甲种门票的游客和400人原计划购买乙种门票的游客改为购买丙种门票.
①若丙种门票价格下降10元,求景区六月份的门票总收入;
②问:将丙种门票价格下降多少元时,景区六月份的门票总收入有最大值?最大值是多少万元?
【解析】(1)设四月和五月这两个月中该景区游客人数平均每月增长率为x,
由题意,得4(1+x)2=5.76,
解这个方程,得x1=0.2,x2=-2.2(舍去),
答:四月和五月这两个月中该景区游客人数平均每月增长率为20%;
(2)①由题意,得
100×(2-10×0.06)+80×(3-10×0.04)+(160-10)×(2+10×0.06+10×0.04)=798(万元).
答:景区六月份的门票总收入为798万元.
②设丙种门票价格降低m元,景区六月份的门票总收入为W万元,
由题意,得
W=100(2-0.06m)+80(3-0.04m)+(160-m)(2+0.06m+0.04m),
化简,得W=-0.1(m-24)2+817.6,
∵-0.1<0,
∴当m=24时,W取最大值,为817.6万元.
答:当丙种门票价格下降24元时,景区六月份的门票总收入有最大值,最大值是817.6万元.
6.(2021·扬州中考)甲、乙两汽车出租公司均有50辆汽车对外出租,下面是两公司经理的一段对话:
甲公司经理:如果我公司每辆汽车月租费3 000元,那么50辆汽车可以全部租出.如果每辆汽车的月租费每增加50元,那么将少租出1辆汽车.另外,公司为每辆租出的汽车支付月维护费200元.
乙公司经理:我公司每辆汽车月租费3 500元,无论是否租出汽车,公司均需一次性支付月维护费共计1 850元.
说明:①汽车数量为整数;②月利润=月租车费-月维护费;③两公司月利润差=月利润较高公司的利润-月利润较低公司的利润.
在两公司租出的汽车数量相等的条件下,根据上述信息,解决下列问题:
(1)当每个公司租出的汽车为10辆时,甲公司的月利润是________元;当每个公司租出的汽车为________辆时,两公司的月利润相等;
(2)求两公司月利润差的最大值;
(3)甲公司热心公益事业,每租出1辆汽车捐出a元(a>0)给慈善机构,如果捐款后甲公司剩余的月利润仍高于乙公司月利润,且当两公司租出的汽车均为17辆时,甲公司剩余的月利润与乙公司月利润之差最大,求a的取值范围.
【解析】(1)[(50-10)×50+3 000]×10-200×10=48 000元,当每个公司租出的汽车为10辆时,甲公司的月利润是48 000元;设每个公司租出的汽车为x辆,由题意可得:[(50-x)×50+3 000]x-200x=3 500x-1 850,解得:x=37或x=-1(舍),
∴当每个公司租出的汽车为37辆时,两公司的月利润相等;
(2)设两公司的月利润分别为y甲,y乙,月利润差为y,
则y甲=[(50-x)×50+3 000]x-200x,
y乙=3 500x-18 50,
当甲公司的利润大于乙公司时,0<x<37,
y=y甲-y乙=[(50-x)×50+3 000]x-200x-(3 500x-1 850)
=-50x2+1 800x+1 850,
当x=- eq \f(1 800,-50×2) =18时,利润差最大,且为18 050元;
当乙公司的利润大于甲公司时,37<x≤50,
y=y乙-y甲
=3 500x-1 850-[(50-x)×50+3 000]x+200x
=50x2-1 800x-1 850,
∵对称轴为直线x=- eq \f(-1 800,50×2) =18,
当x=50时,利润差最大,且为33 150元;
综上:两公司月利润差的最大值为33 150元;
(3)∵捐款后甲公司剩余的月利润仍高于乙公司月利润,则利润差为y=-50x2+1 800x+1 850-ax=-50x2+(1 800-a)x+1 850,
对称轴为直线x= eq \f(1 800-a,100) ,
∵x只能取整数,且当两公司租出的汽车均为17辆时,月利润之差最大,∴16.5< eq \f(1 800-a,100) <17.5,
解得:50<a<150.
7.(2021·随州中考)如今我国的大棚(如图1)种植技术已十分成熟.小明家的菜地上有一个长为16米的蔬菜大棚,其横截面顶部为抛物线型,大棚的一端固定在离地面高1米的墙体A处,另一端固定在离地面高2米的墙体B处,现对其横截面建立如图2所示的平面直角坐标系.已知大棚上某处离地面的高度y(米)与其离墙体A的水平距离x(米)之间的关系满足y=- eq \f(1,6) x2+bx+c,现测得A,B两墙体之间的水平距离为6米.
(1)直接写出b,c的值;
(2)求大棚的最高处到地面的距离;
(3)小明的爸爸欲在大棚内种植黄瓜,需搭建高为 eq \f(37,24) 米的竹竿支架若干,已知大棚内可以搭建支架的土地平均每平方米需要4根竹竿,则共需要准备多少根竹竿?
【解析】(1)b= eq \f(7,6) ,c=1.
(2)由y=- eq \f(1,6) x2+ eq \f(7,6) x+1=- eq \f(1,6) eq \b\lc\(\rc\)(\a\vs4\al\c1(x-\f(7,2))) eq \s\up12(2) + eq \f(73,24) ,
可知当x= eq \f(7,2) 时,y有最大值 eq \f(73,24) ,
故大棚最高处到地面的距离为 eq \f(73,24) 米;
(3)令y= eq \f(37,24) ,则有- eq \f(1,6) x2+ eq \f(7,6) x+1= eq \f(37,24) ,
解得x1= eq \f(1,2) ,x2= eq \f(13,2) ,又∵0≤x≤6,
∴大棚内可以搭建支架的土地的宽为6- eq \f(1,2) = eq \f(11,2) (米),
又∵大棚的长为16米,
∴需要搭建支架部分的土地面积为16× eq \f(11,2) =88(平方米),故共需要88×4=352(根)竹竿.
答:共需要准备352根竹竿.
1.(2021·哈尔滨模拟)如图,正方形ABCD的边长为10,以正方形的顶点A、B、C、D为圆心画四个全等的圆.若圆的半径为x,且0<x≤5,阴影部分的面积为y,则能反映y与x之间函数关系的大致图象是(D)
2.(2021·中山市期末)从地面竖直向上抛出一小球,小球的高度h(单位:m)与小球运动时间t(单位:s)之间的函数关系如图所示.下列结论:①小球抛出3秒时达到最高点;②小球从抛出到落地经过的路程是80 m;③小球的高度h=20时,t=1 s或5 s.④小球抛出2秒后的高度是35 m.其中正确的有(A)
A.①② B.②③ C.①③④ D.①②③
3.(2021·天长市模拟)河北省赵县的赵州桥的桥拱是近似的抛物线形,建立如图所示的平面直角坐标系,其函数的关系式为y=- eq \f(1,25) x2,当水面离桥拱顶的高度DO是4 m时,这时水面宽度AB为(B)
A.-20 m B.20 m
C.10 m D.-10 m
4.(2021·湖州模拟)如图,游乐园里的原子滑车是很多人喜欢的项目,惊险刺激,原子滑车在轨道上运行的过程中有一段路线可以看作是抛物线的一部分,原子滑车运行的竖直高度y(单位:m)与水平距离x(单位:m)近似满足函数关系y=ax2+bx+c(a≠0).如图记录了原子滑车在该路段运行的x与y的三组数据A(x1,y1)、B(x2,y2)、C(x3,y3),根据上述函数模型和数据,可推断出,此原子滑车运行到最低点时,所对应的水平距离x满足(B)
A.x<x1 B.x1<x<x2
C.x=x2 D.x2<x<x3
5.(2021·长春模拟)为了在校运会中取得更好的成绩,小丁积极训练,在某次试投中铅球所经过的路线是如图所示的抛物线的一部分.已知铅球出手处A距离地面的高度是1.68米,当铅球运行的水平距离为2米时,达到最大高度2米的B处,则小丁此次投掷的成绩是__7__米.
6.(2021·盐城模拟)如图,要修建一个圆形喷水池,在池中心竖直安装一根水管,在水管的顶端A点安一个喷水头,使喷出的抛物线形水柱在与池中心的水平距离为2 m处达到最高,高度为5 m,水柱落地处离池中心距离为6 m,则水管的长度OA是__ eq \f(15,4) __ m.
7.(2021·福建模拟)王翔同学在一次跳高训练中采用了背跃式,跳跃路线正好和抛物线y=- eq \f(3,5) x2+ eq \f(6,5) x+1相吻合,那么他能跳过的最大高度为__ eq \f(8,5) __ m.
8.(2021·武汉模拟)如图,某小区决定要在一块一边靠墙(墙长10 m)的空地上用栅栏围成一个矩形绿化带ABCD,绿化带的一边靠墙,中间用栅栏隔成两个小矩形,所用栅栏总长为24 m,设AB的长为x m,矩形绿化带的面积为y m2.
(1)求y关于自变量x的函数关系式,并直接写出x的取值范围.
(2)求围成矩形绿化带ABCD面积y的最大值.
(3)若要求矩形绿化带ABCD的面积不少于45 m2,请直接写出AB长的取值范围.
【解析】(1)∵栅栏总长为24 m,AB的长为x m,
∴BC=(24-3x) m,∴y=x(24-3x)=-3x2+24x,
由题意可得:0<24-3x≤10,
解得: eq \f(14,3) ≤x<8,∴y关于自变量x的函数关系式为y=-3x2+24x( eq \f(14,3) ≤x<8).
(2)y=-3x2+24x=-3(x-4)2+48,
∵-3<0,对称轴为x=4,
∴当x>4时,y随x的增大而减小,
∴当x= eq \f(14,3) 时,y有最大值,y最大值= eq \f(140,3) .
∴围成矩形绿化带ABCD面积y的最大值为 eq \f(140,3) .
(3)当矩形绿化带ABCD的面积等于45 m2时,有:
45=-3x2+24x,解得:x1=3,x2=5,
∵ eq \f(14,3) ≤x<8,∴x=3舍去,∴x=5,即当x=5时,矩形绿化带ABCD的面积等于45 m2,
∵y=-3x2+24x的对称轴为x=4,图象为开口向下的抛物线,∴矩形绿化带ABCD的面积不少于45 m2时, eq \f(14,3) m≤AB≤5 m.
9.(2021·南昌模拟)某种食品的销售价格y1与销售月份x之间的关系如图1所示,成本y2与销售月份x之间的关系如图2所示(图1的图象是线段,图2的图象是部分抛物线).
(1)已知6月份这种食品的成本最低,求当月出售这种食品每千克的利润(利润=售价-成本)是多少?
(2)求出售这种食品的每千克利润P与销售月份x之间的函数关系式.
(3)哪个月出售这种食品,每千克的利润最大?最大利润是多少?简单说明理由.
【解析】(1)当x=6时,y1=3,y2=1,
∵y1-y2=3-1=2,
∴6月份出售这种食品每千克的利润是2元.
(2)设y1=mx+n,y2=a(x-6)2+1,
将(3,5),(6,3)代入y1=mx+n,
得 eq \b\lc\{(\a\vs4\al\c1(3m+n=5,6m+n=3)) ,解得 eq \b\lc\{(\a\vs4\al\c1(m=-\f(2,3),n=7)) ,
∴y1=- eq \f(2,3) x+7.
将(3,4)代入y2=a(x-6)2+1,
得4=a(3-6)2+1,解得a= eq \f(1,3) ,
∴y2= eq \f(1,3) (x-6)2+1
= eq \f(1,3) x2-4x+13,∴P=y1-y2
=- eq \f(2,3) x+7-( eq \f(1,3) x2-4x+13)=- eq \f(1,3) x2+ eq \f(10,3) x-6.
(3)P=- eq \f(1,3) x2+ eq \f(10,3) x-6=- eq \f(1,3) (x-5)2+ eq \f(7,3) ,
∵- eq \f(1,3)
相关试卷
这是一份备战2022 中考数学 人教版 第十三讲 二次函数的应用练习题,文件包含备战2022中考数学人教版第十三讲二次函数的应用学生版doc、备战2022中考数学人教版第十三讲二次函数的应用教师版doc等2份试卷配套教学资源,其中试卷共25页, 欢迎下载使用。
这是一份备战2022 中考数学 人教版 第十讲 一 次 函 数 专题练,文件包含备战2022中考数学人教版第十讲一次函数专题练学生版doc、备战2022中考数学人教版第十讲一次函数专题练教师版doc等2份试卷配套教学资源,其中试卷共20页, 欢迎下载使用。
这是一份备战2022 中考数学 人教版 第十九讲 矩形、菱形、正方形 专题练,文件包含备战2022中考数学人教版第十九讲矩形菱形正方形专题练学生版doc、备战2022中考数学人教版第十九讲矩形菱形正方形专题练教师版doc等2份试卷配套教学资源,其中试卷共24页, 欢迎下载使用。

