第03讲 物质的组成、性质和分类(精讲)-2022年高考化学一轮复习讲练测
展开【考情分析】
本讲内容在高考命题不多,试题以选择题为主,题目容易,往往考查化学与STSE、物质的组成和分类的应用、物质的性质和变化 、化学在中华民族传统文化中的应用。预计今后继续以化学与STSE、中华民族传统文化作为命题热点,考查考生的科学态度和社会责任感。复习过程中熟记常见物质的性质及用途,多关注化学与环境、化学与能源、化学与生命、化学与材料知识。
【核心素养分析】
宏观辨识与微观探析:能从不同层次、不同角度认识物质的多样性,能输对物质进行分类;能够运用物质分类的方法理解物质的性质。
变化观念与平衡思想:理解物理变化和化学变化的区别,明确化学变化的研究范围和遵循的规律。
科学态度与社会责任:要注意胶体的有关知识与实际生产,生活相联系,赞赏化学对社会发展的重大贡献,能对与化学有关的社会热点问题做出正确的价值判断。
【网络构建】
【知识梳理】
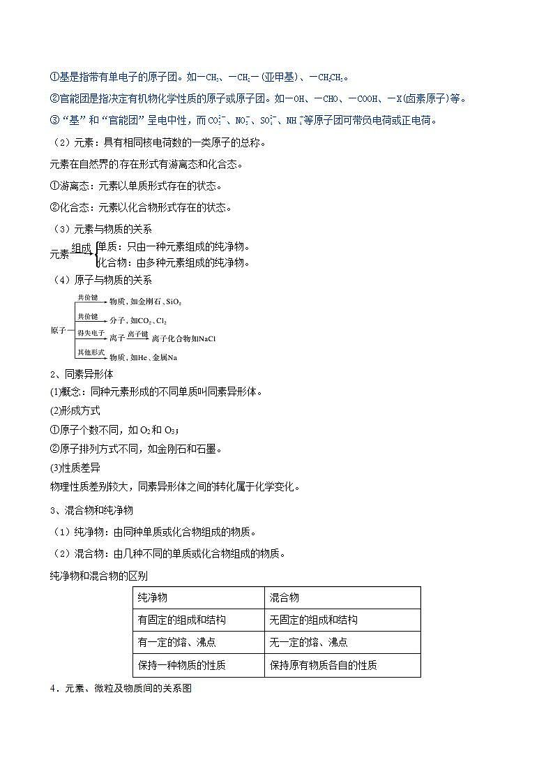
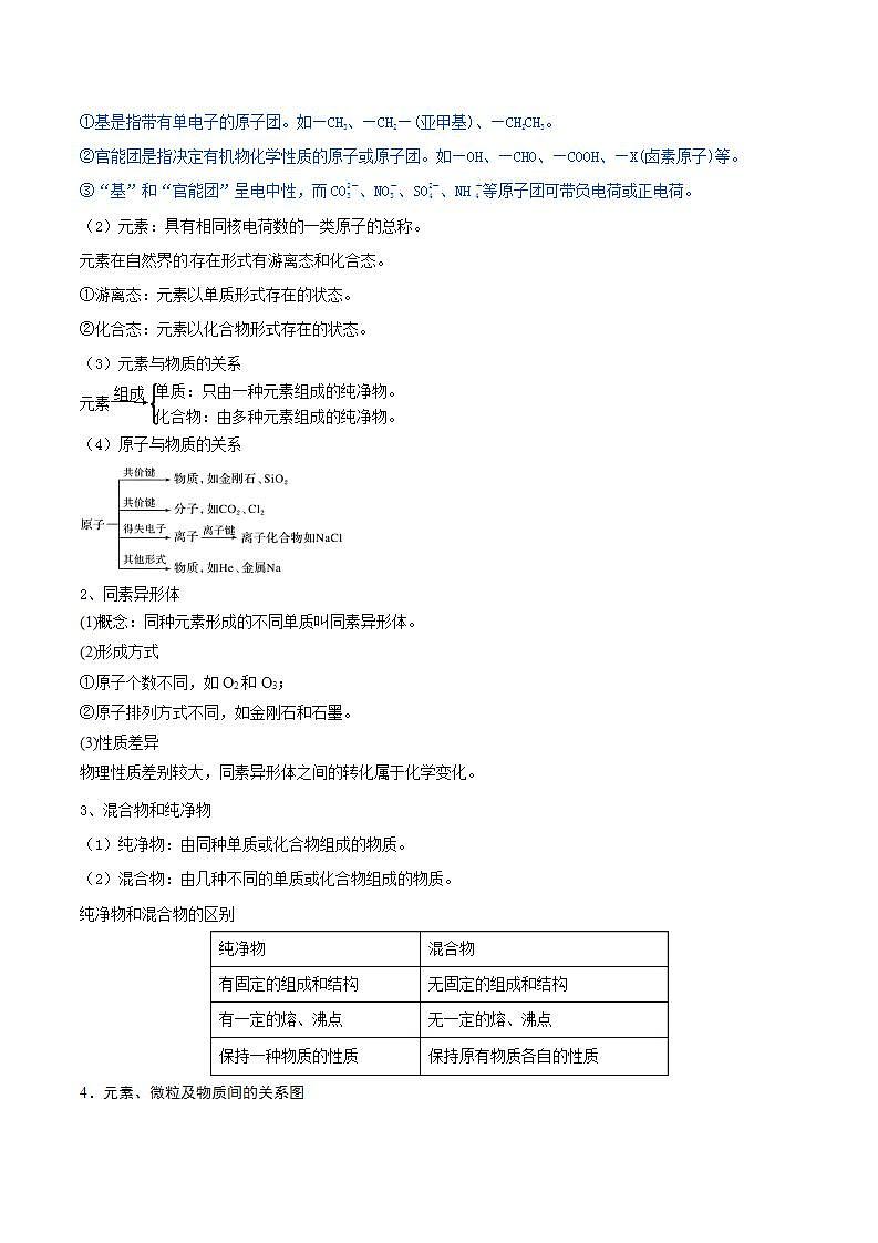
知能点一 物质的组成
1、元素、物质及微粒间的关系
(1)宏观上物质是由元素组成的,微观上物质是由分子、原子或离子构成的。
①分子:保持物质化学性质的最小微粒。
②原子:化学变化中的最小微粒。
③离子:带电荷的原子或原子团。
④原子团:在许多化学反应里,作为一个整体参加反应,如同一个原子一样的原子集团。
【特别提醒】“基”与“官能团”“原子团”的区别
①基是指带有单电子的原子团。如—CH3、—CH2—(亚甲基)、—CH2CH3。
②官能团是指决定有机物化学性质的原子或原子团。如—OH、—CHO、—COOH、—X(卤素原子)等。
③“基”和“官能团”呈电中性,而COeq \\al(2-,3)、NOeq \\al(-,3)、SOeq \\al(2-,4)、NHeq \\al(+,4)等原子团可带负电荷或正电荷。
(2)元素:具有相同核电荷数的一类原子的总称。
元素在自然界的存在形式有游离态和化合态。
①游离态:元素以单质形式存在的状态。
②化合态:元素以化合物形式存在的状态。
(3)元素与物质的关系
元素eq \(――→,\s\up7(组成))eq \b\lc\{\rc\ (\a\vs4\al\c1(单质:只由一种元素组成的纯净物。,化合物:由多种元素组成的纯净物。))
(4)原子与物质的关系
2、同素异形体
(1)概念:同种元素形成的不同单质叫同素异形体。
(2)形成方式
①原子个数不同,如O2和O3;
②原子排列方式不同,如金刚石和石墨。
(3)性质差异
物理性质差别较大,同素异形体之间的转化属于化学变化。
3、混合物和纯净物
(1)纯净物:由同种单质或化合物组成的物质。
(2)混合物:由几种不同的单质或化合物组成的物质。
纯净物和混合物的区别
4.元素、微粒及物质间的关系图
知能点二 物质的分类
根据物质的组成,可以从不同层次和不同角度对物质进行分类。
1、简单分类法—交叉分类法和树状分类法
(1)交叉分类法—从不同角度对物质进行分类。
(2)明确分类标准是对物质正确树状分类的关键
3、树状分类法在无机化合物分类中的应用
按不同层次对物质进行逐级分类,各层之间属于包含关系。
【特别提醒】
1)熟悉常见的混合物
(1)气体混合物:空气、水煤气(CO和H2)、爆鸣气(H2和O2)、天然气(主要成分是CH4)、焦炉气(主要成分是H2和CH4)、高炉煤气、石油气、裂解气。
(2)液体混合物:氨水、氯水、王水、天然水、硬水、软水、水玻璃、福尔马林、浓硫酸、盐酸、汽油、植物油、胶体。
(3)固体混合物:大理石、碱石灰、漂白粉、高分子化合物、玻璃、水泥、合金、铝热剂。
2)正确理解几个“一定”“不一定”
(1)酸性氧化物和碱性氧化物
a.碱性氧化物一定是金属氧化物,但金属氧化物不一定是碱性氧化物(如Mn2O7为酸性氧化物、Al2O3为两性氧化物、Na2O2为过氧化物)。
b.酸性氧化物不一定是非金属氧化物(如Mn2O7);非金属氧化物也不一定是酸性氧化物(如CO、NO)。
c.酸性氧化物、碱性氧化物不一定都能与水反应生成相应的酸、碱(如SiO2、Fe2O3)。
d.酸性氧化物都是对应酸的酸酐,但酸酐不一定都是酸性氧化物,如乙酸酐[(CH3CO)2O]。
e.溶于水生成酸的氧化物不一定是酸性氧化物,如NO2;溶于水生成碱的氧化物不一定是碱性氧化物,如Na2O2。
(2)共价化合物和离子化合物
a.由非金属元素组成的化合物不一定是共价化合物,如铵盐。
b.由金属元素和非金属元素组成的化合物不一定是离子化合物,如AlCl3。
(3)纯净物和混合物
a.只含一种元素的物质不一定是纯净物,也可能是混合物,如O2和O3,金刚石和石墨,正交硫和单斜硫。
b.结晶水合物属于纯净物,如CuSO4·5H2O、KAl(SO4)2·12H2O等物质。
c.同位素形成的单质或化合物是纯净物,如H2与D2、H2O与D2O。
d.分子式为C5H10的物质存在多种同分异构体,可能是纯净物也可能是混合物。
3)确定某酸是几元酸,不能依据分子中氢原子的个数,如CH3COOH不是四元酸,而是一元酸。
知能点三 物质的性质与变化
1、物理性质和化学性质
2、物理变化和化学变化
(1)物理变化与化学变化的比较
注意:①化学变化中常伴有发光、放热现象,但有发光、放热现象的变化不一定属于化学变化,如金属受热发光。
②化学变化中一定存在化学键的断裂和形成,但存在化学键断裂的变化不一定是化学变化,如HCl溶于水、熔融NaCl电离等。
③原子的裂变、聚变虽有新物质生成,但它不属于中学化学意义上的化学变化。
④物理变化与化学变化的判断方法
(2)化学反应的分类
化学反应eq \b\lc\{\rc\ (\a\vs4\al\c1(按反应物、生成物种类及数目多少分为\b\lc\{\rc\ (\a\vs4\al\c1(化合反应,分解反应,置换反应,复分解反应)),按反应中有无离子参与分为\b\lc\{\rc\ (\a\vs4\al\c1(离子反应,非离子反应)),按反应中有无电子转移分为\b\lc\{\rc\ (\a\vs4\al\c1(氧化还原反应,非氧化还原反应)),按反应进行的程度和方向分为\b\lc\{\rc\ (\a\vs4\al\c1(可逆反应,不可逆反应)),按反应的能量变化分为\b\lc\{\rc\ (\a\vs4\al\c1(吸热反应,放热反应))))
(3)单质、氧化物、酸、碱和盐的转化关系
注意:1)从物质的分类上,纵向、横向构建知识分类意识。横向以化合价为基础,结合氧化还原反应规律,学会分析物质的化学转化关系;纵向则对比同类物质的性质差异,把握物质性质差异性。
2)物质之间是否反应,不仅与物质结构、性质有关,而且与物质所在环境有关,在研究物质性质时,要注意通性与个性之间的关系,在每条通性之外都存在个性。备考时,注意掌握化学中Na、Mg、Al、Fe、Cu、C、Si、N、S、Cl等常见元素的单质、氧化物、酸或碱、盐之间的相互关系及每一步关系中各种可能的变化方式和方法,归纳总结物质之间不能转化的情形。
3)常见物质间转化的几个误区
①S燃烧不能直接生成SO3而是生成SO2。
②Al2O3、SiO2、Fe2O3与H2O不反应,不能直接转化为Al(OH)3、H2SiO3、Fe(OH)3。
③NH3催化氧化不能直接生成NO2。
④Fe与Cl2反应不能生成FeCl2。
⑤Fe与H+、Cu2+、S、I2反应不能生成Fe3+。
(4)物质变化中的“三馏”、“四色”、“五解”和“十八化”归类
(5)物质性质与变化的关系
物质的性质是物质固有的属性,是物质的基本特征,是变化的内因(即变化的依据)。物质变化就是物质的形态发生了变化(物理变化)或者物质的分子构成发生了变化(化学变化)。变化是一个过程或现象,是性质的具体体现,即性质决定变化,变化体现性质。物质具有某种性质,才会发生对应的变化;物质发生了某种变化,说明了该物质具备某种性质。
知能点四 分散系、胶体
1、分散系
(1)概念:一种(或多种)物质分散到另一种(或多种)物质中所得到的体系。被分散的物质称为分散质,起容纳分散质作用的物质称为分散剂。
(2)分类:
①按照分散质粒子的大小
②按照分散质和分散剂的状态
如烟属于气固分散系;雾属于气液分散系;悬浊液属于液固分散系;合金属于固固分散系。
③三种分散系比较
2、胶体
(1)胶体的性质与应用
①丁达尔效应:可见光束通过胶体时,在入射光侧面可看到一条光亮的通路,这是胶体粒子对光线散射而形成的,可用此性质来鉴别溶液和胶体。
②介稳性:胶体的稳定性介于溶液和浊液之间,属于介稳体系。
注意:同种胶体粒子的电性相同,互相排斥,是胶体较稳定的主要原因。
③电泳:由于胶体粒子带有电荷,在电场作用下,胶体粒子在分散剂中作定向移动的现象。此性质可用于工业上的静电除尘。
④聚沉
a.概念:使胶体凝聚形成沉淀析出的现象。
b.方法eq \a\vs4\al(加热或搅拌)eq \a\vs4\al(加入电解质溶液)eq \a\vs4\al(加入带相反电荷的胶体粒子)
c.应用,如制作豆腐、明矾净水等。
(2)Fe(OH)3胶体的制备
①制备原理:FeCl3+3H2OFe(OH)3(胶体)+3HCl
②具体操作:用烧杯取少量蒸馏水,加热至沸腾;向沸水中逐滴加入适量的饱和FeCl3溶液;继续煮沸至溶液呈红褐色,停止加热,即得Fe(OH)3胶体。
(3)胶体的应用
①工业除杂、除尘
②土壤的保肥作用
③豆腐的制作原理
④江河入海口处形成三角洲
⑤明矾的净水作用。
【易错警示】
1.利用丁达尔效应可以快速鉴别溶液与胶体,但胶体区别于其他分散系的本质特征是胶体粒子的直径介于1~100 nm之间,而不是丁达尔效应。
2.胶体不带电荷,胶体粒子(分散质)带电荷,但淀粉胶体的胶体粒子也不带电荷,但整个分散系仍呈电中性。
3.Fe(OH)3胶体中,Fe(OH)3胶粒数目远小于铁原子的数目。
4.胶粒有很大的比表面积,吸附能力很强。
5.胶体中的分散质微粒能透过滤纸,但不能透过半透膜,因此可用过滤的方法分离胶体和浊液,用渗析的方法分离胶体和溶液。
6.书写Fe(OH)3胶体制备化学方程式的四个易错点。
①用“===”而不用“”;
②Fe(OH)3分子式后注明胶体而不使用“↓”符号;
③反应条件是“△”;
④HCl后不能标“↑”符号。
【典例剖析】
高频考点1 考查物质的组成与分类
例1.(2010·江西高三二模)下列有关物质分类或归纳的说法中,正确的一组是
①蔗糖和麦芽糖的化学式都可用C12H22O11表示,它们互为同分异构体
②聚乙烯、聚氯乙烯、纤维素都属于合成高分子
③明矾、石膏、冰醋酸、水都是电解质
④盐酸、漂白粉、水玻璃都是混合物
⑤分馏、干馏、裂化都是化学变化
⑥植物油、直馏汽油都可与溴水反应
A.①③⑤B.②④⑥C.①③④D.②⑤⑥
【变式训练1】(物质的分类)(2020·山东省临沂调研)下列物质依次按照混合物、氧化物、弱电解质和非电解质的顺序排列的一组是( )
A.淀粉、CuO、HClO、Cu
B.普通玻璃、H2O、Fe(SCN)3、葡萄糖
C.水玻璃、CaO·Na2O·6SiO2、AgCl、SO3
D.KAl(SO4)2·12H2O、KClO3、NH3·H2O、CH3CH2OH
【变式训练2】(生活中物质的分类)下列说法中正确的有几个
①2018年春节联欢晚会上,港珠澳大桥出现了百部无人驾驶汽车。大力推广无人驾驶汽车有助于缓解能源危机和节约资源②KMnO4、C2H5OH、H2O2等常见化学物质都可作医用杀菌、消毒剂③用K2FeO4代替Cl2处理饮用水,有杀菌消毒作用,但与氯气不同的是不产生有机氯对人体造成危害④面粉中禁止添加CaO2、过氧化苯甲酰等增白剂,CaO2属于碱性氧化物,也属于离子化合物,其阴阳离子个数比为1∶1⑤国产大飞机-----C919使用的碳纤维是一种新型的无机非金属材料⑥“浮梁巧烧瓷,颜色比琼玖”,描述的是我国驰名于世的陶瓷,陶瓷是一种硅酸盐产品⑦“青蒿一握,以水二升渍,绞取汁”,该过程属于物理变化⑧使用含钙离子浓度较大的地下水洗衣服,肥皂去污能力减弱
A.5个 B.6个 C.7个 D.8个
高频考点2 考查物质的性质与变化
例2.(2021·福建三明市·高三二模)下列体现我国悠久金属矿物开发历史的诗文中,不涉及化学变化的是
A.千淘万漉虽辛苦,吹尽狂沙始到金B.丹砂烧之成水银,积变又还成丹砂
C.熬胆矾铁釜,久之亦化为铜D.君不见昆吾铁冶飞炎烟,红光紫气俱赫然
【变式训练1】(物质变化类型的判断)下列诗句或谚语都与化学现象有关,下列说法不正确的是( )
A.“水乳交融,火上浇油”前者包含物理变化,而后者包含化学变化
B.“落汤螃蟹着红袍”肯定发生了化学变化
C.“滴水石穿,绳锯木断”不包含化学变化
D.“野火烧不尽,春风吹又生”包含了多种化学变化
【变式训练2】(物质变的性质及其应用)下列过程中没有发生化学变化的是( )
A.氯气作水的杀菌消毒剂
B.硅胶作袋装食品的干燥剂
C.二氧化硫作纸浆的漂白剂
D.肥皂水作蚊虫叮咬处的清洗剂
【变式训练3】(化学反应类型的判断)(2021·北京高三期末)下列工业生产中不涉及氧化还原反应的是
A.合成氨B.制漂白粉C.冶炼FeD.煅烧石灰石
高频考点3 考查分散系与胶体
例3.(2021·云南高三二模)我国科学家近来研制出的“全碳气凝胶”固体材料“碳海绵”,是迄今世界上最轻的材料。下列关于“碳海绵”的说法错误的是
A.光束照射时可观察到丁达尔现象
B.常温下具有良好的耐酸、耐碱性
C.可用于处理海面的漏油
D.其净水过程是化学变化
【变式训练1】(胶体的组成和性质)由空气中的灰尘、硫酸、硝酸等颗粒物组成的气溶胶系统造成的视觉障碍叫霾。当水汽凝结加剧、空气湿度增大时,霾就会转化为雾。二氧化硫、氮氧化物和可吸入颗粒物是雾霾的主要组成。以下说法不正确的是
A.雾霾天,汽车车灯照出通路的现象属于丁达尔效应
B.燃煤中加入生石灰可减少二氧化硫的排放
C.防雾霾口罩的原理与过滤、渗析类似,防雾霾效果好的口罩往往呼吸阻力较大
D.PM2.5是直径小于或等于2.5μm的污染物颗粒,完全属于胶体粒子的直径范围
【变式训练2】(胶体的性质和应用)500 mL 2 ml·L-1 FeCl3溶液和500 mL 2 ml·L-1明矾溶液分别滴入沸水中,加热制成分散系甲、乙,经测定,甲分散系中分散质的粒子直径大小在1~100 nm之间,乙分散系中分散质的粒子直径大小在10-9~10-7 m之间。下列关于甲、乙分散系的判断合理的是( )
A.在暗室里用一束明亮的“强光”照射甲、乙,发现甲有丁达尔效应,乙没有丁达尔效应
B.向甲、乙中分别滴加过量的氢氧化钠溶液,现象都是“先聚沉,后溶解”
C.向甲、乙中分别滴加过量的氢碘酸,最终现象分别是深褐色溶液、无色溶液
D.蒸干、灼烧FeCl3溶液和明矾溶液会得到对应的固体盐
【变式训练3】(胶体的制备)某班同学在化学实验课上利用必修1教材的实验方法制备氢氧化铁胶体,方法如下:在一个洁净的烧杯中加入蒸馏水,用酒精灯加热至沸腾,向烧杯中逐滴滴加饱和的FeCl3溶液继续煮沸,得到透明的红褐色液体。化学方程式为FeCl3+3H2Oeq \(=====,\s\up7(△))Fe(OH)3(胶体)+3HCl。
(1)判断胶体制备是否成功,比较简单的方法就是利用胶体的________________进行验证。
(2)在做制备氢氧化铁胶体的实验时,有些同学没有按要求进行,结果没有观察到胶体,请你预测其现象并分析原因:
①甲同学没有选用饱和氯化铁溶液,而是将稀氯化铁溶液滴入沸水中,结果没有观察到________,其原因是_____________________________________________________________。
②乙同学在实验中没有使用蒸馏水,而是用自来水,结果会____________,原因是
________________________________________________________________________。
③丙同学向沸水中滴加饱和氯化铁溶液后,长时间加热,结果会____________,原因是
________________________________________________________________________。
(3)丁同学按要求制备了Fe(OH)3胶体,但是他又向Fe(OH)3 胶体中逐滴加入了稀H2SO4溶液,结果出现了一系列变化。
①先出现红褐色沉淀,原因是____________________________________________________。
②随后沉淀溶解,此反应的离子方程式是
________________________________________________________________________。
纯净物
混合物
有固定的组成和结构
无固定的组成和结构
有一定的熔、沸点
无一定的熔、沸点
保持一种物质的性质
保持原有物质各自的性质
物理变化
化学变化
三馏
蒸馏、分馏
干馏
四色
焰色反应
显色反应、颜色反应、指示剂变色反应
五解
潮解
分解、电解、水解、裂解
十八化
溶化、
汽化、
液化、
酸化、
氢化、氧化、水化
风化、炭化、钝化、
催化、皂化、歧化、
卤化、硝化、酯化、
裂化、油脂的硬化
分散系
溶液
胶体
浊液
分散质粒子直径大小
<1 nm
1~100 nm
>100 nm
分散质微粒成分
离子或小分子
大分子或离子集合体
巨大分子或离子集合体
外观特征
均匀、透明
均匀、透明或半透明
不均匀、不透明
稳定性
稳定,静置无沉淀
较稳定
不稳定,静置有沉淀或分层
分散质能否透过滤纸
能
能
不能
分类
饱和溶液、不饱和溶液
固溶胶、液溶胶、气溶胶
悬浊液、乳浊液
实例
食盐水、蔗糖溶液
Fe(OH) 3胶体
泥水
高考化学一轮复习讲练 第2章 第5讲 物质的组成、性质和分类 (含解析): 这是一份高考化学一轮复习讲练 第2章 第5讲 物质的组成、性质和分类 (含解析),共22页。试卷主要包含了胶体的性质及应用,001NA个,5是指粒径不大于2,6的雨水称为酸雨,D项错误等内容,欢迎下载使用。
(通用版)高考化学一轮复习讲练测第03讲 物质的组成、性质和分类(精讲)(2份打包,解析版+原卷版,可预览): 这是一份(通用版)高考化学一轮复习讲练测第03讲 物质的组成、性质和分类(精讲)(2份打包,解析版+原卷版,可预览),文件包含通用版高考化学一轮复习讲练测第03讲物质的组成性质和分类精讲解析版doc、通用版高考化学一轮复习讲练测第03讲物质的组成性质和分类精讲原卷版doc等2份试卷配套教学资源,其中试卷共31页, 欢迎下载使用。
第03讲 物质的组成、性质和分类(能力训练)-2022年高考化学一轮复习讲练全能王(有答案): 这是一份第03讲 物质的组成、性质和分类(能力训练)-2022年高考化学一轮复习讲练全能王(有答案),文件包含第3讲物质的组成性质和分类能力训练解析版doc、第3讲物质的组成性质和分类能力训练原卷版doc等2份试卷配套教学资源,其中试卷共26页, 欢迎下载使用。

