- 【新教材】2022届高考生物一轮复习同步检测:第七单元 生物的变异、育种和进化 第22讲 生物的育种 基础训练B卷 试卷 0 次下载
- 【新教材】2022届高考生物一轮复习同步检测:第七单元 生物的变异、育种和进化 第22讲 生物的育种 能力提升A卷 试卷 0 次下载
- 【新教材】2022届高考生物一轮复习同步检测:第七单元 生物的变异、育种和进化 第23讲 生物的进化 第1课时 能力提升A卷 试卷 0 次下载
- 【新教材】2022届高考生物一轮复习同步检测:第七单元 生物的变异、育种和进化 第22讲 生物的育种 能力提升B卷 试卷 0 次下载
- 【新教材】2022届高考生物一轮复习同步检测:第七单元 生物的变异、育种和进化 第22讲 生物的育种 基础训练A卷 试卷 0 次下载
【新教材】2022届高考生物一轮复习同步检测:第七单元 生物的变异、育种和进化 第21讲 染色体变异 能力提升A卷
展开能力提升A卷
一、单选题
1.染色体上的DNA分子结构发生改变可引起多种类型的变异,下列有关说法错误的是( )
A.DNA分子缺失一段序列可能引起基因突变
B.DNA分子增加一段序列可能引起染色体结构变异
C.多细胞生物细胞分化的原因是DNA分子结构的改变
D.非姐妹染色单体片段互换可能引起基因重组
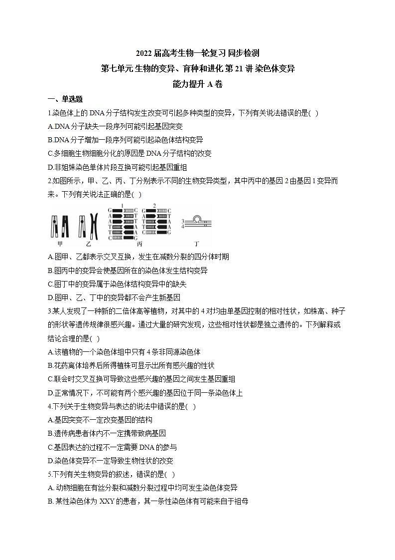
2.如图所示,甲、乙、丙、丁分别表示不同的生物变异类型,其中丙中的基因2由基因1变异而来。下列有关说法正确的是( )
A.图甲、乙都表示交叉互换,发生在减数分裂的四分体时期
B.图丙中的变异会使基因所在的染色体发生结构变异
C.图丁中的变异属于染色体结构变异中的缺失
D.图甲、乙、丁中的变异都不会产生新基因
3.某人发现了一种新的二倍体高等植物,对其中的4对均由单基因控制的相对性状,如株高、种子的形状等遗传规律很感兴趣。通过大量的研究发现,这些相对性状都是独立遗传的。下列解释或结论合理的是( )
A.该植物的一个染色体组中只有4条非同源染色体
B.花药离体培养后所得植株可显示出所有感兴趣的性状
C.联会时交叉互换可导致这些感兴趣的基因之间发生基因重组
D.正常情况下,不可能有两个感兴趣的基因位于同一条染色体上
4.下列关于生物变异与表达的说法中错误的是( )
A.基因突变不一定改变基因的结构
B.遗传病患者体内不一定携带致病基因
C.基因表达的过程不一定需要DNA的参与
D.染色体变异不一定导致生物性状的改变
5.下列有关生物变异的叙述,错误的是( )
A. 动物细胞在有丝分裂和减数分裂过程中均可发生染色体变异
B. 某性染色体为XXY的患者,其一条性染色体有可能来自于祖母
C. 倒位后染色体和DNA长度不变,不会引起生物性状的改变
D. 细胞代谢产生的自由基和环境中的亚硝胺均可能引起基因突变
6.下列关于单倍体、二倍体和多倍体的叙述中,正确的是( )
A.单倍体只含有一个染色体组
B.自然条件下,二倍体和多倍体都是由受精卵发育而成的
C.单倍体植株长得粗壮,多倍体植株一般比较弱小
D.多倍体就是含有三个或三个以上染色体组的生物体
7.在“低温诱导植物染色体数目的变化”实验中,选取出根长约1cm的大蒜,放入4℃的冰箱内,诱导培养36h,处理、制作装片并观察。下列说法中正确的是( )
A.诱导处理的根尖需要用体积分数为75%的酒精冲洗1次后进行固定
B.观察时选取处于有丝分裂中期的细胞是因为其中的染色体形态清晰
C.该实验原理是低温处理能抑制细胞分裂,并使染色体不向细胞两极移动
D.制好的装片可直接用高倍镜观察,视野中大部分细胞的染色体数目都发生了加倍
8.八倍体小黑麦(8N=56)是六倍体普通小麦和黑麦杂交后经秋水仙素处理而形成的,据此可推断( )
A.黑麦属于四倍体
B.黑麦属于二倍体,不可育
C.八倍体小黑麦产生的单倍体植株仍可育
D.八倍体小黑麦产生的单倍体植株不可育
9.已知普通小麦是六倍体,含42条染色体。下列有关叙述错误的是( )
A.它的每个染色体组含有7条染色体
B.它的配子中有三个染色体组
C.用它的花粉培育成的个体是三倍体
D.普通小麦自交后代的每个体细胞中有42条染色体
10.下列关于基因突变、基因重组和染色体变异的相关叙述,正确的是( )
A.同源染色体上非姐妹染色单体的交叉互换属于基因重组
B.染色体变异、基因突变均可以用光学显微镜直接观察
C.发生在生物体体细胞的基因突变一般不能传给后代,所以它是不可遗传变异
D.秋水仙素诱导多倍体形成的原因是促进染色单体分离使染色体加倍
11.荷兰遗传学家研究一种月见草的遗传时,发现一株月见草细胞中的染色体数目由原来的2n=24(条)变成4n=48(条),成为四倍体植株。该四倍体植株与二倍体植株( )
A.属于同一物种,因为二者的染色体是同源的
B.属于同一物种,因为二者之间可以杂交产生后代
C.属于两个物种,因为二者之间杂交不能产生可育的后代
D.属于两个物种,因为二者之间不能杂交产生后代
二、多选题
12.果蝇的灰体黑体由A、a基因控制,红眼白眼由B、b基因控制。下图是两只果蝇体细胞部分染色体示意图,图1个体表现为灰体红眼。下列对图2果蝇个体的分析,错误的是( )
A.该个体表现也为灰体红眼
B.该个体发生了染色体结构变异和数目变异
C.该个体可产生四种配子,比例为1:1:2:2
D.该个体与图1个体交配,后代中出现红眼的概率为3/4
三、填空题
13.在栽培某种农作物(2n=42)的过程中,有时会发现单体植株(2n-1),例如有一种单体植株就比正常植株缺少一条6号染色体,称为6号单体植株.
(1)6号单体植株的变异类型为___________,该植株的形成是因为亲代中的一方在减数分裂过程中__________________________未分离。
(2)科研人员利用 6 号单体植株进行杂交实验, 结果如下表所示。
单体♀在减数分裂时,形成的n-1型配子____________(多于、等于、少于)n型配子,这是因为6号染色体往往在减数第一次分裂过程中因无法_______________而丢失。
(3)现有该作物的两个品种,甲品种抗病但其他性状较差(抗病基因 R 位于 6 号染色体上),乙品种不抗病但其他性状优良, 为获得抗病且其他性状优良的品种, 理想的育种方案是: 以乙品种6号单体植株为________(父本、母本)与甲品种杂交,在其后代中选出单体,再连续多代与乙品种6号单体植株杂交,每次均选择抗病且其他性状优良的单体植株,最后使该单体___________,在后代中即可挑选出 RR 型且其他性状优良的新品种。
14.血友病属于伴X染色体隐性遗传病,某夫妇均不患血友病,他们生出了一个性染色体组成为XXY的孩子。请回答下列问题:
1.生出性染色体组成为XXY的孩子,说明发生了__________变异。
2.若该孩子患血友病,则其性染色体组成异常的原因是__________(填“父亲”或“母亲”)在__________时期出现异常(不考虑基因突变)。
3.伴性遗传是指基因位于性染色体上的遗传。现在需要探究该基因是只位于X染色体上,还是位于X染色体和Y染色体的同源区段,现有两套实验设计思路。
方案1:纯合显性雌性个体×纯合隐性雄性个体;
方案2:纯合隐性雌性个体×纯合显性雄性个体。
请选择可行的方案__________(填“1”或“2”),并预测实验结果:
若子代__________,则基因位于X染色体和Y染色体的同源区段;
若子代__________,则基因只位于X染色体上。
15.野生香蕉是二倍体,通常有大量的硬籽,无法食用。在大约1万年前的东南亚,人们发现一种很少见的香蕉品种,这种香蕉无籽、可食,是世界上第一种可食用的香蕉,后来人们发现这种无籽香蕉是三倍体。
1.三倍体香蕉的变异属于__________,之所以无籽是因为此香蕉在减数分裂时__________,不能产生正常配子。
2.由一种变异的致命真菌引起的香蕉叶斑病正在全球蔓延。在世界许多香蕉农场,每年多次、大量喷洒杀菌剂来抑制真菌的散播。但此做法未能起到较好的效果。在此,杀菌剂的使用对真菌起到了__________作用。
3.生物学家到目前仍然没有找到携带该真菌抗性基因的二倍体野生香蕉,说明基因突变具有__________的特点。如果找到具有抗真菌基因的二倍体野生香蕉,可以尝试用__________育种方式,以获得__________倍体香蕉作母本,然后与二倍体野生香蕉杂交,从其后代的三倍体无籽香蕉中选育出抗病的品种。
参考答案
1.答案:C
解析:
2.答案:D
解析:
3.答案:D
解析:
4.答案:A
解析:
5.答案:C
解析:
6.答案:B
解析:
7.答案:B
解析:
8.答案:D
解析:根据题干的意思可知黑麦是二倍体,和六倍体普通小麦杂交后形成了异源四倍体,经过秋水仙素处理形成了八倍体。黑麦是二倍体, 是可育的,小黑麦是八倍体,产生的单倍体含有四个染色体组,由于是异源的,减数分裂时联会紊乱不能产生正常的配子,所以小黑麦产生的单倍体植株是不可育的。
9.答案:C
解析:
10.答案:A
解析:
11.答案:C
解析:本题考查多倍体的形成、物种的概念。月见草的四倍体(4n=48)是可育的,能够交配并产生可育后代,所以为一个新的物种,但二倍体与四倍体杂交后产生的三倍体是不育的,所以二倍体与四倍体存在生殖隔离,C项正确。
12.答案:BC
解析:
13.答案:(1)染色体变异(染色体数目变异) 6号染色体的同源染色体或姐妹染色单体未分离
(2)多于 联会配对(形成四分体)
(3)母本 自交
解析:
14.答案:1.染色体数目变异; 2.母亲; 减数第二次分裂后期; 3.2; 雌雄个体均表现显性性状; 雌性个体表现显性,雄性个体表现隐性
解析:
15.答案:1.染色体(数目)变异; 同源染色体联会紊乱(无法配对)
2.选择; 3.低频性(不定向性) ; 多倍体; 四
解析:
杂交亲本
实验结果
6号单体(♀)×正常二倍体()
子代中单体占75%,正常二倍体占25%
6号单体()×正常二倍体(♀)
子代中单体占4%,正常二倍体占96%
新教材高考生物一轮复习第七单元生物的变异育种和进化第22讲生物的育种能力提升B卷含解析: 这是一份新教材高考生物一轮复习第七单元生物的变异育种和进化第22讲生物的育种能力提升B卷含解析,共7页。试卷主要包含了单选题,多选题,填空题,实验题等内容,欢迎下载使用。
【新教材】2022届高考生物一轮复习同步检测:第七单元 生物的变异、育种和进化 第22讲 生物的育种 能力提升A卷: 这是一份【新教材】2022届高考生物一轮复习同步检测:第七单元 生物的变异、育种和进化 第22讲 生物的育种 能力提升A卷,共7页。试卷主要包含了单选题,多选题,填空题等内容,欢迎下载使用。
【新教材】2022届高考生物一轮复习同步检测:第七单元 生物的变异、育种和进化 第22讲 生物的育种 能力提升B卷: 这是一份【新教材】2022届高考生物一轮复习同步检测:第七单元 生物的变异、育种和进化 第22讲 生物的育种 能力提升B卷,共7页。试卷主要包含了单选题,多选题,填空题,实验题等内容,欢迎下载使用。

