第08讲 铝、镁及其重要化合物(练)-2022年高考化学一轮复习讲练测
展开第三章 金属及其化合物
第08讲 铝、镁及其重要化合物
完卷时间:50分钟
可能用到的相对原子质量:O 16 Fe 56
一、选择题(每小题只有一个正确选项,共12*5分)
1.(2021·广东惠州市·高三一模)下列关于物质的制备、生产的说法正确的是
A.用镁粉和空气反应制备
B.工业制取金属铝:电解熔融
C.实验室制取NH3:可用浓硫酸干燥
D.溶液与浓混合制备HI
【答案】B
【解析】A.镁是活泼的金属,在空气中燃烧镁不但与氧气、氮气反应,分别生成氧化镁和氮化镁,还能与CO2反应生成氧化镁 和单质碳,所以不能用镁粉和空气反应制备Mg3N2,A错误;B.AlCl3 是共价化合物,由分子构成,由于熔融状态时没有自由移动的离子,因此不能用AlCl3,要使用电解熔融Al2O3的方法冶炼Al,B正确;C.NH3会与浓硫酸发生反应,所以干燥NH3不能用浓硫酸,C错误;D.浓硫酸能氧化HI,NaI与浓H2SO4混合不能生成HI,D错误;故选B。
2.(2020·河北张家口市·高三一模)下列物质的用途描述正确的是
A.碳酸钠在医疗上是治疗胃酸过多的一种药剂
B.镁燃烧时发出耀眼的白光,可以用镁来制造照明弹和焰火等
C.明矾可以消毒杀菌,常用于净水
D.磁性氧化铁可用作红色油漆和涂料
【答案】B
【解析】A.碳酸钠能与盐酸反应,但碱性较强,所以碳酸钠不可以用于治疗胃酸过多,故A错误;B.镁燃烧时发生耀眼的白光,并放出大量的热,可以用镁来制造照明弹和焰火等,故B正确;C.明矾溶于水电离产生的铝离子水解生成具有吸附作用的氢氧化铝胶体,可以净水,但是明矾不具有杀菌消毒作用,故C错误;D.磁性氧化铁是四氧化三铁,用作红色油漆和涂料的是三氧化二铁,故D错误;故答案选:B。
3.(2021·江苏高三三模)下列氧化物的性质与用途具有对应关系的是
A.具有漂白性,可用作溴蒸气的吸收剂
B.CaO具有碱性氧化物的性质,燃煤中加入CaO可以减少酸雨的形成
C.是两性氧化物,可以用作防腐涂层
D.MgO熔融状态下能导电,可以用作耐火材料
【答案】B
【解析】A.二氧化硫与溴蒸气发生氧化还原反应,体现了二氧化硫的还原性,A项错误;B.燃煤中加入氧化钙可以减少酸雨的形成,当煤燃烧放出的二氧化硫,就会与氧化钙反应,故可以减少酸雨的形成,B项正确;C.三氧化二铝做防腐涂层利用了它的在常温下稳定的性质,C项错误;D.氧化镁作耐火材料主要是因为其稳定性,熔点高,价格低,不是其熔融状态下的导电性,D项错误;答案选B。
4.(2020·浙江嘉兴市·高三一模)下列说法不正确的是
A.SO2使品红、溴水褪色的原因是它有漂白性
B.Mg着火不能用泡沫灭火器灭火
C.Al(OH)3胶体具有很强的吸附性,可以用来净水
D.新制Cu(OH)2悬浊液可用来检验牙膏中甘油的存在
【答案】A
【解析】A.二氧化硫具有还原性,能与溴水反应生成氢溴酸和硫酸,使溴水溶液褪色,故A错误;B.使用泡沫灭火器灭火时,灭火器能喷射出大量二氧化碳及泡沫粘附在可燃物上,使可燃物与空气隔绝,达到灭火的目的,但镁能在二氧化碳中燃烧生成氧化镁和碳,故B错误;C.Al(OH)3胶体具有很大的表面积,吸附能力强,能吸附水中悬浮的杂质形成沉淀,达到净水的目的,故C正确;D.甘油是丙三醇,能与新制Cu(OH)2悬浊液反应生成绛蓝色的溶液,则新制Cu(OH)2悬浊液可用来检验牙膏中甘油的存在,故D正确;故选A。
5.(2020·广东中山市·中山纪念中学高三二模)向物质的量浓度均为1mol/L的HCl、AlCl3、MgC12、NH4Cl混合溶液中逐滴加入1mol/L的NaOH溶液,得到如图图像。下列有关说法正确的是 ( )
A.沉淀的最大物质的量为2mol
B.c-d段会产生标况下22.4LNH3
C.d-e段发生的反应为Al3++4OH-=AlO+2H2O
D.滴加NaOH溶液过程中,微粒反应的先后顺序是H+、Al3+、Mg2+、NH、Al(OH)3
【答案】D
【解析】A.因原混合溶液的体积未知,故无法判断沉淀的最大物质的量, A错误;B.c~d段为NH4Cl与NaOH溶液反应,产生NH3的量无法计算,B错误;C.d~e段加入NaOH溶液发生反应的离子方程式为Al(OH)3+OH-=AlO+2H2O,C错误;D.H+、Mg2+、NH、Al(OH)3结合氢氧根离子的能力逐渐减弱,故滴加NaOH溶液过程中,微粒反应的先后顺序是H+、Mg2+、NH、Al(OH)3,D正确;答案选D。
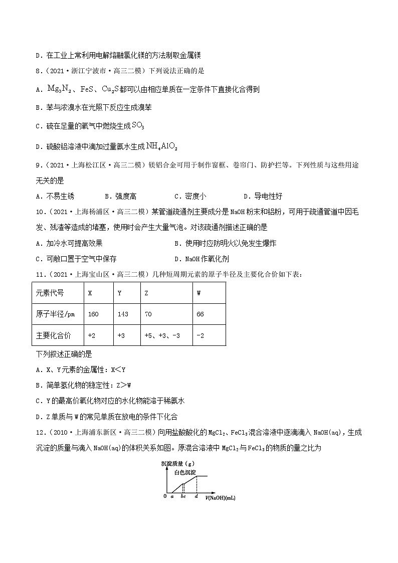
6.(2020·东北育才学校高三零模)为测定镁铝合金(不含其它元素)中镁的质量分数。某同学设计了如下实验:称量ag镁铝合金粉末,放在如图所示装置的惰性电热板上,通电使其充分灼烧。下列说法错误的是
A.实验结束后应再次称量剩余固体的质量
B.氧气要保证充足
C.可以用空气代替氧气进行实验
D.实验结束后固体质量大于ag
【答案】C
【解析】A.实验结束后一定要再次称量剩余固体质量,再通过其它操作可以计算镁铝合金中镁的质量分数,故A正确;B.为了使其充分灼烧,氧气要保证充足,故B正确;C.用空气代替氧气对实验有影响,这是因为高温条件下,镁还能够和氮气、二氧化碳等反应,故C错误;D.灼烧后的固体为氧化镁和氧化铝的混合物,质量大于ag,这是因为氧气参加了反应,故D正确;故答案选C。
7.(2021·济南市·山东省实验中学高三月考)如图是工业利用菱镁矿(主要含MgCO3,还含有Al2O3、FeCO3杂质)制取氯化镁的工艺流程。
下列说法不正确的是( )
A.酸浸池中加入的X酸是硝酸
B.氧化池中通入氯气的目的是将Fe2+氧化为Fe3+
C.沉淀混合物为Fe(OH)3和Al(OH)3
D.在工业上常利用电解熔融氯化镁的方法制取金属镁
【答案】A
【解析】菱镁矿的主要成分是MgCO3,并含少量的Al2O3、FeCO3等,加入过量X酸溶解,根据实验目的,X酸是盐酸;通入氯气将二价铁氧化为三价铁,再加MgO调节pH得到氢氧化铁、氢氧化铝沉淀,过滤分离后,得到氯化镁溶液,将溶液在HCl气流中加热蒸干得到无水氯化镁。
A、工业利用菱镁矿(主要含MgCO3,还含有Al2O3、FeCO3杂质)制取氯化镁,所以酸浸池中加入的X酸是盐酸,故A错误;B、加入氯气将二价铁氧化为三价铁,以便于调pH除铁元素,故B正确;C、根据以上分析可知,加MgO调节pH得到氢氧化铁、氢氧化铝沉淀,所以沉淀混合物为Fe(OH)3和Al(OH)3,故C正确;D、镁是活泼金属,所以在工业上常利用电解熔融氯化镁的方法制取金属镁,故D正确;故选A。
8.(2021·浙江宁波市·高三二模)下列说法正确的是
A.、、都可以由相应单质在一定条件下直接化合得到
B.苯与浓溴水在光照下反应生成溴苯
C.硫在足量的氧气中燃烧生成
D.硫酸铝溶液中滴加过量氨水生成
【答案】A
【解析】A.Mg能与氮气反应生成氮化镁,S的氧化性较弱,将变价金属氧化成较低价金属硫化物,S分别与Fe、Cu反应生成FeS、Cu2S,故A正确;B.苯与液溴在铁或溴化铁作催化剂下发生取代反应,生成溴苯,故B错误;C.无论氧气是否过量,硫与氧气反应生成二氧化硫,故C错误;D.氢氧化铝为两性氢氧化物,但不溶于弱碱,因此硫酸铝与过量氨水反应生成氢氧化铝沉淀,故D错误;故答案为A。
9.(2021·上海松江区·高三二模)镁铝合金可用于制作窗框、卷帘门、防护拦等。下列性质与这些用途无关的是
A.不易生锈 B.强度高 C.密度小 D.导电性好
【答案】D
【解析】镁铝合金不易生锈、强度高且密度小,所以可用于制作窗框、卷帘门、防护拦等。这与镁铝合金的导电性好没有关系。答案选D。
10.(2021·上海杨浦区·高三二模)某管道疏通剂主要成分是NaOH粉末和铝粉,可用于疏通管道中因毛发、残渣等造成的堵塞,使用时会产生大量气泡。对该疏通剂描述正确的是
A.加冷水可提高效果 B.使用时应防明火以免发生爆炸
C.可敞口置于空气中保存 D.NaOH作氧化剂
【答案】B
【解析】A.温度越高反应速率越快,则加热水可提高效果,A描述错误;B.NaOH粉末、铝粉和水反应生成氢气,遇到明火发生爆炸,则使用时应防明火以免发生爆炸,B描述正确;C.NaOH粉末、铝粉和水反应生成氢气,应密封保存,C描述错误;D.铝粉在NaOH的条件下与水反应生成氢气,生成的氢氧化铝与NaOH反应生成偏铝酸钠和水,则水作氧化剂,D描述错误;答案为B。
11.(2021·上海宝山区·高三二模)几种短周期元素的原子半径及主要化合价如下表:
元素代号 | X | Y | Z | W |
原子半径/pm | 160 | 143 | 70 | 66 |
主要化合价 | +2 | +3 | +5、+3、-3 | -2 |
下列叙述正确的是
A.X、Y元素的金属性:X<Y
B.简单氢化物的稳定性:Z>W
C.Y的最高价氧化物对应的水化物能溶于稀氨水
D.Z单质与W的常见单质在放电的条件下化合
【答案】D
【解析】短周期元素X的主要化合价为+2价,Y为+3价,X原子半径比Y大,X、Y原子半径远大于Z、W,则X为Mg,Y为Al,再结合Z的主要化合价可知Z为N,W为O。
A.X为Mg,Y为Al,同周期元素从左往右金属性减弱,则X、Y元素的金属性:X>Y,A错误;B.非金属性越强,简单氢化物越稳定,非金属性:Z(N)<W(O),则简单氢化物的稳定性:Z<W,B错误;C.Y为Al,Al的最高价氧化物对应的水化物为Al(OH)3,能溶于强碱,但不能溶于弱碱溶液稀氨水,C错误;D.Z为N,W为O,二者的单质N2和O2在放电条件下化合为NO,D正确;答案选D。
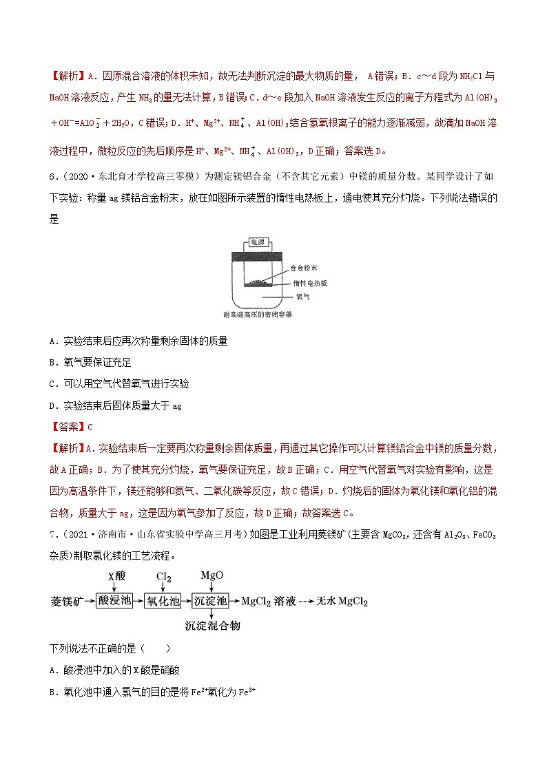
12.(2010·上海浦东新区·高三二模)向用盐酸酸化的MgCl2、FeCl3混合溶液中逐滴滴入NaOH(aq),生成沉淀的质量与滴入NaOH(aq)的体积关系如图。原混合溶液中MgCl2与FeCl3的物质的量之比为
A. B. C. D.
【答案】D
【解析】向用盐酸酸化的MgCl2、FeCl3混合溶液中逐滴滴入NaOH溶液,首先发生反应NaOH+HCl=NaCl+H2O,即为图象中0−a mL,沉淀的质量为0 g;FeCl3只能在酸性较强的溶液中存在,当酸性减弱时,会转化为Fe(OH)3沉淀,从a mL开始,b mL时沉淀完全。b mL时,溶液仍然呈酸性,到c mL时,才开始产生Mg(OH)2沉淀,
令氢氧化钠浓度为x mol/L,Fe3+完全沉淀消耗氢氧化钠为(b−a) mL,结合Fe3++3OH−═Fe(OH)3↓可知,溶液中n(Fe3+)= ×(b−a)×10−3L×xmol/L,Mg2+完全沉淀消耗氢氧化钠为(d−c) mL,结合Mg2++2OH−═Mg(OH)2↓可知,溶液中n(Mg2+)=×(d−c)×10−3L×xmol/L,故原混合溶液中n(MgCl2):n(FeCl3)= ×(d−c)×10−3L×xmol/L: ×(b−a)×10−3L×xmol/L=,D项正确;答案选D。
二、主观题(共3小题,共40分)
13.(2020·湖南常德市高三协作考)(12分)某实验小组学习了反应CO2+2Mg2MgO+C的相关知识后,欲探究镁是否与SO2气体反应,设计了下列实验装置图(注:石棉绒是一种耐火材料,不参与反应)。
请回答下列问题:
(1)仪器a的名称是________。
(2)若A中可供选择固体试剂有:木炭、铜片、亚硫酸钠固体,则装置A中发生反应的化学方程式为__________________________________________
______________________________________________________。
(3)实验完毕后观察到石棉绒上有黄色物质生成,将石棉绒及其附着物投入到稀盐酸中,会产生具有臭鸡蛋气味的气体,则镁与SO2除发生SO2+2Mg2MgO+S反应外,还可能发生的反应是__________________________________。
(4)在装置C、D间插入如图所示装置E,可以获得亚硫酸(H2SO3)溶液。
①实验完毕后,通过________(实验操作名称)可以将E中上、下两层液体分开。
②向亚硫酸溶液中通入空气,溶液的pH会________(填“增大”、“减小”或“不变”),其原因是____________________________________________
________________________________________(用化学方程式表示)。
【答案】(每空2分)(1)(球形)干燥管
(2)Na2SO3+H2SO4(浓)===Na2SO4+SO2↑+H2O
(3)Mg+SMgS(或SO2+3MgMgS+2MgO)
(4)①分液 ②减小 2H2SO3+O2===2H2SO4
【解析】装置A制备二氧化硫,B是干燥装置,C是发生装置,D是尾气处理装置。(1)观察仪器a可知名称为球形干燥管,在尾气处理过程中的作用是为防止倒吸。(2)装置A是制取SO2气体装置,但Cu或木炭与浓硫酸反应需要加热,根据装置不加热特点可知反应为较浓硫酸和亚硫酸钠反应,反应的化学方程式为Na2SO3+H2SO4(浓)===Na2SO4+SO2↑+H2O[或Na2SO3+2H2SO4(浓)===2NaHSO4+SO2↑+H2O];(3)实验完毕后观察到石棉绒上有黄色物质生成,将石棉绒及其附着物投入到稀盐酸中,会产生具有臭鸡蛋气味的气体,说明生成物中含有硫化物MgS,则镁与SO2除发生SO2+2Mg2MgO+S反应外,还可能发生的反应是Mg+SMgS(或SO2+3MgMgS+2MgO)。
(4)①实验完毕后,液体分为上、下两层,可采用分液方法分离。②亚硫酸是弱酸,亚硫酸有强还原性,极易被氧气氧化生成强酸硫酸,溶液的酸性增强,反应的化学方程式为2H2SO3+O2===2H2SO4,因此向亚硫酸溶液中通入空气,溶液的pH会减小。
14.(12分)将镁、铝的混合物共0.2 mol,溶于200 mL 4 mol·L-1的盐酸溶液中,然后再滴加2 mol·L-1的NaOH溶液。请回答下列问题:
(1)若在滴加NaOH溶液的过程中,沉淀质量m随加入NaOH溶液的体积V变化情况如图所示。当V1=160 mL时,则金属粉末中n(Al)=________mol。
(2)O~V1段发生反应的离子方程式为________________________。
(3)若在滴加NaOH溶液的过程中,欲使Mg2+、Al3+刚好沉淀完全,则滴入NaOH溶液的体积V(NaOH)=________mL。
(4)若镁、铝的混合物仍为0.2 mol,其中镁粉的物质的量分数为a,改用200 mL 4 mol·L-1的硫酸溶解此混合物后,再加入840 mL 2 mol·L-1的NaOH溶液,所得沉淀中无Al(OH)3,则a的取值范围为________。
【答案】(每空3分)(1)0.08 (2)H++OH-===H2O (3)400 (4)0.6≤a<1
【解析】(1)结合图像可知,当V1=160 mL时,溶液是MgCl2、AlCl3和NaCl混合液,由Na+守恒可知,n(NaCl)=n(NaOH)=0.16 L×2 mol·L-1=0.32 mol。令MgCl2为x mol,AlCl3为y mol,则:根据Mg原子、Al原子守恒有:x+y=0.2,根据氯离子守恒有:2x+3y+0.32=0.2×4,解得:x=0.12、y=0.08。(2)O~V1段没有产生沉淀,说明加入的氢氧化钠中和过量的盐酸。(3)若在滴加NaOH溶液的过程中,欲使Mg2+、Al3+刚好沉淀完全,此时溶液恰好是氯化钠溶液,则根据氯离子守恒可知氯化钠的物质的量是0.8 mol,则再根据钠离子守恒可知氢氧化钠的物质的量是0.8 mol,所以氢氧化钠溶液的体积是=0.4 L=400 mL。(4)若混合物仍为0.2 mol,其中镁的物质的量分数为a,用200 mL 4 mol·L-1硫酸溶解后,再加入840 mL 2 mol·L-1氢氧化钠溶液,所得溶液无Al(OH)3沉淀,证明生成的氢氧化铝全部和氢氧化钠反应,由上述分析知:当恰好形成沉淀时需要氢氧化钠溶液的体积为(0.2 L×4 mol·L-1×2)÷2 mol/L=0.8 L=800 mL,再加入40 mL 2 mol·L-1氢氧化钠溶液,所得Al(OH)3沉淀完全溶于氢氧化钠生成偏铝酸钠,Al(OH)3+NaOH===NaAlO2+2H2O,n[Al(OH)3]的最大值为0.08 mol,即0<n(Al)≤0.08 mol,n(Mg)+n(Al)=0.2 mol,则0.12≤0.2a,解得a≥0.6,但一定小于1。
15.(16分)铝热反应是铝的一个重要性质,该性质用途十分广泛,不仅被用于焊接钢轨,而且还常被用于冶炼高熔点的金属如钒、铬、锰等。
(1)某校化学兴趣小组同学,取磁性氧化铁按如图甲中的实验装置进行铝热反应,现象很壮观。指明使用镁条和氯酸钾的目的是__;
(2)某同学用图乙装置进行铝热反应。取反应后的“铁块”溶于盐酸,向其中滴加KSCN溶液,溶液未见红色。为测定该实验所得“铁块”中铁元素含量,设计实验流程如图所示。
几种氢氧化物开始沉淀和完全沉淀的pH如下表所示。
| ||||
开始沉淀时的pH | 7.5 | 2.8 | 4.2 | 9.6 |
沉淀完成时的pH | 9.0 | 4.0 | 5 | 11 |
①试剂A为溶液,写出反应II的离子方程式_______;
②反应III调节溶液的目的是_______;
③设计简单实验证明M的成分是而非。
(限选试剂:稀盐酸、稀硫酸、氯水、高锰酸钾溶液、KSCN溶液、双氧水)
操作 | 预期现象 |
取少量M固体于试管中,向其中加入_______,观察 | 固体完全溶解,溶液呈黄色 |
继续向上述溶液中滴入_______,振荡观察 | _______; |
④若最终红棕色粉未M的质量为12.0g,则该“铁块”的纯度是_______;
【答案】(除标注外,每空2分)(1)引发铝热反应 (2)① ②使完全转化为沉淀,而、不沉淀。 ③足量稀硫酸 几滴(少量)高锰酸钾溶液 溶液紫红色未褪去 ④84.0%(4分)
【详解】(1)镁条和氯酸钾的目的是点燃镁条燃烧放热促进氯酸钾分解生成氯化钾和氧气,起到高温引发铝热反应的目的,使用镁条和氯酸钾的目的是引发铝热反应,故答案为:引发铝热反应;
(2)①过氧化氢具有氧化性,能氧化亚铁离子为铁离子,结合原子守恒和电荷守恒配平书写得到离子方程式为:2Fe2++H2O2+2H+=2Fe3++2H2O,故答案为:2Fe2++H2O2+2H+=2Fe3+ 2H2O;
②由表中数据可知,pH=4时Fe3+已经完全沉淀,而Al3+、Mg2+还未开始沉淀,故反应III调节溶液的目的是使完全转化为沉淀,而、不沉淀,故答案为:使完全转化为沉淀,而、不沉淀;
③氧化铁溶于酸生成铁离子的盐溶液,四氧化三铁溶于酸会得到铁离子、亚铁离子的混合溶液,依据铁离子和亚铁离子的检验方法和反应现象分析选择试剂,即检验是否含有亚铁离子设计实验验证,实验证明M的成分是Fe2O3而非Fe3O4.取少量M固体于试管中,向其中加入足量稀硫酸,固体完全溶解,溶液呈黄色,继续向上述溶液中滴入几滴(少量)高锰酸钾溶液,振荡观察溶液紫红色未褪去,说明含有亚铁离子,
故答案为:
操作 | 预期现象 |
足量稀硫酸 |
|
几滴(少量)高锰酸钾溶液 | 溶液紫红色未褪去 |
④最终红色粉未M为Fe2O3,根据10.0g的铁块中的铁元素最终全到了12.0gFe2O3中,故铁原子的质量为:m(Fe)=×2×56gmol=8.4g,故该“铁块”的纯度=×100%=84%,故答案为:84%。
2024届高考化学一轮总复习课时跟踪练5铝镁及其重要化合物: 这是一份2024届高考化学一轮总复习课时跟踪练5铝镁及其重要化合物,共10页。试卷主要包含了选择题,非选择题等内容,欢迎下载使用。
高考化学一轮复习讲练 第3章 第12讲 镁、铝、铜及其化合物 金属冶炼 (含解析): 这是一份高考化学一轮复习讲练 第3章 第12讲 镁、铝、铜及其化合物 金属冶炼 (含解析),共23页。试卷主要包含了常见的铝盐——明矾,4 g B.3,1 L 0,5%~99等内容,欢迎下载使用。
(通用版)高考化学一轮复习讲练测第08讲 铝、镁及其重要化合物(精练)(2份打包,解析版+原卷版,可预览): 这是一份(通用版)高考化学一轮复习讲练测第08讲 铝、镁及其重要化合物(精练)(2份打包,解析版+原卷版,可预览),文件包含通用版高考化学一轮复习讲练测第08讲铝镁及其重要化合物精练解析版doc、通用版高考化学一轮复习讲练测第08讲铝镁及其重要化合物精练原卷版doc等2份试卷配套教学资源,其中试卷共17页, 欢迎下载使用。

