2022年高考数学一轮复习考点练习43《计数原理与排列组合》(含答案详解)
展开一轮复习考点练习43《计数原理与排列组合》
一、选择题
1.将3张不同的奥运会门票分给10名同学中的3人,每人1张,则不同分法的种数是( )
A.2160 B.720 C.240 D.120
2.集合P={x,1},Q={y,1,2},其中x,y∈{1,2,3,…,9},且P⊆Q.把满足上述条件的一对有序整数对(x,y)作为一个点的坐标,则这样的点的个数是( )
A.9 B.14 C.15 D.21
3.在某校举行的羽毛球两人决赛中,采用5局3胜制的比赛规则,先赢3局者获胜,直到决出胜负为止.若甲、乙两名同学参加比赛,则所有可能出现的情形(个人输赢局次的不同视为不同情形)共有( )
A.6种 B.12种 C.18种 D.20种
4.从集合{0,1,2,3,4,5,6}中任取两个互不相等的数a,b组成复数a+bi,其中虚数的个数是( )
A.30 B.42 C.36 D.35
5.某县委将7位大学生志愿者(4男3女)分成两组,分配到两所小学支教,若要求女生不能单独成组,且每组最多5人,则不同的分配方案共有( )
A.36种 B.68种 C.104种 D.110种
6.若无重复数字的三位数满足条件:①个位数字与十位数字之和为奇数,②所有数位上的数字和为偶数,则这样的三位数的个数是( )
A.540 B.480 C.360 D.200
7.身高从矮到高的甲、乙、丙、丁、戊5人排成高矮相间的一个队形,则甲丁不相邻的不同的排法共有( )
A.12 B.14 C.16 D.18
8.将甲、乙等5名交警分配到三个不同路口疏导交通,每个路口至少一人,且甲、乙在同一路口的分配方案共有( )
A.18种 B.24种 C.36种 D.72种
9.某中学高一学习雷锋志愿小组共有16人,其中一班、二班、三班、四班各4人,现从中任选3人,要求这三人不能全是同一个班的学生,且在三班至多选1人,则不同选法的种数为( )
A.484 B.472 C.252 D.232
10.6本不同的书在书架上摆成一排,要求甲、乙两本书必须摆放在两端,丙、丁两本书必须相邻,则不同的摆放方法有( )
A.24种 B.36种 C.48种 D.60种
11.某班组织文艺晚会,准备从A,B等8个节目中选出4个节目演出,要求A,B两个节目至少有一个选中,且A,B同时选中时,它们的演出顺序不能相邻,那么不同演出顺序的种数为( )
A.1 860 B.1 320 C.1 140 D.1 020
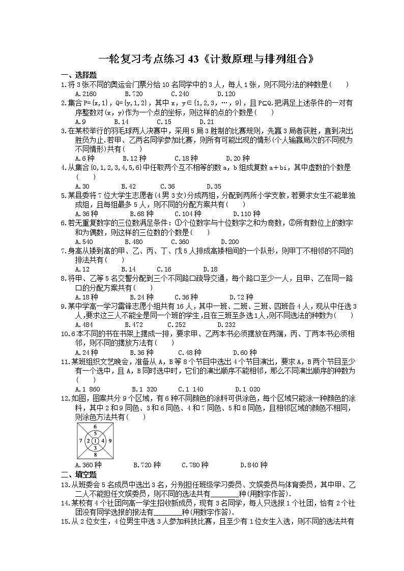
12.如图,图案共分9个区域,有6种不同颜色的涂料可供涂色,每个区域只能涂一种颜色的涂料,其中2和9同色、3和6同色、4和7同色、5和8同色,且相邻区域的颜色不相同,则涂色方法共有( )
A.360种 B.720种 C.780种 D.840种
二、填空题
13.从班委会5名成员中选出3名,分别担任班级学习委员、文娱委员与体育委员,其中甲、乙二人不能担任文娱委员,则不同的选法共有________种(用数字作答).
14.某校有4个社团向高一学生招收新成员,现有3名同学,每人只选报1个社团,恰有2个社团没有同学选报的报法有________种(用数字作答).
15.从2位女生,4位男生中选3人参加科技比赛,且至少有1位女生入选,则不同的选法共有________种.(用数字填写答案)
16.公安部新修订的《机动车登记规定》正式实施后,小型汽车的号牌已经可以采用“自主编排”的方式进行编排.某人欲选由A,B,C,D,E中的两个不同字母,和1,2,3,4,5中的三个不同数字(三个数字都相邻)组成一个号牌,则他选择号牌的方法种数为________.
0.答案解析
1.答案为:B
解析:第1张有10种分法,第2张有9种分法,第3张有8种分法,共有10×9×8=720种分法.
2.答案为:B
解析:当x=2时,x≠y,点的个数为1×7=7(个).
当x≠2时,由P⊆Q,∴x=y.∴x可从3,4,5,6,7,8,9中取,有7种方法.
因此满足条件的点共有7+7=14(个).
3.答案为:D
解析:分三种情况:恰好打3局(一人赢3局),有2种情形;恰好打4局(一人前3局中赢2局,输1局,第4局赢),共有2C=6种情形;恰好打5局(一人前4局中赢2局,输2局,第5局赢),共有2C=12种情形.所有可能出现的情形共有2+6+12=20(种).
4.答案为:C;
解析:因为a+bi为虚数,所以b≠0,即b有6种取法,a有6种取法,由分步乘法计数原理知可以组成6×6=36个虚数.
5.答案为:C;
解析:分组的方案有3、4和2、5两类,第一类有(C-1)·A=68(种);
第二类有(C-C)·A=36(种),所以共有N=68+36=104(种).
6.答案为:D;
解析:由个位数字与十位数字之和为奇数知个位数字、十位数字1奇1偶,有CCA=50(种)排法;所有数位上的数字和为偶数,则百位数字是奇数,有C=4(种)满足题意的选法,故满足题意的三位数共有50×4=200(个).
7.答案为:B;
解析:从矮到高的甲、乙、丙、丁、戊5人的身高可记为1,2,3,4,5.要求1,4不相邻.分四类:①先排4,5时,则1只有1种排法,2,3在剩余的两个位上,这样有AA=4(种)排法;②先排3,5时,则4只有1种排法,2,1在剩余的两个位上,这样有AA=4种排法;③先排1,2时,则4只有1种排法,3,5在剩余的两个位上,这样有AA=4(种)排法;④先排1,3时,则这样的数只有两个,即21534,43512,只有两种排法.综上共有4+4+4+2=14(种)排法,故选B.
8.答案为:C;
解析:不同的分配方案可分为以下两种情况:①甲、乙两人在一个路口,其余三人分配在另外的两个路口,其不同的分配方案有CA=18(种);②甲、乙所在路口分配三人,另外两个路口各分配一个人,其不同的分配方案有CA=18(种).由分类加法计数原理可知不同的分配方案共有18+18=36(种).
9.答案为:B;
解析:若三班有1人入选,则另两人从三班以外的12人中选取,共有CC=264(种)选法.若三班没有人入选,则要从三班以外的12人中选3人,又这3人不能全来自同一个班,故有C-3C=208(种)选法.故总共有264+208=472(种)不同的选法.
10.答案为:A;
解析:由题意知将甲、乙两本书放在两端有A种放法,将丙、丁两本书捆绑,与剩余的两本书排列,有A种放法,将相邻的丙、丁两本书排列,有A种放法,所以不同的摆放方法有A×A×A=24(种),故选A.
11.答案为:C;
解析:当A,B节目中只选其中一个时,共有CCA=960(种)演出顺序;当A,B节目都被选中时,由插空法得共有CAA=180(种)演出顺序,所以一共有1 140种演出顺序.
12.答案为:B;
解析:由题意知2,3,4,5的颜色都不相同,先涂1:有6种方法,再涂2,3,4,5,有A种方法,故一共有6×A=720(种).
13.答案为:36
解析:第一步,先选出文娱委员,因为甲、乙不能担任,所以从剩下的3人中选1人当文娱委员,有3种选法.
第二步,从剩下的4人中选学习委员和体育委员,又可分两步进行:先选学习委员有4种选法,再选体育委员有3种选法.由分步乘法计数原理可得,不同的选法共有3×4×3=36(种).
14.答案为:36;
解析:法一:第一步,选2名同学报名某个社团,有C·C=12种报法;
第二步,从剩余的3个社团里选一个社团安排另一名同学,有C·C=3种报法.
由分步乘法计数原理得共有12×3=36种报法.
法二:第一步,将3名同学分成两组,一组1人,一组2人,共C种方法;
第二步,从4个社团里选取2个社团让两组同学分别报名,共A种方法.
由分步乘法计数原理得共有C·A=36(种).
15.答案为:16;
解析:法一:(直接法)按参加的女生人数可分两类:只有1位女生参加有CC种,
有2位女生参加有CC种.故共有CC+CC=2×6+4=16(种).
法二:(间接法)从2位女生,4位男生中选3人,共有C种情况,没有女生参加的情况有C种,故共有C-C=20-4=16(种).
16.答案为:3 600
解析:三个数字相邻,则共有A种情况,在A,B,C,D,E中选两个不同的字母,共有A种不同的情况,这两个字母形成三个空,将数字整体插空,共C种情况,综上所述,此人选择号牌的方法种数有AAC=60×20×3=3 600.
高考数学一轮复习作业本10.1 计数原理与排列组合(含答案): 这是一份高考数学一轮复习作业本10.1 计数原理与排列组合(含答案),共5页。
新高考数学一轮复习考点练习考点47 排列组合 (含解析): 这是一份新高考数学一轮复习考点练习考点47 排列组合 (含解析),共8页。试卷主要包含了排列,排列数, 【2020全国高三其他模拟, 【2020江西高三二模等内容,欢迎下载使用。
(通用版)高考数学(文数)一轮复习考点梳理与过关练习43《独立性检验》(含详解): 这是一份(通用版)高考数学(文数)一轮复习考点梳理与过关练习43《独立性检验》(含详解),共23页。试卷主要包含了独立性检验,独立性检验的一般步骤,给出如下列联表,已知下列命题等内容,欢迎下载使用。

