初中沪教版第2节 化学反应中的质量关系学案设计
展开第2节 化学反应中的质量关系
质量守恒定律的实验探究
1.实验探究
2.质量守恒定律的概念: 参加化学反应的 各物质的质量总和等于 反应后生成的 各物质的质量总和。
质量守恒定律的微观解释
1.化学反应的实质:化学反应的过程就是参加反应的各物质(反应物)的 原子重新组合 而生成其他物质(生成物)的过程。
2.质量守恒定律的微观解释:在化学变化中,组成物质的各种元素的原子种类
不变 ,原子数目和质量 不变 。
【漫画助学】
“点石成金”可信吗?
提示:化学反应前后元素的种类不发生变化。石头中不含金元素,不可能生成金。
【漫画助学】
化学反应前后,元素和原子都不发生变化。
探究点一 质量守恒定律的探究实验
分析以下四个实验,回答相关问题
【探究问题】
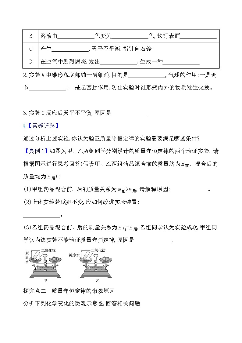
1.实验现象的分析
2.实验A中锥形瓶底部铺一层细沙,目的是 防止红磷燃烧时锥形瓶底部因受热不均匀而炸裂 ,气球的作用:一是调节 锥形瓶内的压强,起缓冲作用 ;二是起密封作用,防止实验时锥形瓶内外的物质发生交换。
3.实验C反应后天平不平衡,原因是 实验C中碳酸钙和盐酸反应生成了二氧化碳气体,逸散到空气中,故天平不平衡。
【素养迁移】
通过分析上述实验,你认为验证质量守恒定律的实验需要满足哪些条件?
提示:实验所选药品之间一定要发生化学反应,并且现象明显;有气体参加或生成的反应一定要在密闭容器中进行。
【典例1】如图为甲、乙两组同学分别设计的质量守恒定律的两个验证实验。请根据图示进行思考回答(假设甲、乙两组药品混合前的质量均为m前、混合后的质量均为m后):
(1)甲组药品混合前、后的质量关系为m前>m后,请解释原因: 双氧水在二氧化锰的催化作用下分解为水和氧气,生成的氧气逸散到空气中 。
(2)上述实验若试剂不变,应如何改进实验装置:
把烧杯换成锥形瓶,并且在瓶口上套上一个气球。
(3)乙组药品混合前、后的质量关系为m前=m后,乙组同学认为实验成功,甲组同学认为该实验不能验证质量守恒定律,原因是 二氧化锰与水不能反应 。
探究点二 质量守恒定律的微观原因
分析下列化学变化的微观示意图,回答相关问题
【探究问题】
化学反应前后分子的种类和数目一定不变吗?
分析比较
结论:化学变化前后分子的种类 一定变 ,分子的数目 可能变 。
【素养迁移】
从宏观和微观两个角度理解质量守恒定律,化学反应前后有“六个不改变,两个一定变,一个可能变”,请结合你的分析,将下图填写完整:(易错点)
【典例2】(2020·扬州中考)某反应前后分子变化的微观示意图如下,下列说法正确的是(D)
A.反应后原子的数目增加
B.反应后原子的种类增加
C.反应前后分子的数目不变
D.反应前后物质的总质量不变
1.在化学变化中,下列说法正确的是(C)
①原子的种类、元素的种类、分子的种类均不变
②原子的数目、分子的数目均不变
③原子的质量、元素的质量、物质的总质量均不变
④原子核的种类、数量、质量均不变
A.①② B.①③ C.③④ D.②④
2.(2020·扬州中考)潜艇供氧的一种反应原理为2X+2CO22Na2CO3+O2,其中X的化学式是(C)
A.NaB.Na2OC.Na2O2 D.NaOH
3.如图是通过白磷燃烧来验证质量守恒定律的实验,下列关于该实验的说法正确的是(B)
A.实验过程中气球一直变大
B.该反应遵循质量守恒定律
C.燃烧结束,立即将锥形瓶放在天平上称量
D.反应前锥形瓶内白磷和氧气的总质量一定等于反应后生成五氧化二磷的质量
4.氯酸钾和二氧化锰的混合物共A克,加热完全反应后得到B克氧气和C克氯化钾,则混合物中二氧化锰的质量为(B)
A.(A+B-C)克B.(A-B-C)克
C.(A+B+C)克D.(A+C)克
5.(2020·河南中考)氯碱工业是以电解食盐水为基础的基本化学工业,电解食盐水不可能生成的是(D)
A.H2B.Cl2
C.NaOHD.NaNO3
6.(2021·石嘴山期末)已知反应:3A+2B2C+D,A、B两物质的质量比为4∶3,完全反应后生成C和D的质量共140 g,则该反应消耗A的质量为(D)
A.120 gB.90 g
C.60 gD.80 g
7.(2020·哈尔滨中考)从宏观走进微观,探寻变化的奥秘。如图是氧化汞分解的微观模拟图,请回答下列问题:
(1)在C图中将相关粒子图形补充完整。
答:
(2)A到B变化的微观实质是 氧化汞分子发生分解生成氧原子和汞原子 。
(3)画出氧原子的结构示意图 。
1.下列实验能够直接用于验证质量守恒定律的是(B)
2.(2020·天水中考)在一密闭容器中加入a、b、c、d四种物质,测得反应前后各物质的质量如下表。
下列说法正确的是(D)
A.x等于90
B.b可能是单质
C.c一定是催化剂
D.参加反应的a与d的质量比为7∶8
3.(2020·邵阳中考)已知某纯净物4.6 g在足量的氧气中充分燃烧后,生成8.8 g二氧化碳和5.4 g水。下列关于该纯净物组成的说法正确的是(B)
A.只含有碳、氢元素
B.一定含有碳、氢、氧三种元素
C.一定含有碳、氢元素,可能含有氧元素
D.一定含有碳元素,可能含有氢、氧元素
4.化学的发展趋势是从宏观到微观、由定性到定量。如图是化学反应前后质量测定的实验:碳酸钠由 钠元素、碳元素、氧元素 组成;由Na+和 C (填离子符号)构成。称量反应前物质的总质量后,将试管中的盐酸倒入烧杯中,观察到的实验现象是 产生大量气泡 。放回天平重新称量,天平 向右偏 (填“平衡”“向左偏”或“向右偏”)。用具体的反应物和生成物解释天平变化的原因是参加化学反应的碳酸钠和氯化氢的 质量总和等于生成的氯化钠、水和二氧化碳的质量总和,由于生成的二氧化碳气体逸出,所以天平的指针偏向右侧 。
实验名称
实验现象
文字表达式
结论
氢氧化钠溶液与硫酸铜溶液反应
有 蓝色沉淀 产生,反应前后,天平 保持平衡
氢氧化钠+硫酸铜硫酸钠+氢氧化铜
反应前后物质的总质量 无 变化(填“有”或“无”)
碳酸钙与盐酸反应
石灰石表面有 气泡 产生,反应前后,天平 保持平衡
碳酸钙+盐酸氯化钙+水+二氧化碳
反应前后物质的总质量 无 变化(填“有”或“无”)
实验
现象
A
红磷燃烧,产生大量白烟,小气球鼓起,冷却后变得更瘪,天平平衡
B
溶液由 蓝 色变为 浅绿 色,铁钉表面 有红色固体析出
C
产生 大量气泡 ,天平不平衡,指针向右偏
D
在空气中剧烈燃烧,发出 耀眼的白光 ,生成一种 白色固体
项目
变化
反应前
反应后
分子种类
变化一
H2O
H2、O2
分子总数
2
2+1
分子种类
变化二
H2、Cl2
HCl
分子总数
1+1
2
物质
a
b
c
d
反应前的质量/g
40
40
10
32
反应后的质量/g
12
x
10
0
初中沪教版第2节 化学反应中的质量关系优质学案及答案: 这是一份初中沪教版第2节 化学反应中的质量关系优质学案及答案,文件包含第5章单元复习整合导学案教师版2023-2024沪教版化学九年级上册docx、第5章单元复习整合导学案学生版2023-2024沪教版化学九年级上册docx等2份学案配套教学资源,其中学案共8页, 欢迎下载使用。
初中化学沪教版九年级上册第4章 认识化学变化第2节 化学反应中的质量关系导学案: 这是一份初中化学沪教版九年级上册第4章 认识化学变化第2节 化学反应中的质量关系导学案,共3页。学案主要包含了目标定向,个体自学,同伴互导,教师解难,练习检测,补充学习等内容,欢迎下载使用。
初中化学沪教版九年级上册第2节 化学反应中的质量关系优秀导学案: 这是一份初中化学沪教版九年级上册第2节 化学反应中的质量关系优秀导学案,共5页。学案主要包含了学习目标,学习重点,学习难点,学习过程,旧知回顾,新知导学,课堂作业,课后训练等内容,欢迎下载使用。

