人教部编版九年级上册第四单元 封建时代的亚洲国家第12课 阿拉伯帝国课后测评
展开知识点1 穆罕默德创立伊斯兰教
背景:
(1)6世纪末7世纪初,阿拉伯半岛各部落之间为争夺水源与牧场,相互仇杀。
(2)氏族部落盛行多神崇拜,麦加等地信奉________,但并不排斥其他神灵。
创立:________于________世纪初创立了伊斯兰教。
发展:
知识点2 阿拉伯帝国
形成:8世纪中期,帝国的版图横跨______、______、______三大洲,是当时世界上疆域最大的帝国。伴随着帝国的扩张,________向外传播。
专制统治:穆罕默德的继承者被称为“________”。阿拉伯帝国实行哈里发中央集权统治。哈里发集政权、军权和神权于一身,既是帝国最高元首,又是全体穆斯林的宗教领袖。
灭亡:1258年,蒙古人攻陷巴格达,阿拉伯帝国灭亡。
知识点3 阿拉伯文化
发展原因:哈里发重视知识,认为“________________________”。
表现:
影响:阿拉伯人担当了沟通____________的角色,为世界文化的发展作出了卓越贡献。中国的造纸术、指南针、火药等重大发明和印度的棉花、食糖等都是由阿拉伯人传入欧洲的。
知识演练
核心知识点——穆罕默德创立伊斯兰教
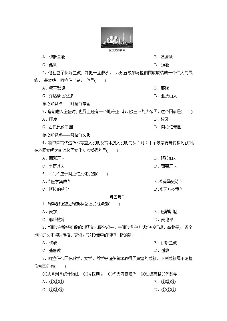
1.根据所学知识,指出右图是哪个宗教的著名活动场所( )
A.伊斯兰教B.基督教
C.佛教D.道教
2.他创立了伊斯兰教,并把一盘散沙、 四分五裂的阿拉伯民族联结成一个伟大的民族, 基本统一阿拉伯半岛。 他是( )
A.穆罕默德B.耶稣
C.乔达摩·悉达多D.亚历山大
核心知识点——阿拉伯帝国
3.唐朝进入全盛时,世界上还有一个地跨亚、非、欧三洲的大帝国,这个国家是( )
A.印度B.埃及
C.古巴比伦王国D.阿拉伯帝国
核心知识点——阿拉伯文化
4.将中国古代造纸术等重大发明及古印度人发明的从0到9十个数字符号传播到欧洲,在不同文明之间架起了文化交流桥梁的是( )
A.西班牙人B.阿拉伯人
C.土耳其人D.葡萄牙人
5.下列不属于阿拉伯文化的是( )
A.《医学集成》B.《荷马史诗》
C.阿拉伯数字D.《天方夜谭》
巩固提升
1.穆罕默德建立穆斯林公社的地点是( )
A.麦加B.巴勒斯坦
C.耶路撒冷D.麦地那
2.“通过宗教将松散的部落文化联合起来,并通过各种方式(包括征战、商业等),各个地区的文化得以传播、交流。”这段话中的“宗教”指的是( )
A.佛教B.伊斯兰教
C.基督教D.道教
3.阿拉伯帝国在科学、文学、哲学等诸多领域取得了辉煌的成就。下列成就属于阿拉伯帝国的有( )
①从0到9的计数法 ②《医典》 ③《天方夜谭》 ④创造完整的代数学
A.①②③B.①②④
C.①③④D.②③④
4.阿拉伯帝国繁荣时期,哈里发认为“人最美的装饰是________”。( )
A.体魄B.知识
C.信仰D.财富
5.下图中的书籍生动地描绘了哪一帝国丰富的社会生活( )
A.古代埃及
B.古代希腊
C.古代罗马
D.古代阿拉伯
6.地中海沿岸是古代诸多文明演绎的舞台。阅读材料,回答问题。(14分)(核心素养要点:勇于探究)
材料一 两大帝国的疆域图。
(1)请写出图一、图二所示帝国的名称。(2分)
材料二 两大帝国的文明。
(2)图三和图四分别是材料一中哪一帝国的文明代表?分别说出图三和图四对世界文明的巨大影响。(4分)
材料三 这两大帝国的扩张无疑是古代史上突破相互孤立隔绝的重大事件。但横贯亚欧大陆丝绸古道上的商队来往……对传播生产技术、文化知识于古代世界各地也许是更为重要的。
——吴于廑、齐世荣《世界史·古代史编》
(3)根据材料三和所学知识,请说说你对古代世界扩张的认识。(4分)
(4)根据上述材料,归纳两大帝国的共同特点。(4分)
7.阅读材料,回答问题。(6分)
材料 阿拉伯人创造了在世界上占有重要地位的阿拉伯文化。它承前启后,沟通中西。阿拉伯人善于学习各国有用的东西,吸收希腊、波斯、印度和中国的文化,并发扬光大。阿拉伯人改进印度人的数字和计数法,使用了印度人所创造的“0”的符号和十进位法,并把它传到欧洲,人们称其为“阿拉伯数字”。阿拉伯人还把中国的造纸术、印刷术、指南针、火药等四大发明和印度的稻米、棉花等作物传到欧洲,把西方的医学、化学传到东方。文学名著《一千零一夜》以波斯故事为蓝本,吸收了印度、阿拉伯、埃及、希腊等地的童话、传说、传奇等,本身就是东西方文化的结晶。
(1)根据材料对以下表述做出判断:直接从材料中得出的,在括号内画“√”;违背材料所表达意思的,在括号内画“×”;材料没有涉及的,在括号内画“○”。(4分)
①阿拉伯人创造了“0”的符号和十进位法。( )
②阿拉伯人在东西方文明的交流中起着桥梁的作用。( )
③阿拉伯人曾经建立起一个地跨亚、非、欧三洲的大帝国。( )
④《一千零一夜》全是反映阿拉伯帝国境内社会生活的故事。( )
(2)根据材料,归纳阿拉伯人对文化的态度。(2分)
答案
知识点1 穆罕默德创立伊斯兰教
背景:(2)安拉
创立:穆罕默德 7
发展:麦地那 穆斯林 麦加
阿拉伯半岛
知识点2 阿拉伯帝国
形成:亚 欧 非 伊斯兰教
专制统治:哈里发
知识点3 阿拉伯文化
发展原因:人最美的装饰是知识
表现:智慧宫 阿拉伯数字 医学集成 天方夜谭
影响:东西方文化
核心知识点——穆罕默德创立伊斯兰教
1-5 AADBB 1-5 DBDBD
6.(1)图一:阿拉伯帝国;(1分)图二:罗马帝国。(1分)
(2)图三:阿拉伯帝国;(1分)图四:罗马帝国。(1分)图三:阿拉伯人改造了古印度人发明的从0到9的计数法,并传播到欧洲。(1分)图四:《十二铜表法》是罗马的第一部成文法,罗马法是影响广泛而深远的古代法律体系,成为近代许多西方国家法律的基础。(1分)
(3)①扩张中伴随着暴力、奴役和掠夺。(2分)②在客观上促进了不同文化的交流与融合,使世界各地的联系越来越密切。(2分)
(4)①都地跨亚、非、欧三大洲。②都创造了辉煌的文化成就,为世界文明的发展作出了重要贡献。③都在扩张中促进了文化的交流,加强了世界各地之间的联系。(答对任意两点即可,每点2分)
7.(1)× √ ○ × (2)吸收外来文化并发扬光大。(2分)
麦加传教
遭到当地传统势力的反对
建立公社
622年,迁居________,建立________公社,阿拉伯国家的雏形由此诞生
出兵麦加
630年, 穆罕默德率穆斯林占领________
半岛统一
630年以后, 半岛各部落纷纷遣使麦地那,承认穆罕默德的统治地位,____________基本统一
建筑
830年,哈里发在巴格达设立“________”
数字
阿拉伯人改造了古印度人从0到9的计数法,形成“____________”,创造了完整的代数学
医学
《____________》《医典》被欧洲医学界奉为经典
文学
《____________》是阿拉伯文学的瑰宝
初中历史人教部编版九年级上册第12课 阿拉伯帝国练习题: 这是一份初中历史人教部编版九年级上册第12课 阿拉伯帝国练习题,共10页。试卷主要包含了创立伊斯兰教的是,伊斯兰教创立于,下列作品是阿拉伯文学瑰宝的是,下列属于古代阿拉伯文化成就的是等内容,欢迎下载使用。
初中历史人教部编版九年级上册第12课 阿拉伯帝国课后测评: 这是一份初中历史人教部编版九年级上册第12课 阿拉伯帝国课后测评,共10页。试卷主要包含了创立伊斯兰教的是,伊斯兰教创立于,下列作品是阿拉伯文学瑰宝的是,下列属于古代阿拉伯文化成就的是等内容,欢迎下载使用。
初中历史人教部编版九年级上册第11课 古代日本习题: 这是一份初中历史人教部编版九年级上册第11课 古代日本习题,共6页。试卷主要包含了史学家张传玺在书中写道,日本幕府统治时期长达近,阅读下列材料,回答问题等内容,欢迎下载使用。

