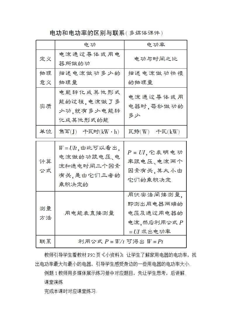
- 人教版九下物理18.1《电能 电功》课件+教案+素材 课件 28 次下载
- 人教版九下物理18.2《电功率》第2课时 课件+教案 课件 33 次下载
- 人教版九下物理18.3《测量小灯泡的电功率》课件+教案+素材 课件 27 次下载
- 人教版九下物理18.4《焦耳定律》课件+教案+素材 课件 26 次下载
- 人教版九下物理 第十八章 章节复习 课件+教案 课件 28 次下载
人教版九年级全册第2节 电功率精品课件ppt
展开1.理解电功率的概念,知道电功率是表示消耗电能快慢的物理量.2.知道电功率的单位是W或kW.3.理解用电器的额定功率,知道额定功率是在额定电压下工作时的功率.4.会应用电功率的定义式P=W/t进行简单的计算.
观察电能表,常常可以发现:在使用一只节能灯时,表上铝盘转得慢,而在使用电热水器时,铝盘转得快。说明铝盘转动的快慢与用电器的种类有关!这两种用电器有什么不同?下面我们来看它们的铭牌。
节能灯上的“24W”和电热水器上的“2200 W”的字样是什么意思?
节能灯上的“24 W”和电热水器上的“2200 W”表示消耗电能的快慢,“100 W”比“40 W”灯泡消耗电能快!物理学中用电功率表示消耗电能的快慢!
(1)电功率的意义:表示电流做功快慢的物理量,用符号P表示。
(2)电功率的单位:电功率的国际单位是瓦特,简称瓦,符号W。
常用的电功率单位还有 千瓦(kW)和毫瓦(mW), 1kW=1000W,1W=1000mW。
(3)电功率的定义:电功率等于电功与时间之比.
又因为W=Pt=UIt,则
W ——焦耳(J)
t —— 秒(s)
P ——瓦特(W)
kW · h 和 kW 是两个不同物理量的单位。
如果 P 和 t 的单位分别用 kW、h,那么它们相乘之后,就得到电能的另一个单位:千瓦时(度)。
=1000W×3600s
即:1kW·h=3.6×106J
例1 某电视机的电功率是150W,每天使用3h,一个月用电多少千瓦时?
解 : P = 150W = 0.15kW t = 3h×30 = 90h
W = Pt = 0.15kW×90h = 13.5kW·h
已知:U=220V I=4.5A t=10min=600s.
= 220V× 4.5A
= 990W ×600s
= 5.94 ×105J
= 0.165kW·h
答:这只电熨斗的电功率为990W。熨烫一件衣服需10min,电流做了5.94 ×105J的功,合0.165kW·h。
例2 小明家有一只电熨斗,接入220V的电路中工作时,通过的电流为4.5A,这只电熨斗的电功率多大?熨烫一件衣服需10min,电流做了多少功?合多少kW·h?
不同用电器的电功率一般不同,那么,在不同情况下,比如在不同电压下,同一个用电器的功率总是一样的吗?
将灯泡“PZ220 40”分别接在220V和110V电压下观察灯泡亮度.
额定电压:用电器正常工作时的电压。额定电流:用电器在额定电压下正常工作的电流。额定功率:用电器在额定电压下工作时的功率。
实验表明,不同电压下,同一个用电器的电功率不一样大。
“220”表示此灯的额定电压是220V
“40”表示此灯的额定功率为40W
由于电网供电存在电压过低或过高等问题,有时需要使用稳压器提供稳定的电压使电气设备能正成工作。
1. 1 度电可以供 40 W 的灯泡工作多长时间?
答:1 度电可以供 40 W 的灯泡工作 25 h。
2.一台电视机 5 h 耗电 1 度,这台电视机的功率是多少?
答:这台电视机的功率是 200 W。
3.以下家用电器正常工作时,电功率大约为l kW的是( ) A.微波炉 B.电冰箱 C.电风扇 D.电视机
本课介绍了电功率的概念、单位、公式,延伸了千瓦时的来历、额定电压和额定功率等知识。电功率是描述电流做功快慢的物理量;电功率的单位有两个,一是导出单位,二是国际单位制中的单位,它们的换算关系为1J/s=1W。
1.从课后习题中选取;2.完成练习册本课时的习题。
一位电视记者在讲到某工厂上半年共节电5000kW·h 的时候,手举一只理发用电吹风说:“我这只电吹风是500瓦的,也就是0.5千瓦,这个厂节省的电力可以开动10000个这样的电吹风。”这位记者错在哪里?
“5000kW·h”是节约的电能,而不是供电的电功率5000kW.
人教版九年级全册第十八章 电功率第2节 电功率获奖课件ppt: 这是一份人教版九年级全册第十八章 电功率第2节 电功率获奖课件ppt,共32页。PPT课件主要包含了比一比看谁反应快等内容,欢迎下载使用。
人教版九年级全册第十八章 电功率第2节 电功率一等奖ppt课件: 这是一份人教版九年级全册第十八章 电功率第2节 电功率一等奖ppt课件,文件包含182电功率课件pptx、182电功率教案doc、182电功率练习doc等3份课件配套教学资源,其中PPT共30页, 欢迎下载使用。
初中人教版第2节 电功率课前预习课件ppt: 这是一份初中人教版第2节 电功率课前预习课件ppt,文件包含第2课时额定功率与实际功率pptx、第1课时电功率pptx、第1课时电功率DOCX、第2课时额定功率及电功率的计算DOCX、初中物理仿真实验电能表的使用mp4、小灯泡的电功率flv、用电能表测量电功率高清FLV等7份课件配套教学资源,其中PPT共36页, 欢迎下载使用。

