必修 第二册第2节 从化石燃料中获取有机化合物优质课课件ppt
展开第三章 简单的有机化合物
第二节 从化石燃料中获取有机化合物
第三课时 煤的干馏与苯
本课时是教材第三章第二节第三课时的内容,该课时主要研究芳香烃的典型代表物——苯的性质。首先是在第一课时直接燃煤的缺点的基础上,继续介绍煤的综合利用的一种方式干馏。煤的综合利用具有重要的生产价值,同时还能解决环境问题。通过表格呈现煤的干馏的主要产物,帮助学生了解煤化工的实质及煤化工产品在生产、生活中的重要应用。其次从煤的干馏产物引出苯之后,引导学生以观察思考与分析综合的方式认识苯的组成结构和主要化学性质。在之前的学习中,学生已经知道了不饱和烃的性质和取代反应、加成反应类型,但是对于苯的结构好的化学性质还不了解。通过本课时的学习,学生可以更进一步地认识苯的化学性质,更好地理解芳香烃的化学性质,为今后芳香烃的学习打下坚实的基础。
宏观辨识与微观探析:能根据实验现象辨识苯的结构特征,能联系苯的组成和结构解释有关的宏观现象。并能依据物质的微观结构,预测物质的性质。
证据推理与模型认知:能从苯的有关实验事实中提取证据,建立苯的结构模型。能从宏观和微观结合上收集证据,能依据证据从不同视角解释或推理苯的组成、结构、性质与变化。
科学精神与社会责任:能通过煤的干馏说明化学对人类文明的伟大贡献,主动关心与煤的利用有关的社会热点问题,形成合理利用自然资源的观念。
煤的干馏与苯的性质
学生预习本课内容;教师准备多媒体课件。
【情景引入1】苯宝宝表情包越来越火,化学人都喜欢。。。
【情景引入2】“芳香杀手”——苯
俗话说:“无醛不成胶,无苯不成漆。”大部分人只知道甲醛有毒,而忽略了苯的危害。苯是一种无色、具有特殊芳香气味的液体。国际卫生组织已经把苯定为强烈致癌物质,苯可以引起白血病和再生障碍性贫血也被医学界公认。室内环境检测中心检测发现,某些室内空气中的苯严重超标,超过国家标准5倍以上。
【投影】苯宝宝表情包、家具散发苯等有毒气体
【过渡】在日常聊天时,苯宝宝表情包受到了年青一代化学人的欢迎,但是真实的苯却没有那么可爱,是有毒的,特别是装修时一些家具会散发苯等一系列有毒气体。那么苯具有什么性质?装修时该如何减少苯的危害?这节课我们一起来研究苯的有关性质,苯是煤干馏的主要产物。
【板书】3.2.3 煤的干馏与苯
【过渡】在第一课时我们提到了直接燃煤的缺点,对于化石燃料煤我们要进行综合利用,减少资源浪费,减少环境污染。煤的综合利用主要包括气化、液化和干馏。
【讲解】煤的气化是将煤中的有机物及碳转化为可燃性气体的过程。制得的CO和H2的混合气体就是水煤气;煤的液化是在一定条件下将煤转化液体燃料(液态碳氢化合物和含氧有机化合物)的过程;煤的干馏是将煤隔绝空气加强热使其分解的过程。
【板书】一、煤的综合利用
1.煤的气化
2.煤的液化
3.煤的干馏
【投影】煤的干馏的产物
【过渡】煤的干馏主要产物是出炉煤气、煤焦油和焦炭,其中出炉煤气和煤焦油中都含有苯。化学家发现和研究苯经历了漫长的过程。
【科学史话】苯的发现之旅
1825年,英国科学家法拉第在煤气灯中首先发现苯,并测得其含碳量,确定其最简式为CH;1834年,德国科学家米希尔里希制得苯,并将其命名为苯;之后,法国化学家日拉尔等确定其分子量为78,苯分子式为 。
【学生活动】计算并推测出苯的分子式。
【讲解】苯的分子式为C6H6,那么它的性质如何呢?观察实验室中的苯试剂,并总结归纳苯的物理性质。
【板书】二、苯
1.物理性质
无色、有特殊气味、有毒的液体,密度比水小,难溶于水,沸点小于100℃(为80.5℃),易挥发,熔点为5.5℃,当温度低于5.5℃时苯就会凝结成无色的晶体。
【过渡】虽然知道了苯分子的组成,但是关于苯分子的结构的发现和探究却让德国化学家凯库勒费劲了脑汁,以至于日思夜想,终于想到了结果。
【科学史话】“梦的启示”
19世纪60年代,德国化学家凯库勒已经知道苯的分子式为C6H6,但它们是如何排列、连接的呢?他提出多种可能的排法,但经过推敲后都放弃了,他被这件工作弄得疲惫不堪。一天,他搁下写满字的厚厚一叠纸便朦胧地睡了。他在梦中看见6个碳原子组成了古怪的形状。6个碳原子组成的“蛇”不断“弯弯曲曲地蠕动着”。突然这条蛇似乎被什么东西所激怒,它狠狠地咬着自己的尾巴,后来牢牢地衔在尾巴尖,就此不动了。凯库勒哆嗦一下,醒了过来。多么奇怪的梦啊,总共只有一瞬间的梦,但是在他眼前的原子和分子却没有消失,他记住了在梦中看见的分子中原子的排列顺序,也许这就是答案吧?他匆匆地在纸上写下了他所能够回想的一切,后来凯库勒提出了两点假设。
(1)苯的六个碳原子形成闭合环状,即平面六边形;
(2)每个碳原子均连接一个氢原子,各碳原子间存在着单、双键交替形式。
【交流研讨】
- 如果苯分子为上述结构,则其可能具有什么重要的化学性质?
2.能否设计实验方案来证明?
【学生活动】以小组为单位讨论,设计方案。
若存在碳碳双键,则性质应与乙烯性质相似。
能否使溴的四氯化碳溶液褪色(发生加成反应)?
能否使酸性高锰酸钾溶液褪色 (发生氧化反应)?
【演示实验】苯与溴的四氯化碳溶液、酸性高锰酸钾溶液的反应
【观察思考】比较苯与乙烯的化学性质
向两支分别装有少量酸性KMnO4溶液和溴的四氯化碳溶液的试管中滴入苯,振荡试管,静置后观察现象。
| 酸性KMnO4溶液与苯 | 溴的四氯化碳溶液与苯 |
实验现象 |
|
|
实验结论 |
| |
【学生活动】观察实验现象,完成上述表格。
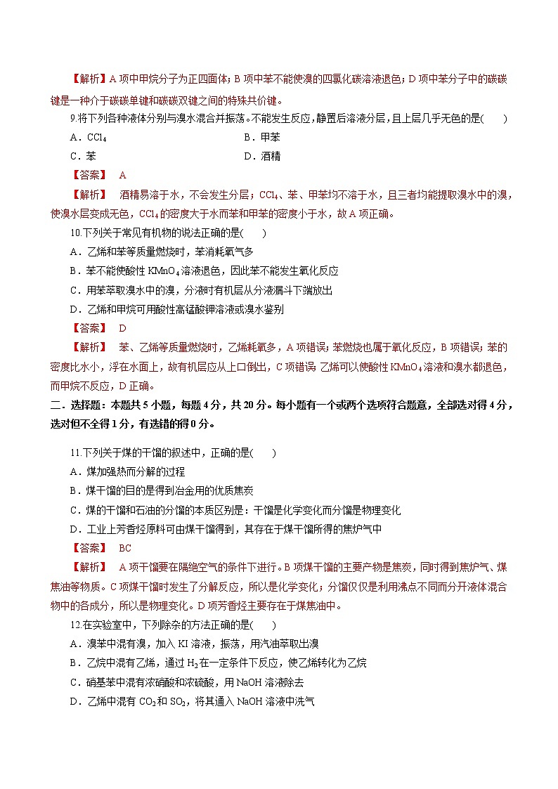
【讲解】通过实验观察发现,苯与酸性高锰酸钾、溴的四氯化碳溶液都不反应,由此说明苯中不存在与乙烯相同的碳碳双键。苯分子中的碳原子之间真实存在的化学键是一种介于碳碳单键和碳碳双键的特殊共价键。
【板书】2.组成和结构
【过渡】研究物质的性质不仅要研究组成结构、物理性质还要研究其化学性质。下面我们就一起来研究苯的化学性质。
【讲解】第一,苯是有机物,可以燃烧,但是因为其含碳量比甲烷和乙烯都高,所以燃烧时带有浓烟;第二,苯虽然不与溴水、溴的四氯化碳反应,但是苯与液溴在铁粉的作用下可发生取代反应,生成溴苯,反应实质是苯环上的 H 原子被Br原子所代替;同理,苯分子上的氢原子也可被硝酸中的硝基所取代,生成硝基苯;第三,苯中不存在与乙烯相同的碳碳双键,但是具有类似碳碳双键的性质和反应,可以与氢气在催化剂存在下生成环己烷。
【投影】苯与液溴的反应历程
【板书】3.化学性质
(1)氧化反应 —— 燃烧
现象: 明亮火焰,带有浓烟
(2)取代反应
①苯与溴的取代反应
②苯与硝酸的取代反应
(3)加成反应
【交流研讨】请根据苯的结构和性质回答下列问题。
1.向溴水中滴加苯,震荡后,会有什么现象?为何?
2.苯的一取代物有几种?为何?
【学生活动】以小组为单位讨论回答问题。
1.溶液分层,上层橙色,下层近乎无色。
2.苯中的6个C原子和H原子位置等同,苯的一取代物只有一种。
【讲解】溴水中加入苯,不发生取代反应,实质是发生了萃取。
苯是重要的有机化工原料,广泛用于生产合成橡胶、合成纤维、聚苯乙烯塑料、增塑剂、农药、医药、染料、香料、洗涤剂、消毒剂等;另外,苯也常用做有机溶剂。
【板书】4.用途
用于生产合成橡胶、合成纤维、聚苯乙烯塑料、增塑剂、农药、医药、染料、香料、洗涤剂、消毒剂等;常用做有机溶剂。
【投影】聚苯乙烯泡沫、丁苯橡胶、染料、香料、农药、医药
【归纳总结1】
名称 | 干馏 | 分馏 |
原理 |
|
|
产物 |
|
|
变化类型 |
|
|
【归纳总结2】根据所学知识,思考反应现象,并判断反应类型。
| 酸性KMnO4溶液 | 溴水 |
甲烷 |
|
|
乙烯 |
|
|
苯 |
|
|
【学生活动】完成上述表格内容。
【课堂小结】
本节课在苯分子组成和结构的设计上采用启发探究式教学,给出科学史实和假说,让学生将信息串联起来探究苯分子结构。为学生的创造性思维发展提供了一个很好的机会,同时也渗透了化学家科学求真、严谨务实、锲而不舍的科学品质。本节课达成度较高,大部分学生能完成学习目标,但也有一部分学生完成感觉困难。
高中化学鲁科版 (2019)必修 第二册第2节 从化石燃料中获取有机化合物说课课件ppt: 这是一份高中化学鲁科版 (2019)必修 第二册<a href="/hx/tb_c4002567_t3/?tag_id=26" target="_blank">第2节 从化石燃料中获取有机化合物说课课件ppt</a>,共1页。
鲁科版 (2019)必修 第二册第2节 从化石燃料中获取有机化合物课前预习ppt课件: 这是一份鲁科版 (2019)必修 第二册第2节 从化石燃料中获取有机化合物课前预习ppt课件,共33页。PPT课件主要包含了如何消除苯污染,煤的干馏苯,一煤的干馏,实验探究一,苯的发现史,实验探究二,苯的组成和结构,1取代反应,苯的化学性质,易取代等内容,欢迎下载使用。
高中化学第2节 从化石燃料中获取有机化合物教课课件ppt: 这是一份高中化学第2节 从化石燃料中获取有机化合物教课课件ppt,共52页。PPT课件主要包含了NO1,NO2,NO3等内容,欢迎下载使用。

