所属成套资源:人教版小学数学总复习
- 人教版小学总复习—代数篇:第2节 数论初步 其他 21 次下载
- 人教版小学总复习—代数篇:第3节 分数的意义与性质 其他 17 次下载
- 人教版小学总复习—代数篇:第4节 直接写得数 其他 19 次下载
- 人教版小学总复习—代数篇:第5节 简便运算 其他 18 次下载
- 人教版小学总复习—代数篇:第6节 分数应用题 其他 17 次下载
人教版小学总复习—代数篇:第1节 数与单位换算
展开
这是一份人教版小学总复习—代数篇:第1节 数与单位换算,共1页。主要包含了)数的读法和写法,)折等内容,欢迎下载使用。
( 一 )数的读法和写法
1. 整数的读法:从高位到低位, 一级一级地读。 读亿级、 万级时, 先按照个级的读法去读, 再在后面加一个“ 亿” 或“ 万” 字。 每一级末尾的0都不读出来, 其他数位连续有几个0都只读一个零。
2. 整数的写法:从高位到低位, 一级一级地写, 哪一个数位上一个单位也没有, 就在那个数位上写0。
3. 小数的读法:读小数的时候, 整数部分按照整数的读法读, 小数点读作“ 点”, 小数部分从左向右顺次读出每一位数位上的数字。
4. 小数的写法:写小数的时候, 整数部分按照整数的写法来写, 小数点写在个位右下角, 小数部分顺次写出每一个数位上的数字。
5. 分数的读法:读分数时,先读分母, 再读“ 分之”, 然后读分子, 分子和分母按照整数的读法来读。
6. 分数的写法:先写分数线, 再写分母, 最后写分子, 按照整数的写法来写。
7. 百分数的读法:读百分数时, 先读百分之, 再读百分号前面的数, 读数时按照整数的读法来读。
8. 百分数的写法:百分数通常不写成分数形式, 而在原来的分子后面加上百分号"% ."来表示。
9.正数与负数:像等大于的数叫正数。(正号“+”可以省略不写);像等小于的数叫负数。(负号“”不能省略)
(二)数的改写
一个较大的多位数, 为了读写方便, 常常把它改写成用“ 万” 或“ 亿” 作单位的数。有时还可以根据需要, 省略这个数某一位后面的数, 写成近似数。
1. 准确数:在实际生活中, 为了计数的简便, 可以把一个较大的数改写成以万或亿为单位的数。改写后的数是原数的准确数。例如把1254300000改写成以万做单位的数是125430万;改写成以亿做单位的数是12.543亿。
2. 近似数:根据实际需要, 我们还可以把一个较大的数, 省略某一位后面的尾数, 用一个近似数来表示。例如: 1302490015省略亿后面的尾数是13亿。
3. 四舍五入法:要省略的尾数的最高位上的数是4或者比4小, 就把尾数去掉;如果尾数的最高位上的数是5或者比5大, 就把尾数舍去, 并向它的前一位进l。
例如:省略345900万后面的尾数约是35万。省略4725097420亿后面的尾数约是47亿。
【例1】一个数由三个8和三个0组成,如果这个数只读出两个0,那么这个数是( )
A.800808 B.808080 C.880800
【例2】一个九位数,最高位是8,百万位是最小的合数,十万位和千位是最小的质数,其他各位都是0,这个数写作 ;改写成以“万”为单位的数是 。
【例3】一个整数以万为单位的近似数是5万,这个数最大是 ,最小是 。
【例4】我国香港特别行政区的总面积是十亿九千二百平方米,这个数写作( )平方米,省略亿后面的尾数,写作( )平方米。
【例5】 一个正整数,省略万位后面的尾数约是99 万,问这个数最大是( ),最小是( )。
【例6】一个九位数,最高位是最小的奇数,千万位既是奇数又是合数,万位是最小的合数,千位是最小的质数,其余各位上都是零,这个数写作 ,省略亿位后面的尾数约 。
【例7】某日北京的最高气温是5摄氏度,最低气温是-13摄氏度,则这一天的温差是( )摄氏度。
A.8 B.-8 C.18
1.据报道,2009年元旦广州市七大主要百货超市销售额达10400万元,把这个数改写成以“亿”为单位的数是 亿元,如果保留整数是 亿元。
2.二亿六千零四万八千写作 ,改写成用“万”作单位的数是 万。
3.目前,我国香港地区的总面积是十亿五千二百万平方米,改写成“万”作单位的数写作 平方米,省略“亿”后面的尾数约是 平方米。
精确到百分位约是( )
A.4.0
5.资料显示,一人平均每天刷牙两次,每次约浪费水1.2升,则50000000人每天浪费水约 万升。
6.一个数的百位上是5,百分位上是4,其余各位上都是0。这个数写作( ),保留一位小数是( )。
7.下面各数,在读数时一个“零”也不读的是( )
A.620080000B.35009000C.700200600D.80500000
8.一个数的近似数是0.050,这个数必须大于或等于 且小于 。
9.中国人很早就开始使用负数。在古代商业活动中,以收入为正,支出为负;类似地以盈余为正,则亏损为 。
10.一种产品的标签上标有“净含量250g(±5g)的字样。随机抽取的四份,测得它们的净含量分别是:①246g,②254g,③242g,④253g这四份产品中, 的净含量不合格。
A.① B.② C.③ D.④
1.比较大小
(1)比较整数大小:比较整数的大小, 位数多的那个数就大, 如果位数相同, 就看最高位, 最高位上的数大, 那个数就大;最高位上的数相同, 就看下一位, 哪一位上的数大那个数就大。
(2)比较小数的大小:先看它们的整数部分, 整数部分大的那个数就大;整数部分相同的, 十分位上的数大的那个数就大;十分位上的数也相同的,百分位上的数大的那个数就大……
(3)比较分数的大小:分母相同的分数, 分子大的分数比较大;分子相同的数, 分母小的分数大。分数的分母和分子都不相同的, 先通分, 再比较两个数的大小。
(4)正数大于零,零大于负数。
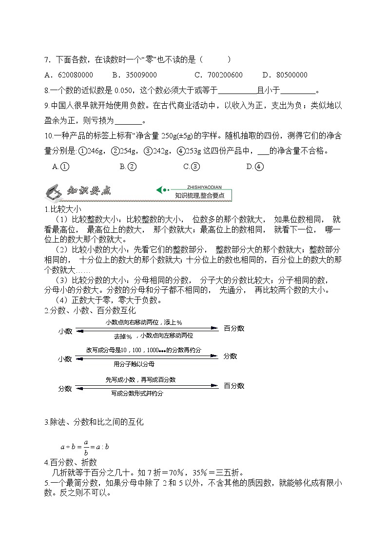
2.分数、小数、百分数互化
3.除法、分数和比之间的互化
4.百分数、折数
几折就等于百分之几十。如7折=70%,35%=三五折。
5.一个最简分数,如果分母中除了2和5以外,不含其他的质因数,就能够化成有限小数。反之则不可以。
【例1】在3.014,,314%,,中最大的数是 ,最小的数是 。
【例2】在O里填上“>“”““”“

